Материал: m012900d

Внимание! Если размещение файла нарушает Ваши авторские права, то обязательно сообщите нам

52 • Feldbus-Controller 750-842

Hardware

3.2.2.3Feldbusanschluss

Der Anschluss an den Feldbus erfolgt ü ber einen RJ45-Steckverbinder, der auch "Westernstecker" genannt wird. Als Verbindungsleitung fü r das 10BaseT Interface wird ein Shielded-Unshielded Twisted Pair Kabel (S-UTP) mit einer Impedanz von 100 Ohm ± 15% der Kategorie 5 vorgeschrieben.

Die Anschlussstelle ist mechanisch abgesenkt, so dass nach Steckeranschluss ein Einbau in einen 80 mm hohen Schaltkasten mö glich wird.

Die galvanische Trennung zwischen dem Feldbussystem und der Elektronik erfolgt ü ber DC/DC-Wandler und ü ber Optokoppler im Feldbus-Interface.

 

 

Kontakt

Signal

 

 

 

 

1

TD +

Transmit +

 

 

2

TD -

Transmit -

 

 

3

RD +

Receive +

 

 

4

 

nicht belegt

 

 

5

 

nicht belegt

 

 

6

RD -

Receive -

 

 

7

 

nicht belegt

 

 

 

8

 

nicht belegt

 

 

Abb. 3-17: Busanschluss und Steckerbelegung, RJ45-Stecker

G034201d

3.2.2.4Anzeigeelemente

Der Betriebszustand des Feldbus-Kopplers bzw. des Knotens wird ü ber Leuchtdioden (LED) signalisiert.

 

 

 

 

 

 

 

 

 

 

 

 

 

Status der

 

 

ETHERNET

 

01

 

02

 

 

 

 

 

 

 

 

 

 

 

 

 

 

 

 

 

 

 

 

 

 

 

 

 

 

 

 

 

Betriebsspannung

 

 

 

ON

 

 

 

 

 

 

 

 

 

 

 

 

 

 

A

 

 

 

 

 

 

 

 

-Leistungskontakte

 

 

 

 

B

 

 

C

 

 

 

 

 

 

 

 

 

 

 

 

 

 

 

 

 

 

 

LINK

 

 

 

 

D

 

 

 

 

 

-System

 

 

 

TxD/RxD

 

24V

 

0V

 

 

 

 

 

 

 

 

 

 

 

 

 

 

ERROR

 

 

 

 

 

 

 

 

 

 

 

 

 

 

 

 

 

 

 

 

 

 

 

 

 

 

 

 

I/O

 

 

 

 

 

 

 

 

 

 

 

 

 

 

 

 

 

 

 

 

 

 

 

 

 

 

 

 

 

 

 

 

 

 

 

 

 

 

 

 

 

 

 

 

 

 

 

 

 

 

 

 

 

 

 

 

 

 

 

 

 

 

 

 

 

 

 

 

 

+

 

+

 

 

 

 

 

 

 

 

 

 

USR

 

 

 

 

 

 

 

 

 

 

 

 

 

 

 

 

 

 

 

 

 

 

 

 

Abb. 3-18:

 

Anzeigeelemente 750-842

G012902d

 

 

 

 

 

 

 

 

 

 

 

LED

 

 

Farbe

 

Bedeutung

 

 

 

ON

 

 

grü n

 

Feldbus Initialisierung ist einwandfrei.

 

 

 

LINK

 

 

grü n

 

Verbindung zu physikalischem Netzwerk ist vorhanden.

 

 

 

TxD/RxD

grü n

 

Datenaustausch findet statt.

 

 

 

ERROR

 

 

rot

 

Fehler auf dem Feldbus.

 

 

 

IO

 

 

rot /grü n /

 

Die 'I/O'-LED zeigt den Betrieb des Knotens an und signalisiert

 

 

 

 

 

orange

 

auftretende Fehler.

 

 

 

USR

 

 

rot /grü n /

 

Die 'USR'-LED kann von einem Anwenderprogramm im Program-

 

 

 

 

 

orange

 

mierbaren Feldbus-Controller angesteuert werden.

 

 

 

A

 

 

grü n

 

Status der Betriebsspannung – System

 

 

 

 

 

 

 

 

 

 

 

 

C

 

 

grü n

 

Status der Betriebsspannung – Leistungskontakte

 

 

 

 

 

 

 

 

 

 

 

 

 

 

 

 

Modulares I/O-System

ETHERNET TCP/IP

Feldbus-Controller 750-842 • 53

Hardware

3.2.2.5Konfigurationsschnittstelle und Programmierschnittstelle

Die Konfigurationsschnittstelle befindet sich hinter der Abdeckklappe. Sie wird fü r die Kommunikation mit WAGO-I/O-CHECK und zum FirmwareDownload genutzt.

Klappe

öffnen

Konfigurations-

Schnittstelle

Abb. 3-19: Konfigurationsschnittstelle

g01xx06d

An die 4-polige Stiftleiste wird das Kommunikationskabel (750-920) angeschlossen.

3.2.2.6Betriebsartenschalter

Der Betriebsartenschalter befindet sich hinter der Abdeckklappe.

 

 

 

Klappe

 

 

 

 

 

 

 

 

 

 

 

 

 

 

 

 

 

 

 

 

 

 

 

 

 

 

öffnen

 

 

 

 

 

 

RUN

STOP

 

RESET

 

 

 

 

 

 

 

 

 

 

 

 

 

 

 

 

 

 

 

 

 

 

 

 

 

 

 

 

 

 

 

 

 

 

 

 

 

 

 

 

 

 

 

 

 

 

 

 

 

 

 

 

 

 

 

 

 

 

 

(niederdrücken)

 

 

 

 

 

 

 

 

 

 

 

 

UPDATE FIRMWARE

 

 

 

 

 

 

 

 

 

 

 

 

Betriebsartenschalter

 

 

 

 

 

 

 

 

 

 

 

 

 

 

 

 

 

 

 

 

 

 

 

 

Abb. 3-20: Betriebsartenschalter

 

 

 

 

g01xx10d

Der Schalter ist ein Druck-/Schiebeschalter mit 3 Stellungen und einer

Tastfunktion.

Betriebsartenschalter

Von mittlere in obere Stellung

Von obere in mittlere Stellung

Untere Stellung, Bootstrap

Niederdrü cken

(z. B. mit Schraubendreher)

Funktion

Programmbearbeitung aktivieren (RUN)

Programmbearbeitung stoppen (STOP)

zum Urladen der Firmware,

fü r Anwender nicht notwendig.

Hardware-Reset

Alle Ausgänge und Merker werden rü ckgesetzt; Variablen werden auf 0 bzw. auf FALSE oder auf einen Initialwert gesetzt.

Der Hardware-Reset kann sowohl bei STOP als auch bei RUN in jeder Stellung des Betriebsartenschalters ausgefü hrt werden!

Der Wechsel der Betriebsart erfolgt intern am Ende eines PFC-Zyklus.

Modulares I/O-System

ETHERNET TCP/IP

54 • Feldbus-Controller 750-842

Hardware

Achtung

Wenn beim Umschalten des Betriebsartenschalters von RUN auf STOP noch Ausgänge gesetzt sind, bleiben diese weiterhin gesetzt! Softwareseitige Abschaltungen z. B. durch Initiatoren, sind dann unwirksam, da das Programm nicht mehr bearbeitet wird.

Hinweis

WAGO-I/O-PRO 32 stellt mit "GET_STOP_VALUE" (Bibliothek "System.lib") eine Funktion zur Verfü gung, die zum Erkennen des letzten Zyklus vor einem Programmstop dient. Der Anwender hat damit die Mö g- lichkeit, das Verhalten des Controllers bei STOP zu programmieren. Mit Hilfe dieser Funktion lassen sich Ausgänge des Controllers in einen sicheren Zustand schalten.

3.2.2.7Hardware-Adresse (MAC-ID)

Jeder WAGO ETHERNET TCP/IP Feldbus-Controller hat eine einmalige und weltweit eindeutige physikalische Adresse, die MAC-ID (Media Access Control Identity). Diese befindet sich auf der Rü ckseite des Controllers sowie auf einem selbstklebenden Abreiß-Etikett auf der Seite des Controllers. Die MACID besitzt eine feste Länge von 6 Byte (48 Bit) und beinhaltet den Adresstyp, die Kennzeichnung fü r den Hersteller und die Seriennummer.

Modulares I/O-System

ETHERNET TCP/IP

Feldbus-Controller 750-842 • 55

Betriebssystem

3.2.3 Betriebssystem

3.2.3.1Hochlauf

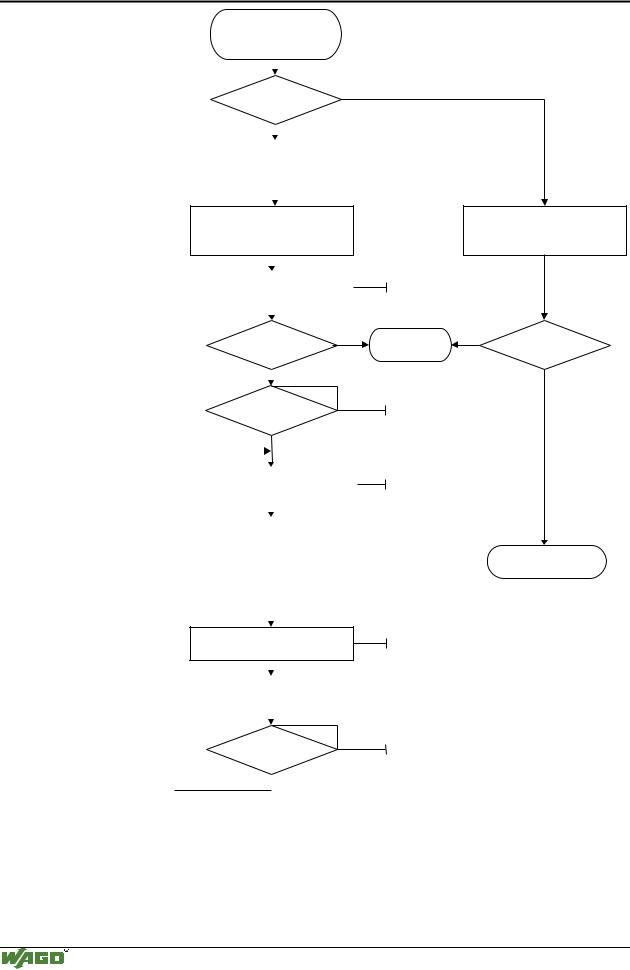
Nach Einschalten der Versorgungsspannung oder nach Hardware-Reset läuft der Controller hoch. Das im Flash-Speicher vorhandene PFC-Programm wird ins RAM ü bertragen.

In der Initialisierungsphase ermittelt der Feldbus-Controller die Busklemmen und die vorliegende Konfiguration und setzt die Variablen auf 0 bzw. auf FALSE oder auf einen von dem PFC-Programm vorgegebenen Initialwert. Die Merker behalten ihren Zustand bei. Während dieser Phase blinkt die "I/O"-LED rot.

Nach fehlerfreiem Hochlauf geht der Controller in den Zustand "RUN". Die "I/O"-LED leuchtet grü n.

Im Auslieferungszustand ist im Flash-Speicher noch kein PFC-Programm vorhanden. Der Controller fährt wie beschrieben hoch, ohne das System zu initialisieren. Er verhält sich dann wie ein Koppler.

3.2.3.2PFC-Zyklus

Nach fehlerfreiem Hochlauf startet der PFC-Zyklus bei oberer Stellung des Betriebsartenschalters oder durch einen Start-Befehl aus WAGO-I/O-PRO 32. Die Einund Ausgangsdaten des Feldbusses und der Busklemmen sowie der Werte von Zeitgebern werden gelesen. Anschließend wird das im RAM vorhandene PFC-Programm bearbeitet und danach die Ausgangsdaten des Feldbusses und der Busklemmen ins Prozessabbild geschrieben. Am Ende des PFC-Zyklus werden Betriebssystemfunktionen u. a. fü r Diagnose und Kommunikation ausgefü hrt und die Werte von Zeitgebern aktualisiert. Der Zyklus beginnt erneut mit dem Einlesen der Einund Ausgangsdaten und der Werte von Zeitgebern.

Der Wechsel der Betriebsart (STOP/RUN) erfolgt am Ende eines PFC-Zyklus.

Die Zykluszeit ist die Zeit vom Beginn des PFC-Programms bis zum nächsten Beginn. Wenn innerhalb eines PFC-Programms eine Schleife programmiert wird, verlängert sich entsprechend die PFC-Laufzeit und somit der PFC-Zyklus.

Während der Bearbeitung des PFC-Programms werden die Eingänge, Ausgänge und Werte von Zeitgebern nicht aktualisiert. Diese Aktualisierung findet erst definiert am Ende des PFC-Programms statt. Hieraus ergibt sich, dass es nicht mö glich ist, innerhalb einer Schleife auf ein Ereignis aus dem Prozess oder den Ablauf einer Zeit zu warten.

Modulares I/O-System

ETHERNET TCP/IP

56 • Feldbus-Controller 750-842

Betriebssystem

 

 

 

 

 

 

Versorgungsspannung

 

 

 

 

 

 

 

 

 

einschalten oder

 

 

 

 

 

 

 

 

 

Hardware-Reset

 

 

 

 

 

 

 

 

 

 

 

Nein

 

 

 

 

 

 

 

 

 

 

 

 

 

 

SPS-Programm

 

 

 

 

 

 

im Flash-Speicher

 

 

 

 

“I/O”-LED

 

 

 

Ja

 

 

 

 

 

 

 

 

 

 

blinkt

 

 

 

 

 

 

 

 

 

 

 

 

 

 

orange

 

SPS-Programm

 

 

 

 

 

 

 

 

 

 

 

 

 

 

 

 

 

 

vom Flash-Speicher

 

 

 

 

 

 

 

 

 

ins RAM übertragen

 

 

 

 

 

 

 

 

 

 

 

 

 

 

 

 

 

 

 

 

 

 

 

 

 

 

 

 

 

 

 

 

Ermittlung Busklemmen

 

 

 

 

 

 

 

 

 

und Konfiguration

 

 

 

“I/O”-LED

 

 

 

 

 

 

 

 

 

 

 

 

 

 

 

 

 

 

 

 

 

 

blinkt

 

Initialisierung des Systems

 

 

 

 

rot

 

 

 

 

 

 

 

 

 

 

 

 

 

 

 

 

 

 

 

 

 

 

 

 

 

 

 

 

 

 

Ja

 

 

 

 

 

 

 

 

 

 

 

 

 

 

Fehler

 

 

 

 

 

 

 

 

 

 

 

Nein

STOP

 

 

 

 

 

 

 

 

 

 

 

 

 

 

 

 

 

 

 

 

 

 

Betriebsart

 

 

 

 

 

 

 

 

 

 

 

 

 

 

 

 

 

RUN

 

 

 

 

SPS-

 

 

 

 

 

 

 

 

 

 

 

Ein-/Ausgänge u. Zeiten lesen

 

 

 

 

Zyklus

 

 

 

 

 

 

 

 

 

 

 

 

 

 

 

 

 

 

 

 

 

 

 

 

 

 

 

 

 

 

 

 

 

 

 

 

 

 

 

 

 

 

 

 

 

 

 

 

 

 

 

 

 

 

 

 

Im RAM vorhandenes

 

 

 

 

 

 

 

 

 

SPS-Programm

 

 

 

 

 

 

 

 

 

bearbeiten

 

 

 

“I/O”-LED

 

 

 

 

 

 

 

 

 

 

 

 

 

 

 

 

 

leuchtet

 

 

 

 

 

 

 

 

 

grün

 

 

Ausgänge schreiben

 

 

 

 

 

 

 

 

 

 

 

 

 

 

 

 

 

 

 

 

 

 

 

 

 

 

 

 

 

 

 

 

 

 

 

 

 

 

 

 

 

 

 

 

 

 

 

 

 

 

 

 

 

 

Betriebssystem-Funktionen,

 

 

 

 

 

 

 

 

 

Zeiten aktualisieren

 

 

 

 

 

 

 

 

 

 

 

 

 

 

 

 

 

 

 

 

 

 

 

STOP

 

 

 

 

 

 

Betriebsart

 

 

 

 

 

 

 

 

RUN

 

 

 

 

 

 

 

 

 

 

 

 

 

 

 

 

 

 

 

 

 

 

 

 

Abb. 3-21: Betriebssystem des Controllers

Ermittlung Busklemmen

und Konfiguration

Variablen auf 0 bzw. FALSE oder auf Initialwert setzen, Merker behalten ihren Zustand bei

Ja

STOP

Fehler

Nein

Betriebsartenschalter: obere Stellung oder Startbefehl in WAGO-I/O-PRO 32:

Online\Start bzw. Online\Stop

Feldbusdaten,

Busklemmendaten

Feldbusstart

Betrieb als Koppler

Feldbusdaten,

Busklemmendaten

Betriebsartenschalter:

Stellungswechsel oder

Startbefehl in

WAGO-I/O-PRO 32:

Online\Start bzw.

Online\Stop

g012941d

Modulares I/O-System

ETHERNET TCP/IP