Материал: Классификация усилителей

Внимание! Если размещение файла нарушает Ваши авторские права, то обязательно сообщите нам

СПБГУАП | группа 4736 Контакты https://new.guap.ru/i03/contacts

пластины происходит образование между стоком и истоком инверсного слоя полупроводника с проводимостью, аналогичной проводимости С и И, в данном случае p-типа, и, чем более отрицательным будет напряжение на затворе, тем больший Iс будет в канале. Схемные изображения МДП - транзисторов с индуцированным каналом n- и p-типов представлены на рис.1. 3.4, в.

18. Электронный выпрямитель

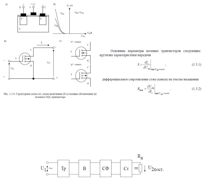
На рис. 3.1 представлена структурная схема электронного выпрямителя, на которой приняты следующие обозначения: U1- напряжение сети переменного тока заданной величины, В; Тр - трансформатор, который служит для согласования по величине переменного напряжения сети U1 ~ с постоянным напряжением нагрузки U2 пост, а также для электрического разделения цепей входа и выхода; В- вентильная группа, состоящая из диодов и осуществляющая преобразование переменного тока в пульсирующий одного направления; СФ - сглаживающий фильтр, уменьшающий пульсации выпрямленного напряжения до требуемого значения; Ст - стабилизатор, поддерживающий неизменным напряжение на нагрузке при изменении напряжения сети или сопротивления нагрузки Rн .

В зависимости от назначения выпрямителя и предъявляемых к нему требований отдельные узлы, указанные на структурной схеме, могут отсутствовать. По мощности в цепи нагрузки все выпрямители делятся на выпрямители:

малой мощности, если P0 < 100 Вт; средней мощности,

если P0< 5000 Вт; большой мощности,

если 0 P > 500 Вт;

Взависимости от числа фаз питающего напряжения все выпрямители делятся на однофазные и трёхфазные. Однофазные выпрямители — это маломощные выпрямители, трёхфазные — выпрямители средней и большой мощности.

19.Однополупериодный выпрямитель

Рассмотрим принцип действия выпрямителя на примере простейшей схемы так называемого однополупериодного выпрямления (рис. 3.2). Здесь U1 – напряжение сети; Uтр - напряжение на вторичной обмотке трансформатора; VD - выпрямительный диод, Rн -сопротивление нагрузки. Работа выпрямителя рассматривается в предположении, что диод — идеальный, т.е. сопротивление его при включении в прямом направлении (в открытом состоянии) равно нулю, а при обратном включении (в закрытом состоянии) — бесконечно велико.

СПБГУАП | группа 4736 Контакты https://new.guap.ru/i03/contacts

На временных диаграммах тока рассматриваемого выпрямителя (рис.3.3): t - время, с; I0 и U0 - постоянные составляющие (средние значения за период) тока и напряжения на нагрузке. В течение первого полупериода напряжения на нагрузке, когда положительный потенциал приложен к аноду диода, он открыт и через нагрузочное сопротивление пойдёт ток, соответствующий току диода, включенного в прямом направлении, при этом к нагрузке окажется приложено полное напряжение вторичной обмотки трансформатора. Во второй полупериод полярность напряжения на вторичной обмотке трансформатора изменится на противоположную и диод окажется включенным в обратном направлении, диод закроется, и всё напряжение окажется приложенным к закрытому диоду, при этом напряжение на нагрузке будет равно нулю, и ток через нагрузку течь не будет. Максимальное значение обратного напряжения на диоде равно: обр =

√2 ∙ 2, где U2 – действующее значение напряжения.

Из временных диаграмм видно, что напряжение на нагрузке имеет пульсирующий характер и значительно отличается от постоянного значения. Из разложения значений пульсирующего напряжения в ряд Фурье следует, что в составе напряжения будут постоянное напряжения (среднее значение) U0 и ряд гармоник.

20. Двуполупериодный выпрямитель с выводом средней точки трансформатора

Схема представляет собой два однополупериодных выпрямителя, работающих на одну общую нагрузку. Вторичная обмотка трансформатора имеет среднюю (нулевую) точку, поэтому диоды питаются вторичными напряжениями 2 и 2 , равными по величине и сдвинутыми по фазе на 1800 . В каждый полупериод работает только один диод.

Работа схемы: при полярности, указанной на рисунке, ток протекает от плюса, через диод VD1, сопротивление нагрузки Rн, на минус. В другой полупериод, когда верхний зажим имеет отрицательный потенциал по отношению к нижнему, ток протекает от нижнего зажима через диод VD2, нагрузку Rн на новый минус ( - ). В результате, в течение всего периода ток Iн через нагрузку Rн и напряжение на ней имеет одно и то же направление. Временные диаграммы работы двухполупериодного выпрямителя показаны на рис.5. Основные параметры схемы: среднее значение за период выпрямленного напряжения и тока, коэффициент пульсации соответственно:

СПБГУАП | группа 4736 Контакты https://new.guap.ru/i03/contacts

21. Двуполупериодный мостовой выпрямитель

22. Емкостной фильтр

СПБГУАП | группа 4736 Контакты https://new.guap.ru/i03/contacts

Коэффициент пульсаций выпрямителя с емкостным фильтром может быть снижен до 10-2. Емкостной фильтр целесообразно применять с высокоомным нагрузочным резистором, т.е. при малых токах нагрузки. При этом мощность в нагрузке не должна быть больше нескольких десятков ватт.

23. Индуктивный фильтр

Действие индуктивного фильтра Lф основано на том, что сопротивление катушки индуктивности постоянному току мало, а сопротивление переменному току

может быть сделано большим. Поэтому при включении Lф последовательно с активным сопротивлением нагрузки Rн падение напряжения на Rн от переменной составляющей тока снижается, т.е. пульсации выпрямленного напряжения уменьшаются.

24. Комбинированные фильтры

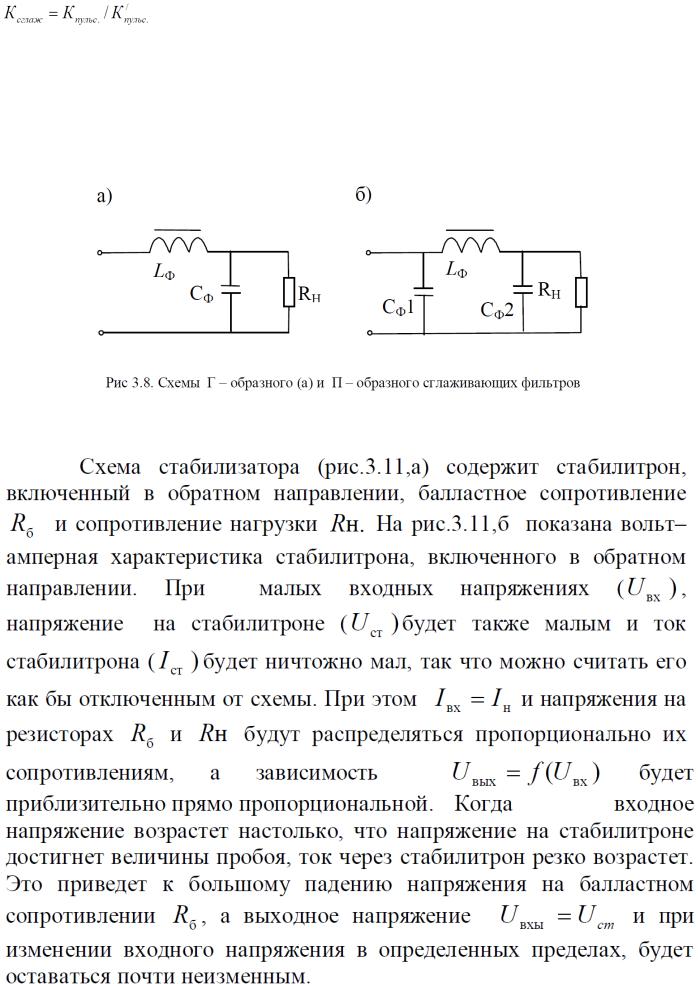
Для более значительного уменьшения пульсаций применяют комбинированные Г - и П – образные фильтры. В маломощных выпрямителях с целью уменьшения массы, габаритов и стоимости фильтра катушку Lф часто заменяют резистором Rф . “Фильтрующее “ действие резистора Rф основано на том, что при

Сф н на Rф происходит большее падение переменной составляющей выпрямленного напряжения, чем постоянной. Для характеристики эффективности

СПБГУАП | группа 4736 Контакты https://new.guap.ru/i03/contacts

действия

сглаживающего

фильтра

вводится

коэффициент

сглаживания.

Наилучшее сглаживание пульсаций обеспечивает П – образный фильтр, образуемый последовательным включением Сф и Г – образным LC – фильтрами. Коэффициент сглаживания таких многозвенных фильтров определяется произведением коэффициентов сглаживания отдельных звеньев, из которых он состоит, если входное сопротивление последующего фильтра для переменной составляющей тока значительно больше выходного сопротивления предыдущего фильтра. Поэтому коэффициент

52

сглаживания П – фильтра (SП) равен SП = SГ* SC , где SГ и SГ - коэффициенты сглаживания соответственно Г- и С – фильтров.

25. Параметрический стабилизатор напряжения