СПБГУАП | группа 4736 Контакты https://new.guap.ru/i03/contacts
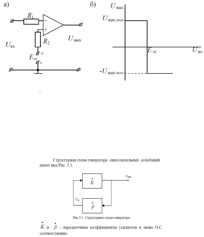
Входной изменяющийся сигнал Uвх подается на инвертирующий вход, а неинвертирующий вход подключается к общей шине устройства через источник эталонного напряжения Eэт. В этом случае при идеальном ОУ (Rвх
) напряжение между нвертирующим и неинвертирующим входами достигнет нулевого уровня, когда уровень и полярность входного напряжения будут в точности равны параметрам эталонного напряжения. В этот момент произойдет срабатывание компаратора, на выходе вместо +Uвых max получаем -Uвых max. Напряжение Eэт называют порогом срабатывания
41. Условия самовозбуждения генератора
СПБГУАП | группа 4736 Контакты https://new.guap.ru/i03/contacts
42. LC-генераторы
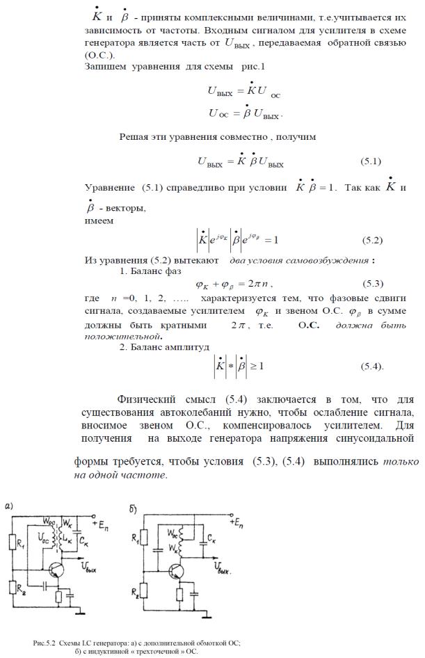
Генераторы LC – типа предназначены для генерирования сигналов высокой частоты, свыше нескольких десятков килогерц.
Генераторы LC – типа основаны на использовании
избирательных LC – усилителей с частотно –
зависимой нагрузкой в виде колебательного LC – контура. Условия для генерации колебаний (баланса фаз и амплитуд) создаются для частоты настройки f o=1/2П LC параллельного колебательного контура, когда его сопротивление является активным и минимальным из величин. Схема простейшего генератора показана на рис. 5.4 Положительная ОС осуществляется за счет обмотки Wос. Фаза напряжения Uос подбирается выбором начала
обмотки Wос, а величина ПОС – напряжением Uос. Положительная ОС осуществляется за счет обмотки Wос. Фаза напряжения Uос подбирается выбором начала обмотки Wос, а величина ПОС – напряжением Uос.
Схемная реализация LC – автогенераторов разнообразна. Отличаются они способами включения в усилитель колебательного контура и создания в нем положительной обратной связи (П.О.С.). На рис.5.3 представлена
СПБГУАП | группа 4736 Контакты https://new.guap.ru/i03/contacts
схема LC – автогенератора, выполненная наоднокаскадном усилителе на полевом транзисторе, с колебательным контуром в цепи стока.
43. Фазирующие RC цепочки
44. RC генератор с мостом Вина
45. Ключевой режим работы транзистора
Ключевым называется режим работы, когда транзистор длительное время находится либо в состоянии отсечки (транзистор “выключен”), либо в состоянии насыщения (транзистор “включен”). При переходе из одного своего крайнего состояния в другое рабочая точка транзистора перемещается через активную область характеристик, когда транзистор (ключ) работает как обычный усилитель. Длительность перехода, как правило, много меньше времени
нахождения транзистора в режиме отсечки или насыщения. Для быстрого переключения , например, из режима отсечки подается ток базы в 1,5...3 раза больше тока базы насыщения Iб.нас., необходимого для “фиксации” транзистора в точке насыщения Iк.нас=Iб.нас.h21оэ, где h21оэ – статический коэффициент усиления по току в схеме с ОЭ. Таким образом, глубина насыщения транзистора, т. е. превышение тока базы над необходимым для создания режима насыщения, будет 1,5...3. Транзисторный ключ на биполярном транзисторе типа n-p-n, включенном по схеме с общим эмиттером с нагрузочным резистором в коллекторной цепи и представлен на рисунке 6.1.
46. Логические ИМС
Логические элементы (ЛЭ) – это электронные приборы, выполняющие простейшие логические операции. В настоящее время промышленность выпускает такие элементы в основном в интегральном исполнении. ЛЭ используются в большинстве цифровых ИМС, являясь их основными элементарными кирпичиками, которые во многом определяют параметры ЦИМС.
Анализ работы логических ИМС базируется на использовании аппарата математической логики. Все переменные в алгебре логики принимают только два значения: «единица» и «ноль», и любые математические действия над этими переменными обеспечивают результат также либо в виде «1» либо «0». ЛЭ дают возможность изображать логические переменные с помощью напряжения или тока. Используются два возможных способа представления логической переменной: потенциальный и импульсный.
Логические ИМС представляют собой, как правило, электронные ключи, имеющие в общем случае m входов и n выходов и реализующие ту или иную логическую функцию.
Логические ИМС отличаются большим разнообразием. Широко используется их классификация: 1) по выполняемым логическим функциям; 2) по типу транзисторов на которых они построены.
Для оценки качества логических ИМС используются их основные параметры и характеристики. Из основных параметров выделим следующие:
1.Быстродействие – время реакции ИМС на изменение сигнала на входе.
2.Коэффициент объединения по входу Kоб - это число входов ИМС, с помощью которых реализуется
логическая функция. Обычно 
3. Коэффициент разветвления по выходу Kраз характеризует нагрузочную способность ИМС и показывает максимальное число аналогичных элементов, которые можно подключить к выходу данного
элемента без нарушения его работы, 
4. Помехоустойчивость – это максимальное значение помехи (δUпом ) на входе ИМС, при которой ещё сохраняется её нормальная работа.
СПБГУАП | группа 4736 Контакты https://new.guap.ru/i03/contacts
5. Потребляемая мощность Pпот - мощность, потребляемая ИМС в состоянии «1» и «0». Из характеристик рассмотрим следующие: входная – позволяет правильно рассчитывать условия согласования при подключении ИМС к выходу какого-либо источника сигнала; выходная – позволяет определить нагрузочную способность логической ИМС; передаточная – позволяет определить порог срабатывания ИМС (значение напряжений, соответствующих логической «1» и логическому «0») и её помехоустойчивость при работ друг на друга. ЦИМС чрезвычайно удобны для интегрального исполнения. В подавляющем большинстве они могут быть выполнены на одних активных элементах (транзисторы, диоды). Они не слишком критичны к абсолютному уровню напряжений и отличаются регулярностью структуры.
47. RS триггер
Одним из наиболее распространенных импульсных устройств, относящихся к базовым элементам цифровой техники, является триггер. Триггер - это устройство, имеющее два состояния устойчивого равновесия и способное скачком переходить из одного состояния в другое под воздействием внешнего управляющего сигнала. В современной электронике триггеры выполняются либо на основе интегральных логических элементов, либо в виде интегральной микросхемы, представляющей собой завершенный функциональный элемент. Асинхронные RS-триггеры являются простейшими и получили широкое распространение в импульсной и
цифровой технике. В частности, они служат основой триггеров других типов и легко могут быть построены на логических элементах типа “ИЛИ-НЕ” или “И-НЕ”. Условное обозначение асинхронного RS-триггера приведено на рис. 7.2, характер функционирования - в таблице истинности (табл. 7.1). Как видно из третьей строки, при отсутствии на входе RS - триггера импульсов сохраняется предыдущее состояние его входов.
Одновременная подача логической “1” на оба входа запрещена из-за неопределенности состояния на выходе.
Примечание. R и S - информационные сигналы на входе триггера; Qt, Qt+1- состояние триггера соответственно до и после прихода информационных сигналов; * - неопределенное состояние триггера. В отличие от
асинхронного RS-триггера, срабатывающего с приходом информационных сигналов R и S, синхронный триггер будет сохранять состояние Qt, несмотря на наличие информационных сигналов на входах, и только с приходом тактового импульса воспринимает информацию по входам и переходит в новое устойчивое состояние.
48. D триггер
D-триггер. Название происходит от английского слова delay - задержка, поэтому этот триггер называется триггером задержки. Он имеет информационный вход D и вход синхронизации C (см. рис. 7.8). Триггер является тактируемым и работает по простейшей логике, соответствующей таблице истинности (см. табл. 7.2).
Д – триггер – единственный триггер, который работает только всинхронном варианте.
Триггер меняет свои значения на выходах (переключается) только при подаче тактирующих импульсов на вход С. Тактируемые D-триггеры могут быть с потенциальным и динамическим управлением.
У первых из них информация записывается в течение времени, при котором уровень сигнала С = 1. В триггерах с динамическим управлением информация записывается только в течение перепада напряжения на входе синхронизации. Динамические входы изображают на схемах треугольником.
49. T триггер
Т-триггер. Т-триггер имеет один управляющий счетный вход (Т) и два выхода (Q и Q) (рис. 7.9). Информация на выходе триггера меняет свое значение на противоположное при каждом перепаде напряжения на входе. Таблица истинности представлена в табл. 7.3.
СПБГУАП | группа 4736 Контакты https://new.guap.ru/i03/contacts
Триггер является асинхронным. Т-триггер подсчитывает входные сигналы по модулю 2 , т.е. частота выходных импульсов в два раза меньше входных. Это свойство используется при построении двоичных счетчиков.
50. JK триггер
JK – триггер. Это универсальный триггер, специфичный только для ИМС. JK-триггеры могут быть синхронными и асинхронными. Условное обозначение синхронного JK-триггера показано на рис. 7.5, а таблица истинности
– в табл. 7.4.
При поочередном поступлении импульсов на входы JK- триггер работает подобно RS-триггеру, но при одновременной подаче импульсов на оба входа JK-
триггер меняет свое состояние на противоположное.
JK - триггер универсален, т.к. путем внешней
коммутации может быть преобразован в RS-,D-,T - триггеры.
51. Дешифратор
Дешифратор - это устройство, предназначенное для распознавания различных кодовых комбинаций. Это, как правило, комбинационная схема, обеспечивающая преобразование двоичной кодовой информации, записанной в счетчике, регистре, в управляющие сигналы. Эти управляющие сигналы поступают либо на исполнительные элементы вычислительных машин (например, для преобразования адресов ячеек памяти в сигналы выборки ячеек при записи и считывании информации из них), либо в устройства отображения информации (световые табло, цифровые индикаторы и др.). Дешифратор имеет несколько входов (по числу выводов счетчика или регистра) и несколько выходов. Количество выходов дешифратора равно числу разрешенных наборов выходных сигналов. В дешифраторе с n входами и K выходами K 2n . Дешифратор, имеющий 2n выходов, называется полным, а при меньшем числе выходов - неполным. На входы дешифратора поступает информация в виде различных комбинаций “0” и “1”. Каждой комбинации состояний на выходах дешифратора соответствует определенная комбинация состояний на входах. Если выходы дешифратора обозначать Fj , где j - номер выхода, например, в десятичной системе счисления, то каждой комбинации “0” и “1” на входах (двоичное кодовое число) будет соответствовать “1” на том выходе Fj , номер “ j ” которого есть десятичное представление этого двоичного числа. Функционирование дешифраторов описывается системой логических функций, так, например, при трех входах это:
Применяют три основных способа построения дешифраторов: линейный, пирамидальный, ступенчатый. Линейный дешифратор является наиболее простым и строится непосредственно в соответствии с системой логических функций без дополнительных преобразований функции выходов. Время задержки распространения сигнала в линейном дешифраторе равно времени задержки распространения сигнала в цепи последовательно включенных элементов “И” (“И-НЕ”) и инвертора. Пирамидальный дешифратор строится на основе последовательной (каскадной) реализации входных функций. Сначала реализуется конъюнкция (“И”) двух переменных, например, А0А1 ,А0А1 ,А0А1 ,А0А1 . На втором этапе реализуются конъюнкции трех переменных путем логического умножения каждой полученной конъюнкции двух переменных на переменную
A2 A2 и т.д. В результате на каждом последующем этапе получают вдвое больше конъюнкций (“И”), чем