Материал: fomin-n-v-sistemy-upravlenija-elekt-437151079-unlocked

Внимание! Если размещение файла нарушает Ваши авторские права, то обязательно сообщите нам

 

 

 

 

uзэ

 

 

 

 

 

 

 

 

 

 

 

РЭ

 

 

 

 

 

ЗКТ

 

Iа

Iс

 

 

 

 

 

 

 

Ea

 

 

 

 

 

 

 

 

 

 

 

 

 

 

 

Wрэ (p)

 

 

 

 

 

1 kот

 

 

 

 

 

Rэ

 

 

 

 

 

 

 

 

 

 

 

 

 

 

 

 

 

 

 

 

 

 

 

 

 

 

 

 

 

 

 

 

 

 

 

 

 

 

 

 

 

Тмр

 

 

 

 

 

 

 

 

 

 

 

 

 

 

 

 

 

 

 

 

 

 

 

 

 

 

 

 

 

 

 

µр +1

 

 

 

 

 

 

 

 

 

 

 

 

 

 

 

 

 

 

 

 

 

 

 

 

 

 

 

 

 

 

 

 

uоэ

 

 

 

 

 

 

 

 

 

 

 

 

 

 

 

 

 

 

 

 

 

 

 

 

 

 

 

 

 

 

 

 

 

 

 

 

 

 

 

 

 

 

 

 

 

 

 

 

 

 

 

 

 

 

 

 

 

 

 

 

 

 

 

 

 

 

 

 

 

 

 

 

 

 

 

 

 

 

 

 

 

 

 

 

 

 

 

 

 

 

 

 

 

 

 

 

 

 

 

 

 

 

 

 

 

 

 

 

 

 

 

 

 

 

 

 

 

 

 

 

 

 

 

 

 

 

 

 

 

 

 

 

 

 

 

 

 

 

 

 

 

 

 

 

 

 

 

 

 

 

 

 

 

 

 

ДЭ

 

 

 

 

 

 

 

 

 

 

 

 

Ea

 

 

 

 

 

 

 

 

 

 

 

 

 

 

 

 

 

 

 

 

 

 

 

 

 

 

 

 

 

 

 

 

 

 

 

 

 

 

 

 

 

 

 

 

 

kоэ

 

 

 

 

 

 

 

 

 

 

 

 

 

 

 

 

 

 

 

 

 

 

 

 

 

 

 

 

 

 

 

 

 

 

 

 

 

 

 

 

 

 

 

 

 

 

 

 

 

 

Тфр +1

 

 

 

 

 

 

 

 

 

 

 

 

 

 

 

 

 

 

 

 

 

 

 

 

 

 

 

 

 

 

 

 

 

 

 

 

 

 

 

 

 

 

 

 

 

 

 

 

 

 

 

 

 

 

 

 

 

а)

 

 

 

 

 

 

 

 

 

 

 

 

 

 

 

 

 

 

 

 

 

 

 

 

 

 

 

 

 

uзэ

 

 

 

 

 

uэ

 

 

 

РЭ

 

 

 

 

 

 

ЗКТ

 

Iа

 

Iс

 

 

 

 

 

 

 

 

Ea

 

 

 

 

 

 

 

 

 

 

 

 

 

 

 

 

 

 

 

 

 

 

 

 

 

 

 

 

 

 

 

 

 

 

 

 

 

 

 

 

Wрэ (p)

 

 

 

 

 

 

1 kот

 

 

 

 

 

R

э

 

 

 

 

 

 

 

 

 

 

 

 

 

 

 

 

 

 

 

 

 

 

 

 

 

 

 

Тµ/ тр +1

 

 

 

 

 

 

 

 

 

 

 

 

 

 

 

 

 

 

 

 

 

 

 

 

 

 

 

 

 

 

 

 

 

 

 

 

 

uоэ

 

 

 

 

 

 

 

 

 

 

 

 

 

 

 

 

 

 

Тмр

 

 

 

 

 

 

 

 

 

 

 

 

 

 

 

 

 

 

 

 

 

 

 

 

 

 

 

 

 

 

 

 

 

 

 

 

 

 

 

 

 

 

 

 

 

 

 

 

 

 

 

 

 

 

 

 

 

 

 

 

 

 

 

 

 

 

 

 

 

 

 

 

 

 

 

 

 

 

 

 

 

 

 

 

 

 

 

 

 

 

 

 

 

 

 

 

 

 

 

 

 

 

 

 

 

 

 

 

 

 

 

 

 

 

 

T/

 

= 2T +T

 

 

 

 

 

 

 

 

 

 

 

 

 

 

 

 

 

 

 

 

 

 

 

 

 

 

 

 

 

 

 

 

 

 

 

 

 

 

 

 

 

 

 

 

 

µт

 

 

µ

 

 

 

 

ф

 

 

 

 

 

 

 

 

 

 

 

 

 

 

 

 

 

 

 

 

 

 

 

 

 

 

 

 

 

 

 

 

 

 

 

 

 

 

 

 

ДЭ

 

 

 

 

 

 

 

Ea

 

 

 

 

 

 

 

 

 

 

 

 

 

 

 

 

 

 

 

 

 

 

 

 

 

 

 

 

 

 

 

 

 

 

 

 

 

 

 

 

 

 

 

 

 

 

kоэ

 

 

 

 

 

 

 

 

 

 

 

 

 

 

 

 

 

 

 

 

 

 

 

 

 

 

 

 

 

 

 

 

 

 

 

 

 

 

 

 

 

 

 

 

 

 

 

 

 

 

 

 

 

б)

 

 

 

 

 

 

 

 

 

 

 

 

 

 

 

 

 

 

 

 

 

 

 

 

 

uз

 

 

ДФ

 

 

 

 

uзэ

 

 

uэ

 

 

 

РЭ

 

 

 

 

 

ЗКТ

Iа

 

 

 

Iс

 

 

 

 

 

 

 

 

 

 

 

 

 

 

 

 

 

 

 

 

 

 

 

 

 

 

 

 

 

 

 

 

 

 

 

 

 

 

 

 

 

 

 

 

 

 

 

 

 

 

 

 

 

 

 

 

 

 

 

 

 

 

 

 

 

 

 

 

 

 

 

 

 

 

 

 

 

4T/

р

+1

 

 

 

 

 

 

 

 

1 kот

 

 

 

 

 

 

Rэ

 

 

 

1

 

 

 

 

 

 

 

 

 

 

 

 

 

 

 

 

 

 

 

 

 

 

 

 

 

 

 

 

 

 

 

 

 

 

 

 

 

 

 

 

 

 

 

 

 

 

 

 

 

 

 

 

 

 

 

 

 

 

 

 

 

 

 

 

 

 

 

 

 

 

µт

 

 

 

 

 

kрэ

 

 

 

 

 

 

 

 

 

 

 

 

 

 

 

 

 

 

 

 

 

 

 

 

 

 

 

 

 

 

 

 

4T

/

р

+1

 

 

 

 

 

 

 

 

 

 

 

 

 

 

/

 

 

 

 

 

 

 

Тµтр +1

 

 

 

 

 

 

 

 

 

 

 

Т

 

р

 

 

 

 

 

 

µт

 

 

 

 

 

 

 

 

 

 

 

 

 

 

 

 

µтр

 

 

 

 

 

 

 

 

 

 

 

 

 

 

 

 

 

 

 

 

 

 

 

 

 

 

 

 

 

 

м

 

 

 

 

 

 

 

 

 

 

 

 

 

 

 

 

 

 

 

 

 

 

 

uоэ

 

 

 

 

 

 

 

 

 

 

 

 

 

 

 

 

 

 

 

 

 

 

 

 

 

 

 

 

 

 

 

 

 

 

 

 

 

 

 

 

 

 

 

 

 

 

 

 

 

 

 

 

 

 

 

 

 

 

 

 

 

 

 

 

 

 

 

 

 

 

 

 

 

 

 

 

 

 

 

 

 

 

 

 

 

 

 

 

 

 

 

 

 

 

 

 

 

 

 

 

 

 

 

 

 

 

 

 

 

 

 

 

 

 

 

 

 

 

 

 

 

 

 

 

 

 

 

/

 

 

 

 

 

 

 

 

 

 

 

 

 

 

 

 

 

 

 

 

 

 

 

 

 

 

 

 

 

 

 

 

 

 

 

 

 

 

 

 

 

 

 

 

 

 

 

 

 

 

 

 

 

 

 

 

 

 

 

 

Tµт = 2Tµ +Tф

 

 

 

 

 

 

 

 

 

 

 

 

 

 

 

 

 

 

 

 

 

 

 

 

 

 

 

 

 

 

 

 

 

 

 

 

 

 

 

 

 

 

 

 

 

 

 

 

 

 

 

 

 

 

 

 

 

 

Ea

 

 

 

 

 

 

 

 

 

 

 

 

 

 

 

 

 

 

 

 

 

 

 

 

 

 

 

 

 

 

 

 

 

 

 

 

 

 

 

 

 

 

 

 

 

 

 

 

 

 

 

 

kоэ

 

 

 

 

 

 

 

 

 

 

 

 

 

 

 

 

 

 

 

 

 

 

 

 

 

 

 

 

 

 

 

 

 

 

 

 

 

 

 

 

 

 

 

 

 

 

 

 

 

 

 

в)

 

 

 

 

 

 

 

 

 

 

 

 

 

 

 

 

 

 

 

 

 

 

 

 

 

 

 

 

 

 

 

 

 

 

 

 

 

 

 

 

 

 

 

 

 

 

 

 

 

 

 

 

 

 

 

 

 

 

 

 

 

 

 

 

 

 

 

 

 

 

 

 

 

 

 

 

 

 

 

 

 

Рис.6.6. Исходная (а) и преобразованные (б, в) структурные схемы при настройке СУЭП с датчиком ЭДС на СО

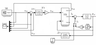
Пример 18. Для СУЭП с датчиком ЭДС на базе наблюдающего устройства и параметрами kоэ = 0,0453; kрэ = 5,15; Тф = 0,011с; Тμ = 0,01с; ТЗИ = 0,667с оценить динамические свойства системы регулирования при настройке на симметричный оптимум.

246

Исходная структурная схема для моделирования представлена на рис.6.6,а по которой составлена модель СУЭП, показанная на рис.6.7. В этой модели на входе пропорционального РЭ с коэффициентом передачи kрэ = 5,15 включено ПИ звено с передаточной функцией (4T/μтp+1)/4T/μтp = (4(2*0,01+0,011)p+1)/ 4(2*0,01+0,011)p = (0,124p+1)/ 0,124p.

Результаты моделирования переходных процессов при пуске от ЗИ на холостом ходу приведены на рис.6.8.

Рис.6.7. Схема модели двукратно – интегрирующей СУЭП с датчиком ЭДС

На рис.6.8,а показаны переходные процессы при пуске от ЗИ при отсутствии дополнительного фильтра на входе РЭ, что и вызвало повышенное перерегулирование в токе якоря. Включение дополнительного фильтра на входе РЭ снизило перерегулирование в якорном токе до нормативного значения, что и продемонстрировано на рис.6.8,б.

Динамические свойства двукратно – интегрирующей СУЭП с обратной связью по ЭДС электродвигателя (реакция на изменение задающего и возмущающего воздействий) такие же, как и в СУЭП с обратной связью по скорости (см. 5.3), с учетом того, что минимальная постоянная времени в СУЭП с обратной связью по ЭДС равна:

Tµ/т = 2Tµ + Tф .

На основании вышеизложенного можно сделать вывод о том, что статические и динамические свойства СУЭП с обратной связью по ЭДС электродвигателя определяются величиной постоянной времени датчика

ЭДС Tф . Поэтому при реализации СУЭП с обратной связью по ЭДС

247

электродвигателя, необходимо творчески подходить к реализации датчика ЭДС и в ыбирать такую схему технической реализации датчика, которая обеспечит требуемые по технологии статические и динамические показатели качества регулирования.

а)

б)

Рис.6.8. Переходные процессы пуска от ЗИ в двукратно – интегрирующей СУЭП: а)- без дополнительного фильтра на входе РЭ; б)

– с фильтром на входе РЭ

248

СУЭП с обратной связью по ЭДС электродвигателя (без датчика скорости), как один из программируемых вариантов, заложена во всех современных электроприводах с микропроцессорным управлением.

Контрольные вопросы:

1.В каких случаях применяют СУЭП с обратной связью по ЭДС электродвигателя?

2.Как правильно рассчитать величину коэффициента обратной связи по ЭДС?

3.Выведите коэффициент усиления регулятора ЭДС.

4.Выведите уравнение электромеханической характеристики в СУЭП с обратной связью по ЭДС электродвигателя и проанализируйте его составляющие.

5. Как влияет на жесткость механических

характеристик

постоянная времени датчика ЭДС в однократной СУЭП?

 

6.Как влияет на быстродействие однократной СУЭП постоянная времени датчика ЭДС?

7.В чем отличие настройки регулятора ЭДС от регулятора скорости в двукратной СУЭП?

8.Как правильно рассчитать постоянную времени фильтра на входе регулятора ЭДС в двукратной СУЭП?

9.Как рассчитать постоянную времени задатчика интенсивности в СУЭП с обратной связью по ЭДС?

10.Поясните переходные процессы на рис.6.8, объясните, в чем их

отличие.

ГЛАВА 7. СУЭП В ДВУХЗОННОЙ СИСТЕМЕ РЕГУЛИРОВАНИЯ СКОРОСТИ ЭЛЕКТРОДВИГАТЕЛЯ

Регулирование скорости электродвигателя изменением величины магнитного потока применяется в основном в системах двухзонного регулирования. В системах двухзонного регулирования в первой зоне (от нуля до номинальной скорости) регулирование скорости осуществляется изменением подводимого к якорю двигателя напряжения при постоянном номинальном магнитном потоке; во второй зоне (скорость выше номинальной) регулирование скорости осуществляется ослаблением магнитного потока при неизменном номинальном напряжении на якоре электродвигателя (или постоянстве ЭДС электродвигателя) [2,3,7,11].

Возможности электродвигателя, работающего в системе двухзонного регулирования, могут быть охарактеризованы графиками рис.7.1, где по оси абсцисс отложены значения скорости, а по оси

249

ординат – предельные значения длительно допустимых тока якоря, момента и мощности электродвигателя.

Iдоп = Iн

 

 

Мдоп = kФIн

 

 

P = Мω

 

 

ωн

ωmax

ω

Рис.7.1. Характеристики двухзонного регулирования

При обеспечении требуемого режима охлаждения во всем диапазоне длительно допустимым для электродвигателя значением тока якоря является его номинальный ток. Поскольку на всех скоростях до основной магнитный поток остается номинальным, то допустимое

значение момента также

остается равным

номинальному

значению M = нIн = const .

На скоростях

выше основной

допустимое значение момента уменьшается в соответствии с выражением M = P / ω, а допустимая мощность остается постоянной Р Ua Iн = const . Таким образом, применение двухзонного

регулирования целесообразно в тех случаях, когда момент нагрузки механизма на верхних скоростях меньше, чем на скоростях ниже основной. В этом случае установленная мощность электродвигателя получается меньше, чем при обеспечении всего диапазона за счет изменения напряжения при постоянном потоке.

На рис.7.2 показана силовая схема системы двухзонного регулирования скорости электродвигателя. В якорной цепи включен реверсивный ТП для регулирования скорости электродвигателя изменением подводимого к якорю напряжения.

250