Материал: TTE_Lect1

Внимание! Если размещение файла нарушает Ваши авторские права, то обязательно сообщите нам

У режимі підсилення вхідного сигналу під час додатного півперіоду вхідної напруги пряма напруга ЕП транзистора зменшується, струм бази

IБ та колектора IK також зменшуються, що викликає збільшення напруги колектора UKE . Якщо робота відбувається на лінійній ділянці

характеристики транзистора, то форми змінних складових струмів бази і колектора збігаються з формою вхідної напруги, а зміна напруги на колекторі, зумовлена змінною складовою колекторного струму, є протифазною стосовно вхідної напруги. Отже, схема підсилювального каскаду на БТ зі спільним емітером є схемою яка інвертує вхідний сигнал. Як випливає з попереднього матеріалу, схема рисунка 9.3 здатна підсилювати не лише напругу, а й струм.

9.2Способи забезпечення режиму спокою транзисторного каскаду

Режим спокою у вхідному колі транзисторного каскаду може забезпечуватися необов’язково за допомогою окремого джерела

живлення ЕЕ або ЕБ . Частіше у каскадах застосовують лише

джерело живлення – у колекторному колі. У таких каскадах замість вхідного джерела ЕРС використовують спеціальні ланцюжки автоматичного зміщення – пасивні ланцюжки, на яких струм, що

проходить від джерела колекторної напруги EK , створює спад напруг,

що забезпечують потрібне положення робочих точок на характеристиках транзистора в режимі спокою.

Основною вимогою до каскадів з автоматичним зміщенням є забезпечення сталості обраного режиму спокою при зміні температури або зміні транзистора. Розглянемо деякі приклади.

9.2.1 Схема з фіксованим струмом бази

Схему зображено на рисунку 9.5. Зміщення ЕП у транзисторі цього каскаду здійснюється за рахунок струму бази спокою IБ0 , який

проходить від джерела EK через резистор R1 . При цьому напруга на ЕП UБE0 визначається вхідним опором БТ. Опір резистора R1

дорівнює

106

R

 

EK UБЕ

0

 

E

K

,

(9.1)

 

 

 

 

 

 

 

1

 

 

IБ0

 

 

IБ0

 

 

 

 

 

 

 

 

тобто можна вважати, що I

Б0

 

EK

.

 

 

 

 

 

(9.2)

 

 

 

 

 

 

 

 

 

R

 

 

 

 

 

 

 

 

1

 

 

 

 

 

 

 

Рисунок 9.5 – Транзисторний каскад з фіксованим струмом бази

Каскад рисунка 9.5 називається каскадом з фіксованим струмом бази завдяки формулі (9.1), тобто струм бази IБ0 не залежить від

параметрів транзистора.

Недоліком каскаду рисунка 9.5 є те, що в ньому важко встановити обраний режим спокою при застосуванні транзистора з

великим розкидом параметра h21E без зміни опору R1 . Наприклад, у

транзистора ГТ 311 Ж промисловий розкид параметрів h21E становить від 50 до 200. Оскільки струм IБ0 не залежить від властивостей БТ, то при заміні транзистора струм колектора IK h21E IБ (1 h21E )IКБ0

може змінюватися в 4 рази, і початкова робоча точка може вийти з області активного режиму на характеристиках, що для підсилювача небажано. Другим істотним недоліком каскаду є те, що в схемі не

107

враховується температурний дрейф характеристик і параметрів БТ,

завдяки якому струм IКБ 0 при збільшенні температури зростає.

9.2.2 Схема з фіксованим потенціалом бази

Схему показано на рисунку 9.6. Потрібний режим спокою транзистора забезпечується фіксованою напругою на базі, що утворюється за допомогою подільника напруги

на резисторах R1 та R2 .

Рисунок 9.6 – Транзисторний каскад з фіксованим потенціалом бази

Опір R2 дорівнює

R2

UБЕ

0

,

In

 

де In - струм подільника напруги. Звичайно In =(3-5) IБ0 .

Опір R1

можна розрахувати за формулою

 

R

 

EK

 

 

UБЕ

0

 

.

 

 

 

 

 

 

 

 

 

 

 

 

 

 

 

 

1

 

In

IБ0

 

 

 

 

 

 

 

 

 

При In >>IБ0

можна вважати, що напруга

(9.3)

(9.4)

108

U

БЕ0

I

n

R

2

 

 

EK

R

2

(9.5)

 

 

 

 

 

 

R1

R2

 

 

 

 

 

 

 

 

 

 

не залежить від властивостей транзистора. Тому схема рисунка 9.6 називається схемою з фіксованим потенціалом бази. Суттєвий недолік даної схеми – температурний дрейф колекторного струму – вимагає застосування спеціальних заходів температурної стабілізації.

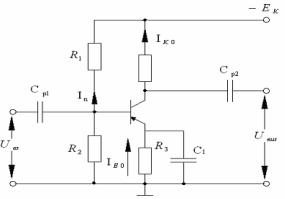
9.2.3 Схема з температурною стабілізацією в емітерному колі.

Схему зображено на рисунку 9.7. В ній з метою стабілізації емітерного (колекторного) струму при зміні температури використовується резистор негативного зворотного зв’язку за струмом

R3 . Для схеми рисунку 9.49 справедлива рівність

UБЕ0

 

 

UR2

 

IE0 R3 .

(9.6)

 

 

 

Рисунок 9.7 – Транзисторний каскад з температурною стабілізацією

Оскільки температурні зміни опорів R1 та R2 незначні, то спад напруги на опорі R2 при зміні температури практично не змінюється.

Збільшення струму IE0 при збільшенні температури приводить за формулою (9.6) до зменшення напруги на ЕП UБE0 . Це, у свою чергу,

призводить до зменшення струмів бази IБ0 та колектора IK0 . Таким чином, автоматично стабілізується також струм емітера IE0 .

109

Величина зменшення напруги на резисторі зворотного зв’язку

R3 вибирається в

межах

 

 

UR3 (0.1 0.25)EK .

Формули для

розрахунку опорів R1 , R2

 

 

і

 

R3 мають вигляд:

 

R3

(0.1 0.25)EK / IE0

;

(9.7)

R

 

 

 

UR

 

 

 

 

 

UR3

 

UБЕ0

 

 

 

 

 

 

 

 

 

 

 

2

 

 

 

2

 

 

 

 

 

 

 

 

;

(9.8)

 

In

 

 

 

 

 

 

In

 

 

 

 

 

 

 

 

 

 

 

 

 

 

 

 

R

 

 

EK

 

 

 

 

UR2

 

 

 

 

(9.9)

 

 

 

 

 

 

 

 

 

 

 

 

 

 

 

 

 

 

 

 

 

 

 

 

 

 

 

 

 

1

 

 

 

 

In

IБ0

 

 

 

 

 

 

 

 

 

 

Оскільки негативний зворотний зв’язок за змінною складовою приводить до зменшення коефіцієнта підсилення каскаду, то з метою

усунення цього зв’язку резистор R3 шунтується конденсатором C1.

9.2.4 Схема каскаду зі спільною базою та автоматичним зміщенням робочої точки

У схемі рисунка 9.8 автоматичне зміщення робочої точки здійснюється за рахунок подільника напруги R2 і R3 . Напруга UR3 ,

прикладена до бази і через резистор R1 до емітера транзистора, забезпечує пряме зміщення ЕП, тобто активний режим транзистора.

Резистор R1 забезпечує подачу вхідного сигналу на емітер, конденсатор

C1 служить для усунення негативного зворотного зв’язку за змінною складовою.

110