Материал: TTE_Lect1

Внимание! Если размещение файла нарушает Ваши авторские права, то обязательно сообщите нам

вільні рівні в р-області. Внаслідок цього відбувається тунельний перехід електронів з n-області до р-області й проходить прямий тунельний струм, величина якого пропорційна до площі перекриття вільних енергетичних рівнів ВЗ р-області й заповнених енергетичних рівнів ЗП n-області. Тунельний струм зростатиме доти, поки перекриття не стане максимальним (рисунок 5.3,в). Подальше зростання прямої напруги зменшує площу перекриття відповідних рівнів, і тунельний струм зменшується (рисунок 5.3,г). При певній прямій напрузі зайняті електронами енергетичні рівні ЗП n-області стануть напроти енергетичних рівнів ЗЗ р-області. Тунельний перехід електронів у цьому випадку стане неможливим і тунельний струм припиниться. В той самий час при прямих напругах у діоді відбувається, як правило, інжекція носіїв, що зумовлює проходження через нього дифузійного струму (рисунок 5.3,д,е), який при напрузі

U Uв стає більшим, ніж тунельний струм.

Якщо діод увімкнути у зворотному напрямі, то рівні Фермі зміщуються так, як показано на рисунку 5.3,ж, і з’являється можливість тунельного переходу електронів із заповнених рівнів ВЗ р- області на вільні рівні ЗП n-області. Це приводить до проходження через діод великого зворотного тунельного струму.

Р-n-переходи тунельних діодів одержують здебільшого способом сплавлення з германію, арсеніду галію та антимоніду галію. Оскільки для виготовлення таких діодів використовують вироджені НП, які за характером провідності наближаються до металів, то робоча

температура приладів досягає 400 С.

Недоліком тунельних діодів є мала потужність із причини низьких робочих напруг (десяті частки вольта) і малих площ переходу.

За своїм призначенням тунельні діоди поділяються на підсилювальні (третій елемент позначення – 1), генераторні (2) та перемикальні (3).

Приклади позначення тунельних діодів:

АИ201Г – діод тунельний генераторний, широкого застосування , з арсеніду галію, номер розробки 01, група Г.

ЗИ306Е – діод тунельний перемикальний, спеціального застосування , з арсеніду галію, номер розробки 06, група Б.

Тунельні діоди дозволяють будувати підсилювачі, генератори, змішувачі у діапазоні хвиль аж до міліметрових. На тунельних діодах

51

створюють і різноманітні імпульсні пристрої: тригери, мультивібратори з дуже малим часом перемикання.

Частковим випадком тунельних діодів є обернені діоди, у яких внаслідок тунельного ефекту провідність при зворотних напругах значно більша, ніж при прямих. Р-n-переходи обернених діодів створюються напівпровідниками, що мають дещо меншу концентрацію домішок, і тому їх рівні Фермі збігаються з краями ЗП і ВЗ (рисунок 5.4,а). При вмиканні таких діодів у зворотному напрямі тунельні електрони з ВЗ р-області переходять на вільні рівні ЗП n- області, і через р-n-перехід тече великий зворотний струм. При прямому вмиканні діодів перекриття зон невідбувається, тунельний ефект не спостерігається, і прямий струм визначається лише дифузійним струмом. ВАХ оберненого діода показана на рисунку 5.4,б. Саме її форма дала назву даним діодам.

Рисунок 5.4 – Енергетична діаграма (а) та ВАХ (б) оберненого діода

Третій елемент їх позначення – цифра 4. Мала інерційність унаслідок тунельного ефекту і велика крутизна характеристики зумовлюють використання обернених діодів у детекторах і змішувачах діапазону надвисоких частот.

52

5.1.4 Варикапи

Варикапи – це напівпровідникові діоди, у яких використовується залежність бар’єрної ємності р-n-переходу від зворотної напруги. Варикапи поділяються на підстроювальні (третій елемент позначення – 1) і варактори (третій елемент – 2).

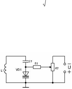
Підстроювальні варикапи використовуються, наприклад, для електронного підстроювання резонансної частоти коливальних контурів (рисунок 5.5). На схемі рисунок 5.7 конденсатор С запобігає замиканню напруги зміщення через котушку індуктивності L . Ємність конденсатора значно перевищує бар’єрну ємність варикапа

V1. Тому резонансна частота контура дорівнює

f0

 

 

1

 

,

(5.2)

2

 

 

 

 

 

 

 

LCV1

 

де CV1 -ємність варикапа.

Регулюючи напругу зміщення, яка подається на варикап з

потенціометра R2 через резистор R1 , можна змінювати ємність приладу, а, отже, і резонансну частоту контура. Резистор R1 запобігає можливості шунтування коливального контура при переміщенні

повзунка потенціометра. Опір R1 вибирають більшим, ніж резонансний опір контура.

Рисунок 5.5 – Схема ввімкнення варикапа

Варикапи, які мають виражену нелінійну вольт-амперну характеристику, називають варакторами і використовують у пристроях параметричного підсилення і помноження частоти.

Основні параметри варикапів: номінальна ємність, виміряна

при даній зворотній напрузі Uзв ; максимально допустима зворотна

53

напруга Uзвmax ; добротність варикапа, яку визначають відношенням

реактивного опору до опору втрат.

Розглянемо вплив параметрів еквівалентної схеми діодів (рисунок 3.6,б) на добротність варикапа.

Комплексний опір діода при зворотному вмиканні:

 

rgзв

 

 

 

 

 

Z зв r1

 

 

 

.

(5.3)

1 j C

бар

r

 

 

 

 

gзв

 

З формули (5.3) випливає, що реактивна складова опору діода

 

 

 

 

C

бар

r2

 

 

 

 

 

 

 

xC

 

 

 

gзв

 

,

 

 

 

(5.4)

 

 

 

 

 

 

 

 

 

 

 

1 2C2барr2gзв

 

 

 

а активна –

 

 

 

 

 

 

 

 

 

 

 

 

 

 

 

r (r 2C2

r

 

r1

1)

 

 

r

 

 

 

 

gзв

1

 

бар

gзв

 

 

 

 

 

R

 

 

 

 

 

 

 

 

gзв

 

.

(5.5)

 

1 2С2

r2

 

 

 

 

 

 

 

 

 

 

 

 

 

 

 

бар

 

gзв

 

 

 

З формул (5.4) та (5.5) можна записати вираз для добротності варикапа

Q

x

c

 

 

 

 

 

Cбарrg

зв

 

 

 

.

 

 

(5.6)

 

 

 

 

 

 

 

 

 

 

 

r1

 

 

 

 

 

 

 

R 2С

 

 

r

r

1

 

 

 

 

 

 

 

 

 

 

 

 

 

 

 

 

 

 

бар gзв 1

 

rgзв

 

 

 

 

 

 

 

 

 

 

 

 

 

 

 

 

 

 

 

 

 

 

 

 

 

 

 

 

В області низьких частот

 

 

 

 

 

 

 

 

 

 

 

 

 

 

 

2С2

r

r

1

 

r1

і Q C

бар

r

.

(5.7)

 

 

бар

gзв

1

 

 

rgзв

 

 

 

 

 

 

g

зв

 

 

 

 

 

 

 

 

 

 

 

 

 

 

 

 

 

 

 

 

В області високих частот 2С

бар

r

r 1

 

r1

 

і тоді

 

 

 

 

 

 

 

 

 

 

 

 

gзв

1

 

 

 

 

 

rgзв

 

 

 

 

 

 

 

 

 

 

 

 

 

 

 

 

 

 

 

 

 

 

 

 

 

Q

 

 

 

1

.

 

 

 

 

 

 

 

(5.8)

 

 

 

 

 

 

 

 

 

 

 

 

 

 

 

 

 

 

 

 

 

 

 

 

Cбарr1

 

 

 

 

 

 

 

 

 

З виразів (5.7) та (5.8) випливає, що з метою збільшення добротності варикапа необхідно збільшувати зворотний опір його р-n- переходу і зменшувати опір бази.

Для виконання першої умови варикапи виготовляють з

54

кремнію. Для одержання малого опору бази для варикапа використовують структуру p n n , в якій база складається з

двох шарів: n і n (рисунок 5.6). n-шар бази має малу товщину, тому при зворотному вмиканні весь р-n-перехід розміщується в цьому

шарі. Опір бази в цьому випадку утворено лише сильнолегованою n - областю, і тому він має малу величину. Ця структура, крім того, дозволяє значно збільшити зворотну напругу варикапа.

Рисунок 5.6 – Напівпровідникова структура варикапа

Якість варикапа визначається:

-ємністю та межами її можливого регулювання за допомогою прикладеної зворотної напруги;

-добротністю і частотним діапазоном;

-температурною стабільністю ємності і добротності.

Ємність варикапа

Для ємності варикапа можна записати С= Со + Св, де Св – ємність між електродами і виводами варикапа яка не залежить від прикладеної напруги;

Со – початкова ємність варикапа яка залежить від площі переходу П і концентрації домішок у базі діоду Nд і становить від одиниць до

десятих часток мікрофаради. Відносна зміна ємності

шляхом зміни

прикладеної

зворотної

напруги показана на

рисунку 5.7.

Рисунок 5.7 – Вольт-фарадна характеристика варикапа

55