Материал: Proektirovanie_rekonstruktsii_prodolnogo_profilya_izdatelstvo

Внимание! Если размещение файла нарушает Ваши авторские права, то обязательно сообщите нам

2. ИСХОДНЫЕ ДАННЫЕ ДЛЯ РАЗРАБОТКИ ПРОЕКТА КОМПЛЕКСНОЙ РЕКОНСТРУКЦИИ ЖЕЛЕЗНОЙ ДОРОГИ

Разработка любого проекта реконструкции начинается с анализа задания на проектирование, исходных данных, технических условий (для дипломного проектирования) и норм проектирования.

2.1. Задание на разработку проекта реконструкции участка эксплуатируемой железной дороги

Задания на разработку курсового проекта реконструкции эксплуатируемой железной дороги приведены в методических указаниях для курсового проектирования по специальности «Строительство железных дорог, путь и путевое хозяйство» [15] (см. также выдаваемые преподавателем характеристики участка и ведомости поперечных профилей земляного полотна).

В задании на разработку проекта реконструкции определены технические параметры, которые участок железной дороги должен иметь по пропускной и провозной способности на десятый год эксплуатации.

Пример задания на разработку курсового проекта реконструкции железной дороги:

1.Характеристика существующего верхнего строения пути реконструируемой железной дороги – рельсы Р-50, шпалы деревянные, балласт – щебень загрязненный.

2.Требования к проектному железнодорожному пути:

назначение железной дороги – железная дорога общего пользования (железнодорожная магистральная линия);

расчетная годовая приведенная грузонапряженность нетто в грузовом направлении по реконструируемому пути на десятый год эксплуатации – 28 млн ткм/км;

тип ВСП – см. § 2.3.4;

руководящий уклон – 10 ‰;

полезная длина приемоотправочных путей – 850 м;

скорость движения поездов после реконструкции: пассажирских – 120 км/ч;

грузовых поездов – 90 км/ч.

При разработке реального дипломного проекта реконструкции железнодорожного пути выдается техническое задание с техническими условиями, предусмотренными нормами ОАО «РЖД».

10

2.2. Материалы инженерных изысканий

Исходными данными для разработки проекта реконструкции железной дороги являются материалы инженерных изысканий.

Инженерные изыскания для строительства (реконструкции) являются видом строительной деятельности, обеспечивающей комплексное изучение природных и техногенных условий территории (региона, района, площадки, участка, трассы) объектов строительства, составление прогнозов взаимодействия этих объектов с окружающей средой, обоснование необходимости их инженерной защиты и безопасных условий жизни населения. Состав и объем инженерных изысканий для линейного объекта определяются требованиями СНиП 11-02–96 [5].

В состав инженерных изысканий для реконструкции железных дорог входят следующие основные их виды: инженерно-геодезические, инженерногеологические, инженерно-гидрометеорологические, инженерно-экологиче- ские изыскания, изыскания грунтовых строительных материалов и источников водоснабжения.

Инженерные изыскания делятся на полевые и камеральные. При выполнении полевых инженерно-геодезических изысканий для реконструкции железнодорожного пути выполняются съемка плана, продольного профиля, поперечных профилей земляного полотна, а также всех сооружений железнодорожной инфраструктуры в пределах полосы отвода.

Камеральные изыскания включают в себя изучение архивных материалов, составление программы инженерных изысканий, обработку полевых материалов, составление отчета об инженерных изысканиях. Результатом обработки полевых материалов (плана, продольного профиля участка эксплуатируемой железной дороги, поперечных профилей земляного полотна, продольных профилей водоотводов и др.) являются чертежи, входящие в приложение к проектам.

По данным результатов инженерно-геологических изысканий составляются продольные и поперечные разрезы земляного полотна. В курсовом проекте геологические данные представлены характеристикой балласта.

Все чертежи должны выполняться в соответствии с требованиями ГОСТ Р 21.1702–96 [11], ГОСТ Р 21. 204–93 [12], ГОСТ Р 21.1101–2009 [10].

Исходными данными инженерно-геодезических изысканий для выполнения курсового проекта служат ведомости продольного профиля, плана линии, поперечных профилей и искусственных сооружений. В задачу студента входят камеральная обработка исходных данных и построение продольного и поперечного профиля эксплуатируемой железной дороги.

При разработке реального дипломного проекта реконструкции железнодорожного пути за исходные данные принимается отчет об инженерных изысканиях.

11

2.2.1 Составление продольного профиля участка эксплуатируемой железной дороги

Исходные данные для составления продольного профиля участка железной дороги приведены в [15, «Ведомости продольного профиля», табл. 1; «Ведомость плана линии», табл. 2, и «Ведомость искусственных сооружений», табл. 3].

Проект может выполняться как на миллиметровой бумаге, так и в электронном виде, с использованием ПЭВМ и специализированного программного обеспечения.

Порядок составления исходного продольного профиля:

1.Чертеж выполняется на бумаге формата А1: длина 840 мм, высота

594 мм.

2.Чертеж заключается в рамку, ему полагается основная надпись (штамп) в соответствии с ГОСТ 21.1101–2009 [10].

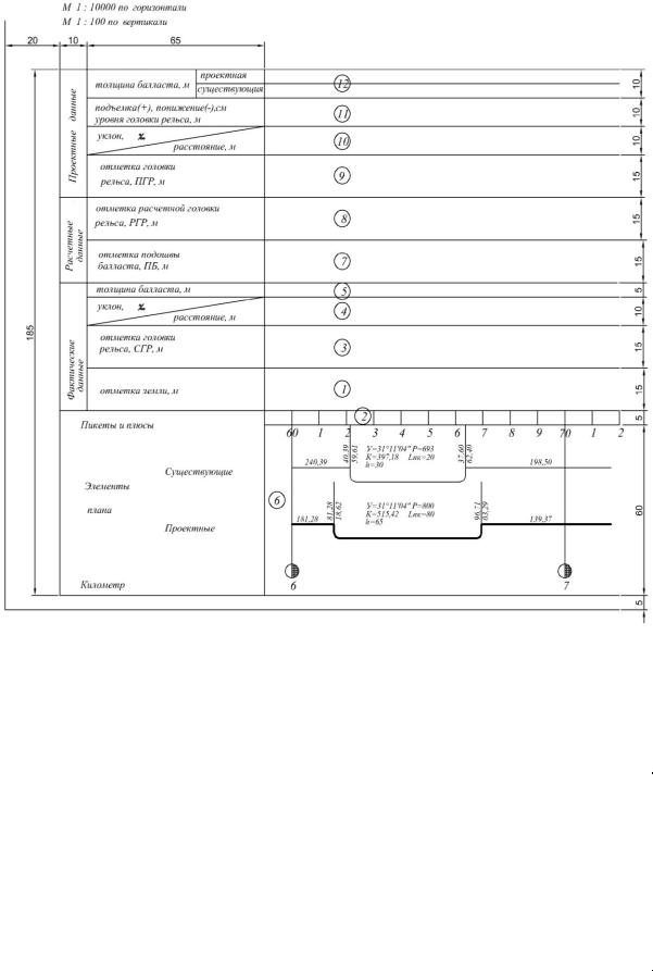
3.Продольный профиль участка пути составляется в масштабах 1:10000 по горизонтали, 1:100 по вертикали. Сетка («Боковик») продольного профиля показана на рис. 1. Боковик выполняется в левой нижней части чертежа без отступа от стандартных рамок. Пример проектирования реконструкции продольного профиля приведен в приложении Б. Боковик продольного профиля для дипломного проектирования выполняется по форме, предусмотренной нормативами ОАО «РЖД».

4.Все значения отметок и расстояний приводятся с точностью до второго знака после запятой (до сантиметра).

5.На миллиметровой бумаге или в программе AutoCAD вычерчиваются боковик и сетка профиля на весь участок (5 км). Выполняется разбивка пикетов в графе 2 продольного профиля по данным (столбец 1 табл. 1) и плюсов (столбец 2 табл. 1), обозначаются километры.

6.В графу 1 продольного профиля «отметка земли, м» значения отметок выписываются вертикально (столбец 3, табл. 1), напротив значений пикетов и плюсов.

7.В графу 3 заносятся отметки существующей головки рельса (СГР) (столбец 4). Значения уклонов тысячные, записываются до одного знака после запятой, ‰, в графе 4 «уклон, ‰/расстояние, м», и определяются по формуле:

i

h2 h1

,

(1)

l

 

 

 

где (h2 – h1) – алгебраическая разность отметок головки рельса на смежных пикетах или плюсах, м;

l – расстояние между точками расчета уклона, км.

12

Уклоны определяются между смежными пикетами и плюсами, расстояние между отметками не указывается. Наносится линия, направление которой указывает направление уклона – «подъем», «спуск» или «площадка».

8.Графа 5 «толщина балласта, м» заполняется по данным табл. 1 (столбец 5). Значения записываются вертикально напротив пикетов и плюсов.

9.Графа 6 «Элементы плана существующие» заполняется на основании расчетов параметров кривых по исходным данным табл. 2. Графа оформляется в соответствии с требованиями ГОСТ Р 21.204–93 [12]. Пример приведен в приложении Б.

Расчет рекомендуется выполнить в таблице (табл. 3).

10.Построение линии уровня земли (ОЗ):

10.1.Высота графика определяется разностью самой низкой и самой высокой отметок, выбранных из двух строк «боковика» – СГР и ОЗ. Шкала высот разбивается по границе боевика и в местах, необходимых для изменения шкалы (см. пример в приложении Б). Шкала высот («Рейка») разбивается на отметки в соответствии с масштабом 1:100.

10.2.Уровень отметки земли вычерчивается линией в соответствии с условным обозначением (приложение Б) по данным строки ОЗ на каждом пикете и плюсе. Ординаты (вертикальные линии) от переломов линии земли доводятся до верха сетки.

В учебных проектах вертикальные линии от переломов линии земли могут быть исключены.

10.3.Если график уровня земли приближается к верхней рамке чертежа или верхней линии сетки ближе чем на 5 см, то график уровня земли прерывается и устанавливается новая «рейка» с отметками ниже или выше предыдущей.

При оформлении чертежа для печати (на компьютере) выполняется переход на новый уровень «рейки».

11. При построении графика существующей головки рельса (СГР) ее отметки наносятся по тем же «рейкам», что и отметки земли, и соединяются ломаной линией (условное обозначение см. в приложении Б).

12. Над линией уровня СГР, на расстоянии 3 см наносятся, в соответствии с горизонтальным масштабом, оси искусственных сооружений (длина линии 30 мм). Слева от линии, вдоль нее, записывается наименование типа сооружения и его размер (столбцы 3 и 4 табл. 4), справа – привязка сооружения (ПК… + …). Наиболее часто встречающиеся условные обозначения приведены в приложении А.

13

Рис. 1. Боковик сетки продольного профиля (размеры даны в миллиметрах)

 

 

 

 

 

 

Таблица 1

 

 

Ведомость продольного профиля

 

 

 

 

 

 

 

 

 

 

 

Привязка

 

Отметка

Толщина балласта

 

 

 

Плюс,

Отметка земли,

Существующая

от подошвы

 

ПК

 

головка рельса,

шпалы до низа

 

 

м

ОЗ, м

 

 

 

 

 

СГР, м

щебня, м

 

 

 

 

 

 

 

1

 

2

3

 

4

5

 

25

 

 

72,66

 

72,72

0,38

 

 

 

 

 

 

 

 

 

26

 

 

70,82

 

73,01

0,21

 

 

 

 

 

 

 

 

 

27

 

 

70,82

 

73,25

0,35

 

 

 

 

 

 

 

 

 

 

 

44

69,94

 

73,26

0,45

 

 

 

 

 

 

 

 

 

28

 

 

71,03

 

73,39

0,50

 

14