Материал: Laboratorny_praktikum_po_TOE_2017_zerkalny

Внимание! Если размещение файла нарушает Ваши авторские права, то обязательно сообщите нам

 

 

 

R1

R2

 

R1

R2

 

 

 

 

 

R3

 

 

 

I

A

R4

U

R3

R4

U

 

 

 

 

 

 

I

 

B

 

 

 

 

 

 

а

 

 

б

 

 

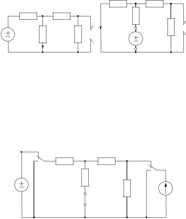
Рис. 2.4

 

 

Принцип взаимности поясняет рис. 2.4.

2.2.Экспериментальные исследования

2.2.1.Исследование цепи при питании ее от двух источников

Для выполнения лабораторной работы соберите схему, изображенную на рис. 2.5. Элементы цепи смонтированы на плате (размещение элементов примерно соответствует схеме), источники напряжения и тока обозначены соответственно U и I.

C

S1

R1

R2

D

 

 

 

 

 

 

S2

 

 

R3

 

U

 

R4

I

 

 

 

 

A

 

 

 

B

 

Рис. 2.5

Для формирования как ИН, так и ИТ используйте ИП, который подключите к гнездам 1 и 2 платы (гнездо «+» ИП соедините с гнездом 1 платы, а гнездо «–» ИП – с гнездом 2 платы).

11

 

 

 

 

 

 

 

 

 

Таблица 2.1

U, В

U1, В

U2 , В

U3 , В

U4 , В

I, мА

I1, мА

I2 , мА

I3

, мА

I4 ,

мА

 

 

 

 

 

 

 

 

 

 

 

 

 

 

 

 

 

 

 

 

 

Источник напряжения U подключите к цепи переключателем S1 (переводом S1 вверх), ИТ I – переключателем S2 (переводом S2 вверх). Вольтметр подключите к гнездам ИН U и установите U = 4 В (или U = 2 В – по указанию преподавателя), изменяя напряжение ИП. Амперметр включите последовательно с ИТ и измерьте ток I. Затем измерьте напряжения и токи во всех ветвях (при использовании цифровых приборов погрешность измерения, как правило, меньше при фиксации положительных показаний приборов). Результаты измерений занесите в табл. 2.1.

Полученные результаты проверьте, используя уравнения Кирхгофа.

2.2.2. Определение токов цепи методом наложения

Проделайте 2 опыта:

1)подключите к цепи только ИН U = 4 В (или U = 2 В) и измерьте токи в ветвях (см. рис. 2.2, а);

2)подключите к цепи только ИТ I и определите токи в ветвях (см. рис.

2.2, б).

Результаты измерений занесите в табл. 2.2.

Таблица 2.2

Включены

I1

, мА

I2 , мА

I3 , мА

I4 , мА

источники

 

 

 

 

 

U

 

 

 

 

 

I

 

 

 

 

 

U, I

 

 

 

 

 

По данным обоих опытов определите методом наложения токи в ветвях и заполните третью строку табл. 2.2. Полученные значения токов сопоставьте с измеренными при выполнении 2.2.1.

2.2.3. Определение тока в ветви с сопротивлением R3 методом эквивалентного источника напряжения

Проделайте 2 опыта:

1) подключите к цепи 2 источника U и I, установите U = 4 В (или U = 2 В – по указанию преподавателя); оборвите ветвь 3 на участке AB и измерьте напряжение U0 на разомкнутых зажимах A, B (см. рис. 2.3, б);

12

2) исключите из схемы источники U и I и к разомкнутым гнездам A, B ветви 3 подключите ИН U0 (см. рис. 2.4, б при U U0 ). Для этого в схеме, изображенной на рис. 2.5, подсоедините вывод C отключенного источника U к гнезду A и, изменяя напряжение ИП, установите U AB U0 ; измерьте ток I3

исравните его со значением этого же тока, полученным в 2.2.1.

2.2.4.Экспериментальная проверка принципа взаимности

Отключите от цепи ИТ и проделайте 2 опыта:

1) вновь установите заданное U и измерьте ток I3 в ветви 3 (см. рис. 2.4, а);

2) отключите ИН U и в разрыв ветви 3 к гнездам A, B (см. рис. 2.4, б) подключите заданный источник напряжения U аналогично тому, как это было сделано в опыте 2 в 2.2.3; измерьте ток I в ветви 1 и сравните его с током ветви 3, определенным в п. 1.

2.3.Требования к отчету

Вотчете должны быть отражены цель работы, все разделы экспериментального исследования и заключение с краткими выводами. По каждому разделу в отчет следует включить его название, схемы исследуемых цепей, таблицы и необходимые расчеты. Кроме того, данные эксперимента в 2.2.3 должны быть подтверждены результатами расчета цепи на рис. 2.1 методом эквивалентного источника (параметры цепи приведены в 2.1).

Необходимо также письменно ответить на следующие вопросы: 1. Каковы результаты контроля данных в 2.2.1? 2. Изменятся ли токи ветвей, если одновременно изменить полярность напряжения ИН и направление тока ИТ на противоположные? 3. Чему равно напряжение между узлами «C» и «D»

цепи? 4. Как изменить напряжение ИН, чтобы ток I1 стал равен нулю? 5. Почему рис. 2.4, б при U U0 реализует схему метода эквивалентного источника напряжения (рис. 2.3, а)? 6. Чему будет равен ток I1 , если ИН поместить в ветвь 4, а ИТ отключить? 7. Как проконтролировать результаты эксперимен-

тов в 2.2.2, 2.2.3 и 2.2.4?

13

Работа № 3 ИССЛЕДОВАНИЕ СВОБОДНЫХ ПРОЦЕССОВ

В ЭЛЕКТРИЧЕСКИХ ЦЕПЯХ

Цель работы: изучение связи между видом свободного процесса в электрической цепи и расположением ее собственных частот (корней характеристического уравнения) на комплексной плоскости; экспериментальное определение собственных частот и добротности RLC-контура по осциллограммам.

3.1.Подготовка к работе

Вработе предлагается исследовать свободные процессы в цепях, схемы которых представлены на рис. 3.1. Цепи возбуждаются короткими импульса-

ми тока i0 t , заряжающими конденсатор C. В паузах между импульсами конденсатор разряжается; цепь находится в свободном режиме, так как в это время источник возбуждения отключен i0 0 . Напряжения на элементах цепи осциллографируются.

Поведение линейных цепей описывается линейными дифференциальными уравнениями; при этом вид свободного процесса определяется корнями pk характеристического уравнения (собственными частотами цепи).

 

 

 

 

 

C

 

 

 

 

 

R

i0 t

R

i0 t

L

i0 t

L

C

 

C

 

 

C

 

 

 

 

 

R

 

 

 

R1

 

R1

 

 

 

 

 

а

 

б

 

 

в

 

 

 

Рис. 3.1

 

 

 

 

 

14

 

 

u t Ae p1t
Ae t ,
Ae t

При возбуждении цепи источником тока собственные частоты можно рассчитать как нули входной проводимости цепи Y p , т. е. как корни урав-

нения Y p 0 .

Для

цепи

первого

порядка,

представленной

на

 

рис.

3.1,

а,

Y p

pC 1 R , откуда

 

 

 

 

 

 

 

 

 

 

 

 

 

 

 

 

 

 

 

 

 

 

 

 

 

 

 

 

 

 

 

 

p1 1 RC .

 

 

 

 

 

 

 

 

 

 

 

 

(3.1)

Для

цепи

 

второго

порядка,

 

изображенной

на

 

рис.

3.1,

б,

Y p

pC 1

pL R1 , откуда

 

 

 

 

 

 

 

 

 

 

 

 

 

 

 

 

 

 

 

 

 

 

 

 

 

 

 

 

 

 

 

 

 

 

 

 

 

2L ,

 

 

 

 

 

 

 

 

 

 

 

 

 

p1,2

2 02 ,

R1

0

 

1

 

 

 

 

 

 

 

 

 

 

 

 

LC .

 

(3.2)

Для цепи третьего порядка, представленной на рис. 3.1, в,

 

 

 

 

 

Y p

 

 

1 pC 1 R pL R1

 

 

 

 

 

 

 

 

 

 

 

pC

 

 

 

 

 

 

 

 

 

,

 

 

 

 

 

 

 

 

R

pC 1 R 1 pL R

 

 

 

 

 

 

 

 

 

 

 

 

 

 

 

 

 

 

 

 

 

 

 

 

 

 

1

 

 

 

 

 

 

 

 

 

откуда

 

 

 

 

 

 

 

 

 

 

 

 

 

 

 

 

 

 

 

 

 

 

 

 

 

 

 

 

 

 

 

 

1

 

 

 

 

 

 

 

 

 

 

 

 

 

1

 

R1

 

1

. (3.3)

p

 

,

p

 

2

 

2

2 R1 R

 

,

2

 

 

 

 

 

 

 

1

1

 

 

 

2,3

 

 

 

 

2

 

LC

 

 

 

 

 

 

 

 

 

 

 

 

 

 

RC

 

 

 

 

 

 

 

 

 

 

 

 

 

 

 

 

2 L

RC

 

 

 

 

 

 

 

 

 

 

 

 

 

 

 

 

 

 

 

 

 

 

У цепи первого порядка одна собственная частота

 

p1

в (3.1), веществен-

ная и отрицательная; свободный процесс описывается затухающей экспонентой:

(3.4)

где u – напряжение на каком-либо элементе цепи; t – время; α – постоянная затухания; τ – постоянная времени; A – постоянная интегрирования. Временная диаграмма свободного процесса приведена на рис. 3.2, а, причем τ – интервал времени, соответствующий любой подкасательной к экспоненте.

У цепи второго порядка две собственные частоты p1,2 в (3.2) могут быть вещественными (простыми или кратными) или комплексно-сопряженными.

В случае вещественных простых собственных частот

 

 

p1 1,

p2 2

 

 

свободный процесс описывается суммой двух экспонент:

 

u t A e 1t A e 2t A e t 1

A e t 2

(3.5)

1

2

1

2

 

15