Материал: III. хтс

Внимание! Если размещение файла нарушает Ваши авторские права, то обязательно сообщите нам

Для сопоставления схем воспользуемся графическим методом определения времени пребывания в реакторе идеального смешения. Предположим, что реакторы имеют равные объемы. Определим объемы параллельно соединенных реакторов с одинаковыми i:

Vрi = Vi i = Vi = V0

(3)

Такая схема работает так же, как один реактор идеального смешения с ис = . Необходимое время для К-РИС определяется как площадь

соответствующего прямоугольника на графике "1/r(C) - C".

 

В последовательной схеме (каскад реакторов)

 

Vрi = V0 i = V0 i

(4)

Определим концентрации после реакторов С1, С2, С3, Площадь

прямоугольника в интервале С0 С1 есть 1, в интервале С1

С2 есть 2 и т.д.

Площадь под ступенчатой линией равна i. Очевидно, что суммарные время и объем реакторов в последовательной схеме меньше, чем в параллельной или в одном реакторе. Чем больше число реакторов в каскаде, тем меньше i в нем, приближаясь к ив в режиме идеального вытеснения.

Увеличение число реакторов в каскаде, как мы знаем, приближает режим к идеальному вытеснению, и характер влияния числа реакторов в каскаде на селективность процесса при протекании сложной реакции будет таким, как ее изменение при переходе от режима идеального смешению к вытеснению. Показатели процесса: интенсивность и селективность, - будут занимать промежуточное положение между крайними режимами смешения и вытеснения.

Такие реакторные системы распространены для жидкофазных процессов.

ПРИМЕРЫ ПОСТРОЕНИЯ ЭФФЕКТИВНЫХ ХИМИЧЕСКИХ ПРОИЗВОДСТВ

Чтобы разработать новое эффективное химическое производство или провести модернизацию действующего предприятия надо решить задачи анализа и синтеза ХТС. Анализ заключается в получении конкретной расчетной информации о показателях всех потоков, пронизывающих ХТС. И мы знаем как ее получить – путем составления и решения материальных и тепловых балансов как для отдельных элементов, так и подсистем и ХТС в целом, а также путем исследования свойств ХТС. Занимаясь анализом ХТС мы можем рассчитать показатели эффективности работы ХТС, такие как расходные коэффициенты по сырью и энергии, можем оценить экологичность разрабатываемого варианта, определить экономические показатели, такие как объем необходимых инвестиций, себестоимость продукции и т.д. Когда мы проводим синтез ХТС мы выбираем и рассчитываем эффективные аппараты, режимы их функционированиия, ищем наилучшие технологические связи между аппаратами с тем, чтобы все 4 концепции синтеза, которых говорили в прошлой лекции, были выполнены. Они все важны: ресурсо-энерго сбережение, минимизация отходов и эффективное использование оборудования.

Из всего обширного перечня производств выбрано производство серной и азотной кислот, существующие много лет, хорошо изученные с научной т.з. и тем не менее, постоянно подвергающиеся модернизации. Нет предела совершенствованию. Содержимое этой лекции направлено на то, чтобы продемонстрировать реализацию задач синтеза и анализа на конкретных примерах.

Производство серной кислоты

Производство минеральных удобрений (суперфосфата, сульфата аммония), а также разложение фосфатного сырья является крупнейшим потребителем серной кислоты. Высокая химическая активность и относительно небольшая стоимость производства предопределили очень большое разнообразие применения серной кислоты почти во всех промышленных отраслях.

Сырьевая база производства серной кислоты - серосодержащие соединения, из которых можно получить диоксид серы. В промышленности около 80% серной кислоты получают из природной серы и железного (серного) колчедана. Значительное место занимают отходящие газы цветной металлургии, получаемые при обжиге сульфидов цветных металлов и содержащие диоксид серы. Некоторые производства используют как сырье сероводород, образующийся в производстве кокса, при сероочистке в нефтепереработке. Первой стадией технологической системы является обжиг серосодержащего сырья для получения диоксида серы.

Химическая схема производства серной кислоты.. Химическая схема

включает реакции:

 

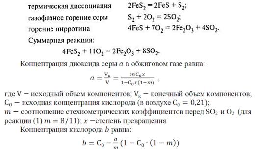
обжиг серного колчедана

4 FeS2 + 11 O2 2Fe2O3 + 8 SO2+Qр

или серы

S2 + 2 O2 = 2 SO2 +Qр;

окисление диоксида серы

SO2 + 1/2 O2 = SO3 +Qр;

абсорбция триоксида серы

SO3 + H2O = H2SO4 +Qр.

Серный колчедан это дешевое природное сырье. Это горная порода, кроме пирита FeS2 в ней есть много других примесей, в том числе отрицательно влияющих на свойства катализатора для окисления диоксида серы. Если ориентироваться на серный колчедан, необходимо предусмотреть стадию очистки газа после обжига, что конечно увеличивает материальные затраты и удорожает стоимость готового продукта. Кроме того, при обжиге образуется огарок – твердый отход. Маркетинговые исследования показывают, что на него отсутствуют потенциальные потребители. Поэтому огарок пойдет в отвалы, а это негативное воздействие на экологию.

Кроме того, при обжиге серного колчедана в воздухе нельзя получить газ с высоким содержанием диоксида серы, т.к. много кислорода тратится на образование огарка. Максимум это 8-8,5 об.%. Это значит, чтобы добиться высокой производительности ХТС по серной кислоте придется перекачивать огромные массы потоков, опять затраты, уже на транспортировку потоков.

Сера, как сырье, дороже серного колчедана, но при ее горении получается чистый газ, не требуется система очистки, концентрация диоксида серы в газе будет выше до 10-13 об.%. Нет твердых отходов. И наш выбор-это сера. Несмотря на правильный выбор, мы все же рассмотрим в качестве сырья серный колчедан только по одной причине. Там появляется гетерогенный процесс «Г-Т», который мы изучали ранее и полезно его еще раз вспомнить.

Функциональная производства серной кислоты

 

Воздух

 

 

 

 

 

 

Н2О

 

 

 

 

 

 

 

 

 

 

 

 

 

Н2SO4

FeS2

1

 

2

 

 

3

 

 

4

 

 

 

 

 

 

 

 

 

 

 

 

 

 

 

 

 

 

 

 

 

 

 

 

 

 

 

 

 

 

 

Fe2O3 (огарок)

Рис.1 Функциональная схема производства серной кислоты из колчедана 1 –отделение (подсистема обжига колчедана), 2- отделение очистки

обжигового газа, 3- подсистема окисления диоксида серы, 3- отделение абсорбции

SO3.

Обжиг серосодержащего сырья.

О б ж и г к о л ч е д а н а (пирита) является сложным физико-химическим процессом, который описывается моделью «сжимающееся ядро».

В промышленности обжиг ведут при 1120-1170 К. Лимитирующая стадия процесса - внутренняя диффузия (массоперенос) кислорода к поверхности свежего пирита и продуктов окисления в газовую фазу. При этих же температурах твердый компонент размягчается, что способствует слипанию его частиц. Эти факторы определили способ проведения процесса и тип реактора.

Сначала использовали полочный реактор. Колчедан располагали на полках, и воздух проходил как через неподвижные слои. Естественно, колчедан был кусковой - тонко измельченный создавал бы значительное гидравлическое сопротивление и мог легко слипаться, что создавало бы неоднородное горение. Опыт показал, что несмотря на усовершенствования, трудно решить проблемы теплосъема из зоны обжига, невозможно использование мелких частиц. А ведь основной прием интенсификации гетерогенного процесса, определяемый стадией внутренней диффузией - дробление частиц.

Мелкие частицы можно перерабатывать в кипящем (псевдоожиженном) слое, что реализовано в печах КС - кипящего слоя (рис. 2). Пылевидный колчедан подается через питатель в реактор.

Воздух подается снизу через распределительную решетку со скоростью, достаточной для взвешивания твердых частиц. Их витание в слое предотвращает слипание и способствует хорошему контакту их с газом, выравнивается температурное поле по всему слою, обеспечивается подвижность твердого материала и его переток в выходной патрубок для вывода продукта из реактора. В таком слое подвижных частиц можно расположить теплообменные элементы, причем коэффициент теплоотдачи от псевдоожиженного слоя сравним с

теплоотдачей к кипящей жидкости. Тем самым обеспечено эффективные теплоотвод из зоны реакции, управление его температурным режимом и использование тепла реакции. Основной недостаток печей КС - повышенная запыленность обжигового газа из-за механической эрозии подвижных твердых частиц. Это потребует более тщательной очистки газа от пыли - в циклоне и электрофильтре.

(Достоинства: окислитель подается снизу с достаточной для взвешивания тв. частиц скоростью, что предотвращает их слипание и способствует лучшему контакту с газом, выравнивает температурное поле по всему слою => повышается интенсивность процесса. Недостатки: высокая запыленность - требует очистки газа в циклоне или электорциклоне).

Поддержание высокой концентрации SО2 в обжиговом газе способствует лучшему использованию теплового потенциала реакции горения. Добавление воздуха после обжига позволяет снизить температуру газа и получить необходимые концентрации SО2 и О2 на выходе из реактора.

Сжигание серы

Сначала серу расплавляют, используя утилизированный после ее горения пар. Перед подачей в печь сжигания расплавленную серу чистят от примесей. Сера горит в парофазном состоянии, и для быстрого испарения ее диспергируют в потоке воздуха. Горение протекает адиабатически и Т зависит от концентрации образующегося SО2 (чем С(SО2), тем ↑Т). Газ от сжигания серы богаче кислородом, чем от сжигания колчедана.

Очистка газа после обжига

Газы обжига колчедана содержат в виде примесей соединения фтора, селена, теллура, мышьяка некоторые другие, образующиеся из примесей в сырье. Естественная влага сырья переходит также в газ. При горении образуется некоторое количество SO3, а также, возможно, оксиды азота. Эти примеси приводят или к коррозии аппаратуры, или к отравлению катализатора, а также сказываются на качестве продукта - серной кислоты.