Материал: ACT_LabsW_2

Внимание! Если размещение файла нарушает Ваши авторские права, то обязательно сообщите нам

Вопросы 1. Изменяется ли положение рабочей точки при изменении

статического коэффициента передачи тока?

2. Какая связь между током коллектора и током эмиттера? 3. В чем преимущество схемы со смещением в цепи базы

над схемой со смещением в цепи эмиттера?

4. В чем преимущество схемы с делителем напряжения в цепи базы над схемой со смещением в цепи эмиттера?

5. Какую роль играет сопротивление RЭ в цепи эмиттера

для стабильности работы схемы? В чем она заключается?

6. Какая из всех описанных выше схем обладает большей стабильностью?

Содержание отчета

1.Тема работы.

2.Цель работы.

3.Исследуемые схемы.

4.Результаты измерений.

5.Результаты расчетов, построенные нагрузочные пря-

мые.

6. Выводы по работе.

22

ЛАБОРАТОРНАЯ РАБОТА №4 Характеристики операционного усилителя

Цель:

5.Измерение входных токов операционного усили-

теля (ОУ).

6.Оценка величин среднего входного тока и разности входных токов ОУ.

7.Измерение напряжения смещения ОУ.

8.Измерение дифференциального входного сопро-

тивления ОУ.

9.Вычисление выходного сопротивления ОУ.

10.Измерение скорости нарастания выходного напряжения ОУ.

3.Краткие сведения из теории

Интегральный операционный усилитель характеризуется рядом параметров, описывающих этот компонент с точки зрения качества выполнения им своих функций. Среди параметров, обычно приводимых в справочных данных, основными являются следующие.

Средний входной ток IВХ В отсутствие сигнала на входах

ОУ через его входные выводы протекают токи, обусловленные базовыми токами входных биполярных транзисторов или токами утечки затворов для ОУ с полевыми транзисторами на входе. Входные токи, проходя через внутреннее сопротивление источника входного сигнала, создают падения напряжения на входе ОУ, которые могут вызвать появление напряжения на выходе в отсутствии сигнала на входе. Компенсация этого падения напряжения затруднена тем, что токи входов реальных ОУ могут отличаться друг от друга на 10...20%

23

Входные токи ОУ можно оценить по среднему входному току, вычисляемому как среднее арифметическое токов инвертирующего и неинвертирующего входов:

IВХ

IВХ 1

IВХ 2

2

 

 

 

 

 

где IВХ 1 и

IВХ 2 соответственно токи инвертирующего и

неинвертирующего входов.

Разность входных токов IВХ определяется выражением:

IВХ IВХ 1

IВХ 2

В справочниках указывают модуль этой величины.

Схема для измерения входных токов представлена на рисунке 1.

Рисунок 1 – Схема для измерения входных токов

Коэффициент усиления напряжения на постоянном токе K0 - показатель ОУ, определяющий насколько хорошо выпол-

няет ОУ основную функцию - усиление входных сигналов. У идеального усилителя коэффициент усиления должен стремиться к бесконечности.

Коэффициент усиления напряжения схемы усилителя на ОУ (рисунке2 ) вычисляется по формуле:

24

KU

R2

R1

 

Рисунок 2 – Усилитель на ОУ

Напряжение смешения UCM - значение напряжения, кото-

рое необходимо подать на вход ОУ, чтобы напряжение на его выходе было равно нулю.

Напряжение смещения UCM можно вычислить, зная выходное напряжение UВЫХ при отсутствии напряжения на входе и коэффициент усиления:

UCM

UВЫХ

КU

 

Входное сопротивление RВХ . Различают две составляю-

щие входного сопротивления: дифференциальное входное сопротивление и входное сопротивление по синфазному сигналу (сопротивление утечки между каждым входом и "землей"). Входное дифференциальное сопротивление для биполярных ОУ находится обычно в пределах 10 кОм...10 МОм. Входное сопротивление по синфазному сигналу определяется как отношение

25

приращения входного синфазного напряжения UВХ .СФ к вызванному приращению среднего входного тока IВХ .CP :

RВХ .СФ

UВХ .СФ

IВХ .СР

 

Дифференциальное входное сопротивление наблюдается между входами ОУ и может быть определено по формуле:

RВХ .ДИФ

UВХ

IВХ

 

где UВХ - изменение напряжения между входами ОУ,

IВХ - изменение входного тока.

Выходное сопротивление RВЫХ в интегральных ОУ со-

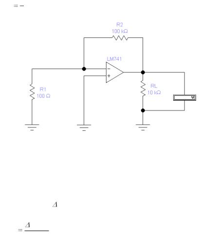
ставляет 20...2000 Ом. Выходное сопротивление уменьшает амплитуду выходного сигнала, особенно при работе усилителя, на сравнимое с ним сопротивление нагрузки. Схема для измерения дифференциального входного сопротивления ОУ и выходного сопротивления приведена на рисунке 3.

Рисунок 3 – Схема для измерения дифференциального входного сопротивления ОУ и выходного сопротивления

Скорость нарастания выходного напряжения VUВЫХ равна

отношению изменения выходного напряжения ОУ ко времени его нарастания при подаче на вход скачка напряжения. Время нарастания определяется интервалом времени, в течении кото-