Материал: ACT_LabsW_2

Внимание! Если размещение файла нарушает Ваши авторские права, то обязательно сообщите нам

Как видно из выражения, ток базы зависит от напряжения коллектор-эмиттер, что делает схему менее чувствительной к разбросу значений статического коэффициента передачи устанавливаемых в нее транзисторов. Ток коллектора в схеме определяется по формуле:

I

K

EK

UБЭ .

 

RK

RБ /

 

 

 

Значение напряжения коллектор-эмиттер вычисляется по закону Кирхгофа:

UКЭ EK IK RK .

Статический коэффициент передачи тока

определяется

отношением тока коллектора к току базы:

IK .

IБ

Коэффициент нестабильности тока коллектора ( S ) из-за влияния тепловых токов в схеме с резистором в цепи базаколлектор определяется как:

S

dIK

 

1

 

 

RБ

dIKБ0

1

RK / RБ RK

 

Как следует из выражения, коэффициент нестабильности этой схемы несколько выше, чем у схем с сопротивлением RЭ в цепи эмиттера.

2.Порядок проведения экспериментов

2.1Определение статического коэффициента передачи тока транзистора и получение выходной характеристики

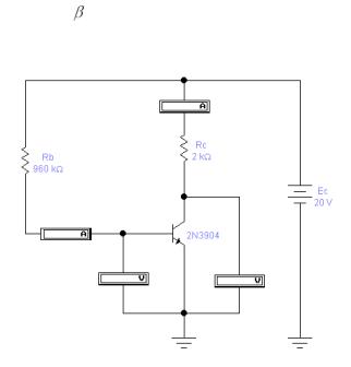
Открыть файл lw3_0.ewb со схемой, изображенной на рисунке 5. Выберите тип транзистора по номеру варианта в соответствии с таблицей 1. Включить схему. Записать результаты измерения тока коллектора, тока базы и напряжения коллекторэмиттер. По полученным результатам подсчитать статический

коэффициент передачи транзистора

F . В схеме провести из-

мерения тока коллектора IK и тока базы IБ для каждого значе-

ния EK и EБ и заполнить таблицу 2.

По данным таблицы по-

строить график зависимости IK от EK .

Рисунок 5 – Схема для определения статического коэффициента передачи транзистора и получение выходной характеристики

Таблица 1 – Варианты заданий

Номер

Тип

F1

F2

варианта

транзи-

 

 

 

стора

 

 

1

2N3904

204

100

2

2N3859

220.6

120

3

PN3641

118.6

60

4

2N2923

176.2

100

5

2N4410

413.6

220

6

MPS3392

254.8

130

7

2N3390

685.8

400

8

2N3860

314

180

Таблица 2 – Результаты измерений IK

для построения вы-

ходной характеристики

 

 

 

 

 

 

 

 

 

 

 

 

 

 

 

 

 

 

 

EБ (

B )

I

 

 

 

EK ( B )

 

 

 

Б

0

0

1

 

5

1

2

 

 

 

 

 

 

 

 

 

,1

 

,5

 

 

 

0

0

 

1,6

 

 

 

 

 

 

 

 

 

 

 

6

 

 

 

 

 

 

 

 

 

 

 

2,6

 

 

 

 

 

 

 

 

 

 

 

8

 

 

 

 

 

 

 

 

 

 

 

3,6

 

 

 

 

 

 

 

 

 

 

 

8

 

 

 

 

 

 

 

 

 

 

 

4,6

 

 

 

 

 

 

 

 

 

 

 

8

 

 

 

 

 

 

 

 

 

 

 

5,7

 

 

 

 

 

 

 

 

 

 

 

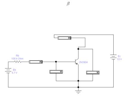
2.2 Исследование параметров рабочей точки при задании тока базы с помощью одного резистора.

2.2.1 Открыть файл lw3_1.ewb со схемой, изображенной на рисунке 6. Включить схему. Записать результаты измерений для

тока базы, тока коллектора, напряжения коллектор-эмиттер, напряжения база-эмиттер.

2.2.2 Для схемы на рисунке 6 по формулам из раздела "Краткие сведения из теории" вычислить базовый ток, используя значение напряжения UБЭ0 полученное в п. 2.2.1. Ток кол-

лектора вычислить, используя значение тока базы и рассчитанное значение F . Вычислить напряжение коллектор-эмиттер. Сравните результаты с экспериментальными данными.

Рисунок 6 – Схема для исследование параметров рабочей точки при задании тока базы с помощью одного резистора

2.2.3Постройте нагрузочную прямую по постоянному току на выходной характеристике транзистора, используя значения токов и напряжений, полученные в пункте 2.2.1, определить рабочую точку (Q) на нагрузочной линии и отметить еѐ положение на графике.

2.2.4Двойным щелчком на изображении транзистора открыть диалоговое окно выбора модели транзистора. Строка с наименованием транзистора будет подсвечена. Чтобы редакти-

ровать параметры модели транзистора, нажмите Edit. Измените

коэффициент передачи по

току ( F )

до значения

F2 (по

умолчанию должно стоять

значение

F1 ), потом

нажмите

Accept. Нажмите Accept еще раз, чтобы вернуться к схеме. Изменение коэффициента позволяет убедиться, что замена

транзисторов приводит к изменению тока коллектора. Включить схему. Записать результаты измерений для тока базы, тока коллектора и напряжения коллектор-эмиттер.

2.2.5По новым значениям напряжения коллектор-эмиттер

итока коллектора определить новую рабочую точку на нагрузочной прямой, построенной в п. 2.2.3. Отметить ее положение на графике. Восстановите прежнее значение коэффициента пе-

редачи по постоянному току ( F ) транзистора F

F1 .

2.3Исследование параметров рабочей точки при задании тока базы с помощью делителя напряжения

2.3.1 Открыть файл lw3_2.ewb со схемой, изображенной на рисунке 7. Включить схему. Записать результаты измерений для тока базы, тока коллектора, тока эмиттера, напряжения кол- лектор-эмиттер и напряжения на базе. Вычислить коэффициент передачи .