Материал: ACT_LabsW_2

Внимание! Если размещение файла нарушает Ваши авторские права, то обязательно сообщите нам

46

3.Исследуемые схемы.

4.Результаты измерений.

5.Результаты расчетов.

6.Выводы по работе.

47

ЛАБОРАТОРНАЯ РАБОТА №7 Суммирование напряжений в схемах на ОУ

Цель:

1.Анализ работы схемы суммирующего усилителя на ОУ.

2.Исследование суммирования двух постоянных входных напряжений.

3.Исследование суммирования постоянного и переменного входного напряжения.

4.Исследование суммирования двух переменных входных напряжений.

5.Краткие сведения из теории

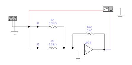
Всуммирующем усилителе, показанном на рисунке 1, пренебрегая входными токами и напряжением смещения, выполняются следующие соотношения:

I

1

 

U1

,I

2

U2

,

 

 

 

 

R1

R2

 

 

 

 

I

 

I1 I2 .

 

 

IOC

 

I1 I2

U ВЫХ / ROC

Из полученных соотношений можно получить следующее выражение для выходного напряжения:

U

ВЫХ

( I

1

I

2

) R

(

U1

 

U2

) R

 

ROC

(U

1

U

2

).

 

 

 

 

 

 

OC

 

R1

 

 

OC

 

 

 

 

 

 

 

 

 

 

 

 

 

 

R2

 

R

 

 

 

 

Последнее выражение справедливо при R

R1 R2 .

 

 

 

 

48

Рисунок 1 – Суммирующий усилитель

6.Порядок проведения экспериментов

2.1Суммирование постоянных напряжений

Откройте файл lw7_1 со схемой, изображенной на рисунке 1. Включите схему. Запишите показания приборов. По заданным номиналам элементов схемы рассчитайте значения токов I1 , I2 , IOC и используя значения напряжений U1 и U2 ,

вычислите выходное напряжение UВЫХ .

2.2 Суммирование постоянного и переменного напряже-

ния.

а). Откройте файл lw7_2 со схемой, изображенной на рисунке 2. Включите схему. Зарисуйте осциллограммы входного и выходного напряжения. Измерьте постоянную составляющую и амплитуду выходного напряжения UВЫХ . Вычислите постоян-

ную составляющую и амплитуду выходного напряжения UВЫХ используя значения напряжений U1 и U2 .

49

Рисунок 2 – Суммирующий усилитель постоянного и переменного напряжения

б). Установите значение сопротивления R2 равным 2.5 кОм. Включите схему. Зарисуйте осциллограммы входного и выходного напряжения. Измерьте постоянную составляющую и амплитуду выходного напряжения UВЫХ . Вычислите постоян-

ную составляющую и амплитуду выходного напряжения UВЫХ используя значения напряжений U1 и U2 .

2.3 Суммирование переменных напряжений.

Откройте файл lw7_3 со схемой, изображенной на рисунке 3. Включите схему. Зарисуйте осциллограммы входного и выходного напряжения. Измерьте амплитуды входных и выходного напряжения. Вычислите амплитуду выходного напряжения UВЫХ по известным значениям амплитуд напряже-

ний U1 и U2 .

50

Рисунок 3 – Суммирующий усилитель переменных напряжений

Вопросы

1.Объясните влияние напряжения смещения ОУ на ошибку суммирования постоянных напряжений в схеме на рисунке 1.

2.Из каких условий выводится соотношение между входным и выходным напряжением в схеме сумматора на основе ОУ?

3.Как можно реализовать схему для суммирования трех или более входных напряжений?

4.Как изменятся основные соотношения для схемы рисунок 1, если на неинвертирующий вход ОУ подать постоянное напряжение?

5.Перечислите возможные способы изменения коэффициентов суммирования сигналов в схеме рисунок 1.

Содержание отчета

1.Тема работы.

2.Цель работы.

3.Исследуемые схемы.

4.Результаты измерений.

5.Результаты расчетов.

6.Выводы по работе.