Материал: ACT_LabsW_2

Внимание! Если размещение файла нарушает Ваши авторские права, то обязательно сообщите нам

31

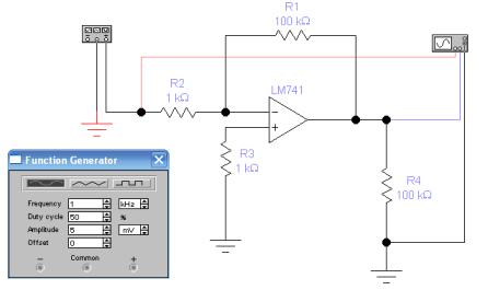
Рисунок 2 – Инвертирующий усилитель

32

Порядок проведения экспериментов

2.1 Работа неинвертирующего усилителя в режиме усиления синусоидального напряжения.

Откройте файл lw5_1 со схемой, изображенной на рисунке 1. Рассчитайте коэффициент усиления напряжения KU усилителя по заданным значениям параметров компонентов схемы. Включите схему. Измерьте амплитуды входного UВХ и выходного UВЫХ синусоидальных напряжений. Также измерьте постоянную составляющую выходного напряжения U0 ВЫХ и раз-

ность фаз между входным и выходным напряжениями. По результатам измерений вычислите коэффициент усиления по напряжению KU усилителя.

Используя значение напряжения смещения UCM , вычис-

ленное в предыдущей лабораторной работе, и вычисленное теоретическое значение коэффициента усиления, вычислите постоянную составляющую выходного напряжения U0 ВЫХ .

2.2 Исследование влияния параметров схемы на режим еѐ работы.

В схеме, приведенной на рисунке 1 уменьшите значение сопротивления R1 с 100кОм до 10кОм, амплитуду синусоидаль-

ного напряжения генератора увеличьте до 100 мВ. Установите масштаб напряжения на входе А осциллографа 100 mV/div, а на канале В - 500 mV/div. Включите схему. Повторите все операции эксперимента 2.1 при новых параметрах компонентов.

33

2.3 Работа усилителя в режиме усиления синусоидального напряжения.

Откройте файл lw5_2 со схемой, изображенной на рисунке 2. Рассчитайте коэффициент усиления напряжения KU усилителя по значениям параметров компонентов схемы. Включите схему. Измерьте амплитуду входного UВХ и выходного UВЫХ синусоидального напряжения, постоянную составляющую выходного напряжения U0 ВЫХ и разность фаз между входным и выходным напряжением. По результатам измерений вычислите коэффициент усиления по напряжению KU усилителя.

Используя значение напряжения смещения UCM , вычис-

ленное в предыдущей лабораторной работе, и найденное значение коэффициента усиления, вычислите постоянную составляющую выходного напряжения U0 ВЫХ .

2.4 Исследование влияния параметров схемы на режим еѐ работы.

Установите значение сопротивления R1 равным 10 кОм,

амплитуду синусоидального напряжения генератора - 100 мВ. Установите масштаб напряжения на входе А осциллографа 100 mV/div, а на канале В - 500 mV/div. Включите схему. Для новых параметров схемы повторите все измерения и вычисления эксперимента 2.3.

34

Вопросы

1.Из каких условий выводится выражение для коэффициента усиления схемы на рисунке 1?

2.Какова разность фаз между входным и выходным сигналами неинвертирующего усилителя на ОУ?

3.Существенно ли различие в значениях измеренной и вычисленной постоянной составляющей выходного напряжения схемы на рисунке 1?

4.Чем определяется постоянная составляющая выходного напряжения схемы на рисунке 1?

5.Как рассчитать коэффициент усиления схемы показанной на рисунке 2?

6.Как измерить разность фаз между входным и выходным напряжением в схеме на рисунке 2?

7.Оцените различия между измеренной и вычисленной постоянной составляющей выходного напряжения.

8.Какие параметры схемы на рисунке 2? влияют на ее коэффициент усиления?

9.Как влияет коэффициент усиления схемы рисунок 2 на постоянную составляющую выходного напряжения?

10.Сравните неинвертирующее и инвертирующее включение ОУ с точки зрения величины входного сопротивления и коэффициента усиления.

Содержание отчета

1.Тема работы.

2.Цель работы.

3.Исследуемые схемы.

4.Результаты измерений.

5.Результаты расчетов.

6.Выводы по работе.

35

ЛАБОРАТОРНАЯ РАБОТА №6 Исследование компараторов

Цель:

11.Исследование схем детекторов нулевого уровня.

12.Исследование схем детекторов ненулевого уровня.

Краткие сведения из теории

Функциональное назначение компаратора заключается в изменении состояния выхода при переходе входным напряжением некоторого порогового значения. В качестве компаратора может применяться ОУ. При этом ОУ работает преимущественно в области положительного или отрицательного ограничения выходного напряжения, проходя область усилительного режима только вблизи порога.

На рисунках 1 и 2 приведены схемы и виды характеристик детекторов нулевого уровня, имеющих близкое к нулю пороговое напряжение. Схемы различаются способом подачи входного сигнала на вход ОУ. Использование разных входов ОУ для подачи входного сигнала позволяет реализовать фиксацию уровня входного напряжения положительным или отрицательным перепадом напряжения на выходе компаратора.

На рисунках 1 и 2 приводится вид характеристики "выходвход". По вертикальной оси откладывается выходное напряжение, по горизонтальной оси - входное. Наклон характеристик вызван конечной скоростью нарастания выходного напряжения.