175
15 СТАБИЛИЗАТОРЫ ПОСТОЯННОГО НАПРЯЖЕНИЯ
15.1Классификация стабилизаторов постоянного напряжения
Значительная часть электронных устройств потребляет электрическую энергию в виде постоянного тока. Если первичным источником служит сеть переменного тока U , то источник вторичного электропитания чаще всего имеет структуру, приведенную на рис. 15.1.
U |
Тр |
|
В |
|
Ф |
|
Ст |
|
Н |
|
|
|
|
|
|
|
|
|
|
Рис. 15.1 – Структурная схема источника питания
Трансформатор Тр, как правило, понижает напряжение, затем оно преобразуется выпрямителем В в постоянное напряжение, пульсации которого сглаживаются фильтром Ф, и при необходимости уровень этого напряжения (на нагрузке Н) с помощью стабилизатора Ст поддерживается неизменным, не зависящим от изменений напряжения сети, тока нагрузки и других дестабилизирующих факторов. Необходимость применения стабилизаторов возникает и при питании электронных устройств от аккумуляторных батарей, напряжениена выходекоторыхуменьшается по мереихразрядки.
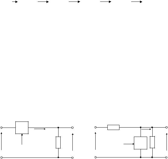
Принцип работы наиболее часто используемых в настоящее время стабилизаторов можно пояснить на примере схем, приведенных на рис. 15.2, а, б.
Iн |
|
|
|
Iн |
Rупр |
|
|
|
R |
|
|
|
|
|
Uвх |
Rн |
Uвых |
Uвх |
Rупр Rн Uвых |
Uупр |
|
|
|
Uупр |
а |
|
|
|
б |
Рис. 15.2 – Функциональные схемыстабилизаторов: а –последовательный тип;б –параллельный тип
176
Для схемы рис. 15.2, а справедливо следующее соотноше-
ние:
Uвых Uвх IнRупр,
где Rупр – сопротивление управляемого элемента, например, транзистора, откуда видно, что, меняя сопротивление Rупр, можно поддерживать напряжение Uвых постоянным при изменении Rн и Uвх. Нетрудно показать, что и в схеме рис. 15.2, б постоянства выходного напряжения можно достичь, если определенным образом менять сопротивление Rупр.
Стабилизаторы, в которых регулирующее сопротивление включено последовательно с нагрузкой, называются стабилиза-
торами последовательного типа (пример рис. 15.2, а). Стаби-
лизаторы, в которых регулирующее сопротивление включено параллельно с нагрузкой, называются стабилизаторами парал-
лельного типа (пример рис. 15.2, б).
Существуют два типа стабилизаторов – параметрические и компенсационные. Первый вид использует нелинейные элементы, обладающие таким участком ВАХ, на котором один из параметров остается неизменным при изменении другого. Например, падение напряжения на стабилитроне при изменениях тока через него.
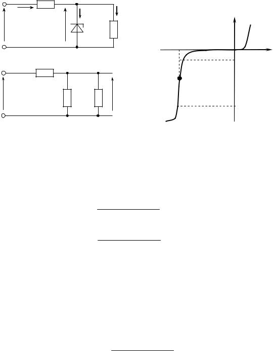
15.2Параметрический стабилизатор напряжения на кремниевом стабилитроне
Схема параметрического стабилизатора напряжения на кремниевом стабилитроне приведена на рис. 15.3, а. Кремниевый стабилитрон, включенный в обратном направлении (см. рис. 15.3, б), поддерживает неизменным напряжение Uст на своих зажимах при изменении тока через прибор в пределах от Iст min доп до Iст max доп и имеет на этом участке малое динамическое сопротивление rст du/di.
Основные уравнения для токов рассматриваемой схемы стабилизатора можно записать в виде
I Uвх Uвых ; Iст I Iн,
Rб
где Rб – сопротивление балластного резистора.
|
|
|
177 |
|
+ |
Rб |
|
|
|
|
Iст |
Iн |
|
|
I |
|
|
||
Uвх |
|
VD1 |
Rн |
i |
Uвых = Uст |
|
Uст |
u |
|
– |
|
а |
||
|
|
|
||
|
Rб |
|
Iст min доп |
|
|
|
|
||
|
|
|
А |
|
Uвх |
rст |
R |
Uвых |
|
|
н |
|
Iст max доп |
|
|
|
|
|
|
в |
б |
Рис. 15.3 – Принципиальная схема параметрического стабилизатора напряжения (а), ВАХ стабилитрона (б) и эквивалентная схема для оценки нестабильности выходного напряжения (в)
Условия нормальной работы стабилитрона:
Iст min Uвх min Uвых Iн max Iст minдоп ,
Rб
Iст max Uвх max Uвых Iн min Iст max доп.
Rб
Анализ эквивалентной схемы для приращений напряжений (рис. 15.3, в) позволяет оценить нестабильность выходного напряжения по заданной нестабильности входного
U |
вых |
|
Uвх rст || Rн |
|
Uвх rст |
. |
|||
|
|
||||||||
|
|
R |
r |
|| R |
н |
|
R |
||
|
|
|
б |
ст |
|
|
б |
||
Величину сопротивления балластного резистора рассчиты-
вают по выражению Rб Uвх min Uвых .
Iст min Iн max
Качество стабилизатора характеризуют:
а) коэффициент стабилизации – отношение относитель-
ной нестабильности входного напряжения к относительной нестабильности напряжения на выходе:
178
|
|
|
|
|
Uвх |
|
|
Rб |
|
Uвых |
|
||
К |
ст |
|
|
|
Uвх |
|
|
|
|
; |
|||
|
Uвых |
|
r |
|
|||||||||
|
|
|
|
|
|
U |
|
|
|||||
|
|
|
|
|
|
|
|
|
ст |
|
|
вх |
|
Uвых
б) выходное сопротивление (для рассматриваемой схемы оно определяется динамическим сопротивлением стабилитрона):
Rвых Uвых rст .
Iн
Суммарную нестабильность выходного напряжения можно оценить по формуле
Uвых rст Uвх Rвых Iн.
Rб
Достоинством параметрических стабилизаторов параллельного типа являются простота конструкции и надежность в работе. Они не боятся коротких замыканий в нагрузке. К недостаткам следует отнести невысокий КПД (обычно не более 50%), относительно большое Rвых, а также узкий и нерегулируемый диапазон стабилизируемого напряжения.
15.3 Источник опорного напряжения
На рис. 15.4 показан пример построения источника опорного напряжения с применением прецизионного кремниевого стабилитрона КС196Г. При токе стабилизации Iст 10 мА он имеет следующие характеристики:
|
|
|
|
|
15В |
|
|
|
|
|
|
|
|
|
Uст 9 |
В, rст 18 Ом, |
|||||||
|
|
|
|
|
|
|
|
|
|
|
|
|
|||||||||||
|
|
|
|
|
VT1 |
|
|
|
|
|
|
|
|
|
ТКН 0,0005 % К, |
||||||||
|
|
|
|
|
|
|
|
|
|
|
|
|
|
||||||||||
|
|
|
|
|
|
|
|
|
|
|
|
|
|
временной дрейф не более 2 мВ. |
|||||||||
|
|
|
|
|
|
|
|
|
|
|
|
|
|
|
|
|
|
|
|
|
|||
|
|
|
|
|
R2 |
|
DA1 |
|
|
|
|
Балластный |
резистор заменен |
||||||||||
|
|
|
|
|
|
|
|
|
|
|
|
|
|
|
|
|
|
|
|
|
стабилизатором тока на полевом |
||
|
|
|
|
|
|
|
|
|
|
|
|
|
|
|
|
|
|
|
|
|
|||
|
|
|
|
|
10к |
|
|
|
|
|
|
|
|
|
|
|
|
|
Uоп |
транзисторе VT1 с высоким внут- |
|||
|
|
|
|
|
|
|
|
|
|
|
|
|
|
|
|
|
|
||||||
|
|
|
|
|
|
|
|
|
|
|
|
|
|
|
|
|
|
||||||
|
|
|
|
|
VD1 |
|
|
|
R1 |
|
|
|
|
|
|
|
|
ренним сопротивлением. Регули- |
|||||
|
|
|
|
|
|
|
|
||||||||||||||||
|
|
|
|
|
|
|
|
|
|
||||||||||||||
|
|
|
|
|
|
|
|
|
|
|
|
|
|
|
|
||||||||
|
|
|
|
|
|
|
|
|
|
|
|
|
|
|
|
|
|
|
|
|
рование выходного напряжения |
||
|
|
|
|
|
|
|
|
|
|
|
|
|
|
|
|
|
|
|
|
|
|||
|
|
|
|
|
|
|
|
|
|
|
|
|
|
|
|
|
|
|
|
|
|||
Рис. 15.4 – Схема источни- |
осуществляется потенциометром |
||||||||||||||||||||||
R1. Малое выходное сопротивле- |
|||||||||||||||||||||||
ка опорного напряжения |
|||||||||||||||||||||||
|
|
||||||||||||||||||||||
179
ние источника опорного напряжения обеспечивает повторитель напряжения на операционном усилителе DA1. Источники опорного напряжения с хорошей временной и температурной стабильностью Uоп требуются, в частности, для построения аналогоцифровых и цифроаналоговых преобразователей.
15.4 Компенсационный стабилизатор напряжения
Компенсационные стабилизаторы представляют собой систему автоматического регулирования, где регулирующее сопротивление Rупр управляется внешним сигналом Uупр, полученным в результате сравнения выходного напряжения с источником опорного напряжения (ИОН). Компенсационные стабилизаторы могут быть как последовательного, так и параллельного типа. В качестве ИОН в компенсационных стабилизаторах могут применяться параметрические стабилизаторы на кремниевых стабилитронах.
С учетом введения обратных связей структурная схема компенсационного стабилизатора последовательного типа принимает вид рис. 15.5. В элементе СЭ производится сравнение фактического значения выходного напряжения стабилизатора с его заданным значением, которое определяется ИОН. В зависимости от обнаруженного отклонения выходного напряжения от его заданного значения сигнал рассогласования на выходе СЭ, усиленный усилителем У, осуществляет такое воздействие на регулирующий элемент Rупр, при котором отклонение уменьшается и выходное
Rупр
Uупр
Rн
Uвх У
СЭ 
Uвых
ИОН
Рис. 15.5 – Структурная схема последовательногокомпенсационногостабилизатора