85
Наличие разделительного (С1) и блокировочного (СЭ) конденсаторов приводит к спаду вершины при усилении импульсных сигналов. Влияние же цепочки Rф, Cф проявляется в нарастании плоской части импульса.
Для импульсов заданной длительности tи условие компенсации искажений вершины импульса может быть записано в виде следующего выражения (должно выполняться условие ф tи):
tи tи tи ,
ф 1 Э
где
ф СфRф;
1 C1(Rс Rвх);
Э СЭ(rЭ R0).
86
8 УСИЛИТЕЛЬНЫЕ КАСКАДЫ ПО СХЕМАМ С ОБЩЕЙ БАЗОЙ И ОБЩИМ КОЛЛЕКТОРОМ
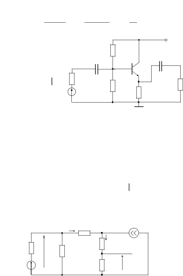
8.1 Каскад с общей базой
С использованием эмиттерной цепи стабилизации рабочей точки построим транзисторный усилительный каскад по схеме с общей базой (рис. 8.1). Входной сигнал подается через разделительный конденсатор С1 в цепь эмиттера транзистора. База по переменной составляющей заземлена с помощью блокировочного конденсатора СБ. Выходной сигнал снимается с коллектора. По-
ложительное |
приращение |
входного напряжения |
вызывает |
|||||||||||||||||||||||
|
|
|
|
|
|
|
|
|
|
|
|
|
|
|
|
|
|
|
|
|
|
|
уменьшение |
тока |
||
|
|
|
|
|
|
|
|
|
|
|
|
|
|
|
|
|
|
|
Е |
эмиттера |
транзи- |
|||||
|
|
|
|
|
|
|
|
|
|
|
|
|
|
|
|
|
||||||||||
|
|
|
|
|
|
|
|
|
R1 |
|
|
|
RК |
C2 |
стора |
и уменьше- |
||||||||||
|
|
|
|
|
|
|
|
|
|
|
|
|||||||||||||||
|
|
|
C1 |
|
|
|
|
|
ние |
падения |
на- |
|||||||||||||||
|
|
|
|
|
|
|
|
|
|
|
|
|
|
|
|
|
|
|
||||||||
|
|
|
|
|
|
|
|
|
|
|
|
|
|
|
|
|
|
|
||||||||
|
|
|
|
|
|
|
|
|
|
|
|
|
|
|
|
|
|
|
|
|
|
|
пряжения |
на |
кол- |
|
|
|
|
|
|
|
|
|
|
|
|
|
|
|
|
|
|
|
|
|
|
|
|
||||
|
|
|
|
|
|
|
|
|
|
|
|
|
|
|
|
|
|
|
|
|
|
|
||||
|
|
|
|
|
|
|
|
|
|
|
|
|
|
|
VT1 |
|
|
|
|
|
|
лекторном |
сопро- |
|||
|
|
|
|
|
|
|
|
|
|
|
|
|
|
|
|
|
|
|
|
|
||||||
|
|
Rс |
|
|
СБ |
|
|
|
|
|
|
|
|
|
|
|
|
RН |
тивлении, |
то |
есть |
|||||
|
|
|
|
|
|
|
|
|
|
|
|
|
|
|
|
|
|
|||||||||
|
|
|
|
|
|
|
|
|
|
|
|
|
|
|
||||||||||||
|
|
|
|
|
|
|
|
|
R2 |
|
|
|
|
|
|
|
|
|
|
рост напряжения на |
||||||
|
|
|
|
|
|
|
|
|
|
|
|
|
|
|
|
|
|
|
||||||||
|
|
Ес |
|
|
|
|
|
|
|
|
|
|
RЭ |
|
|
|
|
|
|
выходе. |
Следова- |
|||||
|
|
|
|
|
|
|
|
|
|
|
|
|
||||||||||||||
|
|
|
|
|
|
|
|
|
|
|
|
|
|
|
||||||||||||
|
|
|
|
|
|
|
|
|
|
|
|
|
|
|
|
|
|
|
|
|
|
|
тельно, каскад с ОБ |
|||
|
|
|
|
|
|
|
|
|
|
|
|
|
|
|
|
|
|
|
|
|
|
|
||||
|
|
|
|
|
|
|
|
|
|
|
|
|
|
|
|
|
|
|
|
|
|
|
не инвертирует фа- |
|||
|
|
|
|
|
|
|
|
|
|
|
|
|
|
|
|
|
|
|
|
|
|
|
||||
|
|
|
|
Рис. 8.1 Схема каскада с ОБ |
зу сигнала при уси- |
|||||||||||||||||||||
|
|
|
|
|
|
|
|
|
|
|
|
|
|
|
|
|
|
|
|
|
|
|
лении. |
|
|
|
|
|
|
|
Выбор рабочей точки и расчет резисторов можно выполнить |
||||||||||||||||||||||
по методике, изложенной для схемы рис. 6.1. |
|
|
|
|
||||||||||||||||||||||
|
|
|
|
Приближенная эквивалентная схема для анализа каскада в |
||||||||||||||||||||||
области средних частот приведена на рис. 8.2 (закорачиваем все конденсаторы и источник питания Е, так как их сопротивление в рабочем диапазоне частот близко к нулю). Для физической экви-
валентной схемы предполагается, |
что rК . Это допустимо при |
||||||||||
условии: rК R~ RК |
|
|
|
RН. |
|
|
|
|
|||
|
|
|
|
|
|
||||||
Входное сопротивление транзистора определяется соотно- |
|||||||||||
шением |
|
|
|
|
|
|
|
|
|
|
|
r |
Uвх |
|
rЭiЭ rБiБ |
r |
rБ |
h |
. |
||||
|
i 1 |
|
|||||||||
вх |
i |
|
|
Э |
1 11Б |
|
|||||
|
Э |
|
|
Б |
|
|
|
|
|||
|
|
87 |
|
|
iЭ |
rЭ |
h21Б iЭ |
|
|
||
|
|
iБ |
|
Rс |
RЭ |
|
|
Uвх |
rБ |
R~ |
|
|
|
|
Uвых |
Ес |
|
|
|
Рис. 8.2 Эквивалентная схема каскада с ОБ для области средних частот
Входное сопротивление каскада Rвх RЭ 
rвх. Оно значи-
тельно меньше (десятки ом), чем в схеме с ОЭ. Каскад не усиливает сигнал по току
K |
I |
|
Iн |
|
|
1 |
h |
|
1 |
. |
|
1 rвх R |
|
||||||||
|
|
Iвх |
21Б |
|
1 Rн |
|||||
|
|
|
|
|
|
Э |
|
|
R |
|
|
|
|
|
|
|
|
|
|
К |
|
U |
вых |
|
|
h21БR~ |
|
||
Коэффициент усиления по напряжению K0 |
|
|
|
|
|
. |
|
|
Uвх |
h11Б |
|||||
|
|
|
|
||||
Он такого же порядка как в схеме с ОЭ (десятки ÷ сотни). |
|
|
|||||
Выходное сопротивление каскада Rвых RК , |
т.к. |
выходное |
|||||
сопротивление транзистора по схеме с ОБ равно rК . |
|
|
|
||||
Эквивалентная постоянная времени каскада в области верх-
них частот |
может |
быть определена по |
выражению |
В (СК |
Сн)R~. |
Она значительно меньше, |
чем в схеме с |
ОЭ. Поэтому каскад с ОБ относится к широкополосным усилительным каскадам.
8.2 Каскад с общим коллектором
На рис. 8.3 приведен вариант построения усилителя по схеме с общим коллектором (эмиттерный повторитель). При работе в режиме малого сигнала можно выбрать в точке покоя IЭ = I0 = =(0,5 1) мА, UКЭ = U0 = E/2, ток делителя Iд = 10IБ = 10I0
и
рассчитать сопротивления резисторов по формулам:
|
|
|
|
|
|
88 |
|
|
|
|
|
R |
E U0 |
U |
0 |
U |
ЭБ ; R2 |
E |
|
|
|
|
; R1 |
|
R1. |
||||
|
|
|
Э |
I0 |
|
|
Iд |
|
Iд |
|
|
|
|
|
|
|
|||
|
В данном каскаде |
|
|
|
|
|
|||
сопротивления |
выход- |
|
|
|
R1 |
Е |
|||
ной цепи по постоян- |
|
|
|
|
|||||
ному |
и |
переменному |
|
|
C1 |
|
C2 |
||
току определяются со- |
|
|
|
|
VT1 |
||||
отношениями: |
|
|
|
|
|
||||
|
Rс |
|
|
|
|
||||
R RЭ, R~ RЭ RН . |
|
|
|
RН |
|||||
|
|
|
R2 |
||||||
|
Коллектор |
тран- |
Ес |
|
|
||||
|
|
|
|
RЭ |
|||||
зистора |
по |
перемен- |
|
|
|
|
|
||
ному |
току |
заземлен |
|
|
|
|
|
||
(внутреннее сопротив- |
|
|
Рис. 8.3 Схема каскада с ОК |
||||||
ление источника пита- |
|
|
|||||||
|
|
|
|
|
|||||
ния Е близко к нулю). |
|
|
|
|
|
||||
Входной сигнал через разделительный конденсатор С1 подается в |
|||||||||
цепь базы транзистора VT1, а выходной – снимается с эмиттера. В |
|||||||||
каскаде действует стопроцентная последовательная ООС по на- |
|||||||||
пряжению, в результате которой к участку база-эмиттер транзисто- |
|||||||||
ра прикладывается разность входногои выходного напряжений. |
|||||||||
|
Эквивалентная схема каскада для средних частот приведена |
||||||||
на рис. 8.4. Транзистор заменен приближенной Т-образной схе- |
|||||||||
мой замещения. Введено обозначение RБ R1 |
R2. |
||||||||
|
Входное сопротивление со стороны базы VT1 |
||||||||
r |
|
Uвх |
|
iБrБ |
iЭ(rЭ |
R~) |
r |
(r |
R |
)(1 h |
) h |
11Э |
R |
(1 h |
). |
|
|
i |
|
||||||||||||
вх |
|
i |
|
Б |
Э |
~ |
21Э |
|
~ |
21Э |
|
||||
|
|
Б |
Б |
|
|
|
|
|
|
|
|
|
|
||
|
iБ |
h21Э iБ |
|
rБ |
|
|
|
iЭ |
Rс |
RБ |
rЭ |
Uвх |
|
|
|
|
Uвых |
Ес |
|
R~ |
|
|
Рис. 8.4 Приближенная эквивалентная схема каскада с ОК для средних частот
89
Входное сопротивление каскада Rвх RБ 
rвх. Оно обычно значительно больше (в десятки ÷ сотни раз), чем в схеме с ОЭ.
Коэффициент усиления по напряжению |
|
|||||||
|
U |
вых |
|
i R |
~ |
|
(1 h21Э)R~ |
|
K |
|
|
Э |
|
|
1. |
||
|
|
|
|
h11Э (1 h21Э)R~ |
||||
|
Uвх |
iБrвх |
|
|||||
Выходное напряжение практически повторяет входное и по величине (K = 0,8 0,95) и по фазе, вследствие чего каскад с ОК называют эмиттерным повторителем.
Каскад обеспечивает значительное усиление по току
K |
I |
|
Iн |
|
|
1 |
(1 h |
) |
|
1 |
. |
|
1 rвх R |
|
|||||||||
|
|
Iвх |
21Э |
|
1 Rн |
||||||
|
|
|
|
|
|
Б |
|
|
|
R |
|
|
|
|
|
|
|
|
|
|
|
Э |
|
Выходное сопротивление каскада мало (десятки ом):
|
|
|
|
rБ RБ |
|
Rс |
|
|
Rс |
|
|
|
RБ h11Э |
|
|
|
|
|
|
|
|
|
|
||||||
R R |
|
r |
|
|
|
|
|
|
. |
|||||
|
|
|
|
|||||||||||
|
|
|
|
|
|
|
|
|||||||
вых Э |
|
|
Э |
1 h21Э |
|
|
1 h21Э |
|||||||
|
|
|
|
|
|
|||||||||
Эквивалентная постоянная времени каскада в области верхних частот
|
В |
|
|
|
|
, где |
Э |
|
|
rБ Rс |
|
|
|
RБ |
|
. |
||
|
|
|
|
|||||||||||||||
1 |
Э |
R r r R |
|
R |
|
|||||||||||||
|
||||||||||||||||||
|
|
|
|
|
Б |
|||||||||||||
|
|
|
|
|
|
|
~ |
Б Э |
|
с |
|
|
||||||
Обычно В (2 3) .
Каскад с ОК не дает усиления по напряжению, усиливает сигнал по току, отличается большим входным и малым выходным сопротивлением. За счет глубокой ООС по сравнению с каскадом по схеме с ОЭ имеет более широкую полосу пропускания. Чаще всего применяется как согласующий каскад при работе с высокоомным источником сигнала или с низкоомной нагрузкой.
Для повышения входного сопротивления в схеме эмиттерного повторителя, приведенной на рис. 8.5, транзисторы VT1 и VT2 включены по схеме Дарлингтона, а также используется положительная обратная связь с помощью конденсатора C3.
Коэффициент усиления по току эквивалентного составного транзистора (составленного из транзисторов VT1 и VT2) равен произведению коэффициентов усиления тока базы каждым транзистором