Материал: 759

Внимание! Если размещение файла нарушает Ваши авторские права, то обязательно сообщите нам

В управлении инновациями должен соблюдаться и классический маркетинговый принцип "4Р". Он предполагает единство учета следующих факторов (английские слова, обозначающие их, начинаются с буквы "Р"):

продукт (Product) для АТП – автотранспортные услуги;

потребитель (Place, т.е. место реализации);

позиция (Position);

плановая цена (Price).

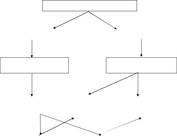
Управление инновациями на финансово-кризисном предприятии может быть частью различных инвестиционно-маркетинговых стратегий − наступательной и оборонительной, стратегий "marketing pull" (ориентация на сложившийся или четко прогнозируемый рынок) и "technology push" (проталкивания новых технологий). На рис. 16 показано взаимодействие факторов возможной политики предприятия по поводу продуктовых (в том числе антикризисных) инноваций.

Антикризисные инновации

 

 

Инкрементальные

Радикальные

 

 

 

 

 

 

 

При наступательной инновационной политике

При оборонительной инновационной политике

Инновационная

 

Повторная разработка

 

Игнорирование

монополия

 

и ускоренный выход

 

новшества

 

 

на созданный рынок

 

 

 

 

 

 

 

Коммерческий

 

Коммерческая

успех

 

неудача

 

 

 

Рис. 16. Взаимодействие факторов возможной политики предприятия

60

Для осуществления выбранной стратегии необходимо тщательно спланировать каждый этап внедрения инноваций в деятельность предприятия, рассмотреть альтернативные источники привлечения инвестиций, учесть возможные изменения внешней среды и подготовить несколько сценариев осуществления разработанного инвестиционно-маркетингового стратегического плана.

В о п р о с 5. Инвестиции и инновации при стабилизации финансового положения предприятия

Вывод предприятия из кризиса, улучшение его финансового состояния невозможны без инвестиций и инноваций. Поэтому возникает необходимость определить, какие инвестиционные проекты приемлемы в кризисной ситуации, как выбрать наиболее эффективные проекты, найти и привлечь финансовые ресурсы. Наиболее общепринятым подходом при классификации инвестиций является выделение финансовых и реальных инвестиций.

Реальные инвестиции отражают стратегию развития предприятия, им уделено основное внимание, поскольку они могут быть вложены в основные средства и нематериальные активы. Реальные инвестиции разделяются:

на вынужденные (обязательные) − связаны с удовлетворением стандартов и норм (экологические стандарты, нормы безопасности);

замещающие выбытие основных производственных фондов, то есть в обновление производства;

снижающие затраты − связаны с совершенствованием технологического процесса и самой продукции;

расширяющие производство − в рамках действующих производственных площадей;

инвестиции в новое строительство;

инвестиции в новые товары и рынки;

инвестиции в инновации и венчурный бизнес.

Финансовые инвестиции − вложения средств в инструменты финансовых рынков (ценные бумаги), способ привлечения дополнительных средств для развития предприятия.

Ограничителем инвестиционной деятельности предприятия в кризисных условиях является повышенный для инвестора риск. Источниками средств в таких случаях являются собственные средства, заемный капитал, поддержка государства.

61

К собственным средствам относится дополнительная эмиссия акций, слияние, дробление предприятия, продажа части его активов. Внутренним источником являются прибыль и амортизация.

Заемный капитал − ссуды банков, облигации предприятия, кредиторская задолженность. Специфическим источником финансирования яв-

ляются иностранные кредиты.

Цена капитала предприятия зависит от его структуры и цены источников, то есть существует оптимальная структура капитала. При выборе инвестиционной стратегии с этой точки зрения рассматривают производственный и финансовый риски и связанное с ними понятие левериджа (рычага). Высокий производственный риск сопровождается большой доходностью, поэтому данный показатель оказывает влияние на решение руководства предприятия относительно структуры капитала. В связи с этим рассматривается финансовый риск − риск и выгоды собственников от возможного увеличения доходности, в случае использования займа. Предприятие может использовать заемный капитал для увеличения активов и, эффективно используя его, получить доход.

Лекция 8. ИННОВАЦИОННОЕ ПЛАНИРОВАНИЕ

Во п р о с 1. Методы моделирования деятельности предприятия

вкризисной ситуации

Вусловиях кризиса для моделирования своей деятельности предприятия используют такие методы, как бюджетирование, планирование и прогнозирование, анализ. Финансовое прогнозирование и планирование обычно различают по временному признаку: короткий период – план, длительный – прогноз, иногда используется термин "программа".

Бюджетирование отличается привязкой к временным интервалам, практической направленностью, оно включает бюджеты денежных поступлений и выплат, источников и использования средств, плановый баланс активов и пассивов.

Бюджет реализации показывает возможный доход от основной деятельности. Он строится на основе прогноза сбыта, а после него разрабатывается производственный план. Следующими этапами являются бюджеты основных материалов и трудовых затрат. Помимо них разрабатывается бюджет общепроизводственных расходов.

Для расчета себестоимости произведенной и реализованной продук-

ции необходим бюджет запасов готовой продукции и бюджет коммерче-

ских и управленческих расходов. Все вышеперечисленное является основой для бюджета прибыли. Для анализа и контроля отклонений используются

62

гибкие бюджеты, позволяющие выявить причины невыполнения плана. Их суть заключается в расчете затрат для любого уровня деятельности. Гибкий бюджет позволяет определить, как изменится прибыль при изменении объема реализации. Сравнение бюджетов показывает, как предприятие выдерживает нормативы расходов, плановые цены.

Анализ безубыточности (как уже было отмечено, часть управления предприятием в кризисном состоянии) позволяет выявить объем продаж, цены, при которых доходы покрывают издержки, определить выживаемость, информацию для их изменения, а также для оценки новых проектов. Для анализа безубыточности важно установить зону релевантности, в которой доходы изменяются в установленной зависимости от затрат и оказание услуг является все более прибыльным по мере их увеличения.

Управление затратами – мера предупреждения банкротства. Известные методы учета затрат: абсорбшен-костинг (учет полных затрат) и ди- рект-костинг. При первом в расчете себестоимости участвуют постоянные и переменные затраты, коммерческие и административные считаются периодическими, распределяются между реализованной продукцией и остатками товаров, – часть затрат относится к запасам. При втором для исчисления себестоимости используются только переменные производственные затраты, а постоянные относятся на реализацию.

Метод директ-костинг может сочетаться с методом стандарткостинг (установление норм (стандартов) на затраты и доходы предприятия).

В о п р о с 2. Разработка программы антикризисного планирования

Многие руководители рассматривают планирование как скучное и далекое от жизни занятие. С сомнениями в необходимости планирования сталкивается большинство менеджеров. Задолго до начала возможного кризиса менеджеры предприятия должны заниматься антикризисным планированием. Когда происходит кризис, нужно принять множество решений, совершить значительное количество действий и подготовить много материалов. Большую часть этой работы можно сделать заранее, без спешки, тщательно обсудив и взвесив все альтернативы.

Антикризисное планирование – рациональный, перманентный и системный процесс. Основные положения нормального планирования:

четкое определение того, кто будет заниматься антикризисным планированием;

разработка отдельного бюджета для проведения работ по планированию;

63

включение антикризисного управления в бизнес-план предпри-

ятия;

создание команды по антикризисному управлению;

проведение анализа слабых сторон предприятия;

подготовка возможных сценариев наихудшего развития событий для 3-5 самых вероятных кризисов, которые могут случиться.

Успех антикризисного планирования будет в том случае, если им занимаются подготовленные люди, имеющие доступ ко всей информации, обладающие опытом и знаниями. Слаженно действующая команда антикризисного управления позволяет предприятию обеспечивать максимальный вклад руководителя и сотрудников в антикризисное управление, аккумулировать дополнительные ресурсы для диагностики слабых сторон предприятия, обеспечить разработку документов, необходимых для эффективного общения со СМИ, привлекать консультантов и обучать поведению во время кризиса.

План антикризисного управления описывает шаги, которые необходимо предпринять для успешного управления кризисной ситуацией и определяет обязанности каждого сотрудника. Хорошо составленный план антикризисного управления обеспечивает предприятию такие преимущества, как порядок действий в кризисной ситуации, приоритеты в ранжировании кризисов и определение методов для эффективного управления ими, распределяет конкретные роли и обязанности руководителей, определяет, к каким аудиториям следует обратиться во время кризиса.

Тренинги, имитирующие кризис и развивающие навыки антикризисного управления, – групповые упражнения для разработки и конкретизации антикризисного сценария и достижения готовности предприятия к кризису посредством ролевой игры и критического разбора действий "игроков". В некоторых организациях такие тренинги являются привычными, любая организация в состоянии подготовить и провести имитационный тренинг. Для максимального результата необходимо вовлечь в тренинг тех, кто с наибольшей вероятностью будет участвовать в управлении кризисом, длительность тренинга должна быть не менее 3 часов, рекомендуется составить сценарий.

В о п р о с 3. Бизнес-план предприятия на основе инвестиционных проектов

Целями бизнес-плана предприятия, находящегося в кризисе, являются сначала восстановление платежеспособности предприятия (в краткосрочном плане), а затем – в долгосрочном плане – обеспечение стабиль-

64