Материал: 360

Внимание! Если размещение файла нарушает Ваши авторские права, то обязательно сообщите нам

 

 

 

 

Таблица 1.1

 

 

Исходные данные

 

 

Наименование фактора

 

Значение

1.

Тариф на транспортировку грузов морем

150 у.е. за 1 м3

2.

Импортная пошлина за ввоз товаров

 

12%

3.

Процентная ставка на запасы:

 

 

в пути

 

 

10% годовых

страховые

 

 

10% годовых

4.

Продолжительность транспортировки

25 дней

5.

Дополнительные

страховые

запасы

 

комплектующих у получателя

 

7 дней

На основании указанных данных определить дополнительные затраты, возникающие при отгрузках из Юго-Восточной Азии. Сравнить затраты при закупке комплектующих в России и в ЮгоВосточной Азии и выбрать поставщика товара.

Решение. Дополнительные затраты, возникающие в случае отгрузки продукции из региона Юго-Восточной Азии, состоят из расходов на транспортировку морем, импортной пошлины на ввоз товара, расходов на запасы в пути и страховые запасы.

Расходы на запасы в пути Sçàïòð определяются в зависимости от

удельной стоимости и времени нахождения товаров в пути: например, при удельной стоимости 4000 у.е.

Sòð = 4000

10%

 

25

 

= 27,4 у.е

 

 

 

 

100

365

 

 

 

 

 

çàï

 

 

 

 

 

 

 

 

 

 

 

 

 

 

 

 

 

 

 

 

 

 

 

 

 

 

 

 

 

Расходы на страховые запасы при удельной стоимости 4000 у.е.

будут

равны Sñòð = 4000

 

10%

 

7

 

= 7.7 у.е. Результаты расчетов

 

 

 

 

 

çàï

 

 

 

 

100

365

 

 

 

 

 

 

 

 

 

 

 

 

 

 

 

 

 

 

 

 

 

приведены в таблице.

 

 

 

 

 

 

 

 

 

 

 

 

 

 

 

 

 

 

 

 

 

 

 

 

 

 

 

 

 

Таблица

 

 

 

 

 

 

 

 

Исходные данные

 

 

Удельная

 

 

 

 

Затраты на 1 м3 , у.е.

 

Доля

 

 

 

 

 

 

 

 

 

 

 

 

 

 

 

расходов в

стоимость

 

 

расходы на

расходы

расходы на

 

тариф

на

всего

удельной

товара,

у.е.

перевозку

импортные

на запасы

страховые

стоимости,

за 1 м3

 

пошлины

в пути

 

запасы

 

 

 

 

 

 

 

 

 

 

 

 

 

 

 

 

 

 

%

4000

 

150

 

480

 

 

 

27,4

 

 

7,7

665,1

16,63

6000

 

150

 

720

 

 

 

41,1

 

 

11,5

922,6

15,38

8 000

 

150

 

960

 

 

 

54,8

 

 

15,3

1 180,1

14,75

10000

 

150

 

1200

 

 

 

68,5

 

 

19,2

1 437,7

14,38

12 000

 

150

 

1440

 

 

 

82,2

 

 

23,0

1 695,2

14,13

20

Как видно из таблицы, при любой из указанных удельных стоимостей доля затрат, возникающих при выборе поставщика из региона Юго-Восточной Азии, не превышает 20%, поэтому поставщика следует выбирать в Азии.

Задание 1.2 Перед компанией по производству бытовой техники стоит вопрос, где закупать комплектующие изделия — в России или за рубежом? Так, в случае отгрузки из-за границы потребуются дополнительные запасы в сети снабжения, страховые запасы, оплата импортных пошлин. Тариф на транспортировку – 165 у.е. за 1 м3; импортная пошлина за ввоз товаров – 18%; процентная ставка на запасы -22% годовых; продолжительность транспортировки – 30 дней; дополнительные страховые запасы комплектующих у получателя – 9 дней.

Удельная стоимость товара составляет 20000 у.е., 40000 у.е., 60000 у.е., 80 000 у.е. за 1 м3. Доля затрат в удельной стоимости товара в случае поставки комплектующих изделий из России — 16%.

На основании указанных данных определить дополнительные затраты, возникающие при отгрузках из-за границы и сравнить их с затратами в России.

Задание 1.3 Российская компания имеет сборочное предприятие в регионе Юго-Восточной Азии. Широкий ассортимент комплектующих частей регулярно отправляется из России на сборочное предприятие. При этом часто возникает вопрос: как транспортировать груз — воздушным или морским транспортом?

Факторами, играющими решающую роль при выборе между воздушным и водным транспортом, являются:

фрахтовая ставка при транспортировке морем — 250 у.е. за 1 м3;

фрахтовая ставка при перевозке воздушным транспортом -1154 у.е. за 1 м3;

время в пути при перевозке морским транспортом, включая время на подвоз и вывоз груза к морским и воздушным портам - 50 дней;

то же при перевозке воздушным транспортом - 10 дней;

дополнительные страховые запасы на сборочном предприятии в случае транспортировки морем — 14 дней;

процентная ставка на запасы грузов, находящихся в пути при перевозке морским и воздушным транспортом, — 7% годовых;

21

дополнительные затраты на запасы на сборочном предприятии -

15% годовых.

Фрахтовая ставка на воздушном транспорте выше, чем на морском, однако при воздушных перевозках продукция находится в пути не так долго, как при водных перевозках, поэтому затраты на уплату процентов в связи с запасами в пути и страховыми запасами на складе сборочного предприятия ниже.

Определить:

1)какой вид транспорта выберет компания при удельной стоимости товаров, равной 5000 у.е., 50 000 у.е., 100 000 у.е.;

2)точку безубыточности, т.е. цену товара, при которой расходы на перевозку морским и воздушным транспортом будут равны.

Задание 1.4 Перевозка внешнеторгового груза массой 5 т может быть произведена либо автомобильным, либо воздушным видом транспорта. Расстояние перевозки обоими видами транспорта одинаково и составляет 3000 км. Для перевозки груза автотранспортом требуется один автомобиль. Покилометровый тариф автомобильного транспорта составляет 1,2 у.е. Для тарификации воздушных перевозок используются официальные тарифы IATA. Базовая ставка нормального тарифа составляет 2 у.е. за 1 кг массы груза. При отправке свыше одной тонны груза скидка с базового нормального тарифа воздушного транспорта составляет 55%, при перевозке на 1800—3000 км скидка -25%.

Выбрать и обосновать тот вариант перевозки, при котором транспортные расходы будут минимальны.

Тема 2. Классификация и принципы организации перевозок различными видами транспорта

Вопросы для подготовки к занятиям

1.Задачи системы организации перевозок.

2.Параметры, характеризующие спрос.

3.Задачи развития транспортного обслуживания.

4.Качество транспортного обслуживания: ключевые параметры.

5.Стандарт ISO 9000: 2000. Алгоритм выбора перевозчика.

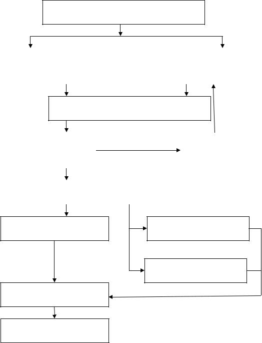
Задание 2.1

Рассмотрим алгоритм выбора перевозчика (рис.2.1) и пример его

22

реализации на практике.

Выбор и ранжирование показателей для оценки перевозчиков

Группировка показателей

 

Выбор претендентов

(количественные,

 

среди перевозчиков

качественные, релейные

 

 

 

 

 

Формирование общей таблицы показателей всех перевозчиков

Проверка соответствия

 

 

Исключение

показателей перевозчика

 

 

перевозчика

основным ограничениям

 

 

 

 

 

 

 

 

 

 

 

 

 

 

 

Ранжирование показателей для

 

 

 

оставшихся перевозчиков

 

 

 

 

 

 

 

 

Определение весовых коэффициентов

Расчет интегральных оценок для перевозчиков

Выбор лучшего перевозчика

Расчет количественных оценок

Расчет качественных оценок

Рис.2.1 Алгоритм выбора перевозчика

В таблице приведены показатели и с помощью экспертов определены их оценки для четырех перевозчиков. Из таблицы видно, что показатели разделены на количественные (2-5), качественные (6- 9) и релейные (1).

23

 

 

 

 

 

 

 

 

 

 

 

 

Таблица 2.1

 

 

 

Показатели для оценки перевозчика

 

 

 

 

Показатель

 

 

 

Перевозчик

 

 

 

 

 

Ранг

 

 

1

 

2

 

 

3

 

 

4

 

 

 

 

 

 

 

 

 

 

 

 

 

 

 

1.

Наличие

 

Да

Да

 

Да

 

Нет

 

 

-

 

сертификата

 

 

 

 

 

 

 

 

 

 

 

 

 

 

 

 

 

 

 

 

2.

Надежность

 

0,8

 

0,85

 

 

0,95

 

 

0,9

 

 

 

1

3.

Тариф, у.е/км

 

0,75

 

0,8

 

 

0,82

 

 

0,85

 

 

 

2

4.

Отклонение

от

 

 

 

 

 

 

 

 

 

 

 

 

 

 

плановой

 

 

 

 

 

 

 

 

 

 

 

 

 

 

 

продолжительно

20

 

10

 

 

15

 

 

10

 

 

 

4

 

сти перевозки,

 

 

 

 

 

 

 

 

 

 

 

 

 

 

%

 

 

 

 

 

 

 

 

 

 

 

 

 

 

5.

Финансовая

 

6

 

8

 

 

7

 

 

8

 

 

 

6

 

стабильность

 

 

 

 

 

 

 

 

 

 

 

 

 

 

 

 

 

 

 

 

 

 

 

 

6.

Частота сервиса

Хорошо

Очень

 

Удовлетво-

Удовлетво-

 

7

 

 

 

хорошо

 

рительно

 

рительно

 

 

 

 

 

 

 

 

 

 

 

 

7.

Сохранность

 

Очень

Удовлетво-

 

Отлично

 

Хорошо

 

 

3

 

 

 

хорошо

рительно

 

 

 

 

 

 

 

 

 

 

 

 

 

 

 

 

 

 

8.

Квалификация

 

Очень

Отлично

 

Хорошо

 

Хорошо

 

 

5

 

персонала

 

хорошо

 

 

 

 

 

 

 

 

 

 

 

 

 

 

 

 

 

9.

Готовность

к

Очень

Хорошо

 

Хорошо

 

Хорошо

 

 

8

 

переговорам

 

хорошо

 

 

 

 

 

 

 

 

 

 

 

 

 

 

 

 

 

 

 

 

 

 

 

 

 

 

 

 

 

 

 

Таблица 2.2

 

 

 

Расчет количественных оценок

 

 

 

 

Показатель

 

Вес

 

Эталон

 

 

 

 

Перевозчик

 

 

 

 

 

 

 

1

 

2

 

 

3

 

 

 

 

 

 

 

 

 

 

1.

Надежность

 

0,39

 

0,95

 

0,84/0,328

 

0,89/0,347

 

 

1,0/0,39

2.

Тариф, у.е/км

 

0,236

 

0,75

 

1,0/0,236

 

0,94/0,222

 

0,91/0,215

3.

Отклонение от

 

 

 

 

 

 

 

 

 

 

 

 

 

 

плановой

 

 

 

 

 

 

 

 

 

 

 

 

 

 

 

продолжительн

0,087

 

1,0

 

0,5/0,044

 

1,0/0,087

 

0,67/0,058

 

ости перевозки,

 

 

 

 

 

 

 

 

 

 

 

 

 

 

%

 

 

 

 

 

 

 

 

 

 

 

 

 

 

4.

Финансовая

 

0,032

 

8,0

 

0,75/0,024

 

1,0/0,032

 

0,87/0,028

 

стабильность

 

 

 

 

 

 

 

 

 

 

 

 

 

 

 

 

 

 

 

 

5.

Суммарная

 

 

 

 

 

 

 

 

 

 

 

 

 

 

 

количественная

-

 

-

 

0,632

 

0,688

 

 

0,691

 

оценка

 

 

 

 

 

 

 

 

 

 

 

 

 

 

При расчете качественных оценок используется функция желательности.

24