Материал: 2295

Внимание! Если размещение файла нарушает Ваши авторские права, то обязательно сообщите нам

 

 

Отказ

 

 

5

6

Пр

 

 

магистрального

 

 

 

 

газового клапана

 

 

им

 

 

Отказ редуктора

8

12

еча

 

 

Отказ

заправочного

9

8

ние

 

 

клапана

 

 

 

 

. В

 

 

Всего

 

 

27/0,77

31/0,69

зна

2

Карбюрат

Отказ

игольчатого

1

0

ме

 

ор

клапана

 

 

 

 

нат

 

 

Утечки

бензина из

12

0

еле

 

 

карбюратора

 

 

 

 

 

 

 

кол

 

 

Неустойчивая

6

0

 

 

работа

на

холостом

 

 

иче

 

 

ходу на бензине

 

 

ств

 

 

 

 

 

 

о

 

 

Провалы

в работе

11

1

 

 

двигателя

на

 

 

отк

 

 

переходных режимах

 

 

азо

 

 

 

 

 

 

 

в,

 

 

Отказ клапана ЭПХХ

4

2

 

 

при

 

 

Электроклапан

-

3

 

 

ход

 

 

главного топливного

 

 

 

 

 

 

ящ

 

 

жиклера

первичной

 

 

 

 

 

 

ихс

 

 

камеры

 

 

 

 

 

 

 

 

 

 

я

 

 

Всего

 

 

34/0,97

6/0,13

 

 

 

 

на

3

Прочие

Отказ бензонасоса

10/0,29

2/0,04

оди

 

 

 

 

Итого

71/2,03

39/0,86

 

 

 

 

н

 

 

 

 

 

 

 

автомобиль

Анализ этих данных показывает, что отказы карбюратора и бензонасоса при использовании двухтопливной системы питания снижаются более чем в 7 раз. При этом количество отказов газобаллонного оборудования (ГБО) остается практически на том же уровне (разница около 11 %). Общее число отказов, приходящихся на один автомобиль, снижается с 2,03 до 0,86 – более чем в 2 раза.

2,03

2

 

 

 

 

 

 

 

 

 

 

 

 

 

 

 

 

 

 

 

 

 

 

 

 

 

 

1,5

 

 

 

 

 

 

 

 

 

 

 

 

 

 

 

 

 

0,97

 

 

 

0,86

 

 

1

 

0,77

 

 

 

 

 

 

 

0,69

 

 

 

 

 

 

 

 

0,5

 

0,13

 

0,04

0,29

 

 

 

 

 

 

 

 

 

 

 

 

 

 

 

 

 

 

 

 

 

 

 

 

 

0

 

 

 

 

 

 

 

 

 

 

 

 

 

 

 

 

 

 

 

 

 

 

 

 

 

 

 

 

 

 

 

 

 

 

 

 

 

 

 

 

 

 

ГБО

 

Карбюратор

Бензонасос

Всего

Рис. 6.7. Распределение количества отказов, приходящихся на один автомобиль, для неисправностей различных видов (темные столбцы – двухтопливная система питания,

светлые – универсальная)

Имея результаты по надежности газобензиновых систем питания, можно определить по соответствующим формулам гаммапроцентное отношение, средние ресурсы, вероятности отказов при различных наработках системы и другие необходимые показатели надежности.

Зная номенклатуру деталей ГБО и их надежность, можно разрабатывать и реализовывать меры по предупреждению отказов и неисправностей, определять необходимую номенклатуру запасных частей и предвидеть возможную производственную программу предприятия, персонал и технологическое оборудование.

Контрольные вопросы

1.Приведите сравнительную характеристику универсальной и двухтопливной систем питания газобаллонных автомобилей.

2.Какие факторы влияют на снижение надежности газобаллонных автомобилей, переоборудованных по универсальной системе питания?

3.Назовите основные элементы и узлы газовой аппаратуры, определяющие надежную работу газобаллонных автомобилей.

4.Как повысить надежность газовой аппаратуры в условиях эксплуатации газобаллонных автомобилей?

5.Как влияет надежность газовой аппаратуры на безопасность эксплуатации газобаллонных автомобилей?

РАЗДЕЛ ВТОРОЙ

ЭКСПЛУАТАЦИЯ И ОБСЛУЖИВАНИЕ ГАЗОБАЛЛОННЫХ АВТОМОБИЛЕЙ

Глава 7. ОСОБЕННОСТИ ТЕХНИЧЕСКОЙ ЭКСПЛУАТАЦИИ ГАЗОБАЛЛОННЫХ АВТОМОБИЛЕЙ

Чтобы реализовать преимущества двигателя при использовании газовых топлив, нужны в первую очередь совершенная газоподающая аппаратура, правильное ее регулирование и своевременное квалифицированное обслуживание с применением необходимой технической оснастки и оборудования.

Надо подготовить помещения автопредприятия к техническому обслуживанию и ремонту г/б автомобилей и газовой аппаратуры для проведения всех регламентированных проверок. Без этого нельзя начинать эксплуатировать г/б автомобили, так как первые же отказы в системе питания приведут к неоправданным простоям транспорта и снижению психологического настроя водителей к работе на таких автомобилях.

Особенности технической эксплуатации г/б автомобилей рассмотрим на примере комплекса для ТО и ТР г/б аппаратуры автомобилей, работающих на ГСН (комплекс разработан по заказу Управления технологического транспорта "Томскнефть", ПО "Сибгазификация", ОАО "Омскоблгаз" и Управления ЖКХ администрации Омской области), а также технологического оснащения производственных корпусов, участков по ТО и ТР газобаллонной аппаратуры.

7.1. Структура комплекса

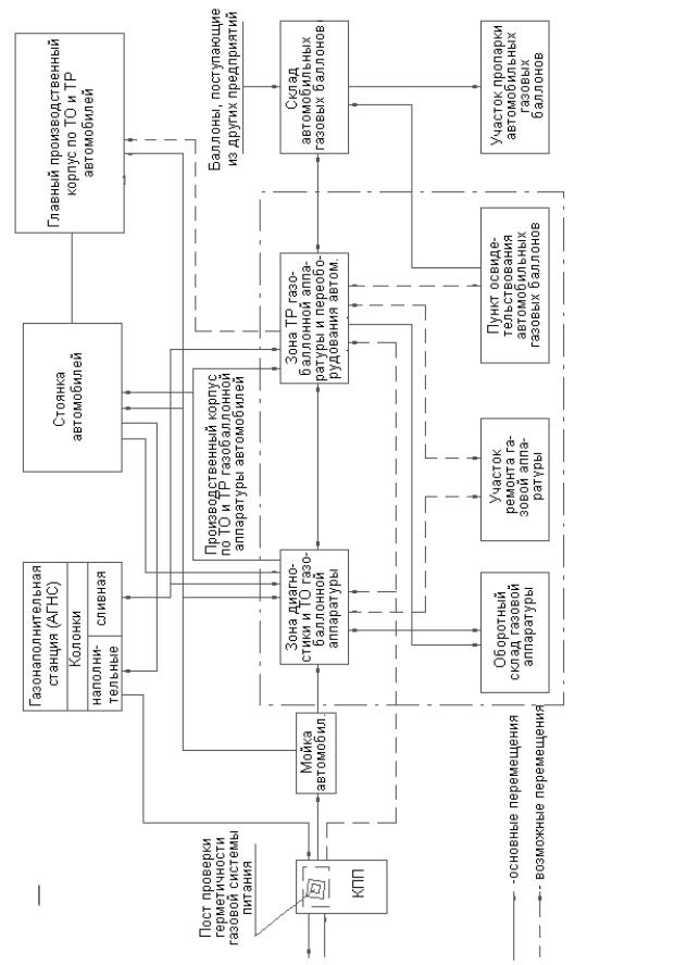
Комплекс для ТО и ТР газобаллонной аппаратуры автомобилей, работающих на ГСН, предназначен для выполнения всех специфических работ по обслуживанию газовой системы питания двигателя и включает в себя (рис.7.1):

- пост проверки герметичности газовой системы питания;

Рис. 7.1. Структурная схема комплекса для ТО и ТР газобаллонной аппаратуры автомобилей, работающих на сжиженном нефтяном газе

-зону диагностики и ТО газобаллонной аппаратуры;

-зону ТР газобаллонной аппаратуры и переоборудования автомобилей;

-участок ремонта газовой аппаратуры;

-пункт освидетельствования автомобильных газовых баллонов;

-оборотный склад газовой аппаратуры;

-склад автомобильных газовых баллонов;

-автогазонаполнительную станцию (АГНС).

Пост проверки герметичности газовой системы питания располагается на контрольно-пропускном пункте (КПП). Контроль за герметичностью перед выездом автомобиля на линию и при возвращении его в АТП осуществляет дежурный механик.

Зона диагностики и ТО газобаллонной аппаратуры (ГБА) предназначена для диагностирования Д-1, Д-2 и выполнения контрольных, регулировочных, смазочных работ при ТО-1, ТО-2, сезонном обслуживании.

Взоне предусматривается устройство постов подпора. Диагностирование агрегатов газовой системы питания, являющееся составной частью системы ТО и ТР, позволит повысить качество и снизить трудоемкость работ по обеспечению надежной и безопасной эксплуатации газобаллонных автомобилей.

Вто же время оно является заключительным видом технических воздействий после проведения ТР и переоборудования. Въезд автомобилей в зону допускается своим ходом при работе двигателей на сжиженном газе. Регулировка газовой системы питания и снятие мощностных параметров при диагностировании разрешаются также при работе двигателя на ГСН.

Взоне ТР на двух постах производится текущий ремонт газовой системы питания (агрегатным методом) и принудительная

замена (после пробега, соответствующего вероятности безотказной работы, равной 0,85…0,90) конструктивных элементов, обеспечивающих безопасность эксплуатации газобаллонных автомобилей (ввиду жестких требований к их безотказности). Здесь же на специализированных постах осуществляется переоборудование бензиновых автомобилей (грузовых, легковых) для работы на сжиженном газе. В зону ТР и переоборудования въезд автомобилей должен производиться только при работе двигателя на бензине, при закрытых расходных (магистральных) вентилях и выработанном из системы питания сжиженном газе [13,

с. 7–10].

Агрегаты, снятые с автомобиля, поступают на участок ремонта газовой аппаратуры. Здесь выполняют разборочно-моечные, слесарно-сборочные и контрольно-регулировочные работы. Участок имеет непосредственную связь с оборотным складом газовой аппаратуры.

Пункт освидетельствования предназначен для поддержания высокой надежности работы автомобильных газовых баллонов путем периодического их освидетельствования (1 раз в 2 года) [11, с.132…146]. В пункт для обеспечения достаточной производственной программы должны поступать на техническое