Материал: 184

Внимание! Если размещение файла нарушает Ваши авторские права, то обязательно сообщите нам

33

 

 

 

 

 

 

 

 

Приложение 3

 

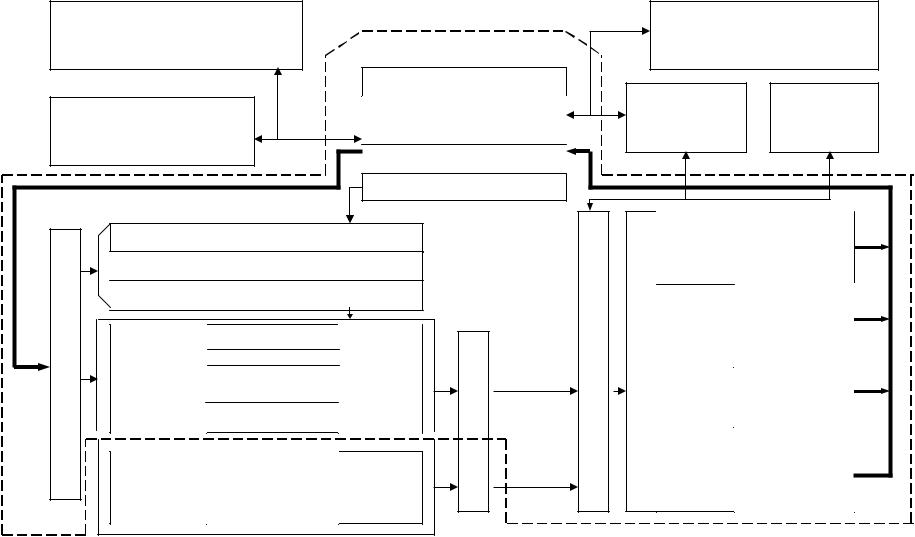
Состояние экономики.

ВНЕШНЯЯ СРЕДА

 

 

Международные и политиче-

 

Профсоюзы. Законы.

ПРЕДПРИЯТИЕ

 

 

ские факторы.

 

Государственные органы

 

 

Социокультурные факторы

 

 

 

 

 

 

 

 

 

Руководство

 

Потребители,

Научно-

Поставщики: трудовые ре-

Взаимодействие с внешней

 

 

рынки сбыта,

технический

сурсы, материалы, услуги,

 

средой

 

конкуренты

прогресс

 

энергия, капитал

 

Принятие решений

 

 

 

 

 

 

 

 

 

 

 

 

 

 

Политика качества

 

 

 

 

 

Планирование качества

 

 

 

Опера-

Устранение

 

 

 

 

тивные

дефектов

 

 

 

 

 

 

 

Реализация мероприятий

Организация работ по качеству

 

Информация о качестве

Информация о качестве

меры

 

Обучение и мотивация персонала

 

 

Повышение

 

 

 

 

Коррек-

квалификации

 

Исследования

 

 

и мотивация

Создание

Разработка

Формиро-

Контроль качества

тирующие

персонала

продукции

Подготовка

вание ка-

и преду-

Улучшение ма-

преди-

 

производства

чества

териальной

 

тельные

 

Изготовление

 

базы

 

 

меропри-

 

 

 

Улучшение

 

 

 

ятия

 

Монтаж.

Поддер-

 

управления

 

 

предприятием

Объекты

Эксплуатация

жание ка-

 

 

 

 

 

 

и качеством

 

 

 

чества

 

 

 

 

 

 

 

 

 

 

 

 

 

 

 

 

34

 

 

 

 

Научно-технический совет

Служба управления качеством

бы

Зам. директора по качеству.

Служба управления качеством

 

 

 

 

 

 

 

 

 

 

 

 

 

 

 

 

 

 

 

 

 

 

 

Отдел

 

Отдел

 

 

Отдел

 

управ-

 

техни-

 

 

стан-

 

ления

 

ческого

 

 

дарти-

 

качест-

 

контро-

 

 

зации

 

вом

 

ля

 

 

 

 

 

 

 

 

 

 

 

 

 

 

 

 

 

 

 

 

 

 

 

 

 

 

 

 

 

 

 

 

 

 

 

 

 

 

Метро-

Цен-

Отдел

Ме

тральная

марке-

логиче-

ский

завод. ла-

тинга

отдел

боратория

 

 

 

 

 

 

Директор.

 

 

 

 

 

 

 

 

 

 

 

 

 

 

Руководство предприятием.

 

 

 

 

 

 

 

 

 

 

Общее руководство качеством

 

 

 

 

 

 

 

 

 

 

 

 

 

 

 

 

 

 

 

 

 

 

 

Бухгалтерия

 

 

 

 

 

 

 

 

 

 

 

 

 

 

 

 

 

 

 

 

 

 

 

 

 

 

 

 

 

 

 

 

 

 

 

 

 

 

 

 

 

 

 

 

 

 

 

 

 

 

 

 

 

 

 

 

 

 

 

 

 

 

 

 

 

 

 

 

 

 

 

 

 

 

 

 

 

 

 

 

 

 

 

 

 

 

 

 

 

 

 

 

 

 

 

 

 

Главный инженер.

 

 

 

 

Зам.

 

 

 

Зам. дир.

 

Служба технич. обеспе-

 

 

 

дир. по

 

 

 

по эко-

 

чения производства,

 

 

 

произ-

 

 

 

номике

 

обеспечения качества

 

 

 

водству

 

 

 

 

 

 

 

 

 

 

 

 

 

 

 

 

 

 

 

 

 

 

 

 

 

 

 

 

 

 

 

 

 

 

 

 

 

 

 

 

 

 

 

 

 

 

 

 

 

 

 

 

 

 

 

 

 

 

 

 

 

 

 

 

 

 

 

 

Констр.-

 

 

 

Техно-

 

 

Цеха-

 

 

 

Планово-

 

 

исслед.

 

 

 

логиче-

 

 

изгото-

 

 

 

экономи-

 

 

отдел

 

 

 

ский

 

 

вители

 

 

 

ческий

 

 

 

 

 

 

 

отдел

 

 

 

 

 

 

 

 

отдел

 

 

 

 

 

 

 

 

 

 

 

 

 

 

 

 

 

 

 

 

 

 

 

 

 

 

 

 

 

 

 

 

 

 

 

 

 

 

 

 

 

 

 

 

 

 

 

 

 

 

 

 

 

 

 

 

Служба

 

 

 

Отдел

 

 

Отдел

 

 

 

Отдел

 

 

сервиса

 

 

 

подго-

 

 

органи-

 

 

 

труда и

 

 

 

 

 

 

 

товки

 

 

зации

 

 

 

заработ.

 

 

 

 

 

 

 

произ-

 

 

 

произ-

 

 

 

платы

 

 

 

 

 

 

 

водства

 

 

водства

 

 

 

 

 

 

 

 

 

 

 

 

 

 

 

 

 

 

 

 

 

 

 

 

 

 

Приложение 2

Юридический отдел Другие

служ-

 

 

 

 

 

 

 

 

 

 

 

Зам. дир.

 

Зам.

 

 

по об-

 

дир. по

 

 

щим во-

 

кадрам

 

 

просам

 

 

 

 

 

 

 

 

 

 

 

 

 

 

 

 

 

 

 

 

 

 

 

 

 

 

 

 

 

 

 

Отделы Отдел снабжекадров ния и сбыта

 

Финан-

 

 

 

Отдел

 

совый

 

 

 

подго-

 

отдел

 

 

 

товки

 

 

 

 

 

кадров

 

 

 

 

 

 

Примерная структурная схема предприятия по управлению и обеспечению качества

35

Строительно-монтажная организация

 

 

 

 

 

 

 

 

 

 

 

 

 

 

Бригады

 

Прораб

 

Строи-

 

Геоде-

 

Техниче-

рабочих

 

(мастер)

 

тельная

 

зическая

 

ская ин-

 

 

 

 

 

 

лаборато-

 

служба

 

спекция по

 

 

 

 

 

 

рия

 

 

 

 

качеству

 

 

 

 

 

 

 

 

 

 

 

 

 

 

 

Самоконтроль

 

Лабораторный

 

Геодезический

 

 

 

 

 

контроль

 

 

контроль

 

 

 

 

 

 

 

 

 

 

 

 

 

 

 

 

 

 

 

 

 

 

 

 

 

 

 

 

 

 

 

 

 

 

 

 

 

 

 

 

 

 

 

 

 

 

 

 

 

 

 

 

 

 

 

Входной

Приемочный

Инспекцион-

контроль

контроль

ный контроль

Операционный

контроль

Строительно-монтажные работы

Строительные материалы и изделия

 

 

 

 

Приложение 1

Техниче-

 

Авторский

 

Госархст-

 

ский надзор

 

надзор про-

 

ройнадзор

заказчика

 

ектной ор-

 

(ГАСН)

 

 

ганизации

 

 

 

 

 

 

 

 

Приемочный

 

Инспекцион-

контроль

 

ный контроль

 

 

 

 

 

ИнспекПриеционный мочный контроль контроль

 

 

 

 

 

 

 

 

 

 

 

 

 

 

 

 

 

 

 

 

 

 

 

 

 

 

 

 

 

 

Скрытые

 

 

Конструк-

 

 

 

Готовый

 

работы

 

тивные части

 

 

 

объект

 

 

 

 

 

объекта

 

 

 

 

 

 

 

 

 

 

 

 

 

 

 

 

 

 

 

 

 

 

 

 

 

 

 

 

 

 

 

 

 

 

 

 

 

 

 

 

 

 

 

 

 

 

 

 

Схема организации контроля качества работ

36