2.РАСЧЁТ МНОГОПРОЛЁТНЫХ СТАТИЧЕСКИ ОПРЕДЕЛИМЫХ БАЛОК
2.1.Расчёт многопролётных статически определимых балок на действие статической нагрузки
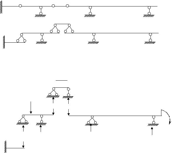
Многопролётные статически определимые балки (рис. 2.1) образуются из статически неопределимых (неразрезных) балок путём введения в них определённого числа шарниров.
|
|
F |
|
q |
|
М |
|
|
|
|
|
||
|
|
|
|
|
|
|
А |
В |
С |
D |
Е |
G |
Н |
|
|
|
|
Рис. 2.1 |
|
|
Количество необходимых шарниров можно определить по формуле (1.1). Известно, что для жёсткого прикрепления балки к земле необходимо минимум три простые кинематические связи. Число простых кинематических связей, превышающих этот минимум, равно числу шарниров, которые надо ввести в неразрезную балку, чтобы превратить её в многопролётную статически определимую балку. При постановке этих шарниров необходимо придерживаться следующих правил: 1) если крайний пролёт неразрезной балки имеет шарнирное опирание, то в нём должно быть не более одного шарнира; 2) если крайний пролёт неразрезной балки защемлён, в нём должно быть не более двух шарниров; 3) если в одном из пролётов неразрезной балки стоит два шарнира, то должен быть обязательно один пролёт, в котором нет шарниров.
Расчёт многопролётной статически определимой балки на действие статической нагрузки удобно вести с использованием так называемой этажной схемы. При построении этажной схемы из многопролётной балки выбирают основную и дополнительные балки (рис. 2.2). При этом основной считается та балка, которая прикреплена к земле тремя связями. В многопролётной балке может быть одна или несколько основных балок. Дополнительными считаются те балки, которые прикреплены частью связей к основной балке, а частью к
10
земле либо всеми связями прикреплены к основной балке. В схеме, представленной на рис. 2.2, основными являются балки АВ и GH, а дополнительными все остальные.
А |
В |
С |
D |
Е |
G |
Н |
|
|
|
D |
|
Е |
|
|
|
С |
|
|
G |
Н |
А |
В |
|
|
|
|
|
|
|
|
|
|
Рис. 2.2 |
|


q
F |
RD |
RЕ |
|
|
RD |
RЕ |
|
|
|
|
|
RВ |
RС |
RG |
М |
|
|
|
RН |
RВ |
|
|
|
RА
Рис. 2.3
Взаимодействие балок между собой при действии на них статической нагрузки иллюстрируется на рис. 2.3. Следует отметить, что горизонтальная простая кинематическая связь шарнира Е принадлежит балке GH, что и отражено на рис. 2.3.
Из анализа рис. 2.3 очевидно, что расчёт многопролётных статически определимых балок необходимо начинать с дополнительных, так как опорные реакции таких балок являются внешней нагрузкой для балок, на которые они опираются.
11
2.2.Расчёт стержневых конструкций на действие подвижной нагрузки
К подвижной нагрузке, оказывающей внешнее силовое воздействие на сооружения, относят автомобильный и железнодорожный транспорт, мостовые краны и т.д.
Особенностью расчёта сооружений на подвижную нагрузку является то, что для оценки напряжённо-деформированного состояния во всех поперечных сечениях по длине сооружения необходимо фиксировать бесконечно большое число раз подвижную нагрузку, превращая её в статическую. Такой расчёт, естественно, нерационален. Поэтому при расчёте сооружений на подвижную нагрузку не строят эпюры внутренних усилий, описывающих их изменение по длине сооружения.
Для решения этой задачи в строительной механике разработан ап-
парат линий влияния. Линией влияния называется график изменения какого-либо параметра (момент, сила, напряжение, перемещение и т.д.) в зависимости от положения безразмерной силы F=1. Таким образом, линия влияния (л.в.) описывает изменение изучаемого параметра в каком-то конкретном сечении. Физический смысл ординаты л.в. заключается в том, что такая ордината описывает величину того параметра л. в., для которого она построена (рис. 2.4).
2.3. Линии влияния опорных реакций
Известно, что любой расчёт конструкции начинают с определения опорных реакций. Не является исключением и расчёт, связанный с построением линий влияния.
Рассмотрим построение линий влияния опорных реакций для двухопорной балки. Поместим на неё силу F=1, движение которой по балке будем описывать изменением координаты х (см. рис. 2.4). При фиксированном положении силы F=1 составим уравнение моментов относительно шарнира В, как и при обычном расчёте:
RA F( х) = 0 RA = F |
х |
. |
(2.1) |
|
|||
|
|
|
|
Из анализа выражения (2.1) очевидно, что оно описывает прямую
F=1
12
линию. Тогда из (2.1) при х = 0 и с учётом найдём, что RA = 1, а при х= RA = 0. Составляя аналогичное уравнение моментов относительно шарнира А, можно построить линию влияния опорной реакции RB. В строительной механике принято положительные ординаты линии влияния откладывать вверх от базовой линии.
Эти же линии влияния можно построить, вообще не осуществляя
аналитических выводов. Ясно, что в тот момент |
времени, когда под- |
вижная сила F=1 окажется над опорой А, F |
будет восприниматься |
только опорой А, опорная реакция которой будет равна 1, тогда как опорная реакция на опоре В в этот же момент времени будет равна 0. При этом известно, что если между двумя шарнирами нет нагрузки, то любое внутреннее усилие на таком участке стержня будет изменяться по закону прямой линии.
Если рассматривать балку с двумя консолями (рис. 2.5), то уравнения для реакции будут такими же, что и для балки без консолей.
Учитывая, что зависимость между опорными реакциями RA и RB и координатой х является функцией первой степени (см. выражение (2.1), то, продолжая прямые линии на консоли, получают линии влияния опорных реакций RA и RB. Форма линий влияния RA и RB и значения их ординат показаны на рис. 2.5.
_ |
|
F=1 |
|
x |
|
А |
В |
|
|
ℓ |
|
RА |
RВ |
y = RА |
|
1.0 . |
Л.в. RА |
y = RВ |
Л1.0.в.RВ |
. |
Рис. 2.4
13
x |
|
_ |
|
x _ |
|
|
F=1 |
МА |
|
А |
|
|
В |
F=1 |
|
|
|
|
|
а RА |
ℓ |
RВ |
в |
ℓ |
|
||||
1. |
|
|
RА |
Л.в. МА |
|
|
Л.в. RА |
||
(а+ℓ)/ℓ |
|
|
- ℓ |
|
|
|
- b/ℓ |
||
|
|
|
||
- а/ℓ |
|
|
Л.в. RВ |
Л.в. RА |
|
|
(b+ℓ)/ℓ |
||
|
|
1.0 |
1. |
|
|
|
|
||
|
|
|
|
|
|
Рис. 2.5 |
|
Рис. 2.6 |
|
|
|
|
||
Построим линии влияния опорных реакций защемлённой балки, изображённой на рис. 2.6. В защемлении возникают две опорные реакции: МА и RA. Из условия равновесия А = 0 получаем МА + +F х =0 МА = х. Тогда при х = 0 МА = . Из уравнения проекций
F + RA 0 RA = 1.
На рис. 2.6 показаны формы и значения ординат линий влияния опорных реакций МА и RA для консольной балки.
2.4. Линии влияния внутренних усилий
При построении линий влияний внутренних усилий рассматривают два положения подвижной единичной силы слева и справа от рассматриваемого сечения. При этом рассматривают равновесие той части балки, на которой в данный момент отсутствует подвижная сила. При построении линий влияния внутренних усилий считаем линии влияния опорных реакций известными. Пусть, например, требуется построить линию влияния изгибающего момента М, расположенного в сечении к на расстоянии а от левой опоры балки АВ, изображённой
на рис. 2.7. |
_ |
|
F=1 |
|
14 |