Материал: volkov_sk_marketingovoe_prodvizhenie_rossii_kak_turistichesk

Внимание! Если размещение файла нарушает Ваши авторские права, то обязательно сообщите нам

проведение информационно-пропагандистской кампании и размещение социальной рекламы о туризме в Российской Федерации на телевидении, в электронных и печатных средствах массовой информации, а также с помощью наружной рекламы, проведение пресс-туров и обеспечение работы информационных центров и пунктов;

создание конкурентоспособного цифрового контента и наполнение информационного ресурса;

организация и проведение международных, общероссийских, межрегиональных туристских форумов, выставок и иных мероприятий;

проведение работ и оказание услуг, связанных с внедрением инновационных технологий по продвижению туристского продукта Российской Федерации на мировом и внутреннем туристских рынках [71].

В теории выделяют следующих субъектов, активно осуществляющих продвижение территории: территориальные органы власти и управления; местные экономические агентства развития; транспортные организации; туристские операторы и агентства; гостиницы; сети общественного питания и розничной торговли; спортивные комитеты и федерации; любые другие структуры, локализованные на территории и проявляющие активность с целью привлечения внимания к ней возможных потребителей

иудержания уже присутствующих [63, c. 27].

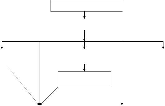
В международной практике, и в первую очередь в европейской, широкое распространение получила практика создания Национальных туристских администраций (организаций) (НТА(О)), которые занимаются разработкой национальных программ развития туризма и продвижением новых продуктов на международный туристский рынок. У администраций могут быть разные названия (Turespana – в Испании, British Tourist Authority – в Великобритании, ENIT – в Италии, Maison de la France – во Франции и т. д.), но характер и сущность их работы весьма схожи. Это можно наглядно видеть на рис. 1.1.

30

Профильное министерство

Финансово-

 

 

 

Юридический

НТА

хозяйственный отдел

 

 

отдел

 

 

 

 

 

Маркетинговый

 

Отдел по работе

 

Инвестиционный

отдел

 

с зарубежными офисами

 

отдел

 

 

 

 

 

Зарубежные офисы НТА

Отдел

 

Информационный

по продвижению

 

отдел

национального

 

 

 

 

турпродукта

 

 

 

 

 

Рис. 1.1. Унифицированная структура НТА И с т о чн и к : авторский

Национальные туристские администрации, как правило, находятся в прямом подчинении профильного министерства (министерство туризма, министерство экономики и т.п.), которое осуществляет координацию деятельности НТА. Имея сходные функции во всех странах, НТА осуществляют продвижение национального турпродукта через свои международные представительства в зарубежных государствах, которые на местах стремятся популяризировать имидж своей страны как привлекательного места для путешествий. Достигается это участием в туристских выставках и ярмарках; информационной работой; изданием информационно-рекламных материалов (брошюр, каталогов, путеводителей и т. д.); проведением рекламных кампаний во всех видах СМИ; организацией тренингов для сотрудников национальных туроператоров и подобным проведением различного рода мероприятий и т. д.

31

Особое внимание НТА уделяют привлечению средств для развития туристской инфраструктуры. Они ведут активную работу не только с государственными, но и с частными инвесторами, которые, благодаря многочисленным финансовым привилегиям, активно вкладывают средства в эту отрасль.

Национальные туристские администрации (организации) – это некоммерческие организации, которые имеют своей основной целью стимулирование развития национальной индустрии туризма с использованием различного рода механизмов и инструментов. В силу того, что прибыль получает не сама НТА, а предпринимательские структуры, которые вовлечены в сферу их интересов, зачастую бывает сложно оценить степень эффективности функционирования первой.

Первоначально к функциям НТА относили лишь разработку территориального продукта и его дальнейшее продвижение на целевые рынки. В дальнейшем к этим двум важным функциям добавилась функция стратегического маркетинга по инициированию и налаживанию взаимовыгодных партнерских отношений между агентами туристического обмена (туристтерритория), что способствовало развитию индустрии туризма, путем формирования долгосрочного диалога.

Исследователи А. Джефферсон и Л. Ликориш выделяют пять основных направлений деятельности НТА:

формирование имиджа территории. НТА определяет, формирует

ипродвигает имидж территории на внутренние и внешние целевые рынки. Кроме того, НТА занимается обновлением и позиционированием имиджа территории;

маркетинговые исследования рынка. НТА регулярно осуществляет исследование рынка и его сегментов, для дальнейшего распространения информации о тенденциях развития отрасли; помогая тем самым пред-

32

принимательским структурам формировать востребованный турпродукт

для нужного сегмента рынка в соответствии с нуждами и потребностями

туристов;

выявление новых рынков и сегментов. На основе изучения и постоянного мониторинга отрасли НТА выявляет новые перспективные рынки и его сегменты для предпринимательских структур отрасли. Обеспечивает финансовую и информационно-рекламную помощь при развитии новых рынков сбыта;

маркетинговая координация деятельности участников рынка. Данное направление является одним из ключевых, так как призвано обеспечить кооперацию всех заинтересованных сторон, которые за частую имеют различные цели развития. Координация деятельности осуществляется на основе единой маркетинговой стратегии развития туристической отрасли;

мониторинг уровня удовлетворенности туристов. Для того, чтобы обеспечить комплексное удовлетворение нужд и потребностей потребителей территориального турпродукта через сформированный имидж, осуществляется постоянный контроль за качеством оказываемых услуг [86, c. 33–34].

В качестве примера эффективного функционирования НТА предлагается рассмотреть опыт Испании, которая от развития индустрии туризма смогла извлечь не только экономические, но и социальные (внешнеполитические) выгоды. Благодаря богатому туристско-рекреационному потенциалу, Испания является одним из крупнейших мировых туристских центров. В 2013 году было зафиксировано 60,7 млн туристских прибытий, что принесло доходов в размере 60,4 млрд долларов [92, c. 6]. Испания традиционно входит в тройку лидеров стран туристского рынка. Однако так было не всегда.

33

Долгое время Испания воспринималась как диктаторское государство, в котором полностью отсутствуют институты гражданского общества и личные свободы граждан. Данному имиджу страны на международной арене способствовал диктаторский режим генерала Ф. Франко, который руководил страной с 1939 по 1975 гг.

Развитие индустрии туризма в Испании стало приобретать значительные масштабы в 60-е и 70-е гг. XX в. Этому способствовал выход страны из международной изоляции после смерти Ф. Франко и переход к демократии. В 80-е и 90-е гг. XX века этот процесс усилился, а страна стала одним из важнейших центров притяжения туристов со всего мира [51, c. 15]. Вступление Испании в ЕЭС (ЕС) в 1986 году способствовало ускорению экономического развития страны, укреплению демократии и улучшению имиджа Испании за рубежом.

Государство оказывает всестороннюю поддержку развития индустрии туризма в Испании. С 1996 г. по настоящее время туристская политика входит в компетенцию Министерства экономики и финансов и осуществляется Государственным секретариатом по торговле, туризму, малому и среднему бизнесу. В подчинении Секретариата находятся Главное управление по туризму, Испанский институт туризма «Turespana», Институт туристских исследований и еще ряд институтов, обеспечивающих координацию деятельности различных ветвей туристской администрации разных уровней. Система государственного управления туризмом в Испании представлена на рис. 1.2.

Главное управление по туризму вырабатывает общую политику, стратегию и планы сотрудничества местных властей с туристскими предприятиями.

34