Материал: Управление потоками в логистических системах

Внимание! Если размещение файла нарушает Ваши авторские права, то обязательно сообщите нам

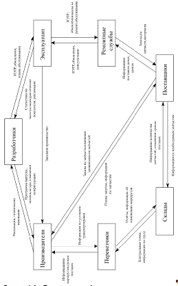
Рисунок 1.5 -Базовая схема информационных потоков в среде участников ЖЦ продукции

Электронная обработка информации о материальных потоках, автоматизация документооборота при организации товародвижения, планирование, организация, регулирование, учет, контроль и анализ материальных потоков с помощью компьютерных средств в снабжении, производстве и поставках обеспечивает реализацию современной концепции интегрированной логистики.

Послепродажное обслуживание продукта, с одной стороны, должно учитывать интересы потребителя, с другой - быть рентабельным для производителя. При этом производитель (поставщик) продукта сталкивается с целым рядом проблем:

планирование производственной программы должно учитывать соответствие динамики производства динамике эксплуатации продукта, обеспечивая своевременное поступление запасных частей в службы технического обслуживания и ремонта (ТОиР);

соотношение уровня сервиса послепродажного обслуживания продукции и уровня затрат на производство, поставку, складирование запасных частей должно быть оптимальным;

обеспечение загрузки оборудования и ритмичности предполагает непрерывность производственного цикла;

время реакции производства на изменение структуры входящего потока потребностей в запасных частях должно быть минимальным.

Решение этого комплекса проблем в конечном итоге определяет конкурентные преимущества продукта для потребителя. Комплекс управленческих мероприятий, направленных на решение этих проблем, объединяется в системе интегрированной логистической поддержки (ИЛП) ЖЦ наукоемкой продукции. Интегрированный процесс управления обеспечивает выбор комплектующих, кодирование изделий и запчастей, планирование поставок, администрирование заказов и др. Системы ИЛП обеспечивают предприятия оперативной и аналитической информацией в электронной среде, что делает взаимодействие высокоэффективным.

В мировой практике на основе использования систем ИЛП продлеваются назначенные до списания межремонтные ресурсы и сроки службы техники, приносящее эксплуатирующим организациям колоссальный экономический эффект.

Методическую основу концепции ИЛП составляют положения стандарта министерства обороны Великобритании DEF STAN 00-60 (Jntegrated Logistic Support)", который практически стал международным и на нормы которого иностранные заказчики ссылаются, формулируя требования к системе ИЛП для отечественных изделий. Использованы некоторые положения нормативного документа НАТО "NATO CALS Handbook", военного стандарта США MILSTD-1388 (к настоящему времени отменен), а также требования спецификаций АЕСМА 1000D, АЕСМА 2000D.

Анализ перечисленных выше нормативных документов позволил выявить основное содержание проблемы ИЛП и сформулировать связанные с ней задачи. ИЛП сложного наукоемкого изделия состоит в реализации четырех основных процессов:

1) логистического анализа изделия (Logistic Support Analysis), проводимого на всех стадиях ЖЦ;

) планирования процессов технического обслуживания и ремонта изделия (Maintenance and Repair Planning), проводимого на стадии проектирования и уточняемого в процессе производства и эксплуатации изделия;

) интегрированного планирования процедур поддержки материально-технического обеспечения процессов эксплуатации, обслуживания и ремонта изделия (Integrated Supply Support Procedures Planning), проводимого на стадии проектирования и уточняемого в процессе производства и эксплуатации изделия;

) обеспечения персонала электронной эксплуатационной и электронной ремонтной документацией на изделие (Electronic Maintenance Documentation, Electronic Repair Documentation), проводимого на стадии проектирования и реализуемого в процессе производства конкретных экземпляров (партий) изделия.

Необходимо отметить, что в отечественной практике под другими названиями понимаются процессы и процедуры, в известной степени аналогичные перечисленным выше. Главное отличие процессов и процедур, описываемых в отечественных нормативных документах, от аналогичных, регламентированных зарубежными стандартами, состоит в том, что отечественные документы не предусматривают систематического применения информационных технологий для поддержки процессов логистического анализа, таких как безопасность, надежность, контролепригодность, эксплуатационная и ремонтная технологичность, техническое обслуживание и ремонт, материально-технического обеспечение и другие, в рамках интегрированной информационной среды. Это предопределяет необходимость перевода данных процессов на современную методическую и программно-техническую базу, приемлемую, в первую очередь, для иностранных заказчиков отечественной продукции.

В настоящее время законченных решений в области ИЛП не существует. Стандарт министерства обороны Великобритании DEF STAN 00-60, хотя и является основой для создания систем ИЛП, но дает лишь общий подход к проектированию. Все работы по выработке таких решений находятся на стадии разработки концепции, технических заданий и пилотных проектов.

В нашей стране до 2000-х годов не происходило сколько-нибудь значимых изменений в области логистической поддержки техники. Основная особенность проблемы в том, что ИЛП зародилась еще в советские времена, когда она существовала в виде системы послепродажного обеспечения эксплуатации техники. А главная причина появления этой проблемы - сугубо ведомственная структура советской экономики, фактически лишенная каких-либо экономических или коммерческих отношений между предприятиями различных ведомств. Одни ведомства производили, другие эксплуатировали. Поэтому все вопросы, касающиеся обеспечения эксплуатации (будь то инженерная поддержка или снабжение запасными частями) решались на уровне ведомств в рамках планового хозяйства. Отсюда сегодняшний конфликт интересов и существующие недостатки.

В остальном мире системы ИЛП бурно развивались. Импортеры техники уже привыкли к использованию подобных систем настолько, что по-другому эксплуатировать уже не хотят и не могут.

Иначе говоря, техника без системы послепродажного обеспечения эксплуатации сегодня уже не рассматривается в качестве законченного продукта или товара.

Заинтересованность в освоении и развитии указанных информационных технологий во многом объясняется следующим: создание системы логистической поддержки становится необходимым условием заключения крупных контрактов на поставку изделий техники и др. При этом наукоемкое производство возвращает свои утраченные позиции на международных рынках. Укрепление позиций производителей наукоемкой продукции на мировых рынках будет зависеть от наличия систем поддержки эксплуатации, поставляемых одновременно с объектами, и их качества.

Белорусская железная дорога является крупным потребителем наукоемких технических средств и современных технологий. На этапе проведения тендеров по закупке технических средств транспорта необходимо требовать от поставщиков выполнения указанных выше международных норм. [4, с. 131]

.2 Анализ логистической поддержки

Логистический анализ - важнейший элемент интегрированной логистической поддержки. Он представляет собой формализованную технологию всестороннего исследования, как самого изделия, так и вариантов системы его эксплуатации и поддержки. Как интегрированная логистическая поддержка, логистический анализ в целом направлен на минимизацию затрат ЖЦ изделия при обеспечении требуемых параметров надежности, готовности, ремонтопригодности и общей эффективности.

Согласно требованиям упомянутых выше стандартов логистический анализ должен начинаться еще до начала проектирования, т. е. на стадии определения требований к изделию, и продолжаться до завершения его эксплуатации. Это необходимо для оценки правильности результатов предыдущих этапов логистического анализа и накопления статистического материала, служащего основой для разработки новых проектов. Процесс логистического анализа носит циклический, итеративный характер: на каждом последующем этапе уточняют и развивают результаты предыдущего. Результаты анализа должны храниться в специализированной базе данных - базе данных логистического анализа (Logistic Support Analysis Records, LSAR).

В ходе логистического анализа решают следующие задачи:

разработку стратегии, планирование и управление процессом;

формирование требований к системе интегрированной логистической поддержки и связанных с ней требований к проекту (конструкции изделия) на основе сравнения с существующими аналогами;

корректировку проектных решений, направленной на обеспечение эффективной эксплуатации;

разработку проекта системы интегрированной логистической поддержки, обеспечивающей оптимальное соотношение затрат, сроков реализации и характеристик поддерживаемости (Supportability);

определение потребности в ресурсах для интегрированной логистической поддержки, разработка планов постпроизводственной поддержки;

оценку и проверку достигнутых показателей эффективности системы интегрированной логистической поддержки.

Согласно стандарту DEF STAN 00-60, анализ логистической поддержки (АЛП) состоит из решения задач, разбитых на определенные серии (группы).

Процесс АЛП можно условно разделить на три стадии: подготовительную, основную и заключительную.

В ходе подготовительной стадии решают следующие основные задачи:

разработку стратегии и плана АЛП;

формирование требований к системе ИЛП и связанных с ней требований к проекту (конструкции изделия) на основе сравнения с существующими аналогами;

разработку и документирование процедур экспертизы (корректировки) проекта.

Основная стадия включает:

корректировку проектных решений, направленную на обеспечение эффективной эксплуатации;

разработку проекта системы ИЛП, обеспечивающей оптимальное соотношение затрат, сроков реализации и характеристик поддерживаемости;

определение потребности в ресурсах для ИЛП, разработку планов постпроизводственной поддержки.

Заключительная стадия содержит оценку и проверку достигнутых показателей эффективности системы ИЛП, подготовку данных для других программ ИЛП.

Такое деление условно, так как процесс АЛП является итеративным, и на любом этапе можно уточнять результаты предыдущего и вносить необходимые изменения.

На стадии эксплуатации в базе данных логистического анализа поддерживаются сведения о фактической конфигурации изделия с учетом возможных изменений, вносимых в ходе практического применения. Информация о ходе эксплуатации изделия и фактических характеристиках поддерживаемости должна передаваться проектанту, обеспечивая обратную связь и возможность дополнения и корректировки результатов первоначального анализа. На основе этой информации выявляют расхождения между запланированными (проектными) и фактическими характеристиками поддерживаемости и разрабатывают планы мероприятий по их преодолению. Для реализации этих процедур необходимо на стадии разработки проекта предусмотреть возможности и средства обмена цифровыми данными между проектантом и эксплуатантом.

В этой связи весьма актуальна задача формирования и ведения эксплуатантами электронных документов, фиксирующих данные:

об отказах изделия и его компонентов;

о выполненных операциях ремонта и замены компонентов;

выполненных операциях планового и внепланового технического обслуживания;

фактических значениях трудоемкости и календарного времени, затрачиваемых на выполнение операций по обслуживанию и ремонту;

фактической численности и квалификации персонала, выполнявшего работы, и т. д.

При расчетах часто используют параметры, полученные при анализе надежности: интенсивность отказов, стоимость запасных частей, продолжительность ремонта, стоимость комплектующих. Поэтому знание фундаментальных основ теории надежности является важнейшим элементом при проектировании логистических систем поддержки ЖЦ продукции.

Поскольку АЛП требует взаимодействия большого количества участников ЖЦ и использования средств автоматической обработки данных, необходимо обязательное представление всей информации в стандартизованном виде. В стандарте DEF STAN 00-60 для этих целей используют понятия "элемент данных" (Data Element) и "описание элемента данных" (Data Element Definition). БД АЛП должна строиться с использованием этих понятий на основе интегрированной информационной модели (модели данных). В качестве базового средства реализации БД АЛП может использоваться PDM-система.

.3 Организация системы технического обслуживания, ремонта и стратегии эксплуатации

Под интегрированной логистической поддержкой понимается методология обеспечения конкурентных преимуществ наукоемкой продукции, важнейшим из которых является поддержание техники в работоспособном состоянии в целях сокращения простоев, ведущих к недополучению прибыли и штрафным санкциям. Таким образом, встает вопрос о выборе стратегий эксплуатации сложной техники и новых методах и подходах к управлению системой эксплуатации в целом, обеспечивающих эффективность интегрированной логистической поддержки ЖЦ наукоемкой продукции.

Система эксплуатации обладает особенностями, присущими сложным техническим системам: наличием единой цели, управляемостью, взаимосвязью элементов, иерархической структурой. Она должна удовлетворять возлагаемым требованиям: обеспечивать полную безопасность, высокую эффективность использования и экономичность процессов эксплуатации.

Взаимосвязи между отдельными функциями представляют в виде потоков информации. В тех местах, где потоки соединяются, должны приниматься решения и осуществляться необходимые действия.

Концепция интеграции информации подразумевает, что предпринимаемые действия в одной из областей деятельности службы технической эксплуатации могут быстро и серьезно повлиять на работу производства, поставщиков, эксплуатантов продукции. Центральное место в структуре занимает функция планирования процессов ТОиР и инженерно-технического обеспечения Не меньшее значение придается вопросам управления оборотным фондом запасных частей, целью которого является обеспечение потребного обменного и ремонтного фондов. Процесс ТОиР предполагает создание необходимого механизма для диспетчеризации и контроля за выполнением работ с фиксированием данных в информационно-логистической системе. Элементы системы ТОиР взаимодействуют между собой на основе действующих положений и норм в соответствии с принятыми методами организации и планирования.

План ТОиР разрабатывают в нескольких альтернативных вариантах с учетом наличия обслуживающего и ремонтного персонала, обладающего соответствующей квалификацией, необходимых запчастей и расходных материалов. Планируют календарные даты, трудоемкость работ и их стоимость. Заказчик выбирает наиболее подходящий ему вариант.

Стратегии ТОиР подразделяют на эксплуатацию по наработке ресурса (по времени эксплуатации или календарным срокам) и состоянию (определяется отказом или предотказным состоянием). С одной стороны, экономически выгоднее ремонтировать изделие, когда оно достигает предельного износа, определяемого не по наработке или времени эксплуатации, а по фактическому состоянию (отказу). В этом случае межремонтный ресурс изделию не назначается, что позволяет полностью использовать запасы работоспособности или индивидуальные ресурсы каждого экземпляра изделия и ремонтировать только тогда, когда оно достигнет установленного в эксплуатационной документации предельного состояния, определяемого отказом или предотказным состоянием. С другой стороны, возникает необходимость определения фактического состояния изделия, стоимость ошибки прогнозирования момента отказа могут привести к полной потере экономической выгодности этой стратегии. И в нашей стране, и за рубежом сейчас ведется активный поиск и разработка различных средств, позволяющих отслеживать фактическое состояние изделий в режиме реального времени.