Рис. 2.5. Установка каталитического синтеза многослойных углеродных нанотрубок [5]
Печь имеет вращающуюся кварцевую трубку диаметром 80 мм с обогреваемой областью 750 мм. Она оборудована двумя резервуарами: в одном находится катализатор, в другом осуществляется сбор продукта. Катализатор подавался в трубку вибрационным питателем. Скорость вращения трубки и угол наклона устанавливались вручную таким образом, чтобы обеспечить необходимую скорость прохождения катализатора через зону нагрева. Температура и расход газа обеспечивались автоматическими системами.
Для очистки полученных нанотрубок использовалась отмывка разбавленной азотной кислотой в ультразвуковой ванне. В работе [6] описан способ получения многослойных УНТ. Микроволновая система, используемая при синтезе хиральных УНТ, содержит микроволновый магнетрон, циркулятор, опорный механизм, волновод, полость. Энергия магнетрона может регулироваться до 3 кВт. В качестве реакционной камеры используется кварцевая трубка, которая проходит через полость, выполняющую важную роль при настройке системы в резонанс на частоте 2,45 ГГц. Скорость течения газов в реакционной камере контролируется с помощью измерения массы проходящего газа. В этой микроволновой ХОП-системе (химическое осаждение из пара) в качестве подложки был выбран SiC, обладающий высоким электрическим сопротивлением.
Общий вид системы показан на рис. 2.6.
Рис. 2.6. Микроволновая ХОП-система для производства УНТ [6]
Для синтеза нанотрубок использовался катализатор, который готовился следующим образом: 8 г ацетата кобальта (24 % α-Co) растворялись в 25 мл воды и хорошо размешивались. Раствор смешивался с натриевым цеолитом и энергично перемешивался, что делало смесь однородной и превращало в полутвердую массу. Полученная смесь нагревалась в воздушной атмосфере до 120 ° С. В результате получался порошок в виде серых гранул. 100 мг катализатора распределялось на подложке с помощью небольшой щетки. Аргон подавался в количестве 100 см3/мин через трубу, помещенную в полость, и затем включалось микроволновое устройство для нагрева подложки. Температура поддерживалась автоматически посредством оптического пирометра, который был сфокусирован на боковой поверхности подложки. Ацетилен вводился в реактор в количестве 30 см3 / мин при 700 ° С. После реакции, длившейся 30 мин, углеродный продукт отделялся от подложки и представлял собой порошок черного цвета. Изучение с помощью СЭМ показало, что продукт представляет собой многослойные нанотрубки до 26 слоев толщиной 20…30 нм и длиной несколько микрометров.
Этот метод не требует вакуума и может быть использован для получения УНТ в больших объемах. Цеолит и окись алюминия, которые применялись для подложки кобальтового катализатора, обладают высокой температурной устойчиво-
стью, что позволяет использовать энергию микроволн и осуществлять быстрый нагрев и охлаждение. Таким способом можно получить 100 г УНТ за 30 мин.
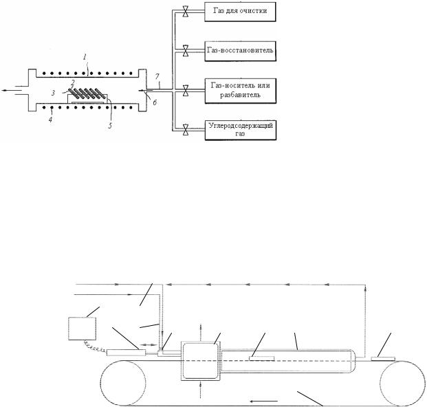
В патенте США [7] описан реактор (рис. 2.7), состоящий из печи 1, в которой располагают подложки 2 со слоем металлического катализатора 3 на основе Fe, Co, Ni или их сплавов. Печь обогревается электрической спиралью 4. Подложки установлены с зазором и помещены в желоб 5 так, что слой с катализатором расположен на стороне противоположной направлению потока 6 реагентного газа. Такое расположение подложки, по мнению авторов изобретения, обеспечивает более однородное реагирование по всей поверхности подложки со слоем каталитических частиц и позволяет предотвратить загрязнение продукта частицами аморфного углерода, падающими со стенок реактора. Через входной патрубок реактора 7 подаются последовательно газ для восстановления катализатора (аммиак, водород), углеродсодержащий газ (ацетилен, этилен, этан, пропилен, пропан, метан) для роста углеродных нанотрубок и газ для очистки нанотрубок от катализатора (аммиак, водород, кислород или их смеси). Для контроля скорости и времени роста углеродных нанотрубок предусмотрена подача газа носителя или разбавителя (аргон, водород).
В процессе восстановления катализатора реактор нагревается до температуры 700…1000 °С при атмосферном давлении или в условиях вакуума. В результате на подложке образуются наноразмерные изолированные частицы металлического катализатора.
Рис. 2 . 7 . Схема реактора для получения УНТ [7 ]:
1 – печь; 2 – |
подложка; 3 – слой катализатора; 4 – |
электрический нагреватель; |
5 – |
желоб; 6 – поток реагентного газа; 7 – |
входной патрубок |
Процесс синтеза ведут в течение 10…60 мин, при этом в реакционной зоне поддерживается температура 700…1000 °С, |
||
а расход углеродсодержащего газа составляет 20…200 см3 / мин. |
|
|
В процессе очистки нанотрубок температура в реакторе составляет 500…1000 °С, расход газа для очистки 20…200 |
||
см3 / мин, а время процесса 10…30 мин. |
|
|
Между стадиями процесса предусмотрено вытеснение оставшихся газов инертом.
В патенте США [8] представлена схема аппарата (рис. 2.8), обеспечивающая синтез наноуглерода на движущихся подложках.
|
|
|
|
|
|
Выход газа |
9 |
7 |
|
|
|
|
или рецикл |
|
|
|
|
|
||
8 |
3 |
2 |
5 |
4 |
1 |
4 |
N2 6
Рис. 2.8. Схема реактора с движущимися подложками [8]:
1 – обогреваемый реактор; 2 – газовый инжектор; 3 – линия подвода жидкого углеводорода с диспергированным в нем катализатором; 4 – подложка;
5 – камера вытеснения воздуха; 6 – ленточный конвейер; 7 – линия подачи инжектирующего газа; 8 – толкатель; 9 – контроллер толкателя
Аппарат включает обогреваемый реактор 1, газовый инжектор 2, обеспечивающий подачу и нанесение жидкого углеводорода с диспергированным в нем металлическим катализатором 3 на подложки 4, камеру вытеснения воздуха 5 и ленточный конвейер 6. В качестве инжектирующего газа выступает поток аргона или водорода 7, который в дальнейшем попадает в реактор 1. Толкатель 8 с контроллером 9 обеспечивают осевое перемещение газового инжектора 2.
Подготовленные подложки 4 сначала попадают в камеру вытеснения 5, где с помощью азота удаляется атмосферный воздух. Далее они с помощью конвейера 6 направляются в реактор 1, где при температуре 500...900 °С в течение 120 мин происходят испарение жидкого углеводорода, пиролиз, образование и рост нанотрубок на подложках с оставшимися каталитическими частицами металла.
Фирма ULVAC Technologies является одной из первых в мире компаний по разработке технологии селективного роста углеродных нанотрубок на подложке. В этой технологии используется газофазное химическое осаждение в плазме, источником которой служит СВЧ-ге-нератор. Такой процесс позволяет получать в больших количествах нанотрубки высокой чистоты.
Оборудование для получения нанотрубок (рис. 2.9, 2.10) этой фирмы позволяет обеспечить:
–перпендикулярный рост нанотрубок относительно подложки;
–возможность селективного роста прямых нанотрубок на металлах, распределенных в стеклянной подложке.
Рис. 2.9. Установка CN-CVD-100 Рис. 2.10. Установки CN-CVD-400/800
РИС. 2.11. УСТАНОВКА GN-CVD-300 РИС. 2.12. УСТАНОВКА CN-CVD-200TH
В процессе роста температура подложки составляет 600 °С. Максимальный размер подложки в установках составляет 1, 4 и 8 дюймов.
ULVAC Technologies также выпускает установки для получения нановолокон (рис. 2.11). Графитовые нановолокна могут выращиваться на подложке размером 294 × 210 мм. Подложка может перемещаться в реакционной камере с помощью робота. В процессе роста температура подложки составляет 550 °С.
УНТ могут эффективно выращиваться каталитическим осаждением без сажеобразования в камере с избирательным нагревом инфракрасным золотым нагревателем. Эта технология позволяет получать одно- и многослойные УНТ. ULVAC Technologies разработала установку (рис. 2.12) для термического газофазного осаждения. УНТ длиной до 100 мм могут выращиваться с высокой скоростью по всей поверхности подложки.
Максимальный размер подложки 2 дюйма. Температура подложки – 1000 °С (инфракрасный обогрев). Газы для осаждения – CH 4, H2 и опционально другие газы.
На рис 2.13 представлена конструкция реактора для получения ОУНТ и МУНТ из смеси твердого углеводорода, например угля, и катализатора, содержащего переходные металлы [9].
Реактор содержит высокочастотный генератор 1, с помощью которого подводится энергия к водоохлаждаемой индукционной катушке 2, намотанной вокруг водоохлаждаемой реакционной трубы 3. В верхней части реактора установлен вибрационный питатель 4, обеспечивающий подачу порошкообразного угля с металлическим катализатором в поток аргона с давлением 300 торр.
4
Аргон
Выход
охлаждающей
воды
3
2
1
5
Подвод
охлаждающей
воды
7
8
6 
Рис. 2 . 1 3 . Схема реактора синтеза УНТ [9 ]
Порошок попадает в плазменную зону 5, испаряется и на поверхности каталитически активных металлических частиц происходит образование и рост углеродных нанотрубок, которые поступают в камеру улавливания 6. Необходимое давление
вреакторе обеспечивается с помощью вакуум-насоса 7 и регулятора давления 8.
В[10] предложен реактор, имеющий две зоны обогрева, в одной из которых расположен источник предкатализатора – фтолоцианины Fe (II), Ni(II), ферроцен или твердые полимерные материалы, а во второй – под-
Fe (II) Фтолоцианин |
Подложка Выход |
Вход
|
|
Первый |
|
|
Второй |
|
|
обогреватель |
обогреватель |
||
|
|
Реактор |
|
|
|
Ar |
H2 |
из кварцевого |
|
|
Гидрозатвор |
стекла |
|
|
|||
|
|
|
|
||
|
|
L = 70 см, 2,2 см |
контроллер |
с ацетоном |
|
|
|
|
|
||
температуры
Рис. 2 . 1 4 . Реактор для получения УНТ, имеющий две зоны обогрева [1 0 ]
ложка с катализаторным слоем, содержащим переходные металлы, такие, как Fe, Co, Al, Ni, Mn, Pd, Cr, их сплавы или оксиды (рис. 2.14). В качестве несущего материала подложки используются оксиды, карбиды, нитриды, сульфиды или бориды металлов, устойчивые при температурах пиролиза углеродсодержащих компонентов.
CVD-процесс ведут в среде водорода, аргона или их смесей при температуре 500…1100 °С.
Авторы разработки [11] (рис. 2.15) предложили формировать УНТ на подложке с каталитическим покрытием 1, используя спиральный нагреватель 2, расположенный в камере для химического осаждения углерода из газовой фазы 3. Подложка 4 в виде стержня или набора стержней с каталитическим покрытием 1 расположена внутри спирального нагревателя 2. Камера CVD-процесса 3 изготовлена из инертного материала, например кварцевого стекла, и содержит входной патрубок 5 и выходной патрубок 6. Спиральный нагреватель может обогреваться известными способами, а также с помощью пропускания
через него электрического тока. В последнем случае обогреватель изготавливают из вольфрама, молибдена или графита и подключают к источнику напряжения 7. Подложка 4 установлена в держателях 8 и также может обогреваться резистивным способом.
Удельная площадь покрытия подложки катализатором 1, содержащим железо, кобальт, хром, никель, палладиум, титан или их сплавы, составляет 5…100 мг/ см2. При нанесении катализатора могут использоваться различные методы, такие как электрохимическое осаждение, напыление, золь-гель технология, химическое осаждение и др.
5
8
2
4
3
1
8 |
7 |
|
6 
Рис. 2 . 1 5 . Схема реактора синтеза УНМ [1 1 ]:
1 – подложка с каталитическим покрытием; 2 – спиральный нагреватель; 3 – реакционная камера; 4 – подложка; 5 – входной патрубок;
6 – выходной патрубок; 7 – источник электрического тока; 8 – держатель
Сначала из аппарата удаляется воздух методом вакуумирования или вытеснением с помощью инертного газа. Реакционная камера 3 нагревается спиральным обогревателем 2 до температуры 600…900 °С, а подложка 4 до температуры 650…900 °С. Далее в реакционную камеру 3 в течение 5…30 минут подается через входной патрубок 5 и удаляется через выходной патрубок 6 аммиак, который используется в качестве активатора катализатора. После этого в камеру 3 подают углеродсодержащие газы, такие, как ацетилен, этилен или их смеси. Реагентные газы могут быть смешаны с водородом или ар-
гоном, а их расход в зависимости от давления (1…100 |
торр) составляет 2…50 |
см3 / мин. Рост углеродных нанотрубок на под- |
||||
ложке с катализатором происходит в радиальном направлении, и они легко могут быть удалены с подложки. |
||||||
|
|
|
3 |
1 |
2 |
|
|
9 |
10 |
|
|
|
|
|
8 |
|
|
|
|
|
|
|
|
|
|
|
|
|
|
|
5 |
|
|
|
|
|
|
4 |
|
|
|
|
|
|
|
|
15 |
|
|
7 |
|
|
|
|
|
|
|
|
|
|
|
|
|
|
|
12 |
|
|
|
|
газ 1, газ 2, газ 3 |
|
13 |
|
|
|
|
6 |
14 |
11 |
|
|
|
|
|
|
|
|
|
|
|
|
|
|
|
|
|
Рис. 2.16. Схема установки для синтеза УНТ [12]:
1 – реактор из кварцевого стекла; 2 – желоб; 3 – порошкообразный катализатор или катализатор на подложке; 4 – микроволновый излучатель; 5 – волновод;