Материал: Статистическое изучение риска при формировании кредитного портфеля банка

Внимание! Если размещение файла нарушает Ваши авторские права, то обязательно сообщите нам

Статистическое изучение риска при формировании кредитного портфеля банка

МИНИСТЕРСТВО ОБРАЗОВАНИЯ И НАУКИ

РОССИЙСКОЙ ФЕДЕРАЦИИ

ФЕДЕРАЛЬНОЕ ГОСУДАРСТВЕННОЕ БЮДЖЕТНОЕ

ОБРАЗОВАТЕЛЬНОЕ УЧРЕЖДЕНИЕ ВЫСШЕГО ОБРАЗОВАНИЯ

«РОССИЙСКИЙ ЭКОНОМИЧЕСКИЙ УНИВЕРСИТЕТ

ИМЕНИ Г.В. ПЛЕХАНОВА»

Факультет математической экономики, статистики и информатики

Кафедра Статистики




Выпускная квалификационная работа

Направление 38.03.01 «Экономика»

Профиль «Бизнес-статистика и аналитика»

Тема «Статистическое изучение риска при формировании кредитного портфеля банка»

Выполнил студент Диков Алексей Евгеньевич

Группа 443

Научный руководитель выпускной

квалификационной работы

Кокарев Михаил Александрович, доцент кафедры, к.ф.-м.н.

Москва - 2017

ВВЕДЕНИЕ


Любая организация, которая заинтересована в получении прибыли всегда сталкивалась с таким определением как «риск». С ходом истории взаимовыгодные отношения между контрагентами развивались, увеличивался оборот операций, снижалась прозрачность сделок, повышалось количество факторов, влияющих на успешность сделки. Одним из таких факторов является риск. Банковская сфера стала той, в которой риску уделяют особое, пристальное внимание. Каждый банк чтобы остаться на плаву должен составлять стратегию своей деятельности, причем эта стратегия обязана как максимизировать прибыль для бенефициара, так и учитывать все возможные факторы реализации потерь при осуществлении банковской деятельности.

Перед банком, как перед коммерческой организацией всегда стоит задача по оптимизации соотношения «Прибыльность - принимаемые риски». В виду уникальности каждой организации, кейсы решения данной задачи выводят на различные эффективные только для определенной системы показателей организации кредитные механизмы

Для банковской сферы ключевым аспектом в формировании прибыли является возврат ссуд с процентами. С расширением банка появляются и другие предлагаемые финансовые услуги, но в формировании выручки в подавляющем большинстве остается возврат ссуд с кредитования.

Мировые показатели развития экономики явно показали эффективность рыночной экономики в сторону, которой она до сих пор экспансивно движется. Одна из проблем в том, что при рыночной экономике риски также постоянно увеличиваются. Поэтому рискам в банковской сфере уделяется все больше внимания. Актуальность исследования банковских рисков также обусловлена тем, что банкинг в РФ имеет прямо влияние на экономику страны. В 2015 году активы банковского сектора обогнали в стоимостном выражении ВВП РФ, что одновременно свидетельствует и о том, что банковский сектор развивается и что динамика ВВП существенно замедлилась.

Ключевой основой минимизации рисков и учета за рисками в банке является: проверенная на практике кредитная политика, эффективный расчёт резервов для самострахования кредитного портфеля, продуктивный контроль над выданными кредитами, взвешенный по уровню риска.

Целью работы является проанализировать банковские риски на основании указаний, методологий и положений Банка России и внутренних методологий банка, а также рассмотреть принимаемые риски на реальном примере государственного АО РОСЭКСИМБАНК.

Предметом исследования является уровни, значения, качественные и количественные показатели банковских рисков, определение видов рисков, определение методов минимизации и оценки рисков.

Объектом выпускной квалификационной работы является кредитное учреждение - АО РОСЭКСИМБАНК.

Поставленная цель предполагает реализацию следующих задач:

Ø  Определить особенности минимизации риска кредитного портфеля банка, в соответствии с которыми проанализированы действующие методики оценки и регулирования совокупного кредитного риска банка на уровне Банка России и Базельских соглашений.

Ø  Изучить особенности минимизации финансовых рисков АО РОСЭКСИМБАНК.

Ø  Выявить проблемы минимизации рисков, связанные с профессиональной, банковской и российской общегосударственной спецификой, выявить методы совершенствования банковских методик.

Основой для получения данных будет публикуемая отчетность АО РОСЭКСИМБАНК на сайте ЦБ РФ. Статистические бюллетени и справочники Банка России и Росстата.

ГЛАВА 1.ТЕОРИТИЧЕСКИЕ ОСНОВЫ ПРЕДПРИНИМАТЕЛЬСКИХ РИСКОВ В БАНКОВСКОЙ ДЕЯТЕЛЬНОСТИ

1.1 Понятие, структура и особенности рисков в Коммерческом банке


Риск в своей экономической интерпретации тесно связан с уровнем возможность прибыли при наступлении определённых событий. Установление подходящего соответствия между риском и прибыльностью считается основной целью системы минимизации риска. Подобным способом риск и прибыльность представляют из себя две взаимозависимые экономические категории.

Эффективное функционирование каждого хозяйствующего субъекта зависит от принятия на себя рационального, наилучшего и регулируемого уровня риска при наличии необходимого объема собственных средств с целью возмещения вероятных издержек.

Специфической характерной чертой банковской деятельности считается существенное число различных рисков, с которыми банки встречаются в ходе реализации функций и предоставления услуг. С одной стороны, банк считается коммерческой организацией, по этой причине ему присущи множественные предпринимательские риски. С другой стороны, банк - это экономический институт, по этой причине он берет на себя и экономические риски, сопряженные с посреднической работой в экономических рынках. Таким образом: банковский риск предполагает собою совокупность рисков, свойственных банку как коммерческому предприятию. Банковский риск, возможно, определить как шанс потерь банка в связи с неопределенностью в его деятельности и во внешней сфере.

Чтобы разобраться во всем разнообразии банковских рисков, следует сформировать их классификацию. При этом классификация может различаться в зависимости от целей использования и глубины детализации.

Наиболее элементарным видом классификации банковских рисков является выделение разнообразных групп особенностей, сведенных в таблице, которую имеется возможность модифицировать согласно степени значительности рисков в зависимости от рассматриваемой ситуации, а кроме того расширить новыми составляющими. Классификация банковских рисков показана в таблице.

Таблица 1 - Классификация предпринимательских рисков

Признак выделения

Классификационные группы

По времени

ретроспективный риск; текущий риск; перспективный риск

По степени (уровню)

низкий риск; умеренный риск; полный риск

По принадлежности к одной из групп системы отношений в человеческой деятельности

экономический риск; политический риск; правовой риск; риск стихийных бедствий

По сфере возникновения

внешний риск; внутренний риск

По степени постоянства действия

систематический риск; несистематический риск

В зависимости от возможного результата

чистый риск; спекулятивный риск

По возможности страхования

страхуемый риск; не страхуемый риск

По степени охвата

индивидуальный риск; совокупный риск

По характеру банковских операций

риск активных операций; риск пассивных операций; риск внебалансовых операций

По виду операций

кредитный риск; процентный риск; валютный риск; инвестиционный риск; лизинговый риск; факторинговый риск и пр.

По виду клиентов банка

промышленное предприятие; торговое предприятие; кредитная организация; физические лица и пр.


Данная таблица отображает только лишь сущность классификации и никак не может претендовать на всесторонность, так как имеется неограниченно большое число признаков классификации. В каждом отдельном случае рассмотрения риска необходимо применить необходимые признаки.

Банковские риски действуют не изолированно друг от друга, а в системе. Зачастую один риск входит в состав другого или является его первопричиной (следствием). По этой причине оптимальная с точки риск-менеджмента классификация обязана принимать во внимание конкретную иерархию с точки зрения существенности, а кроме того показывать взаимозависимость и взаимосвязь среди раздельных групп и типов банковских рисков.

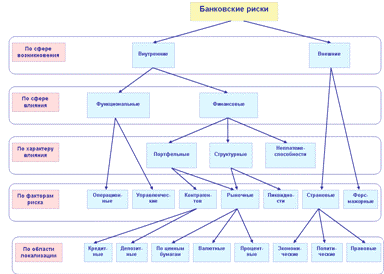
Рассмотрим многоуровневую классификацию банковских рисков, схематично изображенную на рис. 1.

Всесторонним критерием дифференциации выступает круг происхождения рисков, в соответствии с которой риски подразделяются на:

Внешние - не связанные прямо с деятельностью банка (они формируются сугубо во внешней среде, их факторы многочисленны, а следствия мало предсказуемы; внешние риски выступают как факторы для внутренних).

Внутренние - связанные с банковской деятельностью и деятельностью контрагентов банка (эти риски вытекают из содержания банковского дела, заключая при этом как внутренние, так и внешние факторы);

В свою очередь, внутренние риски дифференцируются сообразно сфере влияния на:

Функциональные - связанные с организацией работы банка (обнаруживаются, в первую очередь, как в сбоях организационных процессов, а после уже трансформируются в убытки либо недополученные прибыли)

Финансовые - связанные с изменением в объемах, структуре, стоимости и доходности требований и обязательств банка (действуют прямо на финансы банка);

Финансовые риски, являются наиболее применимы на практике и возникают с постоянной периодичностью. С целью их минимизации как наиболее влияющих на вероятность дефолта банка как элемента рынка, Банк России ввел нормативную базу. Финансовые риски подразделяются на:

-       структурные - риски, влияющие на структуру, стоимость и доходность однородных требований и обязательств (их факторы имеют разнонаправленный характер в зависимости от структуры баланса);

-       портфельные - риски, влияющие на объем, стоимость и доходность требований либо обязательств банка (т. е. однозначно отражаются, либо в активе, либо в пассиве баланса);

-       риск неплатежеспособности банка - риск того, что банку придется использовать собственный капитал для погашения обязательств (интегральный риск, факторами которого выступают все прочие элементарные риски, и влияющий на саму способность банка к функционированию).

Для каждого отдельного банка ситуация разная, и структурная классификация рисков будет индивидуальна. Также банки уделяют учету отдельных видов риска больше внимания чем остальным. Наиболее важным и требующим изучения является совокупность финансовых рисков, которые в любом случае принимают на себя банки. Вопрос постоянно анализируется. выходят новые рекомендации Банка России, происходят заседания Базельского комитета по противодействию банковскому кризису.

Рассмотрим определение кредитного портфеля банка. Кредитный портфель - это совокупность требований банка по кредитам, которые классифицированы по критериям, связанным с различными факторамикредитного риска или способами защиты от него.[15]

Теоретическое определение и способ расчёта сильно разнятся относительно авторов. Некоторые относят к кредитному портфелю валовый накопленный итог финансовых активов и пассивов, определяя свое решение тем, что этот показатель характеризует списки заключенных, действующих контрактов по привлечению и размещению ресурсов. Это наиболее общее понятие, базирующееся на операции по размещению и предоставлению средств.

Иной вариант относит к кредитному портфелю сумму всех предоставленных ссуд, которые уже подразделяются на межбанковское кредитование, контрагентов и так далее. Наиболее правильным, с моей точки зрения, является определение кредитного портфеля как распределение предоставленных ссуд, которые уже классифицируются по методикам Банка России с детальной оценкой уровня кредитного риска, валютного и т.д. Третьего варианта придерживается большинство действующих организаций.

Общим для представленных определений является трактовка понятий как некой совокупности. Большинство авторов при определении кредитного портфеля основываются только на одном из критериев классификации его элементов - кредитном риске. Для наиболее точного определения кредитного портфеля необходимо принимать во внимание и другие факторы, оказывающие на него непосредственное влияние (например, уровень доходности и степень ликвидности кредитного портфеля). Сущность кредитного портфеля банка можно рассматривать на категориальном и прикладном уровнях.

кредитный риск статистический портфель

Рисунок 1 - Многоуровневая классификация банковских рисков

В первом аспекте кредитный портфель - это некие экономические отношения, возникающие при выдаче и погашении кредитов при осуществлении приравненных к кредитным операциям. В этом случае кредитный портфель определяется как совокупность кредитных требований банка и других требований кредитного характера, а также как совокупность возникающих при этом экономических отношений.

Во втором аспекте кредитный портфель представляет собой совокупность активов банка в виде ссуд, учтенных векселей, межбанковских кредитов, депозитов и прочих требований кредитного характера, классифицированных по группам качества на основе определенных критериев.

Рассмотрим основные положения, инструкции и указания ЦБ, основанные на мировой практике, регламентирующие методологии расчета, учета рисков и связанных с ним показателей.

.        Инструкция банка России от 3 декабря 2012 года №139-И «Об обязательных нормативах банков»

Основная функция данного документа - установление, порядок расчета, контроля исполнения обязательных нормативов банковской деятельности. Инструкция применяется в целях регулирования (ограничения) принимаемых банками рисков и вводит числовые значения и методику расчета обязательных нормативов коммерческих банков, а также порядок осуществления Банком России надзора за их соблюдением.

.        Инструкция банка России от 15 июля 2006 года №124-И «Об установлении размеров (лимитов) открытых валютных позиций, методике их расчета и особенностях осуществления надзора за их соблюдением кредитными организациями»

"Об установлении размеров (лимитов) открытых валютных позиций, методике их расчета и особенностях осуществления надзора за их соблюдением кредитными организациями с последующими изменениями

.        Положение о порядке формирования кредитными организациями резервов на возможные потери по ссудам, по ссудной и приравненной к ней задолженности (утв. Банком России 26 марта 2004 г. №254-П)

Основная цель создания положения - методологическая проработка процесса оценки уровня рисков при банковском кредитовании (оценке качества ссуды) и создания резервов под возможные кредитные потери.

.        Положение о формировании кредитными организациями резервов на возможные потери (утв. Банком России 20 марта 2006 г. №283-П)