Частота. Она равна частоте одного из колебаний в среде и определяет положение линии-сателлита в спектре по отношению к возбуждающей линии.
Ширина линии - расстояние между точками контура линии на высоте, равной половине интенсивности.
Интенсивность линии. Она показывает эффективность комбинационного рассеяния при данном колебательном процессе.
В процессе комбинационного рассеяния в кристаллах участвуют фотоны и фононы. На них происходит неупругое рассеяние. При этом существует стоксово рассеяние (фононы рождаются) и антистоксово (фононы исчезают).
Спонтанное комбинационное рассеяние (СКР) некогерентно и в большинстве случаев довольно слабо (квантовый выход этого двухфотонного процесса составляет 10-10%). Но если используемое возбуждающее излучение достаточно интенсивно (например, излучение твердотельных лазеров с гигантским импульсом), то происходит явление, родственное обычному стимулированному излучению (вынужденное комбинационное рассеяние). При мощности накачки 10-100 МВт/см2 интенсивность комбинационного рассеяния экспоненциально возрастает и может достигать 50-80% [20] .
Нелинейность явления состоит в том, что интенсивность излучения первой Стоксовой компоненты, проходящего через слой активной среды, возрастает на величину, пропорциональную интенсивности падающего излучения и своей собственной интенсивности. По мере усиления излучение первой Стоксовой компоненты начинает играть роль падающего излучения и возбуждает вторую Стоксову компоненту. Затем возбуждается третья, и так далее. Интенсивность исходного излучения соответственно падает. Кристаллы, обладающие этим эффектом, могут использоваться в ВКР-лазерах для получения лазерного излучения в новых спектральных диапазонах.
Исследованы параметры ВКР-преобразования лазерного излучения в кристаллах молибдатов и вольфраматов двухвалентных металлов [21]. Показано, что кристалл CaWО4 обладает несимметричным спектром ВКР-активной моды, что свидетельствует о наличии двух близко расположенных спектральных линий с частотным сдвигом около 0.8 см-1. Несимметричность формы высокочастотной линии в спектрах СКР не связана с условиями синтеза, поскольку она наблюдалась как в монокристаллах, выращенных из расплава с температурой плавления 1580°С, так и в поликристаллах, синтезированных при 1100°С.
Значительное неоднородное уширение ВКР-активной
моды в CaWО4 обусловливает уменьшение величины пикового сечения рассеяния и,
как следствие, снижение коэффициента ВКР-усиления. Этот недостаток
несвойственен другим вольфраматам - SrWО4 и BaWО4. Положение максимума линии КР
незначительно смещается в область больших частотных сдвигов [21]. При примерно
одинаковом значении интегрального сечения рассеяния (47% по отношению к
интегральному сечению рассеяния алмаза) в кристаллах CaWО4 и BaWО4 в последнем
за счет четырехкратного сужения линии (1.6 см-1) наблюдается соответственно
четырехкратное увеличение пикового сечения рассеяния (до 64%), которое сравнимо
с пиковым сечением наиболее интенсивной линии в спектре КР в широко
распространенном ВКР-активном кристалле Ва(МОз)2 (63%). Значение пикового
сечения рассеяния в SrWО4 составляет 30%; это ниже, чем в нитрате бария, но
несколько выше соответствующей величины для ВКР-активных линий в кристалле
KGd(WO4)2 и показывает, что SrWО4 также может быть перспективным материалом для
ВКР-лазеров. Основные характеристики комбинационного рассеяния в кристаллах
вольфраматов и молибдатов представлены в таблице 3 [14].
Таблица 3 - Сравнительные характеристики комбинационного рассеяния в некоторых кристаллах
Из таблицы 3 видно, что наибольшим коэффициентом ВКР-усиления из вольфраматов и молибдатов двухвалентных металлов обладает вольфрамат бария. В эффективности усиления он проигрывает нитрату бария, но, в отличие от него, негигроскопичен, что существенно облегчает использование активных элементов. Показано, что наряду с высоким пиковым сечением рассеяния, близким к сечению Ba(NO3)2, BaWО4 обладает также высоким интегральным сечением рассеяния, характерным для других кристаллов вольфраматов. Таким образом, из исследованных монокристаллов BaWО4 является наиболее эффективным нелинейным твердотельным материалом для ВКР.
Монокристаллы молибдатов и вольфраматов
щелочноземельных металлов прозрачны в области спектра 0.3 - 5.4 мкм [22], [24]
(рисунок 19), лишь в области 4 мкм имеется пик поглощения. Широкая область
прозрачности позволяет получать излучение среднего ИК -диапазона путем
нескольких Стоксовых преобразований падающего излучения. Проведенное
исследование кристаллов щелочноземельных вольфраматов методами спектроскопии
спонтанного комбинационного рассеяния позволили предсказать и подтвердить
перспективность применения новых кристаллов вольфраматов бария и стронция для
ВКР-лазеров.

Рисунок 19 - Спектры пропускания кристаллов
вольфраматов и молибдатов кольция, стронция и бария
1.7 Легирование кристаллов шеелитов
Для получения лазерной генерации возникает необходимость введения в кристаллы активаторов - трехвалентных ионов редкоземельных элементов. При введении в кристаллическую матрицу примесных ионов происходит образование твердого раствора. В зависимости от механизма образования выделяют твердые растворы замещения, внедрения и вычитания [25].
Редкоземельные ионы внедряются в кристаллы шеелитов, замещая двухвалентные катионы, что было подтверждено данными электронного парамагнитного резонанса [27, 28]. Основные факторы, благоприятствующие образованию раствора замещения [29]:
. Ионные радиусы примеси и замещаемого катиона должны быть по возможности близкими;
. Желательно, чтобы основное вещество и соединение, в виде которого вводится легирующая примесь, кристаллизовались в одинаковых структурных решетках;
. Химическая природа основного вещества и примеси должна быть близкой.
В ряду шеелитов возможность введения ионов-активаторов наиболее подробно изучена для кристаллов CaWО4 [25], которые широко использовались в качестве активной лазерной среды. Так как активаторами могут служить в основном трехвалентные элементы (лантаноиды), их внедрение в решетку шеелита представляет собой случай гетеровалентного изоморфизма: примесь в кристалле проявляет степень окисления, отличную от степени окисления катионов, чьи места она занимает. Трехвалентный ион в решетке шеелита действует как эффективный отрицательный заряд [23], следовательно, возникает проблема компенсации локального заряда для сохранения электронейтральности.
Рассмотрим различные способы зарядовой компенсации на примере внедрения Nd3+ в CaWО4.
. Введение Nd в виде Nd2O3 + WO3 в соотношении,
соответствующем вольфрамату неодима Nd2(WO4)3. При этом компенсация заряда
может происходить за счет образования вакансий в подрешетке двухвалентных
катионов.
(l-3x)CaWO4+xNd2O3+3xWO3→[Ca1-3xNd2xVCa]WO4
. Параллельное замещение: зарядовая компенсация
происходит в подрещетке W. Для этого неодим вводится в виде Nd2O3 + Nb2O5 в
соотношении 1:1, соответствующем ниобату неодима. При этом Nb5+ входит в
подрешетку W6+. Ионы имеют близкие радиусы (0.48 и 0.44 А соответственно,
[34]).
(2-2x)CaWO4 + xNd2O3 + xNb2O5 → 2[Ca1-xNdx][W1-xNbx]O4
. Парное замещение: компенсация в подрешетке Са2+. Вместе с неодимом вводятся ионы одновалентного металла, например, Nd2O3 + Na2CO3.
Соединение NaNd(WO4)2 обладает структурой
шеелита, возможно образование непрерывного ряда твердых растворов при 0 < х
< 0.5 [24]
(2-4x)CaWO4 + xNd2O3 + Na2CO3 + 4xWO3 →
2[Ca1-2xNdxNax]WO4 + xCO2↑
В отсутствие редких земель ниобий и натрий не вызывают окрашивание кристаллов, что свидетельствует об отсутствии центров окраски, содержащих эти ионы, а также о сохранении W шестизарядного состояния.
В качестве активаторов кристаллов CaWО4 [24]
использовались Рr, Nd, Но, Еr, Тm с концентрацией до 3 мол.% в расплаве.
Определены эффективные коэффициенты распределения для этих элементов (Кр =
Cкристалл/Cрасплав). Kp = 0.3 ДЛЯ Рr, 0.27 для Nd, 0.2 для Но, 0.3 для Тm при
концентрации примеси 1 мол.%. Для улучшения вхождения ионов-активаторов в
кристалл использовались различные компенсаторы заряда - Li, Na, К, Rb, Cs, Nb.
Для катионов щелочных металлов эффективность компенсации зависит от их ионного
радиуса (рисунок 20).или Cs, чьи радиусы резко отличаются от радиуса Ca3+,
практически не повышают коэффициент распределения Nd в CaWО4. Наиболее хорошо
действуют компенсаторы, подобранные по правилу диагональных рядов Ферсмана: преимущественный
изоморфизм наблюдается у катионов элементов, расположенных в периодической
системе Д.И. Менделеева по диагонали (Li-Mg, Ti-Nb-W, Na-Ca-Y и т.д.)
Рисунок 20 - Зависимость коэффициента
распределения неодима (Nd3+) от концентрации ионов щелочных металлов в расплаве
CaWО4 (1%) [31]. 1 - Na (-4%), 2 - К (+34%), 3 - Li (-39%), 4 - Rb (+49%), 5 -
Cs (+71%). Цифрами указано различие ионных радиусов ионов-соактиваторов и Ca3+
Выяснено, что зарядовая компенсация повышает эффективный коэффициент распределения только до некоторой величины. При компенсации ионами щелочных металлов насыщение наступает, когда на 1 ион Nd3+ в CaWО4 приходится не менее 15 ионов Na+ или 5 ионов К+. Аналогичные результаты получены для Се3+, Еr3+, Тb3+, Yb3+. Наиболее эффективна компенсация ионами Nb3+ [23], так как при этом коэффициент распределения близок к единице нри равных концентрациях ионов активатора и компенсатора в расплаве. Показано, что для CaWО4:Yb3+ получение оптически совершенных монокристаллов возможно лишь при концентрации Yb3+ до 1.3 мол.% Ybca [28].
Проводились исследования роста кристаллов CaWО4, легированных элементами Ti, V, Сг, Мn, Fe, Со, Ni, Си, Nb, Та, Re, U в концентрациях 0.001-0.01 атомных долей [24]. Кристаллы имели интенсивную окраску, что свидетельствует о вхождении указанных примесей в решетку, но коэффициенты распределения составили менее 0.1. Атомное содержание указанных примесей более 0.1% существенно затрудняет рост оптически совершенных кристаллов, особенно в случае CaWО4:Fe3+. При легировании хромом были получены желтые кристаллы со спектром поглощения, характерным для Сr6+. По всей видимости, имеет место внедрение хрома на места W6+. Попытки осуществить вхождение Сr3+ в места Са2+ в присутствии добавок Na+ не дали хороших результатов. При введении в расплав дополнительно ионов Dy3+, La3+ и Y3+ были получены зеленые кристаллы, в которых обнаружился типичный для Сr3+ спектр ЭПР при температуре жидкого гелия. Коэффициент распределения Сr3+ в желтомкристалле равен 0.08, а в зеленом - 0.1 (при наличии 3 атомов Y на 1 атом Сг). В зеленых кристаллах предполагается одновременное присутствие Сr3+ и Сr6+ [24].
В работах [25, 26] исследовано вхождение ионов
всего ряда редких земель в кристаллы молибдатов стронция и кальция в одинаковых
ростовых условиях. Введение примеси активатора осуществлялось в присутствии
ионов ниобия. Показано (рисунок 21 и 22), что эффективный коэффициент
распределения редкоземельных ионов уменьшается по мере увеличения разницы
ионных радиусов RE3+ и Са2+ (Sr2+). Рост монокристалла удается осуществить при
разнице ионных радиусов RE3+ и Са2+ (Sr2+) не более 15%.
Рисунок 21 - Зависимость эффективного
коэффициента распределения редкоземельных ионов в СаМоО4 от разности ионных
радиусов Са2+ и RE3+ [33]
Рисунок 22 - Зависимость эффективного
коэффициента распределения редкоземельных ионов в SrMoO4 от разности ионных
радиусов Sr2+ и RE3+ [33]
Глава 2. Методики исследований
.1 Методика измерения спектров
люминесценции
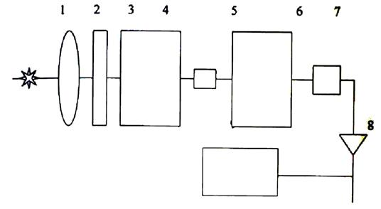
Спектры люминесценции измерялись по схеме, также представленной на рисунке 23. В качестве источника излучения использовался полупроводниковый диод InAsGa с длиной волны генерации 976 нм. Световой поток диода фокусировался системой зеркал и линз на модулятор, а затем попадал на входную щель монохроматора, после чего направлялся на образец. Аналогично, световой поток попадает на входную щель монохроматора МДР-23. Приемники оптического излучения использовались в зависимости от исследуемого диапазона фотоэлектронный умножитель ФЭУ-62 и фотодиод ФД-5Г.
Дальнейшая обработка электрического сигнала производилась по аналогичной схеме обработки спектров пропускания. Измерения спектров люминесценции проводились при комнатной температуре и температуре жидкого азота - 80К.
Спектры антистоксовой люминесценции
(ап-конверсии) регистрировались при комнатной температуре в диапазоне длин волн
350 - 700 нм после возбуждения непрерывным лазерным диодом (λ
= 808 нм,
мощностью 2 Вт), при помощи монохроматора МДР 23 (решётка 1200 ); приёмника ФЭУ
79 и измерительно-вычислительного комплекса ОСЦиГен. Схема экспериментальной
установки приведена на рисунке 7. Луч лазера проходил через линзу, в фокусе
которой помещали образец, далее излучение от образца попадало в монохроматор и
на ФЭУ. Сигнал с ФЭУ с помощью измерительно-вычислительного комплекса ОСЦиГен
преобразовывался в цифровой, затем обрабатывался на ЭВМ. Для предотвращения
попадания прямого лазерного излучения в щель, использовалась 90° - схема
измерения,
Рисунок 23 - Блок схема установки измерения
спектров поглощения и люминесценции: 1 - источник света, 2 - конденсор, 3 -
модулятор, 4 - диафрагма, 5 - образец, 6 - монохроматор МДР - 23, 7 - приемник
оптического излучения, 8 - усилитель, 9 - измерительный комплекс с ЭВМ
ширина щелей при регистрации спектров составляла
не более 0.7 мм. Для выявления зависимости антистоксовой люминесценции от
мощности накачки применялись нейтральные светофильтры НС 6 и НС 8, пропускающие
0.69 и 0.19 % от падающего излучения соответственно, которые ставились перед
собирающей линзой.
2.2 Метод полиэдров Вороного-Дирихле
Все попытки приписать определенные размеры атомам опираются на сферическую модель атома. Однако, полученные в последние десятилетия результаты анализа распределения электронной плотности вокруг атомов, опирающиеся как на современные квантово-механические расчеты, так и на данные прецизионного рентгеноструктурного анализа, показывают, что области пространства, отвечающие в структуре кристаллов отдельным атомам (атомные домены), имеют форму, которая, в общем случае, далека от сферической и напоминает многогранник. Как известно [11], сравнительно простым приближением, которое позволяет установить форму атомных доменов, является метод полиэдров Вороного-Дирихле. Отметим, что полиэдром Вороного-Дирихле (или атомным доменом) некоторого атома А называется выпуклый многогранник, ограниченный плоскостями, которые проведены через середины отрезков, связывающих этот атом с его соседями, перпендикулярно этим отрезкам. Например, если атом А окружен в кристалле шестью атомами Х, образующими координационный полиэдр в виде правильного октаэдра, то полиэдр Вороного-Дирихле этого атома имеет форму куба. Таким образом, общее число атомов, окружающих некоторый атом А в структуре кристалла, равно числу граней его полиэдра Вороного-Дирихле, так как каждая грань этого полиэдра отвечает одному соседнему атому.
Систематический анализ характеристик атомных доменов с помощью полиэдров Вороного-Дирихле начал проводиться только в последние десятилетия и опирается на сведения о строении не десятков (как во времена Брэггов) или нескольких сотен кристаллов (как у Д. Слейтера), а на данные о структуре более 300 тысяч соединений, изученных к настоящему времени и содержащихся в постоянно пополняющихся базах кристаллоструктурных данных по неорганическим соединениям [14], по органическим или металлоорганическим соединениям [15] и Брукхэвенской - по белкам [16]. В результате выполненных исследований выяснилось, что для атомов комплексообразователей А, находящихся в определенном валентном состоянии и окруженных в структуре кристаллов атомами Х одной и той же природы, объем полиэдров Вороного-Дирихле практически не зависит от их формы и числа образованных химических связей А-Х, то есть, координационного числа атома А. Примерное постоянство объема полиэдров Вороного-Дирихле (VПВД) позволяет моделировать атом в структуре кристалла мягкой (способной деформироваться) сферой фиксированного радиуса RСД (назовем его радиусом сферического атомного домена), который определяется соотношением
ПВД = (4/3)p (RСД)3
Одним из способов исследования особенностей как
ближнего окружения атомов, так и упаковки структурных группировок в целом,
является анализ равномерности их взаимного расположения, основанный на принципе
равномерности системы многих частиц. Этот принцип заключается в том, чтов
термодинамически устойчивой структуре атомы и атомные группировки, между
которыми действуют силы ненаправленного характера, стремятся расположиться в
пространстве так, чтобы система их центров тяжести обладала максимальной
равномерностью. В качестве количественного критерия равномерности удобно
использовать оценку среднеквадратичной ошибки квантизатора, представляющего
собой решетку, узлы которой соответствуют атомам кристаллической решетки,
причем координаты каждой точки пространства округляются до координат ближайшей
точки квантизатора. Таким образом все точки пространства, попавшие внутрь ПВД
некоторой точки квантизатора, считаются равными ей. Для количественного
выражения погрешности, вносимой квантизатором, используется оценка среднего
значения среднеквадратичной ошибки, нормированная на размерность пространства
(n) и на усредненное значение объема ПВД для всех точек решетки pi (VПВД(pi)):