Материал: Составление матрицы распределения обязанностей и ответственности в системе менеджмента качества

Внимание! Если размещение файла нарушает Ваши авторские права, то обязательно сообщите нам

Такой круг обязанностей специалиста СМК свидетельствует о большой нагрузке на работе. Следовательно, для улучшения функционирования СМК и всего предприятия в целом необходимо ввести еще одно должность специалиста по СМК.

8. Разработка структурной схемы процессов системы менеджмента качества


Для облегчения работы с процессами, каждому из них был присвоен номер (табл. 5).

Таблица 5. Номера процессов

Наименование процесса

Номер процесса

1

2

Организация разработки, функционирования и совершенствования СМК

1

Разработка руководства по качеству

2

Управление записями о качестве

3

Исследование рынка

4

Управление документацией

5

Планирование целей

6

Управление персоналом

7

Внутренний обмен информацией

8

Анализ СМК со стороны руководства

9

Управление ресурсами

10

11

Управление производственной средой

12

Проектирование и разработка производства

13

Анализ удовлетворенности потребителей

14

Закупки

15

Контроль закупленной продукции

16

Управление производством и обслуживанием

17



Таблица 6. Описание процессов СМК

Выходы каких процессов входят в данный процесс

Наименование процесса

"Владелец" процесса

Для каких процессов выходы данного процесса являются входом

3, 12

Организация разработки, функционирования и совершенствования СМК

Специалист по СМК

2

1

Разработка руководства по качеству

Специалист по СМК

5

3

Управление записями о качестве

Контролер ОТК

1

Темпы продаж и т.п.

Исследование рынка

Отдел планирования и диспетчеризации производства

6

Все процессы

Управление документацией

Специалист по СМК, начальник отдела ОТК

3

4, 6

Планирование целей

Генеральный директор

1, 15

8

Управление персоналом

Отдел кадров


6, 9, 14

Внутренний обмен информацией

Генеральный директор

7

4, 14

Анализ СМК со стороны руководства

Генеральный директор

1, 8, 6

6

Управление ресурсами

Отдел планирования и диспетчеризации производства

8, 15

13

Управление инфраструктурой

Технический директор

1

13, 17

Управление производственной средой

Производственный отдел

1

6

Проектирование и разработка производства

Главный технолог

11, 12

Соц. опросы, жалобы, предложения, продажи

Анализ удовлетворенности потребителей

Отдел планирования и диспетчеризации производства

6, 8

6, 10

Закупки

Отдел снабжения

16

15

Контроль закупленной продукции

НПЛ, ОТК

17

16

Управление производством и обслуживанием

Главный технолог, отдел метрологии, ОТК

12

. Разработка паспорта процесса


Форма 1

Паспорт процесса системы менеджмента качества для производства

(наименование продукции): спецжиров

(наименование предприятия): ООО "ЭФКО Пищевые Ингредиенты"

Наименование процесса: контроль закупаемой продукции

Потребители процесса: управление производством и обслуживанием

Требования потребителей: соответствие установленным параметрам

"Владелец" процесса: отдел метрологии, ОТК

Вход процесса: акт о соответствии или несоответствии, заключение

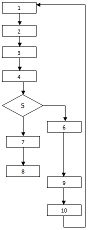
Таблица 7. Блок-схема функционирования процесса контроля закупленной продукции

Блок-схема

Действие

Ответственный

Документы

1. Информация о прибытии купленного сырья

Служба снабжения

Копия заказа


2. Взятие и маркировка пробы

Контролер ОТК

Журнал проб


3. Определение объема контроля

Лаборант

Картотека материалов


4. Контроль

Лаборант

Инструкция


5. Сравнение заданных и фактических параметров

Лаборант

Журнал контроля


6. Решение о повторном контроле

Начальник лаборатории



7. Разрешение на использование в производстве

Начальник лаборатории

Заключение


8. Использование на производстве

Служба снабжения

Учет использован-ного сырья


9. Информация в службу снабжения

Начальник лаборатории

Акт о несоответствии


10. Возвращение сырья поставщику, получение нового

Служба снабжения

Акт о несоответствии


10. Разработка Политики и целей в области качества


Для успеха фирмы на рынке важным является формулирование стратегических целей качества всего предприятия, а именно его Политика в области качества.

Все важнейшие документы по обеспечению качества, которые касаются всего предприятия или подразделения, объединяют в Руководство по качеству (или руководство по обеспечению качества); все правила и документы вместе образуют систему обеспечения качества.

ПОЛИТИКА В ОБЛАСТИ КАЧЕСТВА И БЕЗОПАСНОСТИ ООО "ЭФКО ПИЩЕВЫЕ ИНГРЕДИЕНТЫ"

Согласно политике предприятия качество и безопасность продукции - основа благополучия предприятия в целом и каждого работника в отдельности, гарантия занятости и роста доходов.

Достижение высокого качества продукции, удовлетворение требований и ожиданий потребителей, персонала и общества в целом - осознанная обязанность каждого члена коллектива ООО.

Качество выпускаемой продукции обеспечивается решением следующих задач:

− развитие и совершенствование инфраструктуры;

− совершенствование технологических процессов;

− развитие взаимовыгодных отношений с поставщиками сырья и материалов;

− применение современных средств измерений для контроля продукции;

− предупреждение возникновения проблем, а не устранение последствий после их появления;

− уменьшение негативного воздействия на окружающую среду;

− повышения уровня социальной ответственности;

− повышение квалификации персонала;

− увеличение объема выпускаемой продукции;

− повышение эффективности СМК и безопасности пищевых продуктов.

Руководство ООО "ЭФКО Пищевые Ингредиенты" принимает на себя обязательства следовать изложенной политике и обеспечивать необходимые ресурсы и условия для ее реализации.

. Составление матрицы распределения обязанностей и ответственности в системе менеджмента качества


Выявление иерархии работ, определение их исполнителей позволяет описать систему соподчинения членов организации, распределения ответственности между ними. Для этого можно использовать матрицу ответственности.

При разработке матрицы ответственности исходят из следующих определений:

− ответственность - обязательство, которое человек должен выполнять;

− сфера ответственности - круг задач, за успешное решение которых отвечает человек в данном проекте;

− полномочия - право на приятие решений в рамках выделенного круга задач.

Пошаговое построение матрицы ответственности производится в следующем порядке:

− составляется список основных процессов;

− составляется список исполнителей и участников процессов;

− в ячейке, образованной строкой и колонкой, указывают функцию или роль, которые закрепляются за данным участником проекта для получения желаемого результата.

В матрице ответственности используют следующий перечень функций или ролей участников проекта:

− "О" - организует исполнение процедуры (или процесса) в целом;

− "Р" - руководит работой;

− "П" - принимает участие в работе;

− "И" - кто получает информацию о выполнении работы.

При распределении ролей и функций стараются не назначать более одного ответственного за данный конкретный результат для того, чтобы избежать эффекта коллективной безответственности. Также следят за тем, чтобы не осталось такого результата, за который никто не несет персональной ответственности. Стремятся также избежать многочисленных утверждений, чтобы не затягивать эту часть работы. В качестве консультантов выбирают тех, кто действительно обладает качествами эксперта по данному кругу задач.

Таблица 5. Матрица распределения прав, обязанностей и ответственности в СМК

Исполнители Процессы

Специалист по СМК

Контролер ОТК

Отдел планирования и диспетчеризации производства

Начальник отдела ОТК

Генеральный директор

Отдел кадров

Технический директор

Производственный отдел

Главный технолог

Отдел снабжения

Отдел метрологии

Научно-производственная лаборатория

Организация разработки, функционирования и совершенствования СМК

О

П

И

П

Р

П

П

П

П

П

П

П

Разработка руководства по качеству

О

И

И

И

Р

И

И

И

И

И

И

И

Управление записями о качестве

П

О

-

Р

И

-

-

-

И

-

И

И

Исследование рынка

И

-

О

-

Р

-

-

-

-

-

-

-

Управление документацией

О

П

-

Р

И

-

И

-

И

-

-

-

Планирование целей

П

-

-

П

О

-

-

-

-

-

-

-

Управление персоналом

-

-

П

-

Р

О

-

-

-

-

-

-

Внутренний обмен информацией

П

П

П

П

О

П

П

П

П

П

П

П

Анализ СМК со стороны руководства

И

И

И

И

О

И

П

И

И

И

И

И

Управление ресурсами

-

-

О

-

Р

-

-

-

-

П

-

-

Управление инфраструктурой

-

-

-

-

Р

-

О

-

-

-

-

-

Управление производственной средой

-

-

П

-

Р

-

-

О

-

-

-

-

Проектирование и разработка производства

-

-

П

-

Р

-

-

-

О

-

-

-

Анализ удовлетворенности потребителей

-

-

О

-

-

-

-

-

-

-

-

Закупки

-

-

-

-

Р

-

-

-

-

О

-

-

Контроль закупленной продукции

-

-

-

Р

И

-

-

-

-

-

-

О

Управление производством и обслуживанием

-

-

-

О

И

-

-

-

Р

-

О

-


12. Разработка "Руководства по качеству"

управление качество потребитель мониторинг

В соответствии с п. 4.2.2 стандарта ГОСТ ISO 9001-2011 организация должна разрабатывать и поддерживать в рабочем состоянии руководство по качеству.

Руководство по качеству - это основной документ при разработке и внедрении системы обеспечения качества.

Руководство по качеству представляет собой документ, в котором обозначена область применения системы менеджмента качества, включая подробности и обоснования любых исключений, и содержатся документированные процедуры, разработанные для СМК, или ссылки на них.

Руководство по качеству СМК-422-01-2013 ООО "ЭФКО Пищевые ингредиенты"

Руководство по качеству СМК-422-01-2013 описывает разработанную и внедренную в ООО "ЭФКО Пищевые ингредиенты" систему менеджмента качества, охватывающую деятельность по выпуску специализированных жиров, масел и маргаринов.

В СМК включены все процессы, необходимые для производства качественной продукции и ее постоянного улучшения, кроме обслуживания и разработки продукции.

Документация и управление документацией

В СМК ООО "ЭФКО Пищевые ингредиенты" состоят следующие виды документов: Политика в области качества, цели в области качества, стандарты организации, положения о подразделениях, должностные инструкции, положения, методики, техническая документация, ГОСТы, ТУ и др.

Управление всеми видами документов в СМК регламентировано в СТО СМК-423-03, СТО СМК-423-05.

Политика в области качества и безопасности

Достижение качества продукции - осознанная обязанность каждого члена коллектива.

Качество выпускаемой продукции мы обеспечиваем решением следующих задач:

− развитие и совершенствование инфраструктуры;

− совершенствование технологических процессов;

− развитие взаимовыгодных отношений с поставщиками;

− применение современных средств измерений;

− уменьшение негативного воздействия на окружающую среду;

− повышения уровня социальной ответственности;

− повышение квалификации персонала;

− увеличение объема выпускаемой продукции;

− повышение эффективности СМК и безопасности пищевых продуктов.

Планирование

Планирование качества в ООО включает в себя:

− установление целей в области качества;

− планирование развития СМК.

Цели в области качества определяются руководством ООО, исходя из Политики в области качества.

При разработке целей учитываются все важнейшие параметры производства.

Анализ со стороны руководства

Анализ со стороны руководства осуществляется с целью обеспечения ее постоянной адекватности, результативности и эффективности. Анализ осуществляется 1 раз в квартал на совещаниях.

Данные для анализа:

− анализ в области качества и безопасности;

− результаты проверок;

− информация от потребителей;

− показатели процессов;

− результаты действий;