Материал: Составление матрицы распределения обязанностей и ответственности в системе менеджмента качества

Внимание! Если размещение файла нарушает Ваши авторские права, то обязательно сообщите нам

Составление матрицы распределения обязанностей и ответственности в системе менеджмента качества

Содержание

Введение

1. Организационная структура предприятия

2. Существующая система обеспечения и контроля качества работ, услуг и продукции

3. Существующие процессы на предприятии

4. Этапы создания системы менеджмента качества

5. Программа разработки и внедрения системы менеджмента качества

6. Установление перечня процессов, документированных процедур и записей о качестве

7. Реорганизация организационной структуры предприятия

8. Разработка структурной схемы процессов системы менеджмента качества

9. Разработка паспорта процесса

10. Разработка Политики и целей в области качества

11. Составление матрицы распределения обязанностей и ответственности в системе менеджмента качества

12. Разработка "Руководства по качеству"

13. Разработка документированной процедуры СМК

Заключение

Список литературы

Приложение А. Алгоритм управления документацией

Введение


Группа компаний "ЭФКО" уверенно занимает позицию ведущего российского производителя жиров специального назначения и маргаринов, которые используются в качестве ингредиентов для производства продуктов питания в кондитерской, хлебопекарной, молочной и других отраслях пищевой промышленности.

Производство маргаринов и жиров специального назначения осуществляется базе ООО "ЭФКО Пищевые Ингредиенты", расположенном в городе Алексеевке Белгородской области. Мощная техническая база обеспечивает серьезные преимущества перед конкурентами. В настоящее время Группа компаний "ЭФКО" является единственным в России производителем, способным осуществлять процесс фракционирования при производстве альтернатив масла какао, используемых в кондитерской промышленности. Заводы Группы оснащены высокотехнологичным оборудованием, позволяющим производить жиры методами переэтерификации (используется в пищевой промышленности для снижения температуры плавления жиров, повышения их пластичности) и гидрогенизации, осуществлять полный комплекс глубокой очистки растительных масел.

Ассортимент выпускаемой продукции "ЭФКО" включает:

− заменители масла какао лауринового и нелауринового типов;

− кондитерские жиры;

− жиры для производства спредов, творожных и сырных продуктов;

− универсальные жиры;

− промышленные маргарины.

Производство жиров специального назначения "ЭФКО" осуществляется по рецептурам и технологиям, разработанным собственным научно-исследовательским подразделением, и сертифицировано в соответствии с межгосударственными и мировыми стандартами:

− ГОСТ ISO 9001-2011(ISO 9001:2008);

− ISO 9001:2008;

− Международным пищевым стандартом (International Food Standard - IFS);

− Международным пищевым стандартом Британского розничного консорциума (BRC Global Standard - Food).

Жиры специального назначения, производимые компанией "ЭФКО", по всем показателям соответствуют требованиям Федерального закона - ТР ТС 024/2011 "Технический регламент на масложировую продукцию". Благодаря своему стабильно высокому качеству они пользуются спросом более чем в 10 странах мира.

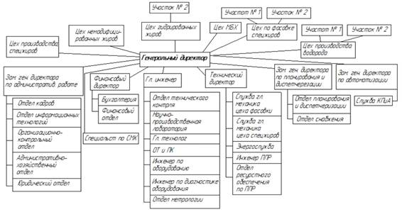
1. Организационная структура предприятия


ООО ЭФКО "Пищевые ингредиенты" имеет свою организационную линейно-функциональную структуру, которая отражает все составные подразделения и их связь. Подразделение ООО ЭФКО "Пищевые ингредиенты" возглавляет генеральный директор. От него в линейной зависимости являются заместитель генерального директора по административной работе, финансовый директор, специалист по СМК, главный инженер, технический директор, заместитель директора по планированию и диспетчеризации производства, заместитель генерального директора по автоматизации производства, а также производственное подразделение, которые между собой находятся в функциональной зависимости.

От генерального директора по административной работе в линейной зависимости находятся: отдел кадров, отдел ИТ, организационно-контрольный отдел, административно-хозяйственный отдел, юридический отдел. От финансового директора: бухгалтерия, финансовый отдел. От главного инженера: ОТК, НПЛ, главный технолог, служба охраны труда, инженер по оборудованию, инженер по диагностике оборудования, отдел метрологии. От технического директора: служба главного механика цеха фасовки, служба главного механика спецжиров, энергослужба, инженер ППР, отдел ресурсного планирования ППР. От заместителя генерального директора по планированию и диспетчеризации производства: отдел планирования и диспетчеризации, отдел снабжения. От заместителя генерального директора по автоматизации производства: служба КИПиА.

Производственный отдел составляет цех производства спецжиров, цех немодифицированных жиров, участок гидрогенизированных и растительных масел, цех гидрированных жиров, цех МБХ, цех по фасовке жиров, цех производства водорода. Схема структуры предприятия представлена на рис. 1.

Рис. 1.

При данной структуре сохраняется преимущество линейной структуры в виде единоначалия, и преимущество функциональной структуры в виде специализации управления.

Структура ООО "ЭФКО Пищевые ингредиенты" основана на специализированном разделении труда, то есть работа между людьми распределена не случайно, а закреплена за специалистами, способными выполнить ее лучше всех с точки зрения организации как единого целого.

. Существующая система обеспечения и контроля качества работ, услуг и продукции


Руководство по качеству СМК-422-01-2013 описывает разработанную и внедренную в ООО "ЭФКО Пищевые ингредиенты" систему менеджмента качества, охватывающую деятельность по выпуску специализированных жиров, масел и маргаринов.

В СМК включены все процессы, необходимые для производства качественной продукции и ее постоянного улучшения, кроме обслуживания и разработки продукции.

В СМК ООО "ЭФКО Пищевые ингредиенты" состоят следующие виды документов: Политика в области качества, цели в области качества, стандарты организации, положения о подразделениях, должностные инструкции, положения, методики, техническая документация, ГОСТы, ТУ и др.

Структура службы контроля качества представлена на рисунке 2.

Рис. 2.

Квалификация всех работников ЭФКО находится на высочайшем уровне, в том числе и квалификация персонала службы контроля качества.

Новые работники проходят подготовку на основном производстве компании в Белгородской области. Обучение занимает от 1 до 2 месяцев в зависимости от специальности и осуществляется за счет компании в собственном учебном центре "ЭФКО".

Эффективное функционирование завода обеспечивают квалифицированные кадры: наладчики оборудования, аппаратчики, операторы линий, слесари, электрики, лаборанты, технологи, сменные мастера. Специалисты компании, как менеджеры высшего звена, так рядовые сотрудники, проходят переподготовку и повышают квалификацию в учебном центре "ЭФКО".

Продукция компании "ЭФКО" и условия ее производства полностью соответствуют российским стандартам качества ISО 9001-2011 и ISО 22000-2007, а также принципам ХАССП, высшим категориям международных стандартов International Food Standard и BRC Global Standard for Food Safety. Мы также являемся единственным российским производителем, входящим в авторитетное немецкое объединение производителей пищевой продукции DIL. Кроме того, компания регулярно самостоятельно проводит аудит качества продукции в независимых лабораториях.

Помимо тщательной проверки на всех стадиях производства, в "ЭФКО" работает более 200 дегустаторов, которые дегустируют каждую партию жиров перед отправкой ее нашим партнерам.

При производстве брендовой продукции применяется специальная систему контроля продуктов - ОРГАНИК-КОНТРОЛЬ, которая гарантирует использование в производстве только безопасных натуральных природных ингредиентов. Благодаря этому "ЭФКО" - одна из немногих на рынке - может предложить покупателям майонез без консервантов, искусственных красителей, ароматизаторов и крахмала.

. Существующие процессы на предприятии


Одно из требований стандартов ISO 9000:2011 - применение процессного подхода к организации менеджмента качества на предприятии.

Требования ISO 9001:2011

"Организация должна:

− выявлять необходимые для системы менеджмента качества процессы и области их применения по всей организации;

− определять последовательность и взаимодействие этих процессов;

−определять требуемые критерии и методы, позволяющие гарантировать, что функционирование и контроль этих процессов эффективны;

− обеспечивать наличие ресурсов и информации, необходимых чтобы поддерживать функционирование и вести мониторинг этих процессов;

− вести мониторинг, измерять и анализировать эти процессы;

− предпринимать действия с целью достичь запланированных результатов и непрерывного совершенствования этих процессов.

Организация должна управлять указанными процессами в соответствии с требованиями настоящего международного стандарта.

Процесс - последовательность действий, которые создают дополнительные ценности путем преобразования с помощью ресурсов входящих элементов в требуемые выходящие

Для каждого основного процесса определяется владелец (как правило, это руководитель службы производственного или административного подразделения), который далее возглавляет всю дальнейшую работу по определению подведомственного процесса. Под определением процесса понимается установление состава процессов в системе менеджмента качества и разработка моделей процессов, отражающих:

− структуру процессов;

− ресурсы для обеспечения надлежащего функционирования;

− индикаторы для оценки функционирования.

Для определения существующих процессов менеджмента качества на ООО "ЭФКО Пищевые ингредиенты" было изучено Руководство по качеству данного предприятия, основанное на ГОСТ ISO 9001 с применением рекомендаций ГОСТ ISO 9004.

Ввиду специфики продукции предприятия не осуществляется ее обслуживание и не используется собственность потребителей в процессе производства, поэтому СМК ООО "ЭФКО Пищевые ингредиенты" не включают процессы, требования которых установлены в п. 7.5 ГОСТ ISO 9001 (ISO 9001) в части обслуживания продукции и пункте 7.5.4. Предприятие не использует процессы производства и обслуживания.

Которые нельзя проверить посредством мониторинга или измерения, поэтому в СМК не реализованы требования п. 7.5.2. ГОСТ ISO 9001. Кроме того, в связи с перераспределением функций внутри ГК ЭФКО процесс разработки продукции ООО "ЭФКО Пищевые ингредиенты" не выполняется и, соответственно, не реализуется п 7.3 ГОСТ 9001.

Существующие процессы и их реальные исполнители представлены в таблице 2.

Таблица 2. Процессы, существующие на ООО "ЭФКО Пищевые ингредиенты" и их исполнители

№ п/п

Наименование процесса

Исполнитель

1

2

3

1

Организация разработки, функционирования и совершенствования СМК

Специалист по СМК

2

Разработка руководства по качеству

Специалист по СМК

3

Управление записями о качестве

Контролер ОТК

4

Исследование рынка

Отдел планирования и диспетчеризации производства

5

Управление документацией

Специалист по СМК, начальник отдела ОТК

6

Планирование целей

Генеральный директор

7

Управление персоналом

Отдел кадров

8

Внутренний обмен информацией

Генеральный директор

9

Анализ СМК со стороны руководства

Генеральный директор

10

Управление ресурсами

Отдел планирования и диспетчеризации производства

11

Управление инфраструктурой

Технический директор

12

Управление производственной средой

Производственный отдел

13

Проектирование и разработка производства

Главный технолог

14

Анализ удовлетворенности потребителей

Отдел планирования и диспетчеризации производства

15

Закупки

Отдел снабжения

16

Контроль закупленной продукции

НПЛ, ОТК

17

Управление производством и обслуживанием

Главный технолог, отдел метрологии, ОТК

4. Этапы создания системы менеджмента качества


Создание и внедрение СМК необходимо рассматривать как инновационный подход к управленческой деятельности и стремление улучшить работу каждого служащего, повысив тем самым качество предоставляемых услуг.

Всю работу по созданию и внедрению СМК можно условно разделить на 6 этапов.

Подготовительный этап. Руководство предприятия должно определить политику, цели, обязательства в области качества, придерживаясь следующих принципов:

− политика в области качества - это часть общей политики и стратегии предприятия;

− политика служит основой для установления целей, направленных на улучшение качества продукции.

Для выполнения работ по созданию СМК руководитель предприятия приказом назначает представителя руководства, ответственного за качество, организует службу качества, формирует команду по разработке СМК (группу, координационный совет) и назначает ее руководителя. Руководитель предприятия осуществляет общее руководство работой и принятие стратегических решений по разработке и внедрению стандартов ISO и несет персональную ответственность за конечные результаты этой работы. До начала работ команда составляет программу (план) проведения работ, которая утверждается руководителем предприятия. В программе определяются этапы и виды работ, исполнители, сроки и при необходимости стоимость выполнения.

Второй этап - проведение комплексного анализа действующей системы управления качеством и определение действующих процессов на предприятии. Выполнение этапа начинается с анализа существующей системы управления, сильных и слабых сторон деятельности предприятия в области качества, а также организационной структуры и используемых методов контроля качества продукции. Оценка соответствия фактического состояния управления качеством на предприятии Политике в области качества и требованиям стандарта ISO 9001:2011 осуществляется по следующим направлениям:

− выявление уровня квалификации и профессионализма персонала;

− оценка наличия соответствующего оборудования для выпуска качественной продукции (услуг);

− определение (уточнение) методов проверки качества поставляемого сырья и материалов;

− организация контроля качества в процессе производства и окончательного контроля качества готовой продукции (услуг).

К проведению анализа привлекаются все подразделения и службы предприятия, которые в соответствии с установленными формами и сроками представляют службе качества необходимую информацию. Основными объектами анализа являются:

− документы предприятия, которые можно использовать в создаваемой СМК;

− деятельность подразделений по обеспечению качества;

− организационная структура предприятия и службы качества;

− положения о подразделениях, должностные инструкции, определяющие распределение ответственности и полномочий на предприятии;

− информация о качестве предоставления услуг, продукции;