Материал: Система автоматизированного управления мобильной газораспределительной станцией

Внимание! Если размещение файла нарушает Ваши авторские права, то обязательно сообщите нам

Рисунок 50 - Схема согласования измерительного комплекса ЕК-270

3.4.8 Схема согласования блока управления БУ-103

Передача данных о расходах газа через мобильную ГРС производится от контроллера САУ CPU-17B в блок управления БУ-103 одоризацией БАОГ по интерфейсу RS-485. Схема согласования блока управления БУ-103 представлена на рисунке 51.

Рисунок 51 - Схема согласования блока управления БУ-103

Передача данных о состоянии технологических процессов на ГРС от САУ мобильной ГРС в существующую систему телемеханики Магистраль-2 (ООО Фирма «Газприборавтоматика») производится по интерфейсу RS-485.

3.5    Разработка схемы соединений системы автоматизированного управления

Все модули серии DCS-2000 (ЗАО «Эмикон»), панель оператора, входящие в состав САУ мобильной ГРС, а также измерительный комплекс учета газа СГ-ЭК, блок управления БУ-103 системой одоризации БАОГ, приемно-контрольный прибор Сигнал-20М противопожарной системы объединены локальной информационной сетью, работающей по протоколу MODBUS (интерфейс RS-485, скорость передачи данных 115200 бод), и имеют свой логический адрес. В составе сети они работают в качестве подчиненного (SLAVE) устройства, исполняя команды ведущего (MASTER) устройства - модуля центрального процессорного устройства CPU-17B. Логические адреса модулей серии DCS-2000 устанавливаются с помощью перемычек, логические адреса блоков управления периферийных устройств устанавливаются программно в каждом устройстве. Логические адреса устройств САУ ГРС представлены в таблице 15.

Таблица15 - Логические адреса устройств САУ ГРС

№ п/п

Номер устройства

Наименование устройства

Адрес в сети

1

М1

Блок питания нестабилизированный SU-08М


2

М2

Модуль питания PU-22


3

М3

Модуль питания PU-22


4

М4

Модуль центрального процессорного устройства CPU-17B

1

5

М5

Модуль повторителя интерфейса RS-485 CI-17B

2

6

М6

Модуль повторителя интерфейса RS-485 CI-17B

3

7

М7

Модуль повторителя интерфейса RS-485 CI-17B

4

8

М8

Модуль повторителя интерфейса RS-485 CI-17B

5

9

М9

Модуль ввода аналоговых сигналов AI-12

6

10

М10

Модуль ввода аналоговых сигналов AI-12

7

11

М11

Модуль ввода дискретных сигналов DI-12

8

12

М12

Модуль вывода дискретных сигналов DО-11

9

13

М13

Модуль ввода дискретных сигналов DI-12

10

14

М14

Модуль вывода дискретных сигналов DО-11

11

15

М15

Прибор приёмно-контрольный охранно-пожарный «Сигнал-20М»

12

16

М16

Комплекс для измерения количества газа СГ-ЭК

13

17

М17

Блок управления БУ-103 системой одоризации БАОГ

14

18

М18

Панель оператора СП310-Р

15

19

М19

Существующая система линейной телемеханики «Магистраль-2»

16


Центральное процессорное устройство CPU-17B считывает данные из модулей и периферийных устройств по интерфейсу RS-485, обрабатывает полученные данные, управляет оборудованием мобильной ГРС и передает информацию на «верхний» уровень - центральная диспетчерская служба (ЦДП) через существующую систему линейной телемеханики «Магистраль-2».

Для управления мобильной ГРС непосредственно на месте используется панель оператора СП310-Р, позволяющая осуществлять просмотр архивов событий, текущих аналоговых и дискретных параметров, изменение уставок, управление оборудованием.

Спецификация оборудования, примененного для разработки САУ мобильной ГРС, приведена в таблице 16.

Таблица 16 - Спецификация оборудования САУ мобильной ГРС

№ п/п

Обозначение на схеме

Наименование устройства

Количество

Завод-производитель

1

SF1

Выключатель автоматический ВА47-60 1Р 10А С

1

IEK (Россия)

2

SB-01

Блок аккумуляторов

2

ЗАО «ЭМИКОН» (Россия)

3

SU-08M

Блок питания нестабилизированный

1

ЗАО «ЭМИКОН» (Россия)

4

PU-22

Модуль питания

2

ЗАО «ЭМИКОН» (Россия)

5

CPU-17B

Модуль центрального процессорного устройства

1

ЗАО «ЭМИКОН» (Россия)

6

CI-17B

Модуль повторителя интерфейса RS-485

4

ЗАО «ЭМИКОН» (Россия)

7

AI-12

Модуль ввода аналоговых сигналов

2

ЗАО «ЭМИКОН» (Россия)

8

DI-12

Модуль ввода дискретных сигналов

2

ЗАО «ЭМИКОН» (Россия)

9

DО-11

Модуль вывода дискретных сигналов

2

ЗАО «ЭМИКОН» (Россия)

10

«Сигнал-20М»

Прибор приёмно-контрольный охранно-пожарный

1

ЗАО НВП «Болид» (Россия)

11

СГ-ЭК

Комплекс для измерения количества газа

1

ООО «Эльстер Газэлектроника» (Россия)

12

БУ-103

Блок управления системой одоризации БАОГ

1

ОАО «БЗМТО» (Россия)

13

СП310-Р

Панель оператора

1

ООО «ПО ОВЕН» (Россия)

14

Метран-150

Датчик давления

4

ЗАО «Метран» (Россия)

15

ТСМУ Метран-274-02

Датчик температуры

2

ЗАО «Метран» (Россия)

16

СТМ-30

Сигнализатор

2

ФГУП СПО «Аналитприбор» (Россия)

17

ЭПУУ-8

Электро-пневматическое устройство управления запорной арматурой

5

Фирма «Калининградгазприборавтоматика» (Россия)

18

ИП212/ 101

Взрывозащищенный дымо-тепловой пожарный извещатель

2

НПП «Специнформатика-СИ» (Россия)

19

ИО 102/26

Извещатель охранный точечный магнитоконтактный взрывозащищенный

1

ООО «ПКФ ДУАЛТЕК» (Россия)

20

ВКР-4

Вентилятор крышный

2

ООО «ГК РОВЕН»

21

РРМ77/3

Реле промежуточное

1

IEK (Россия)

22

ХТ1.1-ХТ1.8

Зажим клеммный

53

IEK (Россия)

23

RL12

Короб перфорированный 40*40

20

АО «ДКС» (Россия)

24

ШР1200УД

Шкаф распределительный

1

ООО «ЛТС-Опытный завод» (Россия)


Схема соединений системы автоматизированного управления мобильной газораспределительной станцией приведена в Приложении 1.

4.     
РАЗРАБОТКА АЛГОРИТМА УПРАВЛЯЮЩЕЙ ПРОГРАММЫ

Управление запорной арматурой, системами пожарообнаружения, контроля загазованности, предотвращения доступа, одоризации производится с помощью алгоритмов САУ мобильной ГРС, с пульта оператора ГРС и удаленно - от диспетчера ЛПУ МГ по существующей системе телемеханики. Все сигналы о работе мобильной ГРС передаются из САУ по каналам существующей системы телемеханики диспетчеру ЛПУ МГ.

Описание алгоритмов работы САУ мобильной ГРС:

.        Аварийный останов ГРС со стравливанием газа (АОс ГРС) - предусматривается при сигнале «Пожар» в помещении мобильной ГРС.

- включается аварийная сигнализация САУ ГРС;

происходит запись в журнал событий в САУ ГРС;

- закрывается входной кран ГРС;

закрывается выходной кран ГРС;

при условии подтверждения закрытия кранов входа и выхода ГРС открывается кран свечной кран;

.        Аварийный останов ГРС без стравливания газа (АОб ГРС) - предусматривается при сигнале «Рвх низкое аварийное».

происходит запись в журнал событий в САУ ГРС;

закрывается входной кран ГРС;

закрывается выходной кран ГРС;

.        Сигнал «Загазованность 1 порог».

включается предупредительная сигнализация САУ ГРС;

при отсутствии сигнала пожар включаются вытяжные вентиляторы;

происходит запись в журнал событий в САУ ГРС;

.        Сигнал «Загазованность 2 порог».

включается аварийная сигнализация САУ ГРС;

при отсутствии сигнала пожар включаются вытяжные вентиляторы;

происходит запись в журнал событий в САУ ГРС;

.        Сигнал «Рвх низкое предупредительная».

включается предупредительная сигнализация САУ ГРС;

происходит запись в журнал событий в САУ ГРС;

.        Сигнал «Рвых низкое предупредительная».

включается предупредительная сигнализация САУ ГРС;

происходит запись в журнал событий в САУ ГРС;

.        Сигнал «Рвых низкое аварийная».

включается аварийная сигнализация САУ ГРС;

происходит запись в журнал событий в САУ ГРС;

если сигнал «Рвых низкое аварийная» не пропадает в течение 10 секунд, производится закрытие кранов основной и резервной ниток редуцирования;

закрывается кран на выходе ГРС;

.        Сигнал «Рвых высокое предупредительная».

включается предупредительная сигнализация САУ ГРС;

происходит запись в журнал событий в САУ ГРС;

если сигнал «Рвых высокое предупредительная» не пропадает в течение 10 секунд, производится закрытие крана основной нитки редуцирования;

.        Сигнал «Рвых высокое аварийная».

включается аварийная сигнализация САУ ГРС;

происходит запись в журнал событий в САУ ГРС;

если сигнал «Рвых высокое аварийная» не пропадает в течение 10 секунд, производится закрытие крана резервной нитки редуцирования;

закрывается кран на выходе ГРС;

4.1 Разработка подпрограмм обслуживания датчиков и формата, получаемых данных

Для программирования контроллера CPU-17B, являющегося ядром системы управления мобильной газораспределительной станции и входящего в линейку контроллеров серии DCS-2000, выпускаемой фирмой ЗАО «ЭМИКОН» применяется система программирования CONT-Designer, которая базируется на пользовательском языке CONT, также разработанным этой компанией.

Язык программирования CONT является проблемно-ориентированным языком, т.е. содержит специальные операторы и структуры данных, отражающие специфику задач управления технологическими процессами. Язык CONT, являясь текстовым языком высокого уровня, как и стандартный язык программирования структурированного текста, превосходит его по наглядности представления программ, гибкости и простоте в использовании. Благодаря применению инструкций на русском языке, а также широкому использованию внутренних и внешних комментариев, обеспечивается наглядное представление программ, а также удобство их модификации и отладки. В отличие от графических языков, в языке CONT отсутствуют ограничения на число ветвлений и циклов, сложность логических и арифметических вычислений. В этом языке имеется возможность использования различных типов операций, что позволяет составлять сложные выражения, наглядность записи которых обеспечивается внутренними комментариями, располагающимися между операндами и логическими операциями.

Особенностями реализации языка программирования CONT являются:

-       обеспечение надежной работы технологических программ за счет наличия механизмов реакции на исключительные ситуации (например, временное пропадание питания контроллера), а также блокировки дискретных выходов до их инициализации;

-       наличие развитого механизма прерываний обычного хода выполнения программы, что позволяет оперативно реагировать на те или иные события и выделять в программе задачи, различающиеся по приоритетам.

Язык программирования CONT реализован как компилируемый, поэтому обеспечивается высокая скорость выполнения технологических программ и не требуется высокопроизводительных процессоров.

Для удобства работы в операционной системе Windows применяется система программирования CONT-Designer, включающая интегрированную среду, состоящую из редактора, компилятора, средств удаленной загрузки и отладки программ, а также библиотеки функций, наиболее часто используемых в технологических программах. Система программирования CONT-Designer обеспечивает расширяемость функциональных возможностей языка программирования CONT за счет предоставления возможности создания собственных функций для дальнейшего их использования в программе. Одним из главных достоинств системы программирования CONT-Designer является уменьшение трудоемкости процесса написания программ, а также вероятности допущения ошибок на этом этапе.

Для написания основной управляющей программы в данной работе использована система программирования CONT- Designer версия 2.25. Блок-схема основной программы, управляющей работой центрального процессорного устройства CPU-17B, являющегося центром управления САУ мобильной ГРС, представлена на рисунке 52.

Рисунок 52 - Блок-схема основной программы управления САУ ГРС

Блок-схемы подпрограмм обслуживания датчиков и формата получаемых данных представлены на рисунках 53-55.

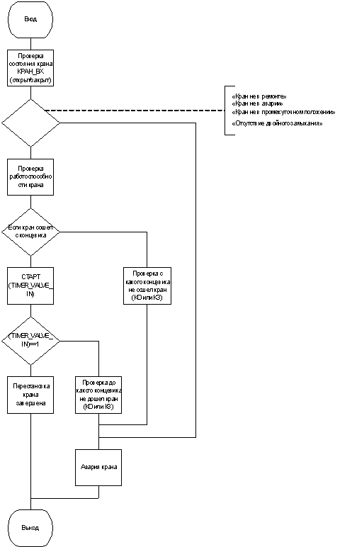
Рисунок 53 - Блок-схема подпрограммы «Контроль и управление кранами»

Рисунок 53 - Блок-схема подпрограммы «Обработка аналоговых сигналов»

Рисунок 54 - Блок-схема подпрограммы «Защита по понижению входного давления»

Рисунок 55 - Блок-схема подпрограммы «Противопожарная защита»

Рисунок 56 - Блок-схема подпрограммы «Контроль и защита от загазованности»

4.2 Отладка разработанного программного обеспечения

После написания текста основной программы (файл с расширением .con) и программных модулей (файлы с расширениями .c01, c02, c03, c04, c05) произведена компиляция программного обеспечения. В процессе компиляции сгенерированы исполняемые файлы с расширением (.b01, b02, b03, b04, b05), окно редактора переключается в режим просмотра текста программы (без возможности редактирования). По окончании процесса компиляции управляющей программы в правой части строки состояния окна «Интегрированной системы разработки прикладного программного обеспечения CONT-Designer for Windows» появляется сообщение «Программа готова к загрузке в контроллер», рисунок 57.

Рисунок 57 - Результат компиляции программы

Перед началом загрузки программы в контроллер необходимо убедиться в правильности настроек обмена данными с контроллером CPU-17B и нахождении его в режиме «Отладка». Для перевода контролера CPU-17B в режим «Отладка» необходимо подать питание на контроллер при нажатой кнопке «J/D». После загрузки исполняемых файлов в контроллер происходит инициализация выполнения программы, во время которой операционная система настраивается на выполнение первой команды программы.

Рисунок 58 - Окно настроек соединения с контроллером CPU-17B

После этого становятся доступными следующие возможности символьного отладчика:

-       непрерывное выполнение программы;

-       выполнение программ в пошаговом режиме (при этом за каждый шаг выполняются команды, расположенные на текущей строке);

-       выполнение программы до строки, помеченной курсором;

-       задание контрольных точек останова (точкой останова считается первая команда, находящаяся в выбранной строке);

-       выполнение программы с остановом на контрольных точках;