Материал: Система автоматизированного управления мобильной газораспределительной станцией

Внимание! Если размещение файла нарушает Ваши авторские права, то обязательно сообщите нам

Система автоматизированного управления мобильной газораспределительной станцией

СОДЕРЖАНИЕ

Введение

. Аналитический обзор

.1 Назначение газораспределительных станций

.2 Состав газораспределительных станций

.3 Мобильные газораспределительные станции

.4 Обзор производителей мобильных газораспределительных станций

.5 Общие технические требования к системам автоматизированного управления газораспределительными станциями

.6 Характеристики существующих систем автоматизированного управления газораспределительными станциями

. Обоснование варианта выбора

. Система автоматизированного управления мобильной газораспределительной станцией

.1 Разработка структурной схемы системы автоматизированного управления

.2 Выбор датчиков

.3 Выбор промышленного контроллера

.4 Выбор схем согласования

.4.1 Схема согласования датчиков давления Метран-150

.4.2 Схема согласования датчиков температуры ТСМУ Метран-274-02

.4.3 Схема согласования блока управления запорной арматурой ЭПУУ-8

.4.4 Схема согласования вентилятора ВКР-4

.4.5 Схема согласования пожарного извещателя, охранного извещателя

.4.6 Схема согласования сигнализатора загазованности

.4.7 Схема согласования измерительного комплекса ЕК-270

.4.8 Схема согласования блока управления БУ-103

.5 Разработка схемы соединений системы автоматизированного управления

. Разработка алгоритма управляющей программы

.1 Разработка подпрограмм обслуживания датчиков и формата, получаемых данных

.2 Отладка разработанного программного обеспечения

. Расчет надежности системы автоматизированного управления

Заключение

Список использованных источников

Приложение 1. Листинг основной управляющей программы и подпрограмм обслуживания периферийного оборудования системы автоматизированного управления мобильной газораспределительной станцией.

ВВЕДЕНИЕ

Газораспределительные станции (ГРС) являются одними из основных объектов магистральных газопроводов в Единой газотранспортной системе. ГРС предназначены для подачи газа населенным пунктам, промышленным предприятиям и другим потребителям в заданном количестве, с определенным давлением, необходимой степенью очистки, одоризации и измерением расхода газа.

Надежное и безопасное функционирование газораспределительных станций гарантирует бесперебойную подачу газа потребителям. В целях обеспечения надежности и безопасности работы ГРС стратегически важным является разработка мероприятий, направленных на автоматизацию производства, сведение к минимуму негативного влияния человеческого фактора и перевода станций в автоматизированные производственные звенья. Это необходимо для оптимального управления режимами работы технологического оборудования ГРС, своевременного обнаружения и ликвидации отклонений, предупреждения аварийных ситуаций и ошибочных действий персонала. Степень автоматизации и реализация комплексных алгоритмов автоматического управления ГРС влекут за собой адекватное разделение форм организации технического обслуживания газораспределительных станций. На сегодняшний день нормативно-технической документацией [1] определены следующие формы обслуживания ГРС:

.        Централизованная - без постоянного обслуживающего персонала на ГРС, при наличии системы автоматики, поддерживающей установленный режим подачи газа без вмешательства персонала;

.        Периодическая - с обслуживанием ГРС в одну смену одним оператором, периодически посещающим ГРС, при наличии системы автоматики, поддерживающей установленный режим подачи газа без вмешательства персонала;

.        Надомная - с обслуживанием операторами, работающих на ГРС согласно утвержденному графику, при наличии системы телемеханики, аварийной, охранной и пожарной сигнализации;

.        Вахтенная - с круглосуточным дежурством обслуживающего персонала на ГРС посменно, при наличии аварийной, охранной и пожарной сигнализации.

На сегодняшний день газотранспортным предприятием ООО «Газпром трансгаз Ухта» эксплуатируется 181 газораспределительная станция с различными формами обслуживания, производительностью и степенью автоматизации. «Немолодой» парк газораспределительных станций стремительно обновляется путем проведения реконструкций и капитальных ремонтов. Выполнение данных работ связано с демонтажем и заменой технологического оборудования, что в свою очередь влечет значительное ограничение или прекращение подачи газа потребителям, и, как следствие, нарушение договорных обязательств и федерального законодательства в области газоснабжения. Выходом из сложившейся ситуации стало применение мобильных газораспределительных станций. Эти ГРС врезаются во входной и выходной газопровод реконструируемой газораспределительной станции и выполняют функции по очистке, снижению давления, одоризации, измерению количества транспортируемого потребителю газа. Единственным недостатком мобильных ГРС является слабая степень автоматизации:

отсутствие системы контроля загазованности;

отсутствие автоматической защиты от повышения и понижения давления газа на выходе ГРС;

отсутствие системы пожарообнаружения;

отсутствие защитных алгоритмов работы оборудования при возникновении нештатных ситуаций,

что снижает надежность и безопасность работы оборудования.

Целью данной работы является разработка системы автоматизированного управления мобильной газораспределительной станцией, обеспечение всех защитных и управляющих функций, а также функций по передаче данных в существующую систему телемеханики при реконструкции или капитальном ремонте стационарной ГРС. Повышение степени автоматизации мобильной ГРС обеспечит необходимый уровень управления режимами работы технологического оборудования ГРС, своевременного обнаружения и ликвидации отклонений, предупреждения аварийных ситуаций. Также это даст возможность переведения мобильных газораспределительных станций на централизованную форму обслуживания («безлюдные технологии»), и как следствие, снижение затрат предприятия.

.       
АНАЛИТИЧЕКИЙ ОБЗОР

1.1 Назначение газораспределительных станций

Газораспределительная станция является технологически сложным и опасным производственным объектом, к оборудованию и системам которого предъявляется ряд повышенных требований к надежности, промышленной и пожарной безопасности.

ГРС предназначены для снабжения газом от магистральных и промысловых газопроводов следующих потребителей:

объекты газонефтяных и газоконденсатных месторождений (собственные нужды);

объекты магистральных газопроводов и газокомпрессорных станций;

электростанции, в том числе и электростанции собственных нужд (ЭСН);

промышленные, коммунально-бытовые предприятия и населенные пункты.

Основными функциями ГРС являются очистка газа от механических примесей и жидких фракций, подогрев газа перед редуцированием с целью предотвращения гидратообразования, снижение высокого давления газа, поступающего от магистрального газопровода, методом редуцирования и подержание давления на выходе ГРС в необходимых потребителям пределах, одорирование газа - придание газу специфического запаха с целью обеспечения безопасности эксплуатации населением, коммерческий учет расхода газа, подаваемого потребителям с целью обеспечения взаиморасчетов с потребителями.

1.2 Состав газораспределительных станций

В состав ГРС входят следующие узлы и системы:

узел переключения - предназначен для защиты системы газопроводов потребителя от возможного высокого давления газа и для переключения потока газа высокого давления с автоматического на ручное регулирование давления по обводной линии;

узел очистки газа - предназначен для предотвращения попадания механических примесей и жидкостей в технологические трубопроводы, оборудование, средства контроля и автоматики ГРС и потребителей;

узел предотвращения гидратообразования - предназначен для предотвращения образования кристаллогидратов в газопроводных коммуникациях, оборудовании, запорной и регулирующей арматуре ГРС;

узел редуцирования газа - предназначен для снижения высокого входного давления газа (12 ÷ 120 кгс/см2) до низкого выходного (3 ÷ 12 кгс/см2) и автоматического поддержания заданного давления на выходе ГРС, а также для защиты газопровода потребителя от недопустимого повышения давления;

узел измерения расхода газа - предназначен для коммерческого учета газа;

узел одоризации газа - предназначен для придания запаха газу, подаваемого потребителю с целью своевременного обнаружения его утечек;

система энергообеспечения - по I категории электроприемников;

система аварийного и рабочего освещения;

система КИП и А - предназначена для обеспечения контроля параметров транспортируемого газа и автоматического управления (сигнализации) технологическим процессом;

система контроля загазованности - предназначена для автоматической сигнализации о наличии загазованности в помещениях или на территории ГРС;

система пожарообнаружения - предназначена для автоматической сигнализации о наличии возгорания в помещениях или на территории ГРС;

система телемеханики - предназначена для передачи информации о режиме работы ГРС в диспетчерскую службу

система связи предназначена для обеспечения надежной и бесперебойной связи с диспетчерской службой и потребителями;

система молниезащиты - предназначена для защиты оборудования ГРС от прямого попадания молний;

система электрохимзащиты - защита от блуждающих токов и коррозии подземных инженерных коммуникаций;

система отопления и вентиляции - предназначена для обеспечения требуемого микроклимата помещений ГРС и обеспечения необходимого технологического воздухообмена;

система охранной сигнализации - предназначена для автоматической сигнализации о проникновении на территорию ГРС посторонних лиц.

Общая структурная схема газораспределительной станции представлена на рисунке 1.

Рисунок 1 - Общая структурная схема газораспределительной станции

.3 Мобильные газораспределительные станции

В настоящее время для обеспечения надежности и бесперебойности поставок природного газа потребителям нашло применение такого технического решения, как использование мобильных газораспределительных станций, на период проведения капитальных ремонтов и реконструкций основного технологического оборудования стационарных ГРС.

В соответствии с положениями [3] мобильная ГРС должна отвечать следующим требованиям:

конструкция мобильной ГРС предусматривает заводскую готовность и возможность поставки к месту подключения любым видом транспортных средств;

мобильная ГРС обеспечивает очистку, редуцирование, учет и одоризацию газа, подаваемого коммунально-бытовым и промышленным потребителям, контроль за режимом работы (входное и выходное давление и температура газа на выходе ГРС);

мобильная ГРС должна быть оборудована системами отопления, вентиляции, электрооборудования, охранной сигнализации, контроля загазованности.

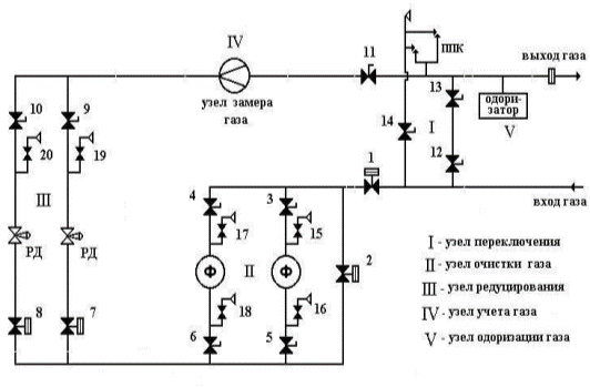
Общая технологическая схема мобильной газораспределительной станции представлена на рисунке 2.

Рисунок 2 - Общая технологическая схема мобильной ГРС

1.4    Обзор производителей мобильных газораспределительных станций

газораспределительный станция контроллер автоматизированный

На сегодняшний день производство мобильных газораспределительных станций в нашей стране представлено целым рядом производителей:

-       ООО «НПП «Авиагаз-союз» г. Казань, тип мобильной ГРС - «Исток»;

-       ООО «Завод Нефтегазоборудование» г. Саратов, тип мобильной ГРС - «Голубое пламя»;

-       ООО «Завод Газпроммаш» г. Саратов, тип мобильной ГРС - «ГПМ МУПГ-5»;

-       ОАО «БЗМТО» Брянский завод металлоконструкций и технологической оснастки г. Брянск, тип мобильной ГРС - «Снежеть»;

-       ООО «Завод Саратовгазавтоматика» г. Саратов, тип мобильной ГРС - «МГРС»;

-       ЗАО «Уромгаз» г. Екатеринбург, тип мобильной ГРС - «Урожай»;

-       НПП «ISTAL» г. Ташкент, тип мобильной ГРС - «Ташкент»;

-       ООО «Газоснабжение» г.Москва, тип мобильной ГРС - «БК ГРС», которые производят мобильные ГРС (в стандартной комплектации) в соответствии с требованиями [3]. В положениях Р Газпром «Временные технические требования к газораспределительным станциям (ГРС)» [3] отсутствуют требования к автоматизации мобильных ГРС, поэтому производители мобильных газораспределительных станций не включают раздел автоматизации в состав ГРС, также тем самым значительно снижая ее себестоимость. Но практика эксплуатации мобильных газораспределительных станций, в условиях проведения капитальных ремонтов и реконструкций стационарных ГРС, показала необходимость их комплектования системами автоматизированного управления (САУ ГРС) для обеспечения бесперебойной, надежной и безопасной подачи газа потребителю.

1.5 Общие технические требования к системам автоматизированного управления газораспределительными станциями

Узел переключения:

-       измерение давления газа на входе

-       измерение давления газа на выходе

-       измерение температуры газа на входе

-       измерение температуры газа на выходе

-       сигнализация положения крана на входе ГРС;

-       сигнализация положения крана на выходе ГРС;

-       сигнализация положения крана аварийного сброса газа на свечу на входе ГРС;

-       управление краном на входе

-       управление краном на выходе

-       управление краном аварийного сброса газа на свечу на входе ГРС

Узел очистки газа:

-       измерение перепада давления газа в фильтре;

-       сигнализация максимального уровня конденсата в фильтре;

-       сигнализация положения крана на линии сброса конденсата;

-       управление краном на линии сброса конденсата;

Узел предотвращения гидратообразования:

-       измерение температуры теплоносителя;

-       измерение давления топливного газа перед горелкой;

-       сигнализация отсутствия пламени;

-       сигнализация прорыва трубного пучка;

-       сигнализация «Авария подогревателя»;

-       сигнализация режимов работы подогревателя;

-       измерение температуры газа на выходе узла предотвращения гидратообразования;

-       сигнализация положения крана на входе узла предотвращения гидратообразования;

-       сигнализация положения крана на выходе узла предотвращения гидратообразования;

-       сигнализация положения крана на обводной линии узла предотвращения гидратообразования;

-       управление краном на входе узла предотвращения гидратообразования;

-       управление краном на выходе узла предотвращения гидратообразования;

-       управление краном на обводной линии узла предотвращения гидратообразования;

Узел редуцирования газа:

-       измерение давления газа на выходе узла редуцирования;