Материал: РАТ19. Лекция 4

Внимание! Если размещение файла нарушает Ваши авторские права, то обязательно сообщите нам

Диаграмма классов

26

Диаграмма объектов: обозначения

Объект и анонимный объект

Объект с атрибутом

Связь объектов (атрибут не указан)

Связь объектов (атрибут указан)

27

Диаграмма объектов: пример

28

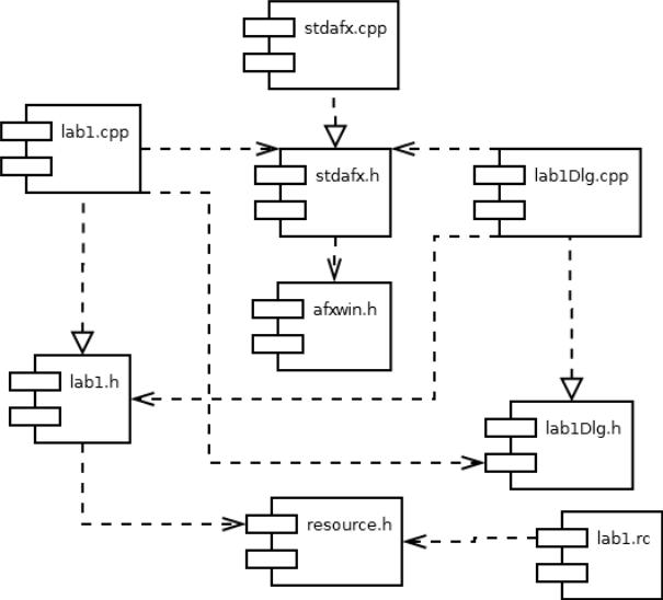
Диаграмма компонентов

Артефакт:

таблицы,

файлы данных,

исполняемые файлы,

документы,

динамически загружаемые библиотеки.

Компонент:

программная реализация класса или нескольких классов

29

Диаграмма компонентов

UML 1.4

30