Материал: РАТ19. Лекция 4

Внимание! Если размещение файла нарушает Ваши авторские права, то обязательно сообщите нам

Дуги диаграммы деятельности

Дуга между видами деятельности, объектом и видом деятельности

Дуга из области прерывания

Именованная дуга

Соединение дуг

Примеры дуг:

Роли на диаграмме деятельности

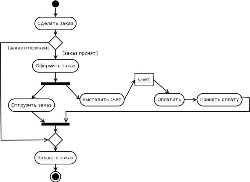
Пример диаграммы деятельности

Диаграмма состояний

Инициализация телефона

В зоне

Установлено соединение

Вне зоны

Выключение

24

Диаграмма классов