Материал: РАТ18. Лекция 6

Внимание! Если размещение файла нарушает Ваши авторские права, то обязательно сообщите нам

DFD в нотации Гейна-Сарсона

Элементы

диаграммы

поток данных

процесс

хранилище

внешняя сущность

16

Пример DFD (Гейн и Сарсон)

17

Пример DFD (Гейн и Сарсон)

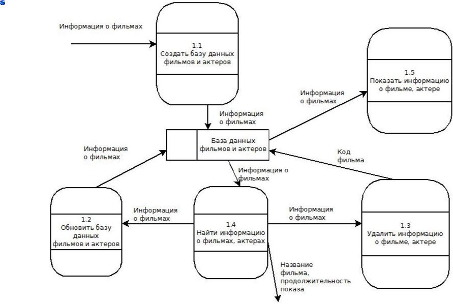
DFD 1 уровня

18

Диаграмма «Сущность-связь» ERD

ERD — Entity-Relationship Diagrams

Назначение: построение ER-моделей, не зависящих от типа СУБД (концептуальная модель)

Основные элементы:

сущность - класс однотипных объектов, информация о которых должна быть учтена в модели.

экземпляр сущности - это конкретный представитель данной сущности.

атрибут - это именованная характеристика, являющаяся некоторым свойством сущности.

связь - это неизбыточный набор атрибутов, значения

 

которых в совокупности являются уникальными для

 

каждого экземпляра сущности. Неизбыточность

 

заключается в том, что удаление любого атрибута из

 

ключа нарушает его уникальность.

19

ERD в нотации Чена

Питер Чен, 1976 год Элементы диаграммы:

20