Материал: РАТ18. Лекция 6

Внимание! Если размещение файла нарушает Ваши авторские права, то обязательно сообщите нам

Диаграммы потоков данных DFD

DFD — Data Flow Diagrams

Назначение: описание бизнес-процессов

Метод: разбиение на уровни абстракции с ограничением числа элементов на каждом уровне (от 3 до 6-7)

Контекстная диаграмма — верхний уровень абстракции

Основные элементы:

поток данных — моделирует передачу информации

процесс - преобразует входной поток в выходной

хранилище — определяет данные, которые будут сохраняться

внешняя сущность — существует вне контекста системы

11

DFD в нотации Йодана

Элементы

диаграммы

поток данных

процесс

хранилище

внешняя сущность

12

Функциональная декомпозиция в DFD

13

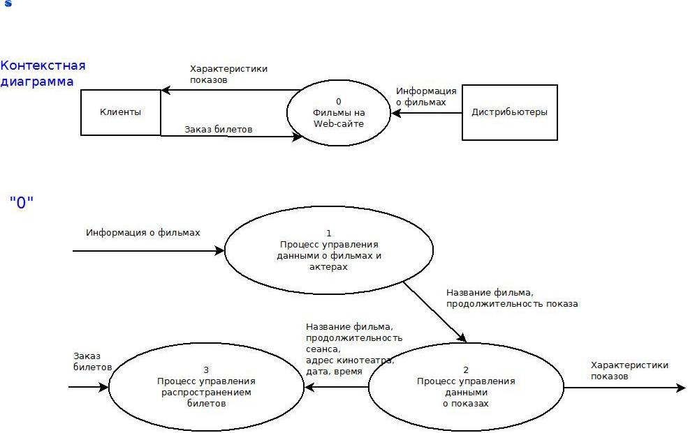
Пример DFD (Йодан)

Система «Фильмы на Web-сайте» (Л.А.Мацяшек, Б.Л.Лионг, Практическая программная инженерия, 2010)

Пример DFD (Йодан)

DFD 1 уровня

15