Материал: РАТ18. Лекция 6

Внимание! Если размещение файла нарушает Ваши авторские права, то обязательно сообщите нам

Разработка и анализ требований проектирования ПО

Методы структурного анализа требований к ПО

Лектор: Петрова О.Б.

СПбГУТ

2018

Средства структурного анализа

SADT (Structured Analysis and Design Technique).

IDEF (Icam DEFinition):

ICAM (Integrated Computer-Aided Manufacturing) — программа интегрированной компьютерной модернизации производства США.

IDEF0 - методология, используемая для создания функциональной модели.

IDEF1 - методология, используемая для создания информационной модели и др.

Стандарт: Р 50.1.028-2001 Информационные технологии поддержки жизненного цикла продукции.

DFD ( Data Flow Diagrams) — функциональная модель.

ERD ( Entity-Relationship Diagrams) — информационная модель. STD ( State Transition Diagrams) — динамическая модель.

2

Методология SADT

Цель: моделирование бизнес-процессов.

Время появления: конец 60х годов.

Автор: Дуглас Т. Росс.

Цель: уменьшить количество дорогостоящих ошибок в сложных проектах

за счет структуризации на ранних этапах создания системы,

за счет улучшения контактов между пользователями и разработчиками

за счет сглаживания перехода от анализа к проектированию.

Применение: на этапах сбора требований и анализа системы.

Особенности: объединяет управление,обратную связь и исполнителей.

3

Элемент SA

Работа — процессы, задачи, функции.

Вход — исходные данные, материалы.

Выход - результат преобразования, цель.

Управление — стандарты, правила, которые должны быть соблюдены в процессе выполнения работы.

Механизм — ресурсы, необходимые для выполнения работы (люди, оборудование).

4

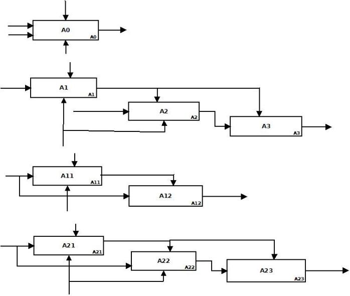
Уровни диаграммы SADT

A0 — общее представление

A0

A0 — детальное представление

A0

A1 — детализация процесса A1

A1

A2 — детализация процесса A2

A2

5