Материал: Привлечение клиентов ИТ–компании

Внимание! Если размещение файла нарушает Ваши авторские права, то обязательно сообщите нам

2.4 Организационная структура компании "Персис" as is


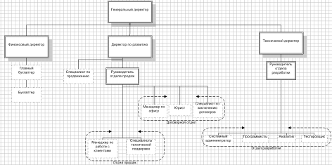
Пермская IT-компания "Перспективные системы" поставила себе цель: увеличить доход от своего продукта "Эконом-Эксперт" за счет выбора инструментов маркетинговой деятельности. К концу 2015 года структурные подразделения компании включали в себя отдел бухгалтерии, IT-отдел, отдел продаж и договорной отдел. Организационная структура компании в 2015 году представлена на рисунке 2.3.

Рисунок 2.3. Структурные подразделения компании "Персис" на 2015 год

 

В обязанности специалиста по продвижению входят:

·        создание и оптимизация рекламных интернет компаний (в том числе проведение E-mail рассылок);

·        участие в разработке маркетинговой политики компании;

·        изучение рынка аналогичных товаров и услуг:

·        разработка программ по формированию спроса и стимулированию сбыта;

·        подготовка предложений и разработка рекомендации по повышению качества и улучшению потребительских свойств товаров и услуг;

·        выполнение отдельных служебных поручений своего непосредственного руководителя.

В обязанности специалиста технической поддержки входят:

·        планирование собственной работы в рамках выполняемых обязанностей;

·        осуществление оперативной помощи и консультирование заказчиков в части работы с программными продуктами компании;

·        осуществление оперативной помощи и консультирование сотрудников компании в части работы с программными продуктами компании;

·        предоставление информации о выявленных ошибках в программных продуктах компании.

Обязанности менеджера по работе с клиентами:

·        выявление потребностей клиента;

·        работа с впервые обратившимися клиентами;

·        ведение коммерческих переговоров с клиентами в интересах организации;

·        консультирование клиентов по продуктам и услугам компании, способам осуществления покупки;

·        отправка типовых коммерческих предложений/договоров;

·        оперативное реагирование на информацию, поступающую от клиентов;

·        поддержание взаимоотношений с заинтересованными клиентами;

·        предоставление отчетов руководителю отдела продаж и директору по развитию по итогам работы.

Обязанности специалиста по заключению договоров:

·        организует подготовку и заключение договоров с новыми клиентами, в случае необходимости - переоформление договоров с существующими клиентами;

·        лично принимает заказы всех ключевых клиентов;

·        при необходимости консультирует клиента по оптимальному составлению заказа;

·        ведет учет исполнения сделанных заказов и взаиморасчетов со своими клиентами;

·        обеспечивает своевременный и полный возврат дебиторской задолженности своих клиентов;

·        участвует в составлении актов и других документов на недостачу;

·        обеспечивает своевременное и достоверное оформление всей предусмотренной отчетности и иной рабочей документации.

В обязанности руководителя отдела продаж входят:

·        организация и контроль работы менеджеров по продажам;

·        разработка перспективных и текущих планов сбыта продукции;

·        организация работы по ведению, анализу и систематизации клиентской базы;

·        контроль состояния дебиторской и кредиторской задолженности;

·        разработка критериев оплаты менеджеров отдела продаж;

·        организация обучения, тренинги для менеджерского состава.

В обязанности руководителя отдела разработки входят:

·        составление необходимой документации и контроль выполнения подчиненными полученной работы;

·              оценивание объема поручаемой работы с целью правильного планирования и выполнения работы в срок;

·              поддержание в актуальном состоянии стандартов отдела, контроль соответствия деятельности сотрудников отдела стандартам;

·              реализацию алгоритмов;

·              формулирование и распределение заданий;

·              контроль исполнения заданий;

·              участие в обсуждении архитектуры и требований к системе;

·              выбор технологии, языка программирования, библиотек и т.п.;

·              отладка кода.

В обязанности аналитика входят:

·        проведение аналитической и научно-исследовательской работы с целью сбора, оценки и анализа получаемой информации, а также выработки практических рекомендаций;

·        осуществление мониторинга публикаций законов, статей и др.;

·        составление необходимой отчетной документации.

В обязанности программиста входят:

·        разработка технологии решения задачи по всем этапам обработки информации;

·        выполнение работ по подготовке программ к отладке и проводит их отладку;

·        осуществление запуска отлаженных программ и ввод исходных данных;

·        проведение корректировки разработанной программы на основе анализа выходных данных;

·        разработка инструкций по работе с программами, оформление необходимой технической документации;

·        осуществление сопровождения внедренных программ и программных средств.

Ниже представлена матрица ответственности, составленная исходя из обязанностей специалистов (табл. 2.2), где:

В - владелец процесса;

И - исполнитель.

Таблица 2.2. Матрица ответственности основных процессов компании "Персис"


Руководитель отдела продаж

Руководитель отдела разработки

Директор по развитию

Тех. директор

Отдел продаж

Отдел разработки

Специалист по продвижению






Техническая поддержка

Менеджер

Аналитик

Разработчик


Анализ требований


В

В




И


И

Разработка нового функционала и услуг


В


И




И


Поставка s/w, h/w


В


И






Реализация функционала ИС


В


В




И


Продажа / Маркетинг

В


В



И



И

Сопровождение

В




И

И




.5 Бизнес-процессы маркетинговой деятельности компании "Персис" as is


Поскольку главные изменения в компании "Персис" коснулись бизнес- процессов маркетинговой деятельности, рассмотрим их такими, какой он был в 2015 году. На рис. 2.4 представлен единственный существующий бизнес-процесс:

Рисунок 2.4. Общее представление бизнес - процесса "E-mail-рассылка" на 2015 год

 

Бизнес-процесс "E-mail-рассылка" представлен на рис. 2.5. Владельцем данного бизнес-процесса является директор по развитию, который контролирует работу специалиста. Исполнитель - специалист по продвижению который непосредственно выполняет данный БП. На входе - необработанная база подписчиков. На выходе - готовая рассылка.

Рисунок 2.5. Бизнес - процесс "E-mail-рассылка" на 2015г.

Говоря о недостатках и слабых сторонах представленного БП (бизнес-процесса) можно выделить:

1.       Это единственный бизнес-процесс маркетинговой деятельности.

2.       Нет сегментации базы. Как правило, одним письмом трудно получить реакцию от всей базы, поскольку к каждому сегменту нужен свой подход, свое предложение.

.        Пользователи получают черно-белое письмо, а не красочное html-письмо. Этот фактор тоже может повлиять на CTR (кликабельность).

.        Нет тестирования письма. Возрастает шанс попасть в папку "Спам", также могут быть ошибки в ссылках и тексте.

.        Нет собственной метки (UTM-метки у письма). Это значит, что всю информацию о данном событии (рассылке) можно увидеть только в статистике сервиса для рассылок. А как показывает практика, зачастую эта статистика не всегда корректна.

.        Генерация трафика идет на сайт, а не на форму для скачивания демо-версии. Данные действия отвлекают клиента от совершения целевого действия (скачивание демо-версии).

2.6 Показатели бизнес-процессов маркетинговой деятельности as is

Показатели бизнес-процессов служат для того, чтобы отслеживать состояние, в котором находится бизнес-процесс. Любой бизнес-процесс является управляемым. С помощью показателей можно управлять процессом и наблюдать в какую сторону меняется процесс: лучше или худшую [22]. Авторы выделяют ряд показателей бизнес-процессов компании: результативности, эффективности, производительности, качества.

Показатели результативности - это мера результата процесса [21]. К показателям результативности относятся:

·                     число обратившихся клиентов;

·        объем продаж;

·        количество сделок;

·        срок доставки и др.

Показатель эффективности определяется как соотношение результатов процесса и затрат на его производство [21]. К показателям эффективности относятся:

·                     стоимость привлечения клиента;

·        конверсия продаж;

·        средний чек;

·        себестоимость продукции;

·        стоимость доставки и др.

Также существуют показатели производительности. Это интегральный показатель, определяющий конкурентоспособность как компании в целом, так и отдельных ее процессов. Производительность определяется как отношение результата процесса к числу исполнителей процесса [21]. К показателям производительности относятся:

·                     объем продаж на одного сотрудника;

·        число обсуживаемых клиентов на сотрудника;

·        выручка на сотрудника;

·        прибыль на сотрудника и др.

·                     удовлетворенность клиента;

·        количество жалоб;

·        затраты на устранение брака;

·        число ошибок, неисправностей и др.

В данной работе будут рассмотрены показатели эффективности (конверсия в продажу) и результативности (количество купивших клиентов).

Количественные показатели - это величины, которые можно измерить. Был выбран расчет именно количественных показателей, поскольку, качественные показатели считаются недостаточно точными, более того, при оценивании количественных показателей бизнес - процесса можно выявить наиболее слабое звено в процессе.

В табл. 2.3 представлены основные измеряемые показатели и их количество за три месяца работы процесса as is. Все данные по процессу "Е-mail - рассылка" фиксируются в корпоративном документе компании "Персис" - "Метрики" и в сервисе для рассылок eSputnik. Также часть данных копятся в базе данных компании.

Таблица 2.3. Таблица значений показателей процесса as is

Показатели

Количество

Количество отправленных писем

156840

Количество полученных писем

123050

Количество клиентов, открывших писем

45610

Количество клиентов, перешедших по ссылке на сайт

6720

Количество клиентов, скачавших демо-версию

980

Количество купивших клиентов

60


Из показателей видим, что большое количество пользователей не получают письма, следовательно, это указывает на то, что в базе есть неактивные почтовые адреса.

Также небольшой процент клиентов, открывших писем, это указывает на то, что нужно доработать тему письма. Также видно, что небольшое количество клиентов нажимают на кнопку для скачивания демо-версии. Данный показатель говорит о том, что люди "теряются" до совершения целевого действия. Конверсия в покупку после рассылки составляет 6%. Показатель является приемлемым. Поскольку минимальная конверсия от рассылки с хорошим письмом должна быть минимум 3% [19].

Выводы по главе 2

В рамках второй главы была изучена деятельность компании "Перспективные системы": сфера деятельности, инфраструктура, организационная структура на 2015 год.

Были построены модели основных процессов компании, изучены модели бизнес-процессов маркетинговой деятельности (as is) на 2015 год, построена матрица ответственности за основные процессы компании. На основе анализа были посчитаны и проанализированы показали БП маркетинговой деятельности.

Глава 3. Совершенствование бизнес-процессов маркетинговой деятельности компании "Персис" to be

Необходимо улучшить существующий бизнес-процесс маркетинговой деятельности "E-mail-рассылка" [16], а также внедрить новый бизнес-процесс "Контекстная реклама".

3.1 Рассмотрение бизнес-процесса "E-mail-рассылка"


Для начала рассмотрим процесс "E-mail-рассылка" в нотации IDEF0. Общее представление данного бизнес-процесса предоставлено ниже на рис. 3.1:

Рисунок 3.1. Общее представление бизнес - процесса "E-mail-рассылка"

 

После анализа и выявления недостатков в существующем бизнес-процессе "E-mail-рассылка" были внесены изменения (рис. 3.2).

Рисунок 3.2. Бизнес - процесс "E-mail-рассылка"

Владельцем данного бизнес-процесса является директор по развитию, который контролирует работу специалиста. Исполнитель - специалист отдела "Маркетинг", который непосредственно выполняет данный БП. На входе - черновик письма и необработанная база подписчиков. На выходе - готовая рассылка.

Были добавлены этапы "Сегментация базы" и "Подготовка письма для каждого сегмента". Этап "Сегментация базы" был добавлен, поскольку на разный сегмент базы необходимо влиять по-разному. Одному сегменту интересен один набор функций, следовательно, в письме нужно сделать упор на них. Другому сегменту - другое письмо с контентом для его сегмента (этап "Подготовка письма для каждого сегмента") [6]. Сегментация базы должна повысить эффективность от рассылки (конверсию).

На данный момент сегментация базы осуществляется через SQL запрос с помощью программы Toad for SQL Server (рис. 3.3). В данном примере показана самая простая сегментация базы через условия: контакты не содержатся в двух указанных базах и фильтрация контактов по полю СГОЗ (совокупный годовой объем закупок).

Рисунок 3.3. Сегментация базы через SQL запрос

Еще один добавленный этап - "Подготовка базы". Декомпозиция данного этапа, представленная на рис. 3.4.

Рисунок 3.4. Декомпозиция этапа "Подготовка базы"

Этап "Подготовка базы" состоит из подэтапов: фильтрация контактов на уникальность (удаляются все дублирующийся контакты, проверка корректности персонификации контактов (проверяются фамилия, имя и отчество контактов, все e-mail-адреса проходят верификацию и удаляются неактивные контакты), создание персонифицированной ссылки для каждого контакта (создается ссылка вида: inn=123&kpp=123&email=123@mail.ru).