В договоре на проектирование указываются:
наименование предприятия, здания или сооружения;
вид строительства (новое, реконструкция или расширение);
район, пункт, площадка для строительства;
ассортимент услуг, мощность предприятия;
тип здания (этажность, количество секций), возможность примнения типовых или других видов проектов;
требования к архитектурно-планировочному решению;
требования по защите окружающей среды и утилизации отходов производства;
намечаемые сроки строительства, порядок его осуществления и ввода мощностей.
Заказчик должен выдать проектной организации вместе с договором акт о выборе площадки для строительства с материалами согласования места расположения предприятия, а также строительный паспорт участка, технические условия на присоединение Проектируемого предприятия к источникам снабжения, инженерным сетям и коммуникациям, сведения о застройке, подземных коммуникациях и сооружениях.
В типовой проект входят технический проект, рабочие чертежи и сметы. Технический проект включает пояснительную записку, схему генерального плана, технологическую и строительные части. В технологической части отражается технология производственных процессов, их механизация и автоматизация, энергоснабжение, системы связи и сигнализации, спецификации основного оборудования.
В строительной части технического проекта представлены архитектурно-строительные решения, в том числе по отоплению, вентиляции, кондиционированию воздуха, водопроводу и канализации.
Рабочие чертежи состоят из технологических, архитектурно-строительных, чертежей бетонных, железобетонных и стальных конструкций, по отоплению, вентиляции и кондиционированию воздуха, электротехнических, связи и сигнализации, водопровода и канализации, по автоматизации процессов. К ним прилагается пояснительная записка.
При вводе гостиницы в эксплуатацию заключают договоры с такими предприятиями и организациями, как: Роспотребнадзор, Водоканал, Топливно-энергетическая компания, на обслуживание контрольно-кассовых машин (ККМ), с прачечной, химчисткой, другими предприятиями.
Объект должен быть принят специально созданной комиссией, которая подписывает «Акт ввода объекта в эксплуатацию».
Контроль за деятельностью гостиниц и других средств размещения осуществляется следующими государственными органами:
Федеральной миграционной службой;
Федеральной службой по надзору в сфере защиты прав потребителей и благополучия человека;
Федеральной службой по надзору в сфере здравоохранения и социального развития;
Федеральной службой по труду и занятости населения;
Министерством Российской Федерации по делам гражданской обороны, чрезвычайным ситуациям и ликвидации последствий стихийных бедствий;
Федеральной налоговой службой;
Министерством природных ресурсов и экологии Российской Федерации;
Федеральным агентством по техническому регулированию и метрологии;
Федеральной антимонопольной службой;
Федеральной службой государственной статистики;
Федеральным агентством по туризму.
Зонирование территории ГК
Проектирование гостиничной территории предполагает зонирование территории на следующие основные участки:
основное здание гостиницы, включающее номера общественные (вестибюль, холлы, гостиные, коридоры, лестницы, предприятия питания и др.), административные, служебные, технические, складские, бытовые, подсобные помещения;
отдельно стоящие здания для киноконцертного зала, конгресс-центра, выставочных павильонов и др.;
отдельно стоящие коттеджи, дачные домики для клиентов;
очистные и другие сооружения;
сооружения для развлечения и занятий спортом на открытом воздухе (плавательный бассейн, спортивные и детские площадки и др.');
общественные и служебные подъездные пути; автостоянки и гаражи;
садово-парковые и ландшафтные зоны;
хозяйственные зоны.
Садово-парковые зоны располагают в границах территории с учетом местных климатических особенностей, благоприятного зрительного впечатления, обеспечения оптимального доступа.
Специальными объектами ландшафтного проектирования являются сады на искусственных основаниях (зимние, на крышах домов и др.). Зимние сады создаются в закрытых помещениях с Искусственным климатом, для чего необходимы отопление, вентиляция, полив. Различают декоративные, утилитарные, водные силы. Уход за ними обеспечивает современная система поддержания микроклимата в помещениях.
Номера и основные общественные помещения располагают так, чтобы вид из окон был привлекательным. Проектирование территории гостиницы должно учитывать циркуляцию транспортных и людских потоков. В гостиницах предусматривают отдельные общиеИ служебные входы, отдельный вход в ресторан. Пешеходные пути должны быть отделены от подъездных путей, которые оборудуются отдельно для транспорта проживающих и служебного. Служебный вход размещают в отдалении от общих входов в зоне, недоступной для обзора из номеров и общественных помещений. Центральный вход в гостиницу располагают по правую сторону от основного подъездного пути. Площадь гостиничной автостоянки Должна соответствовать нормам и вместимости гостиницы. Расчетное число мест на автостоянке учитывает легковой автотранспорт и пассажирские автобусы. На стоянку одного автомобиля планируют не более 22,5; при примыкании автостоянок к проезжей части улиц и проездов - не более 18 м2. Максимальное количество одновременно паркуемых автомобилей должно составлять 20 -25 % числа мест в гостинице.
В последнее время здания гостиниц объединяют с бизнес-центрами и торговыми предприятиями, концертными и выставочными залами. Их размещают в одном здании либо в составе комплекса.
Нормативные документы устанавливают определенные требования к гостиничным коридорам, лестницам и лифтовым холлам, вестибюлю, помещениям общественного назначения, хозяйственной зоне, прачечной и химчистке. При проектировании современных гостиниц учитывают возможность проживания лиц с ограниченными физическими возможностями.
Различные помещения гостиниц группируют по функциональным признакам, позволяющим организовать между ними четкие технологические взаимосвязи, отвечающим санитарно-гигиеническим и противопожарным требованиям, способствующим комфорту проживания в гостинице. Проживающие в ней не должны видеть повседневную работу предприятия, а только пользоваться ее результатами. Чем выше уровень комфорта в гостинице и больше ее вместимость, тем более сложную она имеет функциональную структуру.
Проектирование бизнес-процессов на этапе планирования создания гостиничного комплекса: финансовый план
В общем виде этапы бизнес-проектирования являются следующими:
Анализ информации об объекте.
Анализ рыночных тенденций.
Определение целевой аудитории.
Мотивация ЦА (ответ на вопрос: «Чем привлечь ЦА?»)
Формулирование концепции.
Одним из итогов бизнес-проектирования гостиничного комплекса является Финансовая модель гостиницы. Финансовая модель бизнеса гостиницы.
Для инвестора этот этап работы имеет особенно важное значение, так как позволяет принять решение о целесообразности осуществления планируемого проекта. Адресатами этого документа являются инвестор, сотрудники, принимающие решения в будущем бизнесе, финансовые организации. Формат предоставляемого бизнес-плана должен соответствовать всем международным стандартам и должен быть использован для привлечения инвестиций.
В состав бизнес-плана входят:
Производственный план бизнеса (оценка объема вложений, техническая эксплуатация)
Финансовый план бизнеса (плановый бюджет доходов и расходов объекта, налоги, расчет чувствительности проекта)
Показатели эффективности и инвестиционной привлекательности проекта
Оценка рисков и способы их минимизации
На этапе бизнес-проектирования также уделяется внимание проектным решениям оборудования и дизайна ГК.
Первое впечатление от отеля клиент получает от экстерьера, интерьера и технического оснащения гостиничного предприятия, давая оценку гармонии и стилю объекта, определяя, насколько он соответствует заявленной классификации и формату. Собственнику гостиницы важно оправдать ожидания гостя, а также не понести лишних расходов на стадии реализации от неправильно рассчитанных технических решений. В разработке будущего объекта важна каждая мелочь.
Например, основные требования к гостиничной мебели описываются такими характеристиками: безопасность (желательно избегать острых углов), функциональность, трансформируемость, ремонтопригодность (возможность замены поврежденных частей на новые), негорючесть, изготовление из материалов, допускаемых органами санитарно-эпидемиологического контроля, устойчивость к износу, длительная гарантия. Срок обслуживания изготовителем должен быть не меньше десяти лет.
Дизайн покупаемой гостиничной мебели должен быть актуален в течение нескольких последующих лет, чтобы можно было менять вышедшие из строя предметы.
В состав проектных решений входят:
Технико-экономическая экспертиза гостиницы
Архитектурно-планировочное решение и дизайн-проект
Экспертиза архитектурного решения на удовлетворение технологических норм и требований
Руководство по техническому оснащению гостиницы, спецификация отделочных материалов, мебели, оборудования и аксессуаров на основе разработанного дизайнерского решения
Планирование бюджета закупок комплектации, согласование графиков закупок
Разработка решения по автоматизации управления гостиничным объектом
Комплектация IT системами (система управления отелем, система телефонного обслуживания, система электронных ключ-карт, система цифрового телевидения, система web-бронирования, бухгалтерская система , система складского учета).
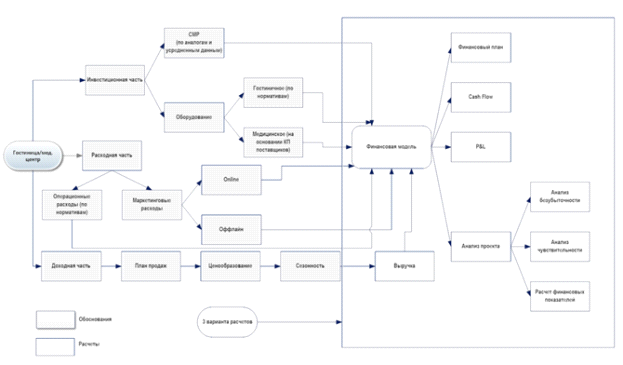
Алгоритм составления Бизнес-плана гостиницы в
общем виде:
Рис. 4.2
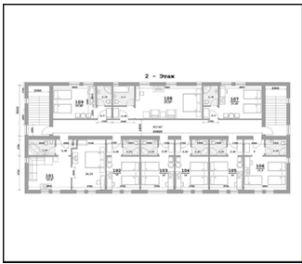
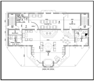
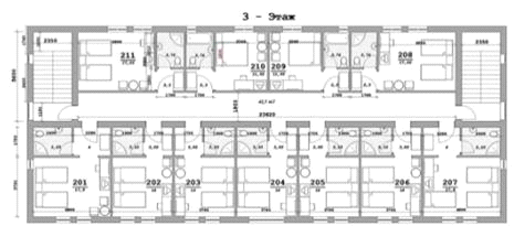
Проект строительства гостиницы на примере готового реализованного проекта.
Проект 3-х этажной одноподъездной гостиницы на
20 номеров.
Рис. 4.3 - Фасад 1
Рис. 4.4 - Фасад 2
Рис. 4.5 - План 1 этажа
Рис. 4.6 - План 2 этажа
Рис. 4.7 - План 3 этажа
|
Наименование |
Площадь, м.кв. |
Состав эскизного проекта (ЭП) |
Состав рабочего проекта (РП) |
Примечание |
|
|
|
Общая |
Номеров |
|
|
|
|
Проект 3-х этажной одноподъездной гостиницы на 20 номеров |
953,17 |
См. экспликацию |
Краткая пояснительная записка с описанием основных характеристик гостиницы. 3D цветные изображения гостиницы - пять видов. Планы каждого этажа. Фасады гостиницы - 4 вида. Разрезы гостиницы - 2 вида. План кровли. План подвала. |
Архитектурная часть, конструктивная часть, раздел водопровода и канализации, вентиляция через вентканалы в стенах с выводом на крышу. Разрабатывается и оплачивается по отдельному договору и техническому заданию. |
Сроки передачи заказчику ЭП - электронно в течении семи дней после получения 100% предоплаты. Для разработки РП нужны инженерно-геологические изыскания площадки строительства. |
Эскизный проект трехэтажной одноподъездной гостиницы на 20 номеров выполнен в соответствии с заданием Заказчика и требованиями СНиП и предназначен для строительства как в Московской области, так и иных климатических условиях.
Архитектурно-строительные решения для строительства в Московской области разработаны для следующих условий:
расчетная зимняя температура по климатическому району II, согласно СНиП 23-0 1-99;
наиболее холодной пятидневки -28° С;
наиболее холодных суток -32° С;
нормативная снеговая нагрузка по III району согласно СНиП 2.01.01. -85*- 100кг/кв.м.(1.00 кПа);
нормативный скоростной напор ветра по I району согласно СНиП 2. 01. 07-85* - 23кгс/кв.м.(0,23 кПа);
зона влажности - нормальная.
Архитектурно-планировочное решение разработано в соответствии со СНиП 31-01-2003 "Многоквартирные жилые дома" и СНиП 31-02 - 2001 "Одноквартирные жилые дома"
Инвестиционный паспорт проекта трехэтажной гостиницы на 20 номеров
Готовый проект трехэтажной гостиницы на 20 номеров.
Проект гостиницы разработан для строительства в
условиях как плотной городской застройки в любой стране, любого климата и экономии
земли, так для малонаселенной местности.
|
Рис. 4.8 - Готовый проект трехэтажной гостиницы на 20 номеров |
Рис. 4.9 - Готовый проект трехэтажной гостиницы на 20 номеров |
|
|||||||||
|
1. |
Полное наименование проекта |
Строительство трехэтажной гостиницы на 20 номеров с использованием альтернативных источников энергии |
||||||||
|
2. |
Территориальная принадлежность |
Россия, _________ |
||||||||
|
3. |
Отраслевая принадлежность, код ОКВЭД |
45.2 |
||||||||
|
4. |
Общая информация о проекте |
|||||||||
|
4.1. |
Краткое описание проекта |
Предоставление гостиничных услуг Проект предполагает договорное сотрудничество с российскими и иностранными туристическими фирмами. Проект гостиницы предполагаем использование альтернативных источников энергии, максимальное сохранение экологии. Основные характеристики здания гостиницы изложены в пояснительной записке. |
||||||||
|
4.2. |
Цель проекта |
Получение прибыли владельцем (-ами) гостиницы. Удовлетворение спроса на гостиничные услуги в России. Развитие туризма в России и в регионе. |
||||||||
|
4.3. |
Проектная мощность |
Гостиница уровня 3-4 звезды на 20 номеров |
||||||||
|
4.4. |
Описание рынка потребителей |
Основные группы потребителей: российские и иностранные туристы и бизнесмены в возрасте от 25 до 70 лет с высоким и средним уровнем доходом. Прогнозируемая доля объема сбыта продукции в России 80%, в ближайших населенных пунктах 20%. |
||||||||
|
4.5. |
Срок строительства объекта |
8 месяцев. Из них: 5 месяцев - строительство здания гостиницы. 3 месяца - монтаж и ввод в эксплуатацию коммуникаций, системы пожаротушения, производственных мощностей, комплектация офисных помещений. План строительства гостиницы. |
||||||||
|
4.6. |
Конкурентные преимущества |
Использование альтернативных источников энергии. Полная независимость от газа. Невысокая зависимость от электрокомпаний с перспективной полной независимости. |
||||||||
|
4.7. |
Наличие ресурсов для реализации проекта |
Для строительства и комплектации гостиницы имеется возможность оперативно купить все необходимые строительные материалы, мебель, оргтехнику и т.д. |
||||||||
|
5. |
Планируемый объем потребления ресурсов (годовой) |
|||||||||
|
5.1. |
Электричества, МВт |
0,2 МВт |
||||||||
|
5.2. |
Газа, млн. м куб. |
Не требуется. |
||||||||
|
5.3. |
Воды, млн. м куб. |
0,0015 |
||||||||
|
5.4. |
Степень освоения проекта: |
Разработан эскизный проект гостиницы, частично - проектная документация, бизнес-план, укрупненный план-график основных работ. Заключен предварительный договор с поставщиками стройматериалов. Заключены предварительные договора со строительными фирмами и фирмами по монтажу внутренних коммуникаций гостиницы. Установлены и заключены предварительные договора с рядом отечественных и иностранных туристических фирм. Имеется договоренность на предоставление гостиничных услуг с рядом крупных туристических международных сетевых агентств. Разработан официальный сайт проекта. Проработана стратегия маркетинга, рекламы и сбыта оказываемых гостиничных услуг. Произведены геологические и топографические исследования участка земли. Имеются три строительные бытовки. |
||||||||
|
6. |
Финансовая оценка проекта |
|||||||||
|
6.1. |
Общая стоимость проекта, млн. руб.: в т.ч.: |
28,0 |
||||||||
|
6.2. |
Собственные средства, млн. руб.: |
8,0 |
||||||||
|
6.3. |
Государственные средства, млн. руб.: |
0,0 |
||||||||
|
6.4. |
Ранее привлеченные средства, млн. руб.: |
0,0 |
||||||||
|
6.5. |
Потребность в инвестициях, млн. руб.: |
20,0 |
||||||||
|
6.6. |
Формы инвестирования (условия участия инвестора): |
Прямые инвестиции |
||||||||
|
6.7. |
Форма возврата инвестиций: |
Денежная или долевое участие в проекте |
||||||||
|
6.8. |
Срок возврата инвестиций: |
6,0 лет |
||||||||
|
7. |
Основные показатели экономической эффективности инвестиционного проекта |
|||||||||
|
7.1. |
Чистый дисконтированный доход (NPV), млн. руб.: |
___ |
||||||||
|
7.2. |
Простой срок окупаемости |
6,0 лет |
||||||||
|
7.3. |
Дисконтированный срок окупаемости |
6,5 лет |
||||||||
|
7.4. |
Внутренняя норма доходности (IRR) |
__ |
||||||||
|
7.6. |
Выручка, млн. руб.: |
15,2 |
||||||||
|
8. |
Социальная эффективность инвестиционного проекта |
|||||||||
|
8.1. |
Число рабочих мест |
12 |
||||||||
|
8.2. |
Средний уровень заработной платы |
35 000,0 рублей в месяц |
||||||||
|
9. |
Бюджетная эффективность инвестиционного проекта |
|||||||||
|
9.1. |
Среднегодовая сумма налоговых платежей, млн. руб. |
___ |
||||||||
|
9.2. |
В т.ч. в консолидированный бюджет города (района и т.д.), млн.руб. |
___ |
||||||||
|
10. |
Основные сведения о земельном участке |
|||||||||
|
10.1. |
Адрес места расположения |
Россия, ______________ |
||||||||
|
10.2. |
Кадастровый номер квартала |
________ |
||||||||
|
10.3. |
Площадь декларированная, м2. |
953,17 |
||||||||
|
10.4. |
Категория земель |
Земли населенных пунктов |
||||||||
|
10.5. |
Вид разрешенного использования |
Для строительства и обслуживания жилых и административных объектов |
||||||||
|
10.6. |
Фактическое использование |
Для административных и жилых объектов |
||||||||
|
10.7. |
Наличие на участке зданий, строений, сооружений, подземных коммуникаций |
Нет |
||||||||
|
10.8. |
Разрешительная, градостроительная документация |
В соответствии с генеральным планом, утвержденным в 2012 году |
||||||||
|
11. |
Сведения о собственнике (правообладателе) земельного участка |
|||||||||
|
11.1. |
Собственник |
Частная собственность |
||||||||
|
11.2. |
Правообладатель |
Частная собственность |
||||||||
|
11.3. |
Вид права |
Государственная собственность на участок не разграничена |
||||||||
|
12. |
Сведения об обременениях |
|||||||||
|
12.1. |
Вид обременения, ограничения |
Нет |
||||||||
|
12.2. |
Площадь обременения |
Нет |
||||||||
|
13. |
Характеристика существующей инженерной инфраструктуры |
|||||||||
|
|
Вид инфраструктуры |
Мощность, диаметр |
Расстояние до точки подключения, м. |
|||||||
|
13.1. |
Электроснабжение |
ВЛ - 10 кВт |
6,0 |
|||||||
|
13.2. |
Газоснабжение |
Газопровод высокого давления |
Использование газа не предполагается |
|||||||
|
13.3. |
Водоснабжение |
Бурение артезианской скважины |
110,0 |
|||||||
|
13.4. |
Канализация |
Существующая канализационная сеть |
130,0 |
|||||||
|
13.5. |
Телефонизация и Интернет |
Имеется возможность подключения |
50 |
|||||||
|
13.6. |
Стоимость обеспечения земельного участка инженерной инфраструктурой, млн.руб. |
- |
3,5 |
|||||||
|
14. |
Дополнительная информация о земельном участке |
|||||||||
|
14.1. |
Особые условия |
Участок прямоугольной формы. Рельеф участка: ровный, спокойный с незначительным уклоном к северо-западу. Деревьев на участке нет. Данных по залеганию грунтовых вод нет. Господствующее направление ветров: восточное и северо-восточное. Сейсмичность - 4 балла. Подъездные пути к участку хорошие. Имеется возможность подъезда к участку с одной стороны. |
||||||||
|
14.2. |
Стоимость аренды/выкупа земельного участка (млн.руб.) |
Частная собственность |
||||||||
|
14.3. |
Примечания |
- |
||||||||
|
15. |
Расстояние до крупных населенных пунктов и объектов транспортной инфраструктуры |
|||||||||
|
|
Удаленность от |
Название |
Расстояние, км. |
|||||||
|
15.1. |
Центра города |
"Н" |
2,0 |
|||||||
|
15.2. |
Центра субъекта федерации |
город Москва |
23,0 |
|||||||
|
15.3. |
Автомагистрали (краевого, федерального значения) |
Шоссе |
2,5 |
Автодороги местного значения |
Шоссе |
1,5 |
||||
|
15.5. |
Ближайшей железнодорожной станции |
"Н" |
2,0 |
|||||||
|
15.6. |
Ближайших железнодорожных путей |
- |
1 |
|||||||
|
15.7. |
Аэропорта |
города Москвы |
24,0 |
|||||||
|
15.8. |
Морского порта |
города Москвы |
37,0 |
|||||||
|
16. |
Контактные данные |
|||||||||
|
16.1. |
Данные об инициаторе проекта (в случае наличия указывается информация о юридическом/физическом лице): |
- |
||||||||
|
16.2. |
Данные о заявителе (органа исполнительной власти края/органа местного самоуправления) |
Россия, _____________ Тел.: ___________ Скайп: ____________ Мэйл: ______________ Ответственный исполнитель: _______________ |
||||||||
| 00539 |
| 02.03 |
| 0501 Конунников ЛР1-1 |
| 10-2_ЛР |
| 10Лекция 10 |
| 1136 |
| 1304 |
| 131 |
| 1362 |
| 15.02.16 1 пара |