Материал: Организация управления качеством продукции (услуг)

Внимание! Если размещение файла нарушает Ваши авторские права, то обязательно сообщите нам

Системы качества, соответствующие критериям национальных или региональных премий по качеству. Премии по качеству как стимул создания на предприятиях эффективных систем качества широко используются в мире - премия Деминга в Японии, премия Малкольма Болдриджа в США, Европейская премия в станах Европы и др. В России существует премия Правительства РФ в области качества. Следует отметить, что критерии премии по качеству, учитывая все передовое, что имеется в системах по ИСО 9000 и в TQM, еще в большей мере обращены к человеческому фактору.

Суть метода распределения функций качества (QFD) заключается, образно говоря, в переводе требований к качеству с одного языка на другой. Метод анализ причин и последствий отказов (FMEA) впервые был разработан и применен в программе «Шаттл». Чаще всего он используется на стадии проектирования. Суть его заключается в том, что экспертно предполагаются наиболее критические отказы изделия, возможные в эксплуатации. Оцениваются (экспертно) возможные последствия этих отказов. В зависимости от серьезности этих последствий с определенной глубиной анализируются возможные причины отказов и принимаются конструктивные и технологические решения по недопущению этих причин.

Методы Тагути можно отнести к инженерно-эконмическим методам, позволяющим наиболее коротким способом с меньшими затратами прийти к правильному инженерному решению. Тагути создал надежный метод расчета, использовав отношение сигнал/шум, применяемое в электросвязи. Групповые методы анализа и решения проблем получили достаточное воплощение в форме кружков качества. Однако в зарубежной практике групповая организация улучшения качества имеет много разновидностей. Саму по себе идею нельзя вырвать и насадить как нечто самостоятельное. Она должна быть органической частью продуманного проекта построения на предприятии системы качества.

Такие методы, как QFD, FMEA, Тагути, в зарубежной практике применяются очень широко и эффективно, входят неотъемлемой частью в программы подготовки специалистов по качеству.

Семь инструментов качества японской экономики изложены в переводной литературе японских авторов (Исикава, Куме) и в отечественных публикациях. Одно из достоинств этих методов - в их простоте и возможности использования работниками любого уровня - от директора до рабочего.

Статистические методы. Начальный опыт японской революции в качестве связан именно с массовым применением статистических методов. Использование статистических методов предполагает, что на предприятии имеется группа специалистов, квалифицированно владеющих этими методами и осуществляющих постановку их применения на предприятии. Статистические методы широко отражены в стандартах, справочниках и других материалах.

 

.3.2 Порядок проведения сертификации продукции

Порядок проведения сертификации устанавливает последовательность действий, составляющих совокупную процедуру сертификации.

Сертификация продукции включает следующие основные этапы:

-    подача заявки на сертификацию;

-        рассмотрение и принятие решения по заявке;

-        проведение необходимых проверок (анализ документов, испытания, проверка производства и т.п.);

-        анализ полученных результатов и принятие решения о возможности выдачи сертификата соответствия;

-        выдача сертификата и лицензии (разрешения) на применение знака соответствия;

-        инспекционный контроль за сертифицированным объектом в соответствии со схемой сертификации.

В процессе сертификации доказательство соответствия продукции заданным требованиям сопряжено с испытаниями. Испытания проводятся по определенным процедурам и правилам в испытательных лабораториях. Так как испытательные лаборатории являются участниками сертификации. Закон РФ "О сертификации продукции и услуг" устанавливает их обязанности (ст. 12): "Испытательные лаборатории (центры), аккредитованные в установленном порядке осуществляют испытания конкретной продукции или конкретные виды испытаний и выдают протоколы испытаний для целей сертификации".

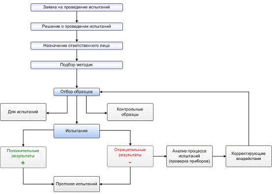
Протоколы, составленные по результатам испытаний о фактических показателях качества продукции, служат объективной основой для выдачи сертификата или отказе в этом. Это необходимое, но не единственное требующееся подтверждение права на получение сертификата. На рисунке 1.7 показана схема проведения испытаний.

Рисунок 1.7 - Схема проведения испытаний

Процедура аккредитации состоит из пяти этапов (Рекомендации по аккредитации Р. 50.4.001-96 "Порядок проведения работ по аккредитации органом по сертификации испытательных и измерительных лабораторий"):

-    рассмотрение заявки на аккредитацию (со всеми необходимыми документами);

-        экспертиза документов;

-        аттестация заявителя;

-        принятие решения об аккредитации;

-        инспекционный контроль аккредитующего органа.

Аккредитованная испытательная лаборатория должна поддерживать свое соответствие требованиям государственного стандарта ГОСТ Р 5100.3-96 и критериям, которые применялись аккредитующим органом при ее аккредитации.

В системе сертификации ГОСТ Р на 1999 год аккредитовано около 3600 лабораторий; в 1998 году - 1800 лабораторий, из них 55 зарубежных. Из общего числа более 270 занимаются испытаниями продукции машиностроения, более 300- электротехнических приборов, 350- - сырья и материалов, 700 - продуктов питания и сельхозсырья, 40- товаров легкой промышленности и 130 - прочих изделий.

 

.3.3 Сертификация услуг

Кратко рассмотрим особенности сертификации услуг.

Принятый в МС ИСО 8402:1994 термин "услуга" означает итоги непосредственного взаимодействия поставщика и потребителя и внутренней деятельности поставщика по удовлетворению потребностей потребителя.

Предоставление услуги - деятельность поставщика, необходимая для обеспечения услуги.

Так как услуга по определению - часть продукции или комбинация с другими частями продукции, то все, что касается продукции, имеет отношение к услугам, в том числе и нормативная документация по сертификации продукции, разумеется, и понятие о качестве и управлению качеством.

По функциональному назначению услуги, оказываемые населению подразделяются на материальные и социально-культурные.

Материальная услуга - услуга по удовлетворению материально-бытовых потребностей потребителя услуг. Эти услуги влияют на потребительные свойства предмета (изменение свойств, изготовление по заказу, создание условий для потребления услуги).

Социально-культурная - услуга по удовлетворению духовных, интеллектуальных потребностей и поддержание нормальной жизнедеятельности потребителя. Воздействуют на морально-психологическое, физическое, духовное состояние потребителя.

Принципы систем сертификации услуг те же, что и для систем сертификации продукции: обязательность и добровольность, условие третьей стороны, аккредитация органов по сертификации, выдача сертификатов соответствия и др.

Проблема сертификации услуг в России приобрела особую актуальность в связи с введением в действие Закона Российской Федерации "0 защите прав потребителей", предусматривающего обязательную сертификацию товаров и услуг на соответствие требованиям безопасности для жизни и здоровья людей, имущества, а также охраны окружающей среды. Кроме того, необходимость проведения работ по сертификации связана с переходом нашей страны к рыночной экономике, в условиях действия которой, качество услуги, как и любого другого товара, является фактором ее конкурентоспособности.

1.3.4 Организация и основные задачи службы управления качеством

Высшее руководство предприятия должно четко понимать и представлять весь процесс по улучшению качества. По мнению многих известных специалистов по качеству ответственность за качество в первую очередь лежит на руководителях высшего звена.

Высшее руководство предприятия должно принять решение о внедрении стандартов ИСО с учетом возрастающих потребностей рынка и инициировать работы в этом направлении.

В соответствии со стандартом ИСО 9001-94 руководство предприятия несет ответственность за:

-       разработку и документальное оформление политики в области качества;

-              создание и утверждение структуры организации работ;

-              определение ответственных должностных лиц и их полномочий;

-              предоставление средств и ресурсов, определение и назначение необходимого персонала, отвечающего за качество;

-              назначение от дирекции лица, ответственного за всю работу по качеству;

-              оценка системы качества со стороны руководства.

Главной целью политики предприятия в области качества должно быть стабильное обеспечение качества продукции и услуг, удовлетворяющих требованиям и ожиданиям потребителей. Политика в области качества это первооснова с которой начинается формирование системы качества. Она является элементом общей политики предприятия (в ней выделяют экономическую, коммерческую, социальную, экологическую и техническую политику) и утверждается высшим руководством. Ее разработка и реализация ведется самостоятельно каждым предприятием.

Политика должна согласовываться с организационными целями и задачами поставщика, ожиданиями и потребностями потребителя.

Руководство предприятия должно принимать все меры, которые обеспечивали бы понимание политики в области качества, ее осуществление и анализ на всех уровнях организации. Политика предприятия свидетельствует о том, что его руководство придерживается четко обозначенных подходов и принципов, базирующихся, как правило, на определенной философии качества.

Закрепленная документально и подписанная руководителем предприятия политика в области качества дает возможность всем работникам, а также потребителям и поставщикам получить отчетливое представление об официальном отношении руководства предприятия к качеству. Она должна быть сформулирована таким образом, чтобы касаться деятельности каждого работника, а не только качества продукции или услуг, предлагаемых предприятием. Ее формулировка должна быть краткой и простой для запоминания.

Руководство предприятия должно довести политику предприятия в области качества (как и свои обязательства) до каждого работника предприятия. Это достигается путем [3] <#"876537.files/image008.gif">

Рисунок 1.8 - Система качества

Систематически должны осуществляться контроль и анализ выполнения политики в области качества. По их результатам проводится корректировка положений или установление новых.

Политика в области качества может быть выражена в девизе предприятия, обращенного к потребителям, поставщикам и общественности, сертифицирующим организациям. Девиз должен быть четким, кратким и выразительным. Приведем несколько примеров девизов зарубежных компаний [3] <#"876537.files/image009.gif">

Рисунок 1.9 - Жизненный цикл проекта [4] <#"876537.files/image010.gif">

Рисунок 1.10 - Схема управления процессом проектирования и разработки продукции

В зависимости от этапа проектирования и вида продукции учитываются факторы:

-    относящиеся к требованиям потребителя и их удовлетворению (работоспособность продукции, в предполагаемых условиях эксплуатации, случаи непреднамеренного и неправильного использования, безопасность и экологичность и др.);

-        относящиеся к техническому описанию продукции (безотказность и работоспособность, пригодность к монтажу, ремонтопригодность, внешний вид, требования к этикетированию и др.);

-        относящиеся к технологическим требованиям (возможность механизации и автоматизации, возможность проведения технического контроля и испытаний, требования к комплектующим, упаковке, погрузочно-разгрузочным работам, срок годности и др.) [3] <#"876537.files/image011.gif">

Рисунок 2.1 - Карта процессов кафедры «Самолетостроения и эксплуатации авиационной техники»

Рисунок 2.2 - Карта процессов Учебного центра компьютерных технологий

2.2.3 Контроль качества оказываемой услуги

При осуществлении контроля качества проводятся следующие мероприятия:

-  анализ и экспертиза документов и материалов, характеризующих деятельность организации, средств обеспечения образовательного процесса по вопросам, подлежащим проверке (в том числе учебно-методической документации, учебной, учебно-методической литературы и иных библиотечно-информационных ресурсов) (при проведении документарных и выездных проверок);

-        анализ использования в образовательном процессе объектов, необходимых для осуществления образовательной деятельности (зданий, строений, сооружений, помещений и территорий), учебно-методической документации, учебной, учебно-методической литературы и иных библиотечно-информационных ресурсов и средств обеспечения образовательного процесса (при проведении выездных проверок);

-        экспертиза качества освоения обучающимися образовательных программ (при проведении выездных проверок);

-        анализ результатов текущего контроля успеваемости и промежуточной аттестации обучающихся, итоговой аттестации выпускников организации (при проведении документарных и выездных проверок).

В качестве контроля знаний студентов - тестирование студентов с помощью интернет-тестирования i-exam. Участие в олимпиадах, конкурсах, конференциях - это тоже можно назвать косвенным контролем успеваемости студентов.

Последний раз на кафедре СМ и ЭАТ была аккредитация в апреле 2013г, результат положительный, замечаний не выявлено.

 

.2.4 Рекомендации по совершенствованию процесса управления качеством

В ходе выполнения курсовой работы разработаны следующие рекомендации процесса управления качеством на кафедре СМ и ЭАТ.

1.   При разработке должностных инструкций должен быть принцип «от общего к частному», т.е. типовые должностные инструкции (ассистент, ст. преподаватель, доцент, профессор, специалист УМР, программист, учебный мастер) должны разработать отдел кадров. А каждое структурное подразделение в связи со своей спецификой доработать пункты типовой инструкции.

2.       Разработка типовых инструкций по хранению документов в папках 29-17 и 29-18 (приказы и перечень по Курсовым проектам и работам).

.         Разработка общей формы «индивидуального плана и отчета преподавателя».

.         Разработка типовой инструкции для хранения отчетов по НИРС и индивид. планов преподавателей по НИРС, поскольку для статуса НИУ работы выполненные студентами тоже актуально.

Для образовательного процесса следующие рекомендации.

1.       Разработка электронных образовательных ресурсов, позволяющих контроль знаний и вводить корректирующие действия.

.         Привлекать преподавателей кафедры к участию в проведении экскурсий старшеклассников на ИАЗе.

.         Внести изменения в учебные планы специальности «самолето- и вертолетостроение» с целью выделения специализацией:

-        конструкторская разработка и сопровождение авиационной техники;

-        технология агрегатно-сборочного производства;