Материал: Организация и контроль учебной деятельности студентов в рамках СМК СГУ

Внимание! Если размещение файла нарушает Ваши авторские права, то обязательно сообщите нам

Организация и контроль учебной деятельности студентов в рамках СМК СГУ

Министерство образования и науки РФ

Федеральное государственное бюджетное образовательное учреждение высшего профессионального образования

«Сочинский государственный университет»

Факультет экономики и процессов управления

Кафедра информационных технологий

Специальность 080801 - «Прикладная информатика (в экономике)»






Выпускная квалификационная работа

Тема: Организация и контроль учебной деятельности студентов в рамках СМК СГУ








Сочи, 2015 год

ВВЕДЕНИЕ

В целом ситуацию с обеспечением качества подготовки специалистов в России нельзя назвать благополучной из-за воздействия ряда факторов, связанных, в том числе с сокращением финансирования вузов. Негативные процессы в высшей школе, которые имели место в 90-х годах, не могли не сказаться на самой сущности вуза как центра науки, образования.

Начиная с середины 90-х гг. некоторые вузы стали активно искать пути изменения ситуации к лучшему. Их реакцией на резкое изменение внешней среды и внутренние осложнения системы высшего образования был поиском путей адаптации к новым условиям, в т.ч. на основе совершенствования системы управления качеством.

На основании Решения Коллегии Федерального агентства по образованию Министерства образования и науки РФ № 3/1 от 16 ноября 2004 г. “О разработке и внедрении внутривузовской системы управления качеством образования в высших учебных заведениях (на примере Московского государственного института стали и сплавов (технологического университета)”, Министерство образования издало одноименный Приказ № 304 от 3 декабря 2004 г. Суть Приказа состоит в его названии - необходимо разработать и внедрить внутривузовские системы менеджмента качества образовательных услуг, т.е. тех услуг, на которые и финансируются ВУЗы из бюджета.

СМК, существующие на данный момент в современной сфере образования функционируют в связи с принятыми требованиями и не функционируют. Прикладные информационные технологии также редко применяются. Создаваемая подсистема показывает применение реально действующих актуальных бизнес-процессов вкупе с уместным применением современных программ.

Целью данной выпускной квалификационной работы является разработка информационной подсистемы «Организация и контроль учебной деятельности студентов» в рамках СМК СГУ, с целью повышения качества выпускаемых специалистов.

Исходя из главной цели, мы можем сформировать следующую совокупность задач, т.е. тактику:

. Изучение действующей СМК СГУ и подсистемы Учебного отдела.

. Изучение предметной области и функций, выполняемых сотрудниками отдела.

. Построение модели AS IS подсистемы «Организация и контроль учебной деятельности студентов».

. Разработка системы показателей эффективности и стратегической карты для Учебного отдела.

. Формирование оптимальных бизнес-процессов (построение модели ТО ВЕ для создаваемой информационной подсистемы).

. Разработка технического задания для создаваемой информационной подсистемы;

. Визуализация фактических и плановых значений показателей с помощью индикаторной линейки.

. Генерирование регламентной документации Учебного отдела.

1. АНАЛИТИЧЕСКАЯ ЧАСТЬ

1.1 Постановка задачи

На данный момент СМК СГУ существует только в текстовом виде и была создана исключительно с целью прохождения университетом государственной аккредитации. После её прохождения СМК выполнила свою цель и осталась нужным, но неисполняемым пакетом документов, который содержит бизнес-процессы, описанные слишком поверхностно, чтобы их можно было выполнять (Рис.1.1 и 1.2).

Рис. 1.1 - Типовой пример СМК - Контекстная диаграмма «Организация учебного процесса»

Рис. 1.2 - Типовой пример СМК - Описание бизнес процесса «Оценка соответствия учебных планов ГОС»

Указанием ректора университета было принято решение о разработке информационной подсистемы для учебного отдела «Организация и контроль учебной деятельности студентов», которая могла бы улучшить деятельность подразделения таким образом, чтобы могло повыситься качество выпускаемых специалистов с помощью контроля посещаемости и количества выговоров, как студентам, так и сотрудникам.

Для этого были выделены уровни автоматизации, которые могла бы выполнять подсистема с помощью актуальных бизнес-процессов:

) автоматически генерировать регламентную документации в любой момент времени;

) контролировать исполнение бизнес-процессов с помощью показателей

) осуществлять хранение показателей в базе знаний;

) обеспечивать удалённый доступ к подсистеме СМК;

) визуализировать плановые и фактические показатели с помощью индикаторных линеек.

1.2 Построение модели AS IS

После изучения предметной области, была составлена модель AS IS, включающая главные бизнес-процессы учебного отдела (УО), схему документооборота, структурную организацию университета, которая в свою очередь включает в себя подробное описание УО, его функций.

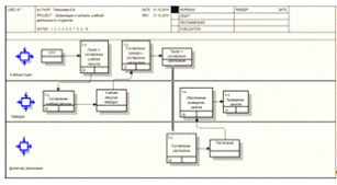
Диаграммы основных бизнес-процессов учебного отдела «Контроля и организации учебной деятельности студентов» выполнены с помощью программного пакета BPWin для моделирования, анализа и проектирования, с целью дальнейшей оптимизации. Графическое изложение этой информации позволяет перевести задачи управления организацией из области сложной образовательной системы в сферу инженерных технологий. Бизнес-процесс «Организация учебной деятельности» представлена на рис. 1.3:

Рис. 1.3 - Бизнес-процесс «Организация учебной деятельности студентов»

Бизнес-процесс «Организация учебного деятельности студентов» начинается с получения ООП в учебном отделе. Далее, на основании ООП, заведующий кафедрой разрабатывает нормы времени и нагрузки. После завершения процесса «Разработка норм времени и нагрузки», он отправляет информацию о профессорско-преподавательском составе кафедры в плановый отдел. Нагрузка отправляется заведующим кафедрой в диспетчерскую службу, чтобы инициировать начало формирования расписания.

Затем, когда расписание будет сформировано, диспетчерская служба (ДС) отправляет его на проверку в учебный отдел и, если, оно соответствует всем критериям положения «О составлении расписаний учебных занятий», то УО утверждает его. Если расписание не соответствует, то проверяющий отправляет его обратно в диспетчерскую службу на переработку.

После того как ДС внесёт необходимые исправления в график занятий, после чего его снова отправляют на проверку в УО. При необходимости этот цикл повторяется.

Рис. 1.4 - Бизнес-процесс «Контроль посещаемости студентов»

В представленном выше процессе (рис.1.4), после того, как готово расписание, кафедра занимается процессом «Контроль выполнения учебного плана через исполнение расписания занятий». Куратор и староста группы одновременно начинают контролировать студентов: куратор наблюдает и корректирует учебную деятельность студентов, а староста проверяет их посещаемость и фиксирует это в журнале посещаемости.

Преподаватель заполняет раздел «Тема занятия» в журнале посещаемости и подтверждает своей подписью количество студентов на паре. Следуя своим обязанностям, после занятий, староста сдаёт журнал посещаемости в деканат. Где его проверяют, а по прошествии отчётного периода сдают «Отчёт о посещаемости», сформированный по записям в журнале посещаемости.

Таким же образом, УО совместно деканатом проводит периодические проверки посещаемости студентов во время семестра. Для этого они формируют комиссию - составляют по расписанию занятий график проверок, и после проведения проверки формируют «Акт о проверке посещаемости». После этого, этот документ передаётся на рассмотрение в учебно-методический совет.

1.3 Анализ существующих разработок и обоснование выбора технологии проектирования

Для анализа, ниже представлены следующие системы менеджмента качества российских вузов: Рязанского государственного агротехнического университета (РГАТУ) и Нижневартовского государственного университета (НВГУ). СМК этих вузов представлены ниже.

СМК Рязанского государственного агротехнического университета имени П.А. Костычева

Система менеджмента качества (СМК) функционирует в ФГБОУ ВПО РГАТУ с 2005 года.

Цель работы отдела по инновационной работе и качеству образования - разработка и внедрение системы менеджмента качества в РГАТУ на основе гармонизации требований государственных образовательных стандартов, аккредитационных показателей и международных требований и стандартов.

Область применения СМК ФГБОУ ВПО РГАТУ включает процессы образовательной деятельности: высшего, послевузовского профессионального образования, среднего профессионального образования, дополнительного профессионального образования, научной и инновационной деятельности и распространяется на все институты, факультеты, кафедры, а также структурные подразделения университета.

В университете создан Совет по качеству - главный координирующий орган управления СМК и управление развития и качества образовательного процесса, в обязанности которого входит систематический анализ эффективности системы менеджмента качества в университет. С целью поддержания СМК в актуальном состоянии в университете систематически проводятся внутренние и внешние аудиты. [1]

СМК Нижневартовского государственного университета

Главная цель политики Университета в области качества - подготовка высококвалифицированных, конкурентоспособных и востребованных специалистов региона посредством предоставления качественных образовательных услуг.

В системе Directum и на сайте НВГУ своевременно размещается информация о деятельности университета: нормативная документация, планы работы, программа развития, приказы, отчёты. Имеется информация по факультетам и кафедрам университета: планы факультетов, отчёты по учебно-воспитательной работе за год, протоколы заседаний советов факультетов, а также планы, отчеты и протоколы заседаний кафедр. В системе Directum размещена информация о структурных подразделениях университета: отчёты, планы, служебные записки и другая необходимая информация.

Также в системе Directum представлены формы (бланки) внутривузовских документов разработанные подразделениями университета. Информация о функционировании СМК НВГУ (программы аудитов, сводные отчёты по аудитам, приказы и т.д.) систематически обновляется на сайте Университета и в системе внутреннего документооборота «Directum».

На 2014-2015 учебный год согласно процессной модели НВГУ, деятельность ВУЗа осуществлялась по следующим видам процессов: по основным, процессам менеджмента и поддерживающим процессам:

. Учебный процесс (основной процесс).

. Научно-исследовательская деятельность (основной процесс).

. Воспитательная работа (основной процесс).

. Дополнительное образование (основной процесс).

. Инновационное развитие и международная деятельность (основной процесс).

. Управление имиджем (процесс менеджмента).

. Управление инфраструктурой и производственной средой (поддерживающий процесс).

. Управление финансами (поддерживающий процесс).

. Управление персоналом (поддерживающий процесс).

. Управление библиотечно-информационными ресурсами (поддерживающий процесс).

. Управление информатизацией (поддерживающий процесс). [1]

Стоит отметить, что в СМК НВГУ отмечен сертификатами Центра сертификации систем управления Хорватии и IQNet (The international certification network).[2]

Выводы по параграфу

Однако можно заметить, что не во всех вышеперечисленных СМК используется процессный подход и средства автоматизации. После проведения анализа существующих систем, было принято решение по созданию информационной подсистемы «Организация и контроль учебной деятельности студентов». Целью подсистемы является автоматизированная генерация регламентной документации, созданной на основе бизнес-процессов, которые контролируются посредством прикреплённых к ним показателей, владельцев и исполнителей.

1.4 Технико-экономическое обоснование

Введение

Основанием для проведения работ является указание Ректора Сочинского Государственного университета.

Заказчик: Сочинский Государственный Университет.

Разработчик: Платонова В.А.

Сроки начала работ: 15.12.2014г.

Сроки окончания работ: 30.06.2015г.

Характеристика объекта автоматизации

Объектом автоматизации является система менеджмента качества в направлении деятельности учебного отдела по организации и контролю учебной деятельности студентов в Сочинском Государственном Университете.

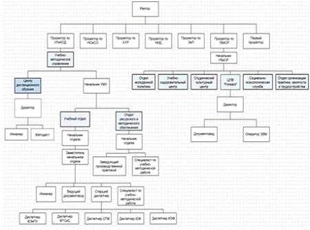
Организационная структура представлена ниже (рис.1.5).

Рис. 1.5 - Организационная структура СГУ

Во главе ВУЗа ректор и проректоры. Также есть первый проректор и проректор по УРиКОД (по учебной работе и качеству образовательной деятельности), проректор по НОиСО (непрерывному образованию и связям с общественностью), проректор по АХР (по административно-хозяйственной Работе), проректор по НИД (научной и инновационной работе, проректор по ЭИП (по экономике и прогнозированию) и проректор по УВиСР (по учебно-воспитательной работе и социальной работе).

Учебно-методическое управление подчиняется Проректору по учебной работе и подразделяется на следующие отделы: отдел ресурсного и методического обеспечения и учебный отдел. Поскольку тема данной работы касается непосредственно Учебного отдела, то имеет смысл обратить на это подразделение более подробно. В ходе изучения предметной области с целью дальнейшего составления модели AS IS и стратегической карты, проводилось интервьюирование с работниками отдела по теме данной работы, также было проведено изучение всех доступных нормативных документов.

Были выявлены следующие функции учебного отдела (УО) СГУ:

. Организация документооборота учебного отдела в соответствии с инструкцией по делопроизводству.

. Контроль своевременного составления и утверждения объемов учебной работы факультетов и иных учебных подразделений филиала, распределением и выполнением педагогических поручений ППС, в том числе и эффективным использованием почасового фонда.

. Контроль формированием графиков учебного процесса и индивидуальных планов по специальностям подготовки специалистов, контроль за их своевременным выполнением.

. Контроль графиком проведения кураторских часов. Подготовка еженедельных отчетов о проверке проведения кураторских часов на заседания ректората;

. Формирование сводной учебной нагрузки института, в том числе, учет контроль почасового фонда по кафедрам института

. Оперативное изменение графиков текущей и промежуточной аттестаций, еженедельных консультаций, расписания учебных занятий, распределения учебной нагрузки.

. Контроль выполнения графика учебного процесса, расписания учебных занятий, графика еженедельных консультаций, графиков текущей и промежуточных аттестаций, проведения итоговой аттестации.