Материал: Моделирование и изготовление высокочастотного усилителя на МОП транзисторе

Внимание! Если размещение файла нарушает Ваши авторские права, то обязательно сообщите нам

Нахождение параметров линии будут проводиться в программе “TXLine” из программы AWR.

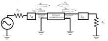
Рис 2.5.1 Усилитель мощности на активном четырехполюснике

С помощью программного обеспечения AWR Microwave Office. Была построена схема усилителя на идеальных линиях TLIN. Общий вид представление на рисунке 2.5.2. С помощью инструментов оптимизации были подобраны те параметры, которые давали наибольшее усиление.

В результате этих действий было найдены параметры элементов, при которых входные и выходные импедансы были согласованы. Результаты измерения S-параметров в программе представлены на рисунке 2.5.2. Как видно на всем диапазоне получается усиление с максимумом в 10.2 dB на частоте 0.67 ГГц.

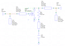
После построения идеального усилителя необходимо просчитать параметры усилителя на микрополосках. Для этой цели была использована программа TXLine, которая позволяет найти параметры микрополоской линии, зная параметры идеальной линии.

Рис. 2.5.2 Модель идеального высокочастотного усилителя

Рис. 2.5.3 S параметры идеального высокочастотного усилителя

В результате получился усилитель, представленный на рисунке 2.2.4

Рис 2.5.4 Микрополосковый усилитель на МОП транзисторе BF998

Также в усилителе были выведены два ответвления с заглушками для подачи напряжения смещения и питания усилителя. В результате максимальное усиление получилось равным 10.4 dB на частоте 0.62 Ггц, рисунок 2.5.5. Параметры S11 и S22 приведены на рисунке 2.5.6.

Рис. 2.5.5. Параметр S21 усилителя в AWR Microwave Office

Рис. 2.5.6 Параметры S11 и S22 на диаграмме Смита

2.6 Изготовление высокочастотного усилителя на МОП транзисторе и измерение его характеристик и параметров


Высокочастотный усилитель спроектирован на микрополосковых линиях, поэтому для его изготовления использовался текстолит и элементы в SMD корпусах. Первым делом была спроектирована топология подложки в AWR Microwave Office, рисунок 2.6.1. После чего эта же топология была реализована в программе Layout Sprint 6 для того чтобы распечатать на глянцевой бумаге, рисунок 2.6.1.

Рис. 2.6.1 Топология высокочастотного усилителя разработанная в AWR Microwave Office

Рис 2.6.2 Топология высокочастотного усилителя разработанная в Layout Sprint 6

Часть, закрашенная черным цветом будет служить маской при травлении. После печати чернила были переведены на текстолит с помощью теплового и механического воздействия, рисунок 2.6.2.

Рисунок 2.6.2. Маска усилителя на текстолите

После того как была изготовлена маска, текстолит был помещен в раствор для травления. В результате получилась подложка, представленная на рисунке 2.6.4.

Рис. 2.6.4. Подложка высокочастотного усилителя

После изготовления платы, следующим шагом идет монтаж SMD элементов и SMA разъемов. Паяние элементов происходило при защите от статического заряда, который может повредить МОП транзистор.

Рис 2.6.5. Готовая схема высокочастотного усилителя на МОП транзисторе BF998 с разъемами SMA

Для проверки работоспособности усилителя использовался генератор синусоидального сигнала ГСС 120, источник постоянного напряжения GPD-73303D и осциллограф Tektronix TDS 3032B. Подавая напряжение смещения и питание на затвор и сток, с помощью источника напряжения, снимались осциллографом входящий и выходящий сигнал высокочастотного усилителя. При частоте генератора равной 0,1 МГц получилось усиление равное 6 dB, рисунок 2.6.6. Напряжение, подаваемое на затвор 1В, а на сток 10В.

После нахождения рабочей точки, высокочастотный усилитель был подключен к векторному анализатору “Обзор 304/1” для измерения S-параметров, рисунок 2.6.7. С помощью источника постоянного напряжения GPD-73303D на МОП транзистор подавалось питание, а “Obzor-304/1” измерял S параметры. Результаты измерения S параметров представлены на рисунке 2.6.8.

Рис. 2.6.6. Усиление выходного сигнала изготовленным усилителем, масштаб одинаковый для входного и выходного сигнала

Рис. 2.6.7 Измерение S параметров высокочастотного усилителя на МОП транзисторе

Рис. 2.6.8. Измеренные S21 параметра высокочастотного усилителя на МОП транзисторе

.7 Сравнение измеренных и рассчитанных характеристик усилителя на МОП транзисторе


Теперь, обладая смоделированными характеристиками S-параметров в AWR Microwave Office и измеренными в “Обзор 304-1”, можно сравнить полученные данные, рисунок 2.7.1.

Как видно, до частоты 0.4 ГГц характеристики хорошо согласуются. Погрешность между характеристиками не более чем 20%. На частотах от 0.4 до 1 ГГц графики, смоделированные в AWR Microwave Office и измеренными в “Обзор 304-1”, не совпадают. Измеренный параметр S21 уходит в минус и перестает усиливать сигнал.

Рис. 2.7.1 Сравнение измеренных и смоделированных параметров S21 высокочастотного усилителя на МОП транзисторе

Причиной того, что сигнал начинает резко падать является то, что схема высокочастотного усилителя изготовлена не идеально. Во время работы не было возможности изготовить дорожки с большой точностью, а также обеспечить равномерную толщину микрополосковых линий. Но эти недостатки начинают сильно сказываться только на частотах выше 0.4 ГГц. На более низких частотах, когда выше перечисленные факты играют меньшую роль, смоделированный и измеренный S21 параметры совпадают, что доказывает правильность расчетов.

Заключение (выводы)


В результате работы была изучена и проанализирована литература по высокочастотным эффектам в КМОП схемах и по проектированию высокочастотных учителей на МОП транзисторах.

Были изучены модели МОП транзисторов, используемые для анализа КМОП схем на высоких частотах, которые показали, что наименьшую погрешность моделирования имеет модель MOS9.

Измерены статистические и динамические характеристики МОП транзистора BF998, который впоследствии был использован в качестве основного элемента высокочастотного усилителя. С помощью модели МОП транзистора в виде S-параметров был разработан высокочастотный усилитель.

Разработка и оптимизация высокочастотного усилителя проводилось в программах AWR Microwave Office и TXLine. Согласование выходного импеданса кабеля генератора и входного импеданса схемы проводилось с помощью микрополосковых линий. Были промоделированы характеристики полученного усилителя и найдена зависимость усиления схемы от частоты.

Спроектированная схема усилителя была реализована в виде схемы с SMD компонентами и SMA разъемами. Описан подробный процесс изготовления схемы. Схема была изучена и проанализирована. С помощь генератора синусоидального сигнала ГСС 120, источника постоянного напряжения GPD-73303D и осциллограф Tektronix TDS 3032B была найдена рабочая точка усилителя. Получены: коэффициент усиления (6 дБ) на частоте 120 МГц.

С помощью “Обзор 304-1” исследованы S параметры высокочастотного усилителя на МОП транзисторе. Проведено сравнение измеренных характеристик в “Обзор 304-1” и смоделированной в AWR Microwave Office. В диапазоне от 0.1 до 0.4 ГГц обе характеристики хорошо соответствовали друг другу и погрешность между ними не превышала 20%.

Список литературы

[1] Trond Ytterdal / Device Modelling for ANALOG and RF CMOS Circuit Design // Trond Ytterdal, Yuhua Cheng, Tor Fjeldly / John Wiley & Sons Ltd / England. - 2003. - p. 291
[2] J.SAIJETS / A Comparative Study of Various MOSFET Models at Radio /J.SAIJETS, M. ANDERSSON, M. ̊ABERG // Analog Integrated Circuits and Signal Processing. - 2002. - p. 5-17
[3] H. JEN / A High-Frequency MOS Transistor Model and its Effects on Radio-Frequency Circuits // Steve H. Jen, Christian Enz, David R. Pehlke, Michael Schroter, Bing J. Sheu / Swiss Center for Electronics and Microtechnology (CSEM) / Neuchatel, Switzerland. 1999 / p. 9
[4] Электронный ресурс / Калифорнийский университет “Berkeley” http://rfic.eecs.berkeley.edu/142/index.html
[5] Дьяконов В.П. / Энциклопедия устройств на полевых транзисторах // Дьяконов В.П., Максимчук А.А., Ремнев А.М., Смердов В.Ю. / Солоно-Р - М:. 2002 / стр. 512
[6] Maganti Akhil Chandra / Design Of Low Noise Amplifier using AWR Microwave Office// Maganti Akhil Chandra, Rahul Enishetty / Hochschule Bremen / 2013 - p. 5
[7] Weidong Liu / BSIM3v3.3 MOSFET Model // Weidong Liu, Xiaodong Jin, Xuemei Xi, James Chen / The Regents of the University of California / USA. - 2005. - p. 200
[8] Сайт научно-производственного предприятия ЗАО ПФ «ЭЛВИРА» http://www.elvira.ru/
[9] Руководство по эксплуатации: Измерители комплексных коэффициентов передачи и отражения «Обзор - 304».: Planar, 2012. - 277 стр.
[10] Series 2600 System SourceMeter // Keithley / Manual / Berkshire England/ 2015 / p. 108
[11] Генераторы сигналов специальной формы ГСС 120 // Руководство по эксплуатации / Акин / М:. 2015 с. 58
[12] Источник питания GPD-73303D / Good Will Instrument. 2015 p.1
[13] Digital Phosphor Oscilloscopes // Tektronix / Manual / Berkshire England. 2015 p. 8
[14] Microwave Office Element Catalog // NI AWR Design Environment / El Segundo USA:.2016 - p. 1766
[15] BF998 datasheet / Infineon // datasheet / 2007 p.9
[16] D.Foty / Effective MOSFET Modeling for SPICE Circuit Simulation / D.Foty // Gilgamesh Associates Black Mountain Road Fletcher VT 05444 / USA. - 2001. - p. 228 - 235