Материал: Моделирование и анализ электрических схем в среде Electronics Workbench

Внимание! Если размещение файла нарушает Ваши авторские права, то обязательно сообщите нам

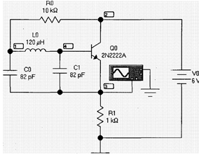
Рис. 1.8. Генератор Колпитца

Отметим, что при использовании команд меню Analysis целесообразно в меню Circuit>Schematic Options>Show/Hide включить опции Show Reference ID и Show Nodes. Отметим также, что в схеме фильтра входное напряжение во всех случаях принято равным 100 мкВ.

Результаты расчета режима генератора Колпитца по постоянному току показаны на рис. 1.9. В верхней части рисунка указано имя схемного файла. Ниже приведены потенциалы узлов схемы в контрольных точках 1, 2, 3, 4 и на выводах транзистора.

4.   AC Frequency... - расчет частотных характеристик. Выполнение команды начинается с задания в диалоговом окне (рис. 1.10) следующих параметров:

Fstart, Fstop - границы частотного диапазона (минимальное и максимальное значение частоты соответственно);

Sweep type - масштаба по горизонтали: декадный (Decade), линейный (Linear) и октавный (Octave);

Number of points - числа точек;scale - масштаба по вертикали: линейный (Linear), логарифмический (Log) и в децибелах (Decibel); in circuit - списка всех узлов цепи;

Nodes for analysis - номеров узлов, для которых рассчитываются характеристики схемы, перечень таких узлов устанавливается нажатием кнопок Add -> (добавить) и | <Remove (удалить);

Simulate - кнопка запуска моделирования.

Рис. 1.9. Результат расчета режима по постоянному току генератора Колпитца

Рис. 1.10. Окно выбора параметров моделирования

Результаты моделирования фильтра представлены на рис. 1.11 в виде амплитудно-частотной (АЧХ - верхняя кривая) и фазо-частотной (ФЧХ - нижняя кривая) характеристик. Аналогичные характеристики можно получить также и с помощью измерителя АЧХ-ФЧХ, причем с более высокой точностью за счет сканирования АЧХ и ФЧХ в выбранных точках визирной линейкой.

Дополнительные манипуляции с результатами расчета выполняются с помощью командных кнопок, расположенных в верхней части окна (рис. 1.11). Первые восемь кнопок являются стандартными и пояснений не требуют. Назначение третьей группы кнопок рассмотрено ниже.

Рис. 1.11. Результаты расчета частотных характеристик фильтра

Рис. 1.12. Окно оформления результатов моделирования General

.1.  Properties - параметры графического изображения, таково название первой кнопки. При ее нажатии открывается диалоговое окно (рис. 1.12), имеющее закладки General, Left Axis, Bottom Axis, Right Axis, Top Axis и Traces.

Окно General состоит из четырех блоков:

Title - редактирование названия с возможностью изменения шрифта;

Grid - нанесение на графики сетки с возможностью редактирования толщины линий и их цвета;

Trace Legend - отображение на экране сигнала в контрольных точках схемы с указанием цвета соответствующих графиков;

Cursors - вывод на экран характеристик АЧХ и ФЧХ в табличном виде для одного или всех выбранных узлов схемы.

При выборе заставки Left Axis диалоговое окно оформления результатов моделирования имеет вид, показанный на рис. 1.13. Оно состоит из следующих блоков:

Label - редактирование обозначения оси Y с возможностью изменения шрифта и его атрибутов (например, можно заменить символ обозначения напряжения V на U);

Axis - изменение толщины линии оси Y и ее цвета;

Division - количество разбиений в одном большом делении сетки; Range - диапазон значений по оси Y;

Scale - установка масштаба по оси Y (линейный, логарифмический и т.д.).

Рис. 1.13. Окно оформления результатов моделирования Left Axis

Для заставок Bottom Axis, Rigt Axis и Top Axis окна настроек имеют аналогичный вид. Для заставки Traces окно настроек показано на рис. 1.14.

Окно состоит из следующих блоков:

Trace - выбор номера контрольной точки, для которой редактируется изображение характеристики;

Label - задание метки рассматриваемой точки (на рис. 1.14 она совпадает с номером контрольной точки, однако здесь может быть размещена и другая информация в виде комментариев);

Pen Size - выбор ширины линии для изображения характеристики;

Color - выбор цвета линии;

Sample - образец линии; Х Range - выбор оформления для оси X, аналогичного выбранному в окне Bottom Axis или Top Axis;

Рис. 1.14.  Окно оформления результатов моделирования Traces

Y Range - выбор оформления для оси Y, аналогичного выбранному в окне Left Axis (рис. 1.13) или Right Axis;

Offsets - установка смещения координат по осям Х и Y.

4.1                               

- эти кнопки имеют соответственно названия Toggle Grid (вставить сетку), Toggle Legend (вставить обозначение контрольной точки), Toggle Cursor (вывести числовые данные), Restore Graph (восстановить графическое обозначение, т.е. проигнорировать введенные изменения), Reverse Color (инвертировать цвет).

4.2     Transient... - расчет переходных процессов. Диалоговое окно команды (рис. 1.15) содержит следующие данные: Initial conditions - установка начальных условий моделирования; назначение составных частей этого блока рассматривались при описании окна, изображенного на рис. 1.6;

Рис. 1.15. Задание режимов моделирования переходных процессов

Tstart - время начала анализа переходных процессов; Tstop - время окончания анализа;

Generate time steps automatically - расчет переходных процессов с переменным шагом, выбираемым автоматически в соответствии с допустимой относительной ошибкой RELTOL, задаваемой в окне, изображенном на рис. 1.2; если эта опция выключена, то расчет ведется с учетом двух других опций, описанных при рассмотрении окна настройки параметров (см. рис. 1.6);

Tstep - временной шаг вывода результатов моделирования на экран монитора.

Порядок использования параметров Nodes in circuit описан при рассмотрении окна выбора параметров моделирования (см. рис. 1.10).

При указанных в рассмотренном окне параметрах результаты моделирования переходных процессов в фильтре представлены на рис. 1.16.

Здесь показан также ярлык (он может быть размещен в любом месте экрана), с помощью которого можно узнать, в какой точке схемы снята синусоида.

Рис. 1.16. Результаты моделирования переходных процессов в фильтре

Из рис. 1.16 видно запаздывание выходного сигнала относительно входного.

5.   Fourier... - проведение Фурье-анализа (спектрального анализа). При выборе этой команды необходимо задать параметры моделирования с помощью диалогового окна (рис. 1.17), в котором опции имеют следующее назначение:

Output node - номер контрольной точки (узла), в которой анализируется спектр сигнала;

Fundamental frequency - основная частота колебания (частота первой гармоники);

Number harmonic -число гармоник, подлежащих анализу;

Vertical scale - масштаб по оси Y (линейный, логарифмический, в децибелах);

Рис. 1.17. Окно установки режима Фурье-анализа

Advanced - набор опций этого блока предназначен для определения более тонко структуры анализируемого сигнала путем введения дополнительных выборок (по умолчанию выключены);

Number of points per harmonic - количество отсчетов (выборок) на одну гармонику;

Sampling frequency - частота следования выборок;

Display phase - вывод на экран распределения фаз всех гармонических составляющих в виде непрерывной функции (по умолчанию выводится график только амплитуд гармоник);

Output as line graph - вывод на экран распределения амплитуд всех гармонических составляющих в виде непрерывной функции (по умолчанию - в виде линейчатого спектра).

Если в окне (см. рис. 1.17) установить последние две опции, то в результате анализа получают кривые распределения амплитуд в логарифмическом масштабе и распределения фаз гармонических составляющих.

Рис. 1.18. Окно установки параметров моделирования

6.        Monte Carlo... - статистический анализ по методу Монте-Карло. В диалоговом окне установки параметров моделирования для этой команды (рис. 1.18) задаются следующие параметры:

Number of runs - количество статистических испытаний;

Global Tolerance - отклонения параметров резисторов, конденсаторов, индуктивностей, источников переменного и постоянного тока и напряжения;

Seed - начальное значение случайной величины (этот параметр определяет начальное значение датчика случайных чисел и может задаваться в пределах 1...32767 ;

Distribution type − закон распределения случайных чисел: Uniform − равновероятное распределение на отрезке (-1, +1) и Gaussian − гауссовское распределение на отрезке (-1, +1) с нулевым средним значением и среднеквадратическим отклонением 0,25. Требуемый закон распределения выбирается после нажатия кнопки в поле рассматриваемой опции.

Global tolerance - отклонение параметров резисторов, конденсаторов, индуктивностей, источников переменного и постоянного тока и напряжения;

Collating function - характеристики схемы (выбираются из предлагаемого списка): максимальное и минимальное значение величины (Max. value, Min. value), максимальная и минимальная частота (Frequency at max. Frequency at min), значение частоты (Rise edge frequency. Fall edge frequency), при котором происходит пересечение заданного уровня порогового напряжения Threshold снизу-вверх и сверху-вниз;

Output node - выбор выходной точки схемы.

В нижней части окна перечислены режимы моделирования, для которых может быть проведен многовариантный анализ. В правом нижнем углу находятся кнопки для установки параметров этих режимов, диалоговые окна которых практически не отличаются от рассмотренных выше.

Результаты статистического анализа генератора Колпитца при указанных на рис. 1.18 значениях параметров приведены на рис. 1.19, а, на котором ломаная кривая показывает изменения постоянной составляющей (напряжения покоя) на выходе схемы при случайном изменении параметров ее компонентов при числе испытаний 20.

В режиме анализа переходных процессов результаты статистических испытаний при числе испытаний 2 показаны на рис. 1.19, б (малое число испытаний выбрано из чисто оформительских соображений, поскольку каждый результат испытаний отображается другим цветом, и в черно-белом исполнении это выглядело бы не лучшим образом).

На рис. 1.19,б приведены также среднее значение контролируемой

 

Рис. 1.19. Результаты статистических испытаний генератора Колпитца: а изменение постоянной составляющей; б режим анализа переходных процессов величины Mean, ее среднеквадратическое отклонение Standard deviation (std), процентное содержание данных с отклонениями в ±1 std, ±2 std и т.д.

7.    Display Graph - этой командой вызываются на экран графики результатов выполнения одной из команд моделирования. Если в процессе моделирования использовано несколько команд этого меню, то результаты их выполнения накапливаются и в знакомом нам окне отображаются в виде закладок с наименованием команд, которые могут перемещаться кнопками, расположенными в правом верхнем углу окна. Это позволяет оперативно просматривать результаты моделирования без его повторного проведения. Отметим, что вызов команды происходит автоматически при выполнении первой же команды из меню Analysis. Если в схеме используется осциллограф, то после запуска моделирования и предварительно установленной команды Display Graph в ее окне появляется закладка Oscilloscope с изображением осциллограммы; если используется измеритель АЧХ-ФЧХ, то появляется закладка Bode с изображением АЧХ и ФЧХ и т.д. Одновременно графическая информация выводится также и на основные приборы.

.7 Обмен данными с программой PSpice

Обмен данными с PSpice и другими программами (OrCAD, EWB Layout и др.) производится с помощью команд Export и Import меню File.

Перед выполнением команды Export необходимо загрузить файл схемы.

В строке "Тип файла" можно выбрать следующие типы файлов: Spice (*.cir), WAD PCB (*.net). Tango (*.net). Eagle (*.scr), Layo1 (*.cmp), Ultimate (*.plc), EWB Layout (*.plc).

При выборе типа файла Spice получаем файл с расширением .cir (в данном случае 2m-osc.cir) с текстовым описанием схемы в формате PSpice. В случае импорта файлов в формате PSpice в программе EWB выполняется построение принципиальной схемы. После выбора команды Import открывается диалоговое окно, в котором необходимо указать имя импортируемого файла (только в формате SPICE). После этого вызывается меню размещения (Part Placement). Выбор в этом меню режимов Default (по умолчанию) и Quick (быстрый) приводит к достаточно быстрому выводу схемы, однако вид ее получается крайне неудобочитаемым. Выбор режима Customized (самостоятельная настройка) приводит к цепочке последовательно вызываемых меню, в которых корректируется размещение, скорость формирования изображения схемы, плотность размещения, максимальное количество проводников.

2. Технология подготовки схем

Прежде чем создавать чертеж принципиальной схемы средствами программы EWB, необходимо на листе бумаги подготовить ее эскиз с примерным расположением компонентов и с учетом возможности оформления отдельных фрагментов в виде подсхем. Целесообразно также ознакомиться с библиотекой готовых схем программы (см. приложение) для выбора аналога (прототипа) или использования имеющихся решений в качестве подсхем.

В общем случае процесс создания схемы начинается с размещения на рабочем поле EWB компонентов из библиотек программы в соответствии с подготовленным эскизом. Разделы библиотеки программы EWB поочередно могут быть вызваны с помощью меню Window или с помощью "иконок", расположенных рядом с линейкой контрольно-измерительных приборов (см. рис. 1.1). Каталог выбранной библиотеки устанавливается в любое место стандартным способом - перетаскиванием за шапку заголовка. Для открытия каталога нужной библиотеки необходимо подвести курсор мыши к соответствующей "иконке" и нажать один раз левую кнопку, после чего серый фон "иконки" меняется на желтый. Необходимый для создания схемы значок (символ) компонента переносится из каталога на рабочее поле программы движением мыши при нажатой левой кнопке, после чего кнопка отпускается (для фиксирования символа) и производится двойной щелчок по значку компонента. В раскрывающемся диалоговом окне устанавливаются требуемые параметры (сопротивление резистора, тип транзистора и т.д.), выбор подтверждается нажатием кнопки Accept или клавиши Enter. На этом этапе необходимо предусмотреть место для размещения контрольных точек и "иконок" контрольно-измерительных приборов.

Если в схеме используются компоненты одинакового номинала (например, резисторы с одинаковым сопротивлением), то номинал такого компонента рекомендуется задать непосредственно в каталоге библиотеки и затем переносить компоненты в нужном количестве на рабочее поле. Для изменения номинала компонента необходимо два раза щелкнуть мышью по символу его графического изображения и в раскрывающемся после этого окне внести изменения.