Материал: Моделирование и анализ электрических схем в среде Electronics Workbench

Внимание! Если размещение файла нарушает Ваши авторские права, то обязательно сообщите нам

Моделирование и анализ электрических схем в среде Electronics Workbench

Оглавление

Введение

1.  Структура окна и система меню

1.1 Меню File

.2 Меню Edit

.3 Меню Circuit

.4 Меню Window

.5 Меню Help

1.6 Меню Analysis программы EWB 5.0

.7 Обмен данными с программой PSpice

2.  Технология подготовки схем

3.  Контрольно-измерительные приборы

3.1 Мультиметр (Multimeter)

3.2 Функциональный генератор (Function Generator)

.3 Осциллограф (Oscilloscope)

3.4 Измеритель АЧХи ФЧХ (Bode Plotter)

.5 Генератор слова (Word Generator)

3.6 Логический анализатор (Logic Analyzer)

3.7 Логический преобразователь (Logic Converter)

4.  Практические занятия

4.1 Занятие 1. Изучение основных возможностей программы

4.2 Занятие 2. Моделирование и анализ цифровых устройств

Библиографический список

Приложение

Введение

меню программа измерительный прибор

Содержит основные сведения, инструкции, методики организации и проведения экспериментов при исследовании схем в среде схемотехнического моделирования Electronics Workbench. Приводятся краткие сведения из теории элементов и устройств, предлагаемых для самостоятельного исследования в ходе двух практических занятий. Даются формы для записи результатов экспериментов и теоретических расчетов, облегчающие последующий их анализ, а также контрольные вопросы, ориентирующие обучающихся на осознание целей экспериментов и их направленности. Разработан в соответствии с Государственным общеобразовательным стандартом высшего профессионального образования.

Предназначен для студентов дневной формы обучения специальности 210100 - управление и информатика в технических системах.

Табл. 7. Ил. 43. Библиогр.: 2 назв.

Система схемотехнического моделирования Electronics Workbench предназначена для моделирования и анализа аналоговых, цифровых и цифро-аналоговых схем большой степени сложности. Имеющиеся в программе библиотеки включают в себя большой набор широко распространенных электронных компонентов. Есть возможность подключения и создания новых библиотек компонентов.

Параметры компонентов можно изменять в широком диапазоне значений. Простые компоненты описываются набором параметров, значения которых можно изменять непосредственно с клавиатуры, активные элементы моделью, представляющей собой совокупность параметров и описывающей конкретный элемент или его идеальное представление. Модель выбирается из списка библиотек компонентов, параметры модели также могут быть изменены пользователем.

Широкий набор приборов позволяет производить измерения различных электрических величин, задавать входные воздействия, строить графики. Все приборы изображаются в виде, максимально приближенном к реальному, поэтому работать с ними просто и удобно.

Electronics Workbench может проводить анализ схем на постоянном и переменном токах. При анализе на постоянном токе определяется рабочая точка схемы в установившемся режиме работы. Результаты этого анализа не отражаются на приборах, они используются для дальнейшего анализа схемы. Анализ на переменном токе использует результаты анализа на постоянном токе для получения линеаризованных моделей нелинейных компонентов. Анализ схем может проводиться как во временной, так и в частотной областях. Программа также позволяет производить анализ цифро-аналоговых и цифровых схем.

Результаты моделирования можно вывести на принтер или импортировать в текстовый или графический редактор для их дальнейшей обработки.

Программа Electronics Workbench совместима с программой Pspice, то есть предоставляет возможность экспорта и импорта схем и результатов измерений в различные её версии.

1. Структура окна и система меню

Рабочeе окно программы EWB 5.1 (рис. 1.1) содержит поле меню, линейку инструментов, контрольно-измерительных приборов и линейку библиотек компонентов, одна из которых в развернутом виде показана в левой части окна. В рабочем поле программы располагается моделируемая схема с подключенными к ней "иконками" контрольно-измерительных приборов и краткое описание схемы (description). При необходимости каждый из приборов может быть развернут для установки режимов его работы и наблюдения результатов.

Рис. 1.1. Окно программы EWB 5.1

Рассмотрим команды меню программы EWB 5.1 в порядке их следования на рис. 1.1.

1.1 Меню File

Меню File предназначено для загрузки и записи файлов, получения твердой копии выбранных для печати составных частей схемы, а также для импорта/экспорта файлов в форматах других систем моделирования и программ разработки печатных плат.

1.     Первые четыре команды этого меню: New (Ctrl+N), Open... (Ctrl+0), Save (Ctrl+S), Save As... - типичные для Windows команды работы с файлами, и поэтому пояснений не требуют. Схемные файлы программы EWB имеют следующие расширения: .са3 и .cd3 - аналоговые и цифровые схемы для EWB 3.0, .са4 - аналого-цифровые схемы для EWB и .ewb - аналого-цифровые схемы для EWB 5.0.

2.   Revent to Saved... - стирание всех изменений, внесенных в текущем сеансе редактирования, и восстановление схемы в первоначальном виде.

3.   Print... (CTRL+P) - выбор данных для вывода на принтер: Schematic - схемы (опция включена по умолчанию); Description - описания к схеме; Part list - перечня выводимых на принтер документов; Label list - списка обозначений элементов схемы; Model list - списка имеющихся в схеме компонентов; Subcircuits - подсхем (частей схемы, являющихся законченными функциональными узлами и обозначаемых прямоугольниками с названием внутри); Analysis options - перечня режимов моделирования; Instruments - списка приборов.

В этом же подменю можно выбрать опции печати (кнопка Setup) и отправить материал на принтер (кнопка Print), можно также изменить масштаб выводимых на принтер данных в пределах от 20 до 500 %.

В меню также предусмотрена возможность обмена данными с программой разработки печатных плат EWB Layout.

1.2 Меню Edit

Меню Edit позволяет выполнять команды редактирования схем и копирования экрана.

Первые пять команд этого меню: Cut (CTRL+X), Copy (CTRL+C), Paste (CTRL+V), Delete (Del), Select All (CTRL+A) - типичные для Windows команды работы с файлами, и поэтому пояснений не требуют.

Команда Copybits (CTRL+I) превращает курсор мыши в крестик, которым по правилу прямоугольника можно выделить нужную часть экрана. После отпускания левой кнопки мыши выделенная часть копируется в буфер обмена, после чего его содержимое может быть импортировано в любое приложение Windows. Копирование всего экрана производится нажатием клавиши Print Screen: копирование активной в данный момент части экрана, например, диалогового окна - комбинацией Alt+Print Screen. Команда очень удобна при подготовке отчетов по моделированию, например при оформлении лабораторных работ.

Команда Show Clipboard для показа содержимого буфера обмена.

.3 Меню Circuit

Меню Circuit используется при подготовке схем, а также для задания параметров моделирования. Оно содержит команды управления расположением графического изображения компонентов: Flip Horizontal - зеркальное отображение компонента по горизонтали и Flip Vertical - то же, но по вертикали. Команды Rotate, Flip Horizontal и Flip Vertical могут быть выполнены также нажатием кнопок с соответствующими графическими изображениями.

Команда Component Properties (свойства компонента) содержит ряд закладок. Так, при выборе закладки Value задаются номинальное сопротивление компонента (резистора), значение линейного (ТС1) и квадратичного (ТС2) температурных коэффициентов сопротивления. С учетом этих параметров действительное значение резистора определяется выражением

 

R=Rn[1+TC1(T-Tn)+TC2 (T-Tn)2],

где Rn - номинальное сопротивление резистора; Тn=27°С - номинальная температура; Т - текущее значение температуры резистора.

При выборе закладки Fault приводятся условия моделирования и набор выводов компонента с опцией на каждый вывод, что позволяет выборочно имитировать ту или иную неисправность. Например, если требуется имитировать нарушение контакта вывода 1 резистора, то в этом случае включаются опции 1 и Open (открыто - обрыв). Введение таких дефектов в схему позволяет отрабатывать у учащегося навыки поиска и локализации неисправностей.

При выборе закладки Display с помощью диалогового окна задается характер вывода на экран обозначений компонента. При выборе опции Use Schematic Options global setting используются установки, принятые для всей схемы, в противном случае используется индивидуальная настройка вывода на экран позиционного обозначения и номинального значения для каждого компонента.

Диалоговое окно при выборе закладки Analysis Setup позволяет установить температуру для каждого компонента индивидуально или использовать ее номинальное значение, принятое для всей схемы (Use global temperature).

Меню команды Component Properties содержит подменю Models для активных компонентов, с помощью которого выбирается тип библиотечного компонента, редактируются его параметры, создается новая библиотека и выполняются другие команды.

Окна команды Schematic Options при выборе закладок Wiring и Printing связаны с прокладкой проводников на схеме и организацией их взаимных соединений (Routing options), удалением проводников (Rewiring options) и соединений (Auto-delete connectors - автоматическое удаление неиспользуемых соединений, например дублирующих друг друга), с масштабированием выводимой на принтер информации.

.4 Меню Window

Меню Window содержит следующие команды:

Arrange (CTRL+W) - упорядочивание информации в рабочем окне EWB путем перезаписи экрана, при этом исправляются искажения изображений компонентов и соединительных проводников;

Circuit - вывод схемы на передний план;

Description (CTRL+D) - вывод на передний план описания схемы, если оно имеется, или окно-ярлык для его подготовки (только на английском языке).

.5 Меню Help

Меню Help построено стандартным для Windows способом. Оно содержит краткие сведения по всем рассмотренным выше командам, библиотечным компонентам и измерительным приборам, а также сведения о самой программе. Отметим, что для получения справки по библиотечному компоненту его необходимо отметить на схеме щелчком мыши (он высветится красным цветом) и затем нажать клавишу F1.

1.6 Меню Analysis программы EWB 5.0

1.    Первые три команды - Activate (CTRL+G), Stop (CTRL+T),

Pause (F9) - команды запуска, остановки и прерывания.

2.   Analysis Options... (CTRL+Y) - набор команд для установки параметров моделирования.

2.1.   Global - настройки общего характера, задаются с помощью диалогового окна (рис. 1.2), в котором параметры имеют следующее назначение:

Рис. 1.2. Диалоговое окно настройки параметров моделирования общего характера

Abstol - абсолютная ошибка расчета токов;

Gmin - минимальная проводимость ветви цепи (проводимость ветви, меньшая GMIN, считается равной нулю); Pivrel, Pivtol - относительная и абсолютная величины элемента строки матрицы узловых проводимостей (например, при расчете по методу узловых потенциалов), необходимые для его выделения в качестве ведущего элемента;

Reltol - допустимая относительная ошибка расчета напряжений и токов;

Temp - температура, при которой проводится моделирование;

Vntol - допустимая ошибка расчета напряжений в режиме Transient (анализ переходных процессов);

Chgtol - допустимая ошибка расчета зарядов;

Ramptime - начальная точка отсчета времени при анализе переходных процессов;

Convstep - относительный размер шага итерации при расчете режима по постоянному току;

Convabsstep - абсолютный размер шага итерации при расчете режима по постоянному току;

Convlimit - включение или выключение дополнительных средств для обеспечения сходимости итерационного процесса (например, за счет использования метода вариации напряжений источников питания;

Rshunt - допустимое сопротивление утечки для всех узлов относительно общей шины (заземления).

Temporary... - объем дисковой памяти для хранения временных файлов (в Мбайт).

2.2.   DC - настройка для расчета режима по постоянному току (статический режим). Для настройки этого режима используется диалоговое окно (рис. 1.3), параметры которого имеют следующее назначIеtlн1ие:- максимальное количество итераций приближенных расчетов;

Gminsteps - размер приращения проводимости в процентах от GMIN (используется при слабой сходимости итерационного процесса);

Srcsteps - размер приращения напряжения питания в процентах от его номинального значения при вариации напряжения питания (используется при слабой сходимости итерационного процесса).

Рис. 1.3. Диалоговое окно установки параметров режима DC

Кнопка Reset Defaults предназначена для установки по умолчанию параметров, показанных на рис. 1.2. Используется в том случае, если после редактирования необходимо вернуться к исходным данным.

2.3.   Transient - настройка параметров режима анализа переходных процессов (диалоговое окно на рис. 1.4):

Itl4 - максимальное количество итераций за время анализа переходных процессов;

Рис. 1.4. Диалоговое окно настройки режима моделирования переходных процессов дифференциального уравнения:

Maxord - максимальный порядок (от 2 до 6) метода интегрирования дифференциального уравнения;

Trtol - допуск на погрешность вычисления переменной;

Method - метод приближенного интегрирования

Trapezoidal - метод трапеций, Gear - метод Гира;

Асст - разрешение на вывод статистических сообщений о процессе моделирования.

2.4.  Device - выбор параметров МОП-транзисторов (диалоговое окно показано на рис. 1.5):

Defad - площадь диффузионной области стока, м2;

Defas - площадь диффузионной области истока, м2;

Defl - длина канала полевого транзистора, м;

Defw - ширина канала, м;

Рис. 1.5. Выбор параметров МОП-транзисторов

Tnom - номинальная температура компонента;

Bypass - коммутация нелинейной части модели компонента;

Trytocompact - включение или выключение линейной части модели компонента.

2.5.     Instruments - настройка параметров контрольно-измерительных приборов (рис. 1.6):

Pause after each screen - пауза (временная остановка моделирования) после заполнения экрана осциллографа по горизонтали (Oscilloscope);

Generate time steps automatically - автоматическая установка временного шага (интервала) вывода информации на экран;

Minimum number of time points - минимальное количество отображаемых точек за период наблюдения (регистрации);

Рис. 1.6. Диалоговое окно настройки параметров

Тмах -промежуток времени от начала до конца моделирования;

Set to Zero - установка в нулевое (исходное) состояние контрольноизмерительных приборов перед началом моделирования;

User-defined - управление процессом моделирования проводится пользователем (ручной пуск и остановка);

Calculate DC operating point - выполнение расчета режима по постоянному току;

Points per cycle - количество отображаемых точек при выводе амплитудно-частотных и фазо-частотных характеристик (Bode plotter);

Use engineering notation - использование инженерной системы обозначений единиц измерения (например, напряжения будут выводиться в милливольтах (мВ), микровольтах (мкВ), нановольтах (нВ) и т.д.).

3.   DC Operating Point -расчет режима по постоянному току. В режиме DC из моделируемой схемы исключаются все конденсаторы и закорачиваются все индуктивности.

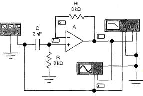
Рассмотрение DC-режима и последующих команд меню Analysis целесообразно вести на примере практических устройств. В качестве таковых используем фильтр верхних частот на операционном усилителе (рис. 1.7) и генератор Колпитца (рис. 1.8).

Рис. 1.7. Фильтр высоких частот на операционном усилителе