Платформа може працювати при зовнішньому живленні від 6 В до 20 В. При напрузі живлення нижче 7 В, вивід 5V може видавати менше 5 В, при цьому платформа може працювати нестабільно. При використанні напруги понад 12 В регулятор напруги може перегрітися і пошкодити плату. Рекомендований діапазон від 7 В до 12 В.
Виводи живлення:
VIN. Вхід використовується для подачі живлення від зовнішнього джерела (за відсутності 5 В від роз'єму USB або іншого регульованого джерела живлення). Подача напруги живлення відбувається через даний вивід.
5V. Регульоване джерело напруги, що використовується для живлення мікроконтролера і компонентів на платі. Живлення може подаватися від виведення VIN через регулятор напруги, або від роз'єму USB, або іншого регульованого джерела напруги 5 В.
GND. Виводи заземлення.
Пам'ять
Мікроконтролер ATmega8 має 8 кБ флеш-пам'яті для зберігання коду програми, 2 кБ використовується для зберігання завантажувача. ATmega8 має 1 кБ ОЗУ і 512 байт EEPROM (яка читається і записується за допомогою бібліотеки EEPROM).
Входи і виходи
Кожен із 14 цифрових виходів, використовуючи функції pinMode (), digitalWrite (), і digitalRead (), може налаштовуватися як вхід або вихід. Виводи працюють при напрузі 5 В. Кожен вивід має навантажувальний резистор (стандартно відключений) 20-50 кОм і може пропускати до 40 мА. Деякі виводи мають особливі функції:
- Послідовна шина: 0 (RX) та 1 (TX). Виводи використовуються для отримання (RX) і передачі (TX) даних TTL. Дані виводи підключені до відповідних висновків мікросхеми послідовної шини FTDI USB-to-TTL.
- Зовнішнє переривання: 2 і 3. Дані виводи можуть бути сконфігуровані на виклик переривання або на молодшому значенні, або на передньому або задньому фронті, або при зміні значення. Детальна інформація знаходиться в описі функції attachInterrupt ().
ШІМ: 3, 5, 6, 9, 10, і 11. Будь-який з виводів забезпечує ШІМ з роздільною здатністю 8 біт за допомогою функції analogWrite ().
SPI: 10 (SS), 11 (MOSI), 12 (MISO), 13 (SCK). За допомогою даних виводів здійснюється зв'язок SPI, яка, хоча і підтримується апаратною частиною, не включена в мову Arduino.
LED: 13. Вбудований світлодіод, підключений до цифрового виводу 13. Якщо значення на виведенні має високий потенціал, то світлодіод горить.
На платформі встановлено 6 аналогових входів, кожен роздільною здатністю 10 біт (тобто може приймати 1024 різних значення). Стандартно виводи мають діапазон вимірювання до 5 В відносно землі, тим не менш є можливість змінити верхню межу за допомогою виводу AREF і функції analogReference (). Деякі виводи мають додаткові функції:
- I2C: 4 (SDA) і 5 (SCL). За допомогою виводів здійснюється зв'язок I2C (TWI), для створення якої використовується бібліотека Wire.
Додаткова пара виводів платформи:
- AREF. Опорна напруга для аналогових входів. Використовується з функцією analogReference .
- Reset. Низький рівень сигналу на виведенні перезавантажує мікроконтроллер. Звичайно застосовується для підключення кнопки з метою блокування мікро контролера .
Перетворювач інтерфейсу RS - 232 для MK - duino
Перетворювач монтується на плату тільки за відсутності
кабелю-перехідника USB- моста від мобільного телефону, і реальної необхідності
використання інтерфейсу RS - 232. Перетворювач здійснює інверсію і перетворення
рівнів сигналів послідовного інтерфейсу : 0/5V - 12V/-12V.
Рис.3.4 Схема перетворювача рівнів
Передавач на транзисторі Q1 живиться негативною напругою паузи передачі Tx - RS232 від комп'ютерах[16].
3.3 Опис лічильника Гейгера с
імпульсним блоком живлення
На рис.3.7 зображена схема лічильника Гейгера с імпульсним
блоком живлення.
На рис.3.8. зображена конструкція детектора Гейгера з
високовольтним перетворювачем. Детекторна трубка с перетворювачем поміщена в
ізольований корпус рис.3.8. розміром 140х25х25 мм. Більш детально конструкція
лічильника на рис.3.9.
Рис.3.8 Детектор Гейгера з високовольтним перетворювачем в корпусі з прозорою кришкою
На рис.3.9. зображений зовнішній вид високовольтного
живлення. Високовольтний блок живлення побудований з елементів з
електрозапальнички для побутового газу. Схема детектора показана на рис.3.7.
Елементи схнми показані на рис.3.11.
Рис.3.9 Детектор Гейгера з високовольтним перетворювачем без
кришки корпусу.
На рис.3.10. Зображений зовнішній вигляд високовольтного
перетворювача.
Рис.3.10. Зовнішній вигляд високовольтного перетворювача
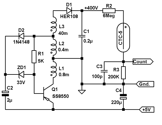
Елементи схеми показані на рис.3.11. Вивідні елементи розміщені с верхньої сторони плати,а безвівідня с нижньої сторони. Трансформатор T1, конденсатор C1, транзистор Q1, діод D2, стабілітрон ZD1, конденсатор C2,C4. А безвивідні резистор R1, збірка резисторів R2,R3 т конденсатора С3.

Рис.3.11. Високовольтний перетворювач на макетній платі
.5 Розробка програмного забезпечення
лічильника Гейгера
Програма зчитує імпульси на хвилинному інтервалі, і виводить результат по послідовному порту через USB-RS232 міст на ПК кожну хвилину.
Крім того, програма озвучує кожен імпульс детектора коротким звуковим сигналом. Тривалість сигналу в програмі задається параметром _beepLength.
Програма в нескінченному циклі очікує виникнення імпульсу детектора, і якщо його довжина перевищує задану - 50μs (параметр програми _tMin), включає звуковий сигнал і збільшує значення лічильника імпульсів - count.
Програма постійно перевіряє поточний час, і якщо він відрізняється від часу останнього циклу зчитування на 1 хвилину (параметр програми _countTime), то значення лічильника виводиться зовні, після чого лічильник скидається в нуль.
Вихід детектора підключений на цифровий вхід 10 плати MK-duino. Цей вивід в програмі позначений як _detectorPin.
Звуковий індикатор з вбудованим генератором звуку підключений між цифровим введенням 12 плати і землею.
Відповідний висновок у програмі позначений як -
_beepPin.Послідовний порт налаштований на швидкість обміну 115200 бод -
параметр програми - _Bods.
#define _Bods 115200
#define _detectorPin 10
#define _beepPin 12
#define _tMin 50 //us
#define _beepLength 5 //ms
#define _countTime 60000 //ms
nextTime=_countTime;cTime;count=0;
setup(){(_beepPin,OUTPUT);.begin(_Bods);
}//setup
loop(){t=pulseIn(_detectorPin,HIGH);(t>_tMin){(_beepPin,HIGH);(_beepLength);(_beepPin,LOW);=count+1;
}//if
=millis();(cTime>=nextTime){=nextTime+_countTime;.print("*");.print(count,DEC);=0;
}//if
}//loop
На первинному етапі розробка програмного забезпечення вимагає
повного розуміння принципу дії лічильника: розуміння основних процесів,
особливостей перетворення первинних даних, принципів реалізації кінцевого
результату.
Loop
Рис.3.12 Алгоритм програми
Алгоритм програми досить простий та досить зрозумілий. Як і
кожний алгоритм починається з «початку». Задаємо вхідні параметри замінивши
попередні, присвоюємо адресу лічильника який під’єднаний до виводів
мікроконтролера. Зчитування показання параметрів лічильника. Аналіз порівняння
показань з заданими та реальними, виконання потрібних функцій.
Висновки
В цьому розділі було обрано найбільш раціональну схему детектора іонізуючого випромінювання для моніторингу раціональних умов. Розроблена схема мікропроцесора лічильника.
Розроблена плата мікропроцесора для лічильника та розроблена схема високовольтного перетворювача напруг для лічильника.
Наведені результати випробування лічильника.
РОЗДІЛ 4. ОХОРОНА ПРАЦІ ТА БЕЗПЕКА У НАДЗВИЧАЙНИХ СИТУАЦІЯХ
На сучасному етапі розвитку цивілізації безпека людини та людства в цілому розглядається як основне питання. В Україні прийнято низку законів, спрямованих на забезпечення безпеки життя та діяльності людини, зокрема: Закон України «Про основи національної безпеки України» (№ 2411-VI/2411-17 від 01.07.2010 р.), Закон України «Про охорону праці» (№ 2694-XII від 14.10.1992 р.), «Про захист населення і територій від надзвичайних ситуацій техногенного та природного характеру» (№ 1809-III вiд 08.06.2000), «Про пожежну безпеку» (№ 3745-XII вiд 17.12.1993 ), «Про правові засади цивільного захисту» (№ 1859-IV вiд 24.06.2004 ), «Про дорожній рух (№ 3353-XII вiд 30.06.1993 ), «Про забезпечення санітарного та епідеміологічного благополуччя населення» (№ 4004-XII вiд 24.02.1994), «Про використання ядерної енергії та радіаційну безпеку» (№ 39/95-ВР вiд 08.02.1995 ) та ін.
Основоположним законодавчим документом в галузі охорони праці є Закон України «Про охорону праці», дія якого поширюється на всі підприємства, установи і організації незалежно від форм власності та видів діяльності, на усіх громадян, які працюють, а також залучені до праці на цих підприємствах. Цей Закон встановив основні принципи державної політики в галузі охорони праці: пріоритет життя і здоров’я працівників по відношенню до результатів виробничої діяльності, повної відповідальності роботодавця за створення безпечних і здорових умов праці, комплексного розв’язання завдань охорони праці, соціального захисту працівників, повного відшкодування збитків особам, які потерпіли від нещасних випадків на виробництві і професійних захворювань, використання економічних методів управління, виконання нормативів охорони праці.