Материал: Методика медичних дозиметричних вимірювань та відповідна дозиметрична вимірювальна апаратура

Внимание! Если размещение файла нарушает Ваши авторские права, то обязательно сообщите нам

Прилад може використовуватися для виявлення, локалізації та вимірювання джерел радіоактивного випромінювання різними службами контролю (персоналом атомних станцій, радіологічних лабораторій, співробітниками аварійних служб, цивільної оборони, пожежної охорони, поліції, співробітниками митних і прикордонних служб), в медицині, в армії, радіаційного моніторингу навколишнього середовища, територій та об'єктів тощо.

2.5 Використання радіонуклідів і нейтронів в медицині

Медичні додатки радіонуклідів можна представити двома групами. Одна група - це методи, які використовують радіоактивні індикатори (мічені атоми) з діагностичними та дослідницькими цілями. Інша група методів заснована на застосуванні іонізуючого випромінювання радіонуклідів для біологічної дії з лікувальною метою. До цієї ж групи можна віднести бактерицидну дію випромінювання.

Метод мічених атомів полягає в тому, що в організм вводять радіонукліди і визначають їх місцезнаходження та активність в органахі тканинах. Так, наприклад, для діагностування захворювання щитовидної залози в організм вводять радіоактивний йод 53 I, частина якого концентрується в цій залозі.

Лічильником, розташованим поблизу від неї, фіксують накопичення йоду. За швидкістю збільшення концентрації радіоактивного йоду можна робити діагностичний висновок про стан щитовидної залози.

Рак щитовидної залози може давати метастази в різні органи. Накопичення радіоактивного йоду в них може дати інформацію про метастази.

Для виявлення розподілу радіонуклідів у різних органах тіла використовують гамма-топограф (СЦИНТИГРАФІЇ), який автоматично реєструє розподіл інтенсивності радіоактивного препарату. Гамма-топограф являє собою скануючий лічильник, який поступово проходить великі ділянки над тілом хворого. Реєстрація випромінювання фіксується, наприклад, штриховий відміткою на папері. На рис. 2.14.а) схематично показано шлях лічильника, а на рис. 2.14, б - реєстраційна картка.

Рис.2.15. Реєстрація випромінювання: а) схематично показано шлях лічильника; б) реєстраційна картка

Застосовуючи радіоактивні індикатори, можна простежити за обміном речовин в організмі. Обсяги рідин в організмі важко виміряти безпосередньо, метод мічених атомів дозволяє вирішити цю задачу. Так, наприклад, вводячи певну кількість радіоактивного індикатора в кров і витримавши час для його рівномірного розподілу по кровоносній системі, можна по активності одиниці об'єму крові знайти її загальний обсяг.

Гамма-топограф дає порівняно грубий розподіл іонізуючого випромінювання в органах. Більш детальні відомості можна отримати методом авторадіографії.

У цьому методі на досліджуваний об'єкт, наприклад біологічну тканину, наноситься шар чутливої ​​фотоемульсії. Вміщені в об'єкті радіонукліди залишають слід у відповідному місці емульсії, як би фотографуючи себе (звідси і назва методу). Отриманий знімок називають радіоавтографія або авторадіограмм.

На рис. 2.15. ілюструється застосування цього методу. Тут зображені фолікул щитовидної залози щура (а) і авторадиограмм (б) того ж фолікула після введення амінокислоти (лейцину), міченної радіоактивним 14С.

Рис.2.16. Методом авторадіографії

Проявлені зерна срібла (темні крапки в фотоемульсії на рис. 2.16) вказують розподіл 14С в фолікулі.

У живий організм радіоактивні атоми вводяться в такій невеликій кількості, що ні вони, ні продукти їх розпаду не надають шкоди організму.

Лікувальне застосування радіонуклідів в основному пов'язано з використанням γ-випромінювання (гамма-терапія).

Рис.2.17. Сліди від радіоактивного випромінювання. Фотоемульсія

2.6 Кількісна оцінка біологічної дії іонізуючого випромінювання. Еквівалентна доза

Для даного виду випромінювання біологічна дія зазвичай тим більше, чим більше доза випромінювання. Однак різні випромінювання навіть при одній і тій же поглиненій дозі надають різний вплив.

У дозиметрії прийнято порівнювати біологічні ефекти різних випромінювань з відповідними ефектами, викликаними рентгенівським і γ-випромінюваннями.

Коефіцієнт К, що показує, у скільки разів ефективність біологічної дії даного виду випромінювання більше, ніж рентгенівського або γ-випромінювання, при однаковій дозі випромінювання в тканинах, є коефіцієнтом якості. У радіобіології його називають також відносною біологічною ефективністю (ОБЕ).

Коефіцієнт якості встановлюють на основі дослідних даних. Він залежить не тільки від виду частинки, але і від її енергії. Наведемо наближені значення К (табл. 2.1) для деяких випромінювань (в дужках вказана енергія частинок).

Таблиця 2.1


К

Рентгенівське γ і β випромінювання

1

Теплові нейтрони(-0,01 эВ)

3

Нейтрони (5 МэВ)

7

>>(0,5 МэВ)

10

α -випромінювання

20


Поглинена доза спільно з коефіцієнтом якості дає уявлення про біологічну дію іонізуючого випромінювання, тому витвір DK використовують як єдину міру цієї дії і називають еквівалентною дозою випромінювання Н:Н = DK.

Так як К - безрозмірний коефіцієнт, то еквівалентна доза випромінювання має ту ж розмірність, що і поглинена доза випромінювання, але називається зіверт (Зв). Позасистемна одиниця еквівалентної дози - бер1; 1 бер = 10-2 Зв

Еквівалентна доза в берах дорівнює дозі випромінювання в радах, помноженої на коефіцієнт якості.

Природні радіоактивні джерела (космічні промені, радіоактивність надр, води, радіоактивність ядер, що входять до складу людського тіла, і ін) створюють фон, відповідний приблизно еквівалентній дозі 125 мбер. Гранично допустимої еквівалентною дозою при професійному опроміненні вважається 5 бер протягом року. Мінімальна летальна доза від γ-випромінювання близько 600 бер. Ці дані відповідають опроміненню всього організму.1 Бер - абревіатура від слів «біологічний еквівалент рентгена».

2.7 Захист від іонізуючого випромінювання

Робота з будь-якими джерелами іонізуючих випромінювань вимагає захисту персоналу від їх шкідливої дії. Це велика і спеціальна проблема, в значній мірі виходить за межі чисто фізичних питань. Коротко розглянемо її.

Розрізняють три види захисту: захист часом, відстанню і матеріалом.

Проілюструємо перші два види захисту на моделі точкового джерела γ-випромінювання.


Чим більше час і менше відстань, тим більше експозиційна доза. Отже, необхідно мінімальний час перебувати під впливом іонізуючого випромінювання та на максимально можливій відстані від джерела цього випромінювання.

Захист матеріалом грунтується на різній здатності речовин поглинати різні види іонізуючого випромінювання.

Захист від α-випромінювання проста: достатньо аркуша паперу або шару повітря товщиною в кілька сантиметрів, щоб повністю поглинути α-частинки. Однак, працюючи з радіоактивними джерелами, слід остерігатися попадання α-частинок всередину організму при диханні або прийомі їжі.

Для захисту від β-випромінювання достатньо пластин з алюмінію, плексигласу або скла товщиною в кілька сантиметрів. При взаємодії β-частинок з речовиною може з'явитися гальмівне рентгенівське випромінювання, а від β +-частинок - γ-випромінювання, що виникає при анігіляції цих часток з електронами. Найбільш складний захист від нейтрального випромінювання: рентгенівське і γ-випромінювання, нейтрони.

Ці випромінювання з меншою ймовірністю взаємодіють з частинками речовини і тому глибше проникають в речовину.

Ослаблення пучка рентгенівського і γ-випромінювань наближено відповідає закону. Коефіцієнт ослаблення залежить від порядкового номера елемента речовини поглинача і від довжини хвилі.

При розрахунку захисту враховують ці залежності, розсіювання фотонів, а також вторинні процеси. Захист від нейтронів найбільш складний. Швидкі нейтрони спочатку уповільнюють, зменшуючи їх швидкість в водородсодержащих речовинах. Потім іншими речовинами, наприклад кадмієм, поглинають повільні нейтрони.

Висновки

Радіоактивністю називають мимовільний розпад нестійких ядер з випусканням інших ядер або елементарних частинок. Характерною ознакою, що відрізняє її від інших видів ядерних перетворень, є мимовільність ( спонтанність ) цього процесу. Також в цьому розділі,мі розглянули взаємодію іонізуючого випромінювання з речовиною та біофізичні основи дії іонізуючого випромінювання на організм.

Описали детектори іонізуючих випромінень. Було розглянуто використання радіонуклідів і нейтронів в медицині. Зроблена кількісна оцінка біологічної дії іонізуючого випромінювання. Вияснили еквівалентна дозу та розглянули захист від іонізуючого випромінювання.

РОЗДІЛ 3. МІКРОПРОЦЕСОРНИЙ ПРИСТРІЙ ДЛЯ РЕЄСТРАЦІЇ АКТИВНОСТІ ІОНІЗУЮЧОГО ВИПРОМІНЮВАННЯ.


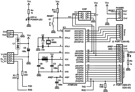
.1 Схема підключення детектора Гейгера до мікропроцесорної плати з RS232-USB-мостом

На рис.3.1. зображена схема підключення детектора Гейгера на базі процесора ATmega8.

Рис.3.1 Схема підключення детектора Гейгера до мікропроцесорної плати з RS232-USB-мостом

Пристрій складається:

.        Лічильника Гейгера типу СТС-5.2.

.        Резистора для перетворення імпульсів струму для імпульсів напруги.

.        Конденсатора С3 для усунення перешкод блоку живлення.

.        Імпульси напруги надходять на парний вхід D10 мікропроцесорноъ плати. плата підраховує кількість імпульсів за одиницю часу і видає результати на персональний комп'ютер через послідовний інтерфейс.

Для перетворення послідовного інтерфейсу використовується перетворювач USB-RS232.

Програма рахує імпульси на хвилинному інтервалі, і виводить результат по послідовному порту через USB-RS232 міст на ПК кожну хвилину.

Крім того, програма озвучує кожен імпульс детектора коротким звуковим сигналом. Тривалість сигналу в програмі задається параметром _beepLength.

Програма в нескінченному циклі очікує виникнення імпульсу детектора, і якщо його довжина перевищує задану - 50μs (параметр програми _tMin), включає звуковий сигнал і збільшує значення лічильника імпульсів - count.

Програма постійно перевіряє поточний час, і якщо воно відрізняється від часу останнього циклу рахунку на 1 хвилину (параметр програми _countTime), то значення лічильника виводиться зовні, після чого лічильник скидається в нуль.

Вихід детектора підключений на цифровий вхід 10 плати MK-duino. Цей вивід в програмі позначений як _detectorPin.

Звуковий індикатор з вбудованим генератором звуку підключений між цифровим введенням 12 плати і землею. Відповідний вивід у програмі позначений як - _beepPin.

Послідовний порт налаштований на швидкість обміну 115200 бод - параметр програми - _Bods.

Для звукової індикації роботи лічильника на плату підключений випромінювач звуку, який позначає кожен імпульс коротким звуковим сигналом.

Персональний комп'ютер отримує дані про активності іонізуючого випромінювання у вигляді кількості імпульсів за одиницю часу. Записує ці дані в архів або здійснює необхідну обробку даних.

Результати перевірки лічильника Гейгера типу СТС-5 з мікропроцесорною платою MK-duino

Рис.3.2 Хвилинні та середні на 10 хвилинному інтервалі значення рахунку

На рис.3.2. показаний приклад побудови графіка зміни активності на інтервалі 18 годин.

3.2 Плата МК- duino. Загальні відомості про платформу Arduino

це просте програмоване ядро для самостійної розробки пристроїв на базі мікропроцесора ATmega, та вільно-розповсюджуваної програмної оболонки Arduino з величезним ресурсом готових прикладів.застосовується для створення електронних пристроїв з можливістю прийому сигналів від різних цифрових і аналогових датчиків, які можуть бути підключені до нього, і управління різними старанними прибудовами. Проекти пристроїв, засновані на Arduino, можуть працювати самостійно або взаємодіяти з програмним забезпеченням на комп' ютері (напр.: Flash, Processing, MaxMSP). Плати можуть бути зібрані користувачем самостійно або куплені в зборі. Середовище розробки програм з відкритим початковим текстом доступне для безкоштовного скачування.

Інтегроване середовище розробки Arduino це кросплатформений додаток на Java, що включає в себе редактор коду, компілятор і модуль передачі прошивки в плату.

Середовище розробки засноване на мові програмування Processing і спроектоване для програмування новачками, не знайомими близько з розробкою програмного забезпечення. Мова програмування аналогічна тому, що використовується в проекті Wiring. Строго кажучи, це C++, доповнений деякими бібліотеками. Програми обробляються за допомогою препроцесора, а потім компілюється з допомогою AVR-GCC.

Просте і зрозуміле середовище програмування - середовище Arduino підходить як для початкуючих користувачів, так і для досвідчених. Arduino заснована на середовищі програмування Processing, що дуже зручно для викладачів, оскільки студенти працюють з цим середовищем будуть знайомі і з Arduino.

Програмне забезпечення з можливістю розширення і відкритим початковим текстом - ПО Arduino випускається як інструмент, який може бути доповнений досвідченими користувачами. Мова може доповнюватися бібліотеками C++. Користувачі, що бажають зрозуміти технічні нюанси, мають можливість перейти на мову AVR C на якому заснований C++. Відповідно, є можливість додати код з середовища AVR - C в програму Arduino.

Апаратні засоби з можливістю розширення і відкритими принциповими схемами - мікроконтроллери ATMEGA8 і ATMEGA168 є основою Arduino. Схеми модулів випускаються з ліцензією Creative Commons, а означати, досвідчені інженери мають можливість створення власних версій модулів, розширюючи і доповнюючи їх. Навіть звичайні користувачі можуть розробити дослідні зразки з метою економії коштів і розуміння роботи.

Переваги Arduino над іншими мікроконтроллерами

Низька вартість - плати Arduino відносно дешеві в порівнянні з іншими платформами. Сама недорога версія модуля Arduino може бути зібрана в ручну, а деякі навіть готові модулі коштують менше 50 доларів.

Кросс-платформенність - програмне забезпечення Arduino працює під ОС Windows, Macintosh OSX і Linux. Більшість мікроконтроллерів обмежуються ОС Windows.

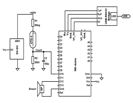
Платформа MK-Duino - мікроконтролерне ядро стенду.

Стенд побудований на базі мікроконтролерної платформи MK-duino. Платформа MK-duino побудована мікроконтролері ATmega8. Платформа містить 14 цифрових вхід/виходів (6 з яких можуть використовуватися як виходи ШІМ), 6 аналогових входів, кварцовий генератор 16 МГц, роз’єм для підключення USB адаптера, силовий роз'єм, роз'єм ICSP і кнопку перезавантаження. Для роботи необхідно підключити платформу до комп'ютера за допомогою кабелю USB або подати живлення за допомогою адаптера AC/DC, або батареї.

Принципова схема платформи MK-duino зображена на рис. 3.1.

Рис.3.3 Принципова схема MK-duino

Живленняduino може отримувати живлення через підключення USB або від зовнішнього джерела живлення. Джерело живлення вибирається автоматично.

Зовнішнє живлення (не USB) може подаватися через перетворювач напруги AC/DC (блок живлення) або акумуляторною батареєю. Перетворювач напруги підключається за допомогою роз'єму 2.1 мм з центральним позитивним полюсом. Проводи від батареї підключаються до виводів Gnd і Vin роз'єму живлення.