Материал: Лингвистический анализ китайских терминов родства

Внимание! Если размещение файла нарушает Ваши авторские права, то обязательно сообщите нам

Братан, братаник, братеня, братеник, брательник - двоюродный брат.

Братанич - племянник по брату.

Братаниха - жена двоюродного брата.

Братанна - дочь брата, племянница по брату.

Брательница - родственница двоюродная или дальняя.

Братова - жена брата.

Братыч - сын брата, племянник по брату.

Вдова - женщина, не вступившая во второй брак после смерти мужа.

Вдовец - мужчина, не вступивший во второй брак после смерти жены.

Великая тетка - сестра деда или бабки (двоюродная бабка).

Великий дядя - брат деда или бабки.

Ветвь - линия родства.

Внук - сын сына или дочери, сыновья племянника или племянницы.

Внучатая двоюродная племянница - внучка двоюродного брата или сестры.

Внучатая племянница - внучка брата или сестры (троюродная племянница).

Внучатный, внучатый - являющийся родственником в третьем колене, троюродный.

Внучатые братья и сестры - троюродные братья и сестры.

Внучатый двоюродный племянник - внук двоюродного брата или сестры.

Внучатый племянник - внук брата или сестры.

Внучатый троюродный племянник - внук троюродного брата или сестры (троюродный племянник).

Внучка, внука - дочь сына или дочери, племянника или племянницы.

Двоюродная бабушка - сестра бабушки или деда.

Двоюродная прабабушка - сестра прабабушки или прадеда.

Двоюродная прапрабабушка - сестра прапрабабушки или прапрадеда.

Двоюродная племянница - дочь двоюродного брата или сестры.

Двоюродная сестра - дочь дяди или тетки.

Двоюродная тетка - двоюродная сестра отца или матери.

Двоюродный - состоящий в родстве во втором колене.

Двоюродный брат - сын дяди или тетки.

Двоюродный дед - брат деда или бабушки.

Двоюродный дядя - двоюродный брат отца или матери.

Двоюродный племянник - сын двоюродного брата или сестры.

Двоюродный прадед - брат прадеда или прабабушки.

Деверь - брат мужа. Дед (дедушка) - отец отца или матери.

Дед крестный - отец крестного отца.

Дедина, дедка - тетка по дяде.

Дедич - прямой наследник по деду.

Дочь - лицо женского пола по отношению к своим родителям.

Дочь названая - приемыш, воспитанница.

Дщерич - племянник по тетке.

Дщерша - племянница по тетке.

Дядька - человек, ухаживающий за ребенком.

Дядя - брат отца или матери, а также муж тетки.

Единокровные дети (однородные) - дети, рожденные от одного отца (однородного отца), но разных матерей.

Единоутробные дети (одноутробные) - дети, рожденные одной матерью, но от разных отцов.

Единоутробный - рожденный той же матерью, но от другого отца.

Жена - женщина по отношению к мужчине, с которым она состоит в браке.

Женима, женища - невенчанная четвертая жена.

Жених - сговоривший себе невесту.

Золовка, золовища, золова - сестра мужа, иногда жена брата.

Зять - муж дочери, сестры.

Колено - разветвление рода, поколение в родословной.

Крестная мать - участница обряда крещения в роли духовной матери.

Крестник - крестный сын.

Крестница - крестная дочь.

Крестный отец - участник обряда крещения в роли духовного отца.

Кровное родство - происхождение от одних родителей.

Кровный - о родстве в пределах одной семьи.

Кузен - двоюродный брат.

Кузина - двоюродная сестра.

Кум - крестный отец по отношению к родителям крестника и к крестной матери.

Кума - крестная мать по отношению к родителям крестника и к крестному отцу.

Малая тетка - сестра отца или матери (двоюродная тетка).

Малый дядя - брат отца или матери.

Мать - женщина по отношению к своим детям.

Мать крестная, крестовая - восприемница при обряде крещения.

Мать названая - мать приемышу, воспитаннику.

Мать молочная - мамка, кормилица.

Мать посаженная - женщина, заменяющая на свадьбе родную мать жениха.

Мачеха - неродная мать, другая жена отца по отношению к его детям от прежнего брака.

Молочная сестра - ребенок (женщина), вскормленный чужой матерью по отношению к ее детям.

Молочный брат - ребенок (мужчина), вскормленный чужой матерью по отношению к ее детям

Муж - мужчина по отношению к женщине, с которой он состоит в браке.

Невестка - жена брата или жена сына, а также жена одного брата по отношению к жене другого брата.

Незаконнорожденный - рожденный от родителей, не состоящих в церковном браке.

Однородный (единокровный) - происходящий от одного отца.

Одноутробный (единоутробный) - происходящий от одной матери.

Отец - мужчина по отношению к своим детям.

Отец крестный - восприемник при обряде крещения.

Отец названный - отец приемышу, воспитаннику.

Отец прибеседный, посаженный, ряженый - мужчина, заменяющий на свадьбе родного отца жениха.

Отчим - неродной отец, другой муж матери по отношению к ее детям от прежнего брака.

Отценачальник - старший в поколении.

Отчинник, отчич - сын, наследник.

Падчерица - неродная дочь одного из супругов.

Племянник - сын брата или сестры. Племянница - дочь брата или сестры.

Племяш - родич, родственник, земляк.

Побочный (сын, дочь) - сын или дочь, происходящие не от законного брака.

Поколение - родственники одной степени родства по отношению к общему предку.

Полнородный - происходящий от одних родителей.

Потомок - человек, происходящий по рождению из какого-нибудь рода, человек по отношению к своим предкам.

Прабабка - мать деда или бабушки.

Прабабушка - то же, что и прабабка.

Правнук - сын внука или внучки.

Правнучатая двоюродная племянница - правнучка двоюродного брата или сестры.

Правнучатая племянница - правнучка брата или сестры.

Правнучатая троюродная племянница - правнучка троюродного брата, или сестры.

Правнучатый двоюродный племянник - правнук двоюродного брата или сестры.

Правнучатый племянник - правнук брата или сестры.

Правнучатый троюродный племянник - правнук троюродного брата или сестры.

Правнучка - дочь внука или внучки.

Прадед - отец деда или бабушки.

Прапрабабушка - мать прадеда или прабабушки.

Праправнук - сын правнука или правнучки.

Праправнучатая двоюродная племянница - праправнучка двоюродного брата или сестры.

Праправнучатая племянница - праправнучка брата или сестры.

Праправнучатая троюродная племянница - праправнучка троюродного брата или сестры.

Праправнучатый двоюродный племянник - праправнук двоюродного брата или сестры.

Праправнучатый племянник - праправнук брата или сестры.

Праправнучатый троюродный племянник - праправнук троюродного брата или сестры.

Праправнучка - дочь правнука или правнучки.

Прапрадед - отец прадеда или прабабки.

Прародители - первая по родословной известная чета, от которой берет начало род.

Пращур - родитель прапрадеда, прапрабабки.

Предок - древний предшественник по роду, а также соотечественник из прежних поколений.

Привенчанный - происходящий от одних родителей, но до брака рожденный, а затем в нем признанный.

Приемная дочь - усыновленный чужой ребенок, девочка.

Приемный сын - усыновленный чужой ребенок, мальчик.

Пятиюродный - являющийся родственником в пятом колене (по прапрадеду).

Род - ряд поколений, происходящих от одного предка, а также вообще поколение.

Родители - отец и мать по отношению к детям.

Родитель - то лее, что и отец.

Родительница - то же, что и мать.

Родной - происходящий от одних родителей. См. кровный, полнородный.

Родня - родственники.

Родоначальник - первый известный представитель рода, от которого он ведет начало.

Родословие - то же, что генеалогия.

Родословная - перечень поколений одного рода, устанавливающий происхождение и степени родства.

Родственник - тот, кто находится в родстве с кем-нибудь.

Родство - отношение между людьми, создаваемое наличием общих ближайших родственников.

Сват (м.), сватья (ж.) - родитель одного из супругов по отношению к родителям другого супруга.

Свекор - отец мужа.

Свекровь - мать мужа.

Сводные - братья и сестры, происходящие от разных родителей.

Сводные дети - дети, приходящиеся друг другу братьями или сестрами по отчиму или мачехе.

Свойственник - человек, который состоит в свойстве с кем-нибудь.

Свойство - отношение близости между людьми, возникающее не по родству, а из брачного союза (отношения между супругом и кровными родственниками другого супруга, а также между родственниками супругов).

Свояк - муж свояченицы (сестры жены).

Свояки - лица, женатые на двух сестрах.

Свояченица - сестра жены.

Семиюродный - являющийся родственником в седьмом колене (по прапрапрапрапрадеду).

Семья - группа живущих вместе родственников.

Сестра - дочь тех же родителей или одного из них по отношению к другим их детям.

Сестренка, сестрина, сестрична, сестричка - двоюродная сестра.

Сестренница - двоюродная сестра, дочь сестры матери или отца.

Сестрич, сестренич, сестричищ (др. рус.) - сын сестры матери (племянник по сестре).

Сирота - ребенок или несовершеннолетний, лишившийся одного или обоих родителей.

Сноха - жена сына по отношению к его родителям, невестка.

Сношенница - жена деверя, жены двух братьев по отношению друг к другу.

Супруг - муж.

Супруга - жена.

Сын - мужчина, мальчик по отношению к своим родителям.

Сын крестный (крестник) - лицо мужского пола по отношению к восприемнику.

Сын названный - приемыш, воспитанник.

Тесть - отец жены.

Тетя, тетка - сестра отца или матери, а также жена дяди.

Теща - мать жены.

Троюродная бабушка - двоюродная сестра деда или бабушки.

Троюродная племянница - дочь троюродного брата или сестры.

Троюродная прабабушка - двоюродная сестра прадеда или прабабушки.

Троюродная прапрабабушка - двоюродная сестра прапрадеда или прабабушки.

Троюродная сестра - дочь двоюродного дяди (тетки).

Троюродная тетя - троюродная сестра отца или матери.

Троюродный - являющийся родственником в третьем колене (по прадеду) (см. внучатый).

Троюродный брат - сын двоюродного дяди (тетки).

Троюродный дед - двоюродный брат деда или бабушки.

Троюродный дядя - троюродный брат отца или матери.

Троюродный племянник - сын троюродного брата или сестры.

Троюродный прадед - двоюродный брат прадеда или прабабушки.

Троюродный прапрадед - двоюродный брат прапрадеда или прапрабабушки.

Удочеренная - лицо женского пола по отношению к приемным родителям.

Усыновленный - лицо мужского пола по отношению к приемным родителям.

Фамилия - то же, что род, семья.

Четвероюродная бабушка - троюродная сестра деда или бабушки.

Четвероюродная племянница - дочь четвероюродного брата или сестры.

Четвероюродная прабабушка - троюродная сестра прадеда или прабабушки.

Четвероюродная прапрабабушка - троюродная сестра прапрадеда или прабабушки.

Четвероюродная сестра - дочь троюродного дяди (тетки).

Четвероюродная тетя - четвероюродная сестра отца или матери.

Четвероюродный - являющийся родственником в четвертом колене по прадеду.

Четвероюродный брат - сын троюродного дяди (тетки).

Четвероюродный дед - троюродный брат деда или бабушки.

Четвероюродный дядя - четвероюродный брат отца или матери.

Четвероюродный племянник - сын четвероюродного брата или сестры.

Четвероюродный прадед - троюродный брат прадеда или прабабушки.

Четвероюродный прапрадед - троюродный брат прапрадеда.

Шестиюродный - являющийся родственником в шестом колене (по прапрапрапрадеду).

Шурин - брат жены.

Шурич - сын шурина (брата жены). Ятров (ятровка) - жена деверя (брата мужа)

Схема № 3


Схема №4


Родословная таблица может более подробно рассказать о каждом персонаже, упоминаемом в ней. Таблицы также могут быть восходящими и нисходящими. Вообще же, таблица - это то же древо, только выполненное не рисунком, а строго графически (схеме №4).

Если схема выполнена графически правильно - каждое поколение расположено строго на одной горизонтали, - то тогда четко и наглядно отражаются структура и родственные связи внутри рода. В отличие от восходящей начертить нисходящую таблицу без ошибок очень трудно. В ней не только не совпадающее число имен в каждом поколении, но и разное число потомков у каждого лица в одном поколении.

Схема №5


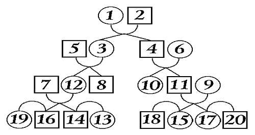
ПЕРВАЯ СТЕПЕНЬ РОДСТВА:

1-2 - муж и жена;

-3 - отец и сын,

-4 - отец и дочь,

-3 - мать и сын,

-4 - мать и дочь;

ВТОРАЯ СТЕПЕНЬ РОДСТВА:

1-8 и 1-11 - дед и внучки,

-10 и 2-12 - бабка и внуки;

ТРЕТЬЯ СТЕПЕНЬ РОДСТВА:

1-15 и 1-17 - прадед и правнуки,

-10 - дядя и племянник,

-8 - тетя и племянница;

ЧЕТВЕРТАЯ СТЕПЕНЬ РОДСТВА:

8-11 и 10-12 - двоюродные сестры и братья,

-15 и 3-17 - двоюродный дед и внучатые племянники,

-14 и 4-16 - двоюродная бабка и внучатые племянницы;

ПЯТАЯ СТЕПЕНЬ РОДСТВА:

12-15 и 12-17 - двоюродный дядя и двоюродные племянники;

ШЕСТАЯ СТЕПЕНЬ РОДСТВА:

-15 и 16-17 - троюродные сестры и братья;

ПЕРВАЯ СТЕПЕНЬ СВОЙСТВА:

1-5 - свекор и сноха,

-6 - тесть и зять,

-6 - теща и зять,

-5 - свекровь и сноха;

ВТОРАЯ СТЕПЕНЬ СВОЙСТВА:

7-8 - невестка и золовка,

-10 - зять и шурин,

-16 - зять и свояченица,

-18 - деверь и невестка;

ЧЕТВЕРТАЯ СТЕПЕНЬ СВОЙСТВА:

13-19 - свояки,

-20 - невестки (сношенницы).

Схема №6

Схема прямого и бокового родства по восходящим и нисходящим линиям


Известно, что любое родство существует в двух видах:

кровное родство (по восходящей и нисходящей линии). Оно является прямым родством: сын, отец, дед, внук, правнук, прадед и так далее.

боковое родство (оно также бывает восходящее и нисходящее).

И кровное и боковое родство исчисляются по степеням. Рождение одного лица от другого - составляет степень. В кровном (однородном) родстве степени считаются по линиям: восходящей, нисходящей и боковой.

Восходящая линия идет от данного лица к отцу, деду, прадеду и выше.

Четыре линии родства восхождения от меня к прадеду показывает, что я состою к нему в четвертой степени родства.

Нисходящая линия идет от данного лица к сыну, внуку, правнуку и далее. Каждая такая линия составляет степень: таким образом, мой правнук приходится мне в третьей степени родства.

В кровном родстве существуют и боковые линии. Боковое (разнородное) родство, или же свойство, бывает: двухродное - в него входят родственники данного лица и родственников его жены. Трёхродное - состоит из родственников данного лица и родственников жены его брата. Муж и жена составляют одну плоть, и как бы одно лицо (степень).

Поэтому отец жены (тесть) по отношению к мужу то же, что собственный отец. Также и отец мужа (свекор) по отношению к жене то же, что и ее собственный отец.