Материал: Кораблев ВА Минкин ДА Лаб практикум теория тепло и массообмена

Внимание! Если размещение файла нарушает Ваши авторские права, то обязательно сообщите нам

20

Величина αл может быть вычислена по формуле [3]

 

 

 

Т

 

 

4

 

 

Т

 

 

4

 

 

 

 

 

 

 

 

0

 

 

 

 

 

 

 

 

с

 

 

 

 

 

 

 

 

 

100

 

100

 

 

 

 

 

 

 

 

 

 

 

αл =ε с0

 

 

 

 

 

 

 

 

 

 

 

 

 

,

(12)

 

 

 

Тс

Т0

 

 

 

 

 

 

 

 

 

 

 

 

 

 

где ε – степень черноты поверхности цилиндра; с0 – коэффициент излучения абсолютно черного тела, с0 = 5,67 Вт/м2К4.

Вычислив величину αл и вычтя ее из суммарного коэффициента теплообмена α, окончательно определим значение αк.

Метод регулярного режима. В методе регулярного режима коэффициент теплообмена определяется по формуле [4].

α =

1

C m ,

(13)

 

 

Ψ S

 

где Ψ – критерий неравномерности температурного поля исследуемого тела; m – темп охлаждения; С и S – полная теплоемкость и поверхность теплообмена тела.

При охлаждении металлического образца в воздушной среде можно считать, что во все время опыта распределение температуры остается равномерным и Ψ=1. Тогда формула (13) принимает вид:

α =

C m

(14)

 

S

 

Значение темпа охлаждения может быть найдено в опыте по охлаждению предварительно нагретого образца, погруженного в интересующую экспериментальную среду. В этом случае при наступлении регулярного режима величина перегрева в любой точке тела меняется по экспоненциальному закону [5].

ϑ =ϑ0emτ

(15)

где ϑ=t-t0 – величина перегрева тела в момент времени τ; ϑ0 – величина перегрева тела в начальный момент времени.

Если построить график в полулогарифмических координатах (по оси ординат откладывать lnϑ, а по оси абсцисс – время τ), то получается прямая линия, тангенс угла наклона которой равен темпу охлаждения (рис.4.), т.е.

m = lnϑ1 lnϑ2 .

(16)

τ

2

τ

1

 

 

 

 

21

Рис.4. К расчету темпа охлаждения m

Учитывая, что перегрев ϑ выражается через показания гальванометра n, дел., чувствительность гальванометра Кu, мВ/дел. и чувствительность термопары Кt, К/мВ,

ϑ = n Ku K t ,

(17)

а также считая, что для небольшого диапазона температуры (0<ϑ<30 К), Kt=const, формулу (16) для темпа охлаждения можно представить в виде:

m = ln n1 ln n2

(18)

τ

2

τ

1

 

Таким образом, при определении темпа m нет необходимости знать ни чувствительность термопары, ни чувствительность измерительного прибора, а достаточно построить зависимость натурального логарифма показаний гальванометра от времени:

ln n = f (τ)

(19)

Описание установки. Образец (рис.5) состоит из медного корпуса 1, внутри которого на керамическом трубчатом каркасе 2 намотан нагреватель

3.

Рис.5. Конструкция образца

22

Вблизи поверхности цилиндра монтируется спай дифференциальной термопары. Холодный спай термопары располагается в аэродинамической трубе несколько впереди по отношению к набегающему потоку. Спай защищен экраном из алюминиевой фольги. Термопара выполнена из меди и константана.

Основные параметры образца: масса медного корпуса с нихромовым нагревателем Мк=0,606 кг; масса керамической трубки Мт=0,004 кг; сопротивление нагревателя Rн=225 Ом; сопротивление дифференциальной термопары Rт=10,3 Ом; истинная теплоемкость меди См=389 Дж/кгК; истинная теплоемкость керамики Сr=720 Дж/кгК.

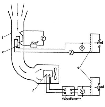
Смонтированный образец 2 на двух тонких шпильках устанавливается в центральной зоне аэродинамической трубы 1, через которую проходит воздушный поток.

Скорость потока устанавливается путем изменения напряжения на моторе 3 вентилятора с помощью лабораторного автотрансформатора 4 и вольтметра (рис.6)

Рис.6. Схема силового питания и температурных измерений: 1 – аэродинамическая труба; 2 – образец; 3 – мотор вентилятора; 4 – автотрансформаторы.

Мощность, подаваемая на нагреватель образца. Измеряется с помощью вольтметра и амперметра. Разность температур между поверхностью цилиндра и воздухом измеряется дифференциальной термопарой из меди и

23

константана, подключенной через магазин сопротивления Rдоб к гальванометру.

Порядок подготовки и проведения опыта

кцилиндра стационарным методом.

1.Установить скорость воздушного потока υ=10м/с. (U=190В);

2.Подать на нагреватель образца напряжение 40 В;

3.Проверить механический нуль гальванометра, закоротив термопару.

4.Дождаться установления стационарного режима и записать показания термопары;

5.Определить поверхность цилиндра и по формуле (10) рассчитать полный коэффициент теплообмена α.

6.По формуле (12) рассчитать αл и по уравнению (11) найти αк. Степени черноты поверхности цилиндра принять равной ε=0,9.

Б. Измерение величины αк цилиндра методом регулярного режима первого рода.

1.Опыт проводится при той же скорости воздушного потока υ=10 м/с (U=190 В) и той же мощности нагревателя (Uн=40 В).

2.Выключить вентилятор аэродинамической трубы и дождаться, когда «зайчик» гальванометра отклонится на 140 дел.

3.Включить вентилятор см.п.1. и выключить нагреватель образца. Снять кривую охлаждения образца, записывая показания гальванометра через 1 минуту.

4.Провести повторный опыт, начиная с п.1; результаты двух опытов свести в таблицу.

Таблица1.

Результаты

 

 

 

 

 

τ, мин

 

 

 

 

 

 

 

 

 

 

 

 

опыта

измерений

 

 

 

 

 

 

 

 

 

 

0

 

 

 

 

 

 

 

 

 

 

 

1

n

 

 

 

 

 

 

 

 

 

 

 

lnn

 

 

 

 

 

 

 

 

 

 

 

 

 

 

 

 

 

 

 

 

 

 

 

2

n

 

 

 

 

 

 

 

 

 

 

 

lnn

 

 

 

 

 

 

 

 

 

 

 

 

 

 

 

 

 

 

 

 

 

 

 

5.По данным двух опытов построить сводный график зависимости ln n = f (τ) и определить величину темпа m.

6.По формуле (14) найти значение полного коэффициента теплообмена α.

7.По формуле (12) рассчитать лучистую составляющую αл коэффициента теплообмена. Величину Тс принять равной ее среднему

24

значению на соответствующем прямолинейном участке полулогарифмического графика:

Тс =Т0 +ϑ = Кt Кu n1 +2 n2 +T0 .

8.Вычислить конвективную составляющую αк коэффициента теплообмена.

9.Сравнить значения αк, полученные в стационарном и регулярном режимах, с теоретическим расчетом по формулам (5) или (6).

В. Определение зависимости Nu = f (Re)

1.Повторить измерения двумя методами αк при других скоростях движения воздушного потока υ2=8 и υ3=6 м/с. Для этого установить напряжение на моторе вентилятора, равное 155 и 100 В соответственно.

2.По средним значениям αк , полученным двумя методами для трех

скоростей потока, построить графики зависимостей Nu = f (Re).

Содержание отчета

1.Результаты измерений и их обработка. Зависимость Nu = f (Re).

2.Теоретический расчет интенсивности конвективного теплообмена для условий проведения экспериментов.

3.Сопоставление опытных и расчетных данных

4.Выводы по работе.

Контрольные вопросы

1.Как осуществляется переход от ламинарной формы движения к турбулентной?

2.Как проходит изменение коэффициента теплоотдачи от плоской поверхности?

3.При каких условиях возможно использование формулы, определяющие теплоотдачу пластины, для расчета теплоотдачи при внешнем продольном омывании одиночного цилиндра?

4.Как изменится коэффициент α, если измерение поверхности провести до установления стационарного режима?

5.Как изменится результат измерения α в стационарном и регулярном режимах, если спай термопары расположить за цилиндром по ходу омывающего потока?

6.В чем заключаются основные теоретические предпосылки теории регулярного режима первого рода?

7.Что такое темп охлаждения m?

8.Почему в настоящей работе критерий Ψ принят равным единице?

9.Как учитывается лучистая составляющая коэффициента теплообмена цилиндра?