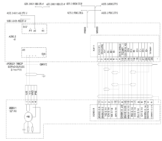
Связь двигателя с электроприводом осуществляется через датчик вращения.
На данной схеме его разъем обознается X411 Вращающийся датчик положения крепится на валу двигателя и позволяет
определять его угловое положение. Этот датчик состоит из источника света,
оптического датчика (приемника) и диска с маленькими радиальными прорезями
(растрами). Растровый диск укреплен на валу, источник света и оптический датчик
находятся с разных сторон от диска. Когда диск вращается, то лучи проходят
сквозь его прорези и падают на оптический датчик. Оптический датчик работает
как переключатель, который включается или выключается при попадании на него
лучей света. Это дает возможность определить относительное или абсолютное
положение и направление вращения двигателя. Полученная информация отправляется
на плату электропривода. На рисунке 2.8 представлена схема подключения модуля
оси Z3
Рисунок 2.8 -Схема подключения модуля оси Z3
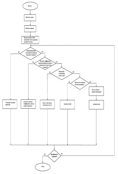
2.5 Описать алгоритм поиска заданной
неисправности
На рисунке 2.9 представлена схема подключения модуля оси Z3
Рисунок 2.9 Блок-схема алгоритма поиска неисправности
Под алгоритмом понимают последовательность выполнения логических операций, необходимых для совершения некоторых действий или решения задачи. Алгоритм имеет словесное описание или реализован в виде структурной схемы (блок-схемы).
Описание алгоритма поиска неисправности будет выглядеть следующим образом: Включаем станок и привод. Появляется ошибка 22100 -превышена частота зажимного патрона. При появлении ошибки необходимо узнать, что это за ошибка, с чем она связана, как устранить эту ошибку и что необходимо для этого сделать:
) Проверить параметры числа оборотов шпинделя. Если они большие, то их следует уменьшить, при этом шпиндель должен быть остановлен, чтобы не появилась ошибка 22100, т.к. контролируемое значение уменьшается;
) Проверить значение коэффициента допуска погрешности скорости шпинделя. Если коэффициент допуска маленький, то его значение следует увеличить, т.к. фактическая скорость превышает допустимую и возникает ошибка;
) Проверить механические части станка, если присутствует износ ремней или деталей, то их следует заменить;
) Проверить датчик числа оборотов патрона, если датчик не правильно следит за оборотами его следует заменить;
) Проверить плату следящего привода, если она неисправна, то ее
следует заменить.
3. РАСЧЕТНО - ТЕХНИЧЕСКАЯ ЧАСТЬ
3.1 Расчет параметров
двигателя, применяемых в заданном технологическом оборудовании (станке)
Рассчитаем мощность двигателя:
![]()
, (3.1)
Где М0 - вращающий статический момент
n - номинальная частота вращения
Расчитаем номинальный коэффициент
мощности
(3.2)
где
- номинальное фазное напряжение (В);
=380 В;
Iн - номинальный ток (А); Iн = 9 А;
-
номинальный КПД - КПД при нагрузке 100% (о.е);
=86%;
-
номинальный коэффициент мощности - при нагрузке 100% (о.е).
-
номинальная мощность;
;
Рассчитаем индуктивное и активное схемы замещения.

(3.3)
Активные
сопротивления схемы замещения соответствуют активным сопротивлениям обмотки
фазы, а индуктивности статора и ротора следует рассчитывать по соотношениям
![]()
(3.4)
где
![]()
-
угловая скорость вращения![]()
напряжения
сети (рад/с):
![]()
-
взаимоиндуктивность между обмотками статора и ротора:
![]()
(3.5)
![]()
(3.6)
где
![]()
-
частота![]()
напряжения
сети (50 Гц);
![]()
(3.7)
![]()
(Гн)
Индуктивность
рассеяния двигателя для моделей скалярного (частотного) и векторного управления
соответственно
![]()
(3.8)
(![]()
) (3.9)
![]()
(Гн)
Коэффициенты
электромагнитной связи статора и ротора соответственно
![]()
, ![]()
. (3.10)
Номинальные параметры двигателя определяются следующим образом:
номинальная
угловая скорость вращения (рад/с)
(3.11)
где
![]()
-
номинальное скольжение (о. е.); ![]()
![]()
-
синхронная скорость при номинальной частоте напряжения (рад/с); ![]()
=1500;
![]()
(3.12)
где
![]()
-
номинальная синхронная скорость поля статора
(![]()
);
номинальный
момент (Н ![]()
)
![]()
; (3.13)
где
![]()
-
номинальная мощность (кВт); ![]()
=8,2.
![]()
(Н ![]()
)
– номинальное потокосцепление статора (Вб)
(3.14)
(Вб).
– номинальное потокосцепление ротора (Вб)
(3.15)
(Вб).
Согласно полученным значениям выбираем двигатель 1FT6.
3.2 Рассчитать загруженность
ЭСПУ
Важной характеристикой ЭСПУ является надежность работы. Надежность устройства - это свойство функционировать при заданных условиях обслуживания и эксплуатации ЭСПУ. Для оценки надежности служат ее количественные характеристики, рассчитываемые на базе статистической информации об обслуживании и эксплуатации ЭСПУ. Количественные характеристики надежности позволяют изучить закономерности возникновения неисправностей, разработать меры их предупреждения, что в свою очередь дает возможность активно влиять на качество услуг, предоставляемых системой обслуживания ЭСПУ. Она практике используется большое количество показателей надежности, характеризующих свойства ЭСПУ.
Коэффициент загруженности определяется по формуле:
![]()
(3.16)
где
![]()
- время,
в течение которого ЭСПУ находится во включенном состоянии, ч;
![]()
-
календарное время, ч.
Время,
в течение которого ЭСПУ находится во включенном состоянии определяется по
формуле:
![]()
(3.17)
где
![]()
-
количество смен в день;
![]()
- время
одной смены, ч;
![]()
-
количество рабочих дней.
Календарное
время определяется по формуле:
![]()
(3.18)
где
![]()
- время
в одних сутках;
![]()
- число
месячных дней.
Исходя
из формул определим коэффициент загруженности:
Коэффициент загруженности ЭСПУ равен 0,66.
Однако,
более существенным показателем является коэффициент технического использования
ЭСПУ, который определяется по формуле:
![]()
(3.19)
где
![]()
- время
обнаружения неисправности, ч;
![]()
- время
на устранение неисправности, ч;