Материал: Ивличев П.С. Практикум по информационным технологиям. Ч. 5. Проектирование баз данных

Внимание! Если размещение файла нарушает Ваши авторские права, то обязательно сообщите нам

16

Задание 5. Связывание таблиц Для того, чтобы объединить данные таблиц в единую базу, необходимо

создать связи. Связывание таблиц возможно только по полям, имеющим одинаковый тип данных. При связывании Access осуществляет проверку целостности данных, при которой одна из связываемых таблиц (там, где поле является ключевым) считается главной, а вторая – подчиненной. При вводе данных в связанные таблицы сначала заполняется подчиненная таблица.

1.Выполните команду Схема данных вкладки Работа с базами

данных.

2.В появившемся диалоговом окне Добавление таблицы добавь-

те все таблицы в схему, по очереди выделяя каждую из таблиц и нажимая кнопку Добавить.

3.Закройте окно добавления таблиц.

4.В схеме данных присутствуют пять таблиц, связи между которыми пока отсутствуют (если таблиц больше, удалите дубликаты, выделяя их и нажимая кнопку Delete).

5.Создайте связь между таблицами Виды взысканий и Журнал учета взысканий с обеспечением целостности данных по однотипным полям.

5.1.Выделите поле Код в таблице Список взысканий.

5.2.Удерживая нажатой левую кнопку мыши, протащите это поле на по-

ле Код взыскания в таблице Журнал учета взысканий. От-

пустите левую кнопку мыши. Откроется диалоговое окно Измене-

ние связей (Рисунок 8).

Рисунок 8 – Окно Изменение связей

5.3.Убедитесь, что связь создается между нужными полями и имеет необходимый тип (один-ко-многим). В противном случае закройте схему данных и проверьте структуру таблиц.

5.4.Установите флажки Обеспечение целостности данных, Каскадное удаление связанных записей, Каскадное обновление свя-

занных записей и нажмите кнопку ОК. Связь будет создана (Рисунок 9). Если связь ошибочна, то ее можно удалить, выделив на схеме данных и нажав клавишу Delete.

Рисунок 9 – Связь между таблицами

17

5.5.В созданной связи главной таблицей считается Виды взысканий, поскольку поле Код в этой таблице является ключевым. На схеме главная таблица обозначается символом 1 на связи около таблицы.

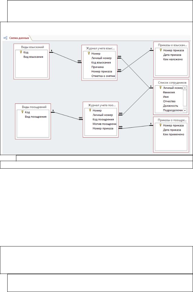
6.Аналогично создайте остальные связи по схеме (Рисунок 2). Схема данных должна принять следующий вид (Рисунок 10).

Рисунок 10 – Схема данных

7.Закройте окно схемы данных.

Задание 6. Создание форм с помощью Мастера

Основное назначение форм в Access – ввод данных в таблицы и вывод информации из таблиц. Представление вывода допускает размещение и использование управляющих элементов. Каждая запись оформлена в форме в виде карточки, что обеспечивает более удобное, в сравнении с таблицей, представление данных при вводе.

В Access имеется несколько способов создания форм. Мастер форм создает форму, руководствуясь ответами пользователя о виде и содержании формы.

Создадим форму для ввода данных в таблицу Журнал учета взыс-

каний.

1.Выполните команду Мастер форм на вкладке Создание.

2.В диалоговом окне в списке таблицы и запросы выберите табли-

цу Журнал учета взысканий.

3.Добавьте в форму все поля этой таблицы.

3.1.Выделите в списке доступных полей поле Номер и нажмите кнопку

.

18

3.2.Аналогично добавьте остальные поля таблицы в форму.

4.Щелкните кнопку Далее.

5.Выберите вид формы Выровненный. Щелкните кнопку Далее.

6.Присвойте форме имя Журнал учета взысканий и нажмите кнопку Готово.

7.Форма будет создана и открыта для ввода данных. Закройте фор-

му.

В области навигации после создания первой формы будет создана группа Формы, в которую будут помещаться все создаваемые формы (Рисунок 11).

Рисунок 11 – Группы в области навигации

8. Самостоятельно создайте форму Журнал учета поощрений для одноименной таблицы произвольного макета.

Задание 7. Редактирование формы с помощью Конструктора Конструктор форм представляет собой наиболее мощное средство для

работы с формами в Access. Для создания простых форм Конструктор неудобен, но его можно использовать для редактирования уже созданных форм и добавления на них элементов управления.

1.Выделите созданную форму Журнал учета взысканий, нажмите правую кнопку мыши и выполните команду контекстного меню

Конструктор.

2.В области данных Конструктора будет представлен макет формы.

Вмакете представлены два основных раздела: заголовок формы и область данных. В области данных присутствуют поля и метки полей. Поле можно отличить от метки по более яркому цвету шрифта.

3.Измените тип элемента ввода для личного номера.

3.1.Выделите элемент ввода (он отличается от заголовка более ярким цветом шрифта).

3.2.Нажмите правую кнопку мыши и выполните команду контекстного меню Преобразовать элемент в поле со списком. Обратите вни-

мание на сокращение размеров элемента.

4.Аналогично преобразуйте в поля со списком поля Код взыска-

ния и Номер приказа.

19

Для того, чтобы отредактировать размеры полей и меток, необходимо их выделить. При этом вокруг выделенных объектов появятся маркеры (Рисунок 12).

Рисунок 12 – Маркеры выделения

Крупный маркер в верхнем левом углу предназначен для перетаскивания объекта, остальные маркеры – для изменения размеров. Если необходимо перетащить метку вместе с полем, то перетаскивание осуществляется не за маркер, а за рамку.

5.

Измените заголовок формы на Ввод данных о взыскании.

6.

Измените размеры полей и меток и разместите их на форме при-

мерно так, как показано на рисунке (Рисунок 13).

Рисунок 13 – Примерный вид формы

7.Уменьшите длину формы.

7.1.Наведите указатель мыши на правую границу формы так, чтобы изменилась форма курсора.

7.2.Удерживая нажатой левую кнопку мыши, перетащите границу формы влево.

8.Аналогично уменьшите высоту формы, перетащив нижнюю гра-

ницу.

9.Закройте форму, сохранив изменения в макете.

Задание 8. Самостоятельное создание форм

1.Самостоятельно создайте форму для ввода данных в таблицу

Журнал учета поощрений.

2.Отредактируйте созданную формы в Конструкторе таким образом, чтобы все надписи были видны на экране, поля для ввода данных имели

20

достаточный размер, необходимые поля были преобразованы в списки, а сама форма соответствовала по размеру размещенным на ней объектам.

Задание 9. Импорт данных

Microsoft Access поддерживает заполнение таблиц данными из других источников. Форматы источников могут быть различными, в частности, поддерживается импорт данных из электронных таблиц. При использовании импорта необходимо убедиться в том, что данные в источнике подходят по типу

иформату к полям таблицы.

1.Импортируйте данные в таблицу Виды взысканий.

1.1.Перейдите на вкладку Внешние данные.

1.2. Щелкните кнопку Импорт электронной таблицы Excel

.

1.3.В поле Имя файла укажите электронную таблицу Виды взыска-

ний из папки Таблицы для Access.

1.4.Установите переключатель в позицию Добавить копию записей в конец таблицы и выберите в списке таблиц таблицу Виды взысканий. Щелкните кнопку ОК.

1.5.Убедитесь, то данные из электронной таблицы успешно распознаны (Рисунок 14) и нажмите кнопку Далее.

1.6.Нажмите кнопку Готово. Закройте мастер импорта.

Рисунок 14 - Окно импорта данных

2.Откройте таблицу Виды взысканий. Убедитесь в наличии всех

записей.

3.Аналогично импортируйте данные в таблицы Виды поощре-

ний, Приказы о взысканиях, Приказы о поощрениях.

Задание 10. Ввод данных в таблицы с помощью форм Перед заполнением форм данными необходимо определиться с поряд-

ком их заполнения. Поскольку главная таблица в схеме связи должна запол-