Материал: Экономическая оценка стратегии освоения Северо-Венинского газоконденсатного месторождения Венинского лицензионного блока (проект Сахалин-3)

Внимание! Если размещение файла нарушает Ваши авторские права, то обязательно сообщите нам

Рис. 2.2 Проектное решение берегоукрепления буровой площадки Северо-Венинская

Назначение данной конструкции - уменьшение волновых воздействий на крепление из мешков, тем самым уменьшая возможность разрушения покрытия из мешков вследствие подмыва основания во время штормов, а также предотвращения подмыва защитного покрытия с тыловой стороны в случае перелива волн через гребень берегозащитного сооружения и фактически является второй линией берегозащиты при экстремальных штормовых воздействиях, при которых возможно полное разрушение откосного берегоукрепления из мешков с песком.

Под укладываемые мешки с песком устраивают подготовку из геотекстильного материала.

2.4.3. Обустройство кустов скважин

По завершению бурения на буровой площадке производится обустройство кустов газовых скважин. Устья скважин соединяются выкидными линиями с манифольдом и далее с эксплуатационным, замерным и продувочным коллектором. Для предотвращения гидратообразования на площадках обустройства скважин предусматриваются метанольные установки с расходной емкостью хранения метанола (1 рабочая и 1 резервная).

Из эксплуатационного коллектора поток продукции поступает в трубопровод неразделенной продукции, по которому газ в смеси с конденсатом и метанолом будет транспортироваться на УКПГ для разделения и последующей комплексной подготовки.

2.4.4. Трубопровод неразделенной продукции

Трубопровод неразделенной продукции Ду 500 мм L=9,0 км прокладывается с буровой площадки на косе Пластун через Ныйский залив до мыса Баури и далее до УКПГ в р-не урочища Такрво.

Трубопровод служит для перекачки природного газа и конденсата в объеме 3,0 млн. м3/сут и 0,3 т соответственно. Протяженность морского участка трубопровода составляет порядка 3,0 км. Глубина воды в заливе по трассе трубопровода в основном составляет от 0,2 до 0,5 м.

Трубопровод начинается на узле запуска средств очистки и диагностики (СОД) на буровой площадке Северо-Венинская и заканчивается на узле приема СОД на УКПГ.

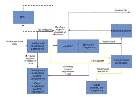
2.4.5. Установка комплексной подготовки газа

Принципиальная структурная технологическая схема подготовки газа.

Узел комплексной подготовки газа и конденсата предназначен для подготовки природного газа к дальнему транспорту, а также для отделения и стабилизации газового конденсата с последующей его перекачкой в действующую трубопроводную систему НГДУ «Катанглинефтегаз».

Рис. 2.3 Принципиальная структурная технологическая схема подготовки газа и получения стабильного конденсата на УКПГ

Стабилизация конденсата происходит за счет комбинирования методов сепарации и ректификации. Стабильный конденсат отгружается потребителю. Очищенный от тяжёлых УВ газ стабилизации смешивают с газом дегазации низкотемпературного конденсата и компримируют в дожимном компрессоре, после чего смешивают с газом сепарации.

Установка регенерации насыщенного раствора ингибитора гидратообразования включает колонну ректификации и колонну вакуумной дистилляции. На установке дистилляции отделяются нерастворимые примеси (соли, смолы, продукты коррозии и т.д.), которые подлежат утилизации.

Рис. 2.4 Схема вспомогательных объектов УКПГ

Основное и вспомогательное оборудование УКПГ

В состав УКПГ рекомендуется включить две технологические линии - одну рабочую и одну резервную. Номинальная производительность УКПГ по входному газу из расчёта 345 рабочих дней в году и с учетом общей производительности 1,6 млрд. м3/год (с учетом оптимистичного варианта оценки запасов) составит 3,4 млн.м3/сут.

Определение оптимальной (эффективной) производительности технологической линии во многом зависит от термодинамических параметров продукции поступающей на УКПГ, при этом большое значение имеет динамика падения давления и производительности промысла, а также наличие водопроявления на поздних этапах добычи.

2.4.6. Газопровод УКПГ - крановый узел Боатасино

Газопровод УКПГ - крановый узел Боатасино предназначен для перекачки кондиционного природного газа. Протяженность газопровода (Ду 400 мм) составляет 55,0 км. Трасса газопровода проходит в основном параллельно трассе существующих нефтегазопроводов СМНГ, а также проектов «Сахалин -1, 2». В состав газопровода включается:

·    линейная часть;

·        узлы запорной арматуры;

·        камеры запуска/приема средств очистки и диагностики (СОД);

·        система электрохимическая защита (ЭХЗ);

·        технологическая связь;

·        система диспетчерского контроля и управления (СДКУ);

·        система обнаружения утечек (СОУ);

·        технологическая площадка в Боатасино в составе оборудования:

·        камера приема СОД;

·        крановые узлы;

·        операторная.

2.4.7. Конденсатопровод

Конденсатопровод УКПГ - действующая трубопроводная система НГДУ «Катанглинефтегаз» предназначен для утилизации стабильного конденсата, выделяемого из природного газа.

Конденсатопровод прокладывается из труб Ду 100 мм протяженностью порядка 3,5 км параллельно подъездной автодороги к БП/УКПГ. На конденсатопроводе монтируются 2 крановых узла, камеры приема/запуска СОД, СОУ, СДКУ, ЭХЗ.

Рис. 2.5.Трасса газопровода УКПГ - Боатасино

2.5.   План исполнения проекта



Рис. 2.6. План-график исполнения проекта

2.6.   Организация строительных работ


Производственную базу предполагается разместить в п.г.т. Ноглики. В связи с протяженностью линейного объекта и перемещением производственно-бытового комплекса вместе с фронтом работ, обеспечение электроэнергией предусматривается от автономных дизель-генераторных установок. Весь персонал, участвующий в строительстве, доставляется до производственно-бытового комплекса вахтовым автотранспортом.

Учитывая близость автодороги федерального значения «Оха - Ноглики» к району строительства и наличие промысловой дороги, проходящей по косе Пластун вдоль побережья Охотского моря и в районе урочища Такрво, принята следующая схема доставки грузов

Рис. 2.7. Схема доставки грузов

Арматура, материалы, оборудование и трубы, поставляемые с центральных регионов России - доставляются железнодорожным транспортом до морского порта Ванино, и далее морским транспортом в морской порт Холмск. Из морского порта Холмск доставка грузов до п. Ноглики - железнодорожным транспортом. С железнодорожной станции Ноглики грузы автотранспортом доставляются на приобъектный склад, расположенный на косе Пластун (дальность возки - 25 км) и в районе урочища Такрво (дальность возки - 30 км).

3.      ОЦЕНКА затрат

3.1.   Капитальные затраты


За основу для расчетов приняты данные по объектам - аналогам, построенным или прошедшим стадию проектирования в Дальневосточном регионе или в регионах со схожими климатическими условиями в течение последних 5 лет.

Для целей уточнения капитальных и эксплуатационных затрат проведены консультации с рядом международных компаний.

Помимо базовой стоимости обустройства, в структуру затрат входят затраты на управление проектом и нераспределенные затраты.

Затраты на управление проектом включают:

·        затраты на содержание операционной компании, руководящей работами по проектированию и строительству;

·        затраты на привлечение соответствующих сервисных подрядчиков, обеспечивающих управление работами по проектированию и строительству.

Затраты на управление проектом выделяются только на стадии проектирования и строительства, управление операционной компанией на стадии эксплуатации включено в OPEX (эксплуатационные затраты).

В мировой практике объем затрат на управление проектом в среднем составляет 10% от базовой стоимости обустройства. Учитывая то, что проект реализуется на территории России, где затраты на привлечение персонала ниже среднемировых, к расчетам приняты затраты на управление проектом в объеме 7% от базовой стоимости обустройства.

Непредвиденные затраты показывают существующую неопределенность при прогнозировании стоимостей обустройства. Учет непредвиденных затрат при экономической оценке перспектив проекта позволяет учесть возможные риски на сегодняшней стадии планирования обустройства. Для целей настоящего ТЭР непредвиденные затраты приняты на уровне 5%.

Таблица 3.1 Итоговая оценка стоимости обустройства и добычи (рубли)

В МЛН. РУБЛЕЙ (без НДС)

Проектир-е

Строительство

Управление проектом

Суммарные затраты

Инфл.

Строительство объектов обустройства

477,5

5206,5

410,9

6092,9

7 794,0

Подготовка береговой буровой площадки на косе Пластун

124,5

815,0

65,1

1004,6


Строительство подъездных дорог и прочей инфраструктуры

6,7

126,9

9,4

142,9


Обустройство кустов скважин

7,2

64,9

5,0

77,1


Строительство УКПГ на объем до 1,6 млрд. м3 в год

2632,2

198,1

2830,3


Прокладка трубопровода неразделенной продукции до УКПГ

25,5

317,0

24,0

366,4


Прокладка магистрального газопровода до Боатасино

101,9

1256,5

95,1

1453,5


Прокладка конденсатопровода УПГ - КатанглиНефтегаз

192,4

14,3

218,0


Бурение

118,9

2490,4

113,2

2722,5

3 471,4

Эксплуатационное бурение с учетом арендной ставки и моб/демоб БУ в район работ

118,9

2456,4

113,2

2688,5


Сервис по утилизации бурового шлама

34,0

34,0


Суммарные затраты на обустройство (без учета затрат на ГРР)

594,4

7696,9

524,1

8815,4





Таблица 3.2 Итоговая оценка капитальных затрат в долларах США (для расчета варианта поставок газа на экспорт)

В МЛН. ДОЛЛАРОВ США


Строительство объектов обустройства

230,3

Подготовка береговой буровой площадки на косе Пластун

42,2

Строительство подъездных дорог и прочей инфраструктуры

5,3

Обустройство кустов скважин

2,8

Строительство УПГ на объем до 1,6 млрд. м3 в год

105,0

Прокладка трубопровода неразделенной продукции до УПГ

13,5

Прокладка конденсатопровода

7,6

Прокладка магистрального газопровода до Боатасино

53,9

Бурение

101,0

Мобилизация / демобилизация бурового комплекса

20,0

Эксплуатационная скважина (с учетом арендной ставки БУ)

26,6 х 3 скв.

Сервис по утилизации бурового шлама

1,2

Суммарные затраты на обустройство

331,3


3.1.1. Подход к оценке затрат на бурение

Для целей настоящего ТЭР вопрос строительства бурового комплекса не рассматривался в виду очевидной неэффективности при небольшом количестве скважин. В то же время конструкция рассматриваемой наклонно-направленной эксплуатационной скважины не является уникальной. Исходя из этого предлагается арендовать береговую буровую установку для проведения эксплуатационного бурения у одного из крупных международных подрядчиков-операторов наклонно-направленного бурения.

На основании расчетов нагрузок буровой установки проведен анализ рынка компаний, предоставляющих буровые установки и выполняющих функции подрядчика при бурении. Для подтверждения затрат была выбрана компания Nabors (США), которая подтвердила следующие данные:

·  компания располагает буровой установкой требуемых технических характеристик и готова предоставить ее в аренду;

·        оценка стоимости мобилизации на точку бурения - 10 млн. USD;

·        оценка стоимости демобилизации - 10 млн. USD;

·        суточная ставка аренды буровой установки во время бурения - 55 тыс. USD;

·        срок мобилизации на точку бурения - 7 месяцев;

Ответственность подрядчика:

·  монтаж и демонтаж бурового комплекса на буровой площадке;

·        предоставление буровой бригады для проведения процесса бурения.

Длительность бурения эксплуатационной скважины оценены на основе данных компании Шлюмберже. По рекомендации компании Шлюмберже, для целей данной работы (с учетом возможных непредвиденных ситуаций) время на бурения скважин увеличено на 30% относительно расчетного.

3.2.   Операционные затраты


Для целей настоящей оценки принят следующий состав затрат Операционной компании на стадии эксплуатации:

·  заработная плата основного производственного персонала;

·        стоимость реагентов/хладагентов;

·        эксплуатация берегоукрепления на буровой площадке Северо-Венинская;

·        транспортные расходы;

·        капитальный и текущий ремонт;

·        общепроизводственные и общехозяйственные расходы;

·        непредвиденные расходы.

Численность основного производственного персонала оценена исходя из практики работы на аналогичных месторождениях. Работа предполагается в две 12-ти часовых смены, по 54 человека в каждой. Подробная информация по численности приведена в Приложении 2.

Потребность в реагентах и хладагентах взята из оценок ВНИИГАЗ. Оценка стоимости химикатов проведена исходя из рыночных цен, с учетом транспортных затрат доставки до буровой площадки.

Оценка затрат на эксплуатацию берегоукрепления на буровой площадке Северо-Венинская рассчитана при проектировании берегоукрепления.

Транспортные затраты включают в себя затраты на обслуживание производственных работ вахтовым автотранспортом.

Оценка затрат на капитальный и текущий ремонт взяты из мировой практики и составляют 5% от капитальных затрат раз в 10 лет.

Общепроизводственные и общехозяйственные расходы включают в себя затраты на управление операционной компанией на стадии эксплуатации, в том числе на содержание управленческого персонала (около 20 человек).

Сумма эксплуатационных затрат в год составляет 13,2 млн. USD.

Таблица 3.3 Структура и состав операционных затрат

Статьи затрат

Затраты на 1000 м3 газа



численность (2 смены по 54 человека в каждой)

108,0



средняя заработная плата с учетом налогов (в месяц)

80 000,0р.



моноэтиленгликоль

0,34р.




тонн на 1000 м3

0,00002




цена за тонну с учетом ТЗР

17 198,0р.



метанол

102,70р.




тонн на 1000 м3

0,01




цена за тонну с учетом ТЗР

10 270,0р.



пропан

1,40р.




тонн на 1000 м3

0,00005




цена за тонну с учетом ТЗР

28 000,0р.



вода на производственные и хозяйственные нужды

0,00002



эксплуатационные затраты на мониторинг состояния сооружения (в год)

3,24р.



затраты на ремонты в зависимости от состояния сооружения по итогам мониторинга (периодичность восстановительного ремонта 5 лет, стоимость восстановительного ремонта 15% от стоимости строительства)

25,04р.




ИТОГО

421,40р. / 13,42 $