Материал: часть1_f

Внимание! Если размещение файла нарушает Ваши авторские права, то обязательно сообщите нам

Показатели сохраняемости

Средний срок сохраняемости – математическое ожидание срока сохраняемости объекта:

,

3.15

где Тсi – срок сохраняемости i-того объекта.

Назначенный срок хранения – календарная продолжительность Тс.н. хранения в заданных условиях, по истечении которой применение объекта по назначению не допускается, независимо от его состояния.

Установленный срок сохраняемости – технико-экономически обоснованный (или заданный) срок хранения Тс.у., обеспечиваемый конструкцией и эксплуатацией в пределах которого показатели безотказности, долговечности, ремонтопригодности объекта сохраняются теми же, какими они были у объекта до начала его хранения и (или) транспортирования.

Показатели ремонтопригодности

Среднее время восстановления – математическое ожидание времени восстановления объекта

,

3.16

где Твк – время восстановления k-того отказа объекта;

m – число отказов за заданный срок испытаний или эксплуатации.

Вероятность восстановления работоспособного состояния – вероятность того, что объект будет восстановлен в заданное время tв. Для большинства объектов машиностроения вероятность восстановления подчиняется экспоненциальному закону распределения

,

3.17

где  – интенсивность отказов (принимается постоянной).

Комплексные показатели

Коэффициент готовности Кг – вероятность того, что объект окажется работоспособным в произвольный момент времени, кроме планируемых периодов, в течение которых применение объекта по назначению не предусматривается. Необходимо указывать интервал эксплуатации объекта, на котором следует оценивать коэффициент готовности Кг:

,

3.18

где ti – суммарная наработка i-того объекта в заданном интервале эксплуатации;

i – суммарное время восстановления i-того объекта за тот же период эксплуатации;

N – число наблюдаемых объектов в заданном интервале эксплуатации.

Если на заданном интервале эксплуатации определены среднее значение наработки на отказ То и среднее время восстановления объекта после отказа Тв, то

.

3.19

  1. Показатели надежности сложных систем

Для характеристики надежности сложной системы используется комплекс показателей. Перечень используемых показателей должен быть достаточно полным и целесообразным. Нет необходимости использовать весь перечень показателей.

Целесообразно выделять показатели надежности главные и вспомогательные. Для сложных систем к главным показателям надежности относят комплексные показатели.

Количественные значения показателей надежности задаются исходя из противоречивых требований обеспечения наивысшей надежности и требований производства.

Показатель надежности каждый раз должен быть четко сформулирован на понятном для пользователя языке.

Повышение надежности объектов достигается за счет конструкторско-технологических и эксплуатационных факторов. Основными конструкторско-технологическими факторами повышения надежности являются:

  • применение в конструкции более надежных компонентов,

  • оптимизация схем соединений компонентов с точки зрения повышения схемной надежности,

  • использование резервирования наиболее ответственных или наименее надежных компонентов,

  • строгое соблюдение технологии изготовления, сборки и ремонтов.

Повышение надежности технических объектов на стадии эксплуатации достигается за счет:

Соблюдения условий и режимов эксплуатации, хранения, транспортирования и ремонта объектов,

  • раннего обнаружения и устранения неисправностей,

  • устранение причин возникновения отказов в процессе эксплуатации,

  • снижение вредных последствий отказов,

  • использования автоматизированных систем диагностики, обеспечивающих непрерывный мониторинг объектов.

Резервированием называется метод повышения надежности объекта введением избыточности, т.е. введением дополнительных средств сверх минимально необходимых для выполнения объектом заданных функций.

Резервными средствами могут быть:

  • резервные элементы, включаемые в структуру объекта;

  • резервные возможности при выполнении элементом системы ряда функций;

  • резерв времени для выполнения функции;

  • резерв информации для восстановления информации в случае ее искажения.

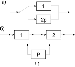
Рис. 4.1 Схема общего и раздельного резервирования

Структурное резервирование является наиболее распространенным методом. Для элементов с недостаточной надежностью вводятся резервные элементы, переключение на которые происходит автоматически при отказе основного элемента. Резервный элемент может быть включен постоянно и выполнять функцию одновременно с основным элементом, а может подключаться только при отказе основного элемента.

Р

а)

азличают разные способы резервирования. При общем резерви­ровании резервируется объект в целом (рис. 4.1,а). При раздельном резервировании резервируются элементы объекта по отдельности (рис. 4.1,б).

При общем резервировании используется резервный объект, который при отказе основного объекта продолжает выполнять требуемые функции. В большинстве случаев выгоднее резервировать не весь объект, а только его наименее надежные компоненты. Тогда используют раздельное резервирование.

Постоянное резервирование – резервные элементы постоянно включены. Динамическое резервирование – резервирование с переключением структуры с целью обхода отказавшего элемента.

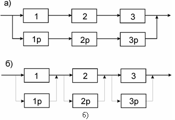
Резервирование замещением – резервный элемент включается вместо основного при его отказе (рис. 4.2,а). Скользящее резервирование – группа основных элементов резервируется одним или несколькими резервными элементами, каждый из которых может заменить любой отказавший основной элемент (рис. 4.2,б).

Коэффициент технического использования – отношение математического ожидания наработки объекта за некоторый период эксплуатации к сумме математических ожиданий наработки, продолжительности технического обслуживания, плановых ремонтов и неплановых восстановлений за тот же период эксплуатации

.

3.20

Рис.4.2 Схемы раздельного резервирования

Скользящее резервирование выгодно тем, что, используя ограниченное число резервных компонентов, можно устранить значительное число отказов. Однако этот вид резервирования применим только в том случае, когда объект состоит из однотипных компонентов.

При анализе и расчете показателей надежности математическим методом необходимо знать функцию распределения и функцию плотности распределения вероятности оцениваемого параметра. На практике используются типовые законы распределения случайной величины, к которым весьма близки реальные распределения показателей надежности во времени.

4.1 Нормальное распределение.

Является основным в математической статистике. Оно образуется, когда на случайную величину действует большое количество факторов. В теории надежности нормальным распределением описывают наработки на отказ объектов вследствие их износа и старения.

Нормальный закон распределения характеризуется двумя статистическими параметрами: математическим ожиданием µ и стандартным отклонением σ. Для оценки математического ожидания можно использовать среднее арифметическое значение случайной величины. Статистические параметры нормального распределения

,

4.1

где – среднее арифметическое значение параметра (временной параметр);

ti – выборочные значения случайной величины.

,

4.2

где σ – стандартное отклонение случайной величины;

D(t) – дисперсия случайной величины.

Характер нормального распределения определяется функциями распределения и вероятности плотности случайной величины. Функция распределения случайной величины при нормальном законе распределения (рассматриваем временной параметр, поскольку показатели надежности являются временными характеристиками)

,

4.3

где плотность вероятности нормального закона распределения.

С помощью нормального распределения можно описать вероятность отказа объекта вследствие его старения или износа Q (t) = F(t) в зависимости от наработки объекта t. Вероятность безотказной работы в этом случае

.

4.4

З

а)

ависимость P(t) называют также кривой (функцией) убыли ресурсов.

На рисунке 4.3a показаны графики функции нормального распределения и соответствующей ей кривой убыли ресурсов. Математическому ожиданию (наиболее вероятному значению) μ соответствует уровень вероятности 0,5.

Общий вид графика плотности вероятности при нормальном распределении показан на рисунке 4.3б. В границах ± 3 относительно среднего значения укладывается 99,73 % значений случайной величины. Эти границы часто используются для оценки пределов изменения значений случайной величины при нормальном ее распределении.

Для выполнения расчетов с использованием нормального распределения применяют нормированное нормальное распределение (табулированную функцию Лапласа для вероятности попадания нормированной нормальной величины Х в интервал [0, x] (4.5).