Материал: Sb96067

Внимание! Если размещение файла нарушает Ваши авторские права, то обязательно сообщите нам

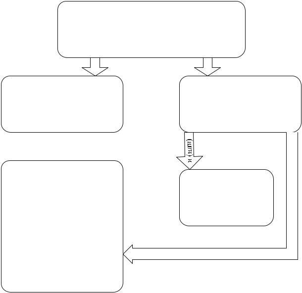
3. Объекты защиты в АСУ

Информация (данные) о параметрах (состоянии)

управляемого (контролируемого) объекта или процесса (входная (выходная) информация)

Средства защиты

 

Управляющая

 

(командная)

информации

 

 

информация

 

 

Программное

Объекты защиты

Контрольно-

в АСУ

обеспечение

 

измерительная

(в том числе

 

информация, иная

микропрограммное,

 

критически важная

общесистемное,

 

(технологическая)

прикладное)

 

информация

Программно-техническийкомплекс, включающий технические средства (в том числе автоматизированные

рабочие места, промышленные Иная критически важная серверы, телекоммуникационное (технологическая) информация оборудование, каналысвязи,

программируемые логические контроллеры, исполнительные устройства)

6

4. Защита информации в АСУ

Защита информации в АСУ является составной частью работ по созданию (модернизации) и эксплуатации АСУ

иобеспечивается на всех стадиях (этапах)

еесоздания и в ходе эксплуатации

Защита информации в АСУ достигается путем принятия в рамках системы защиты АСУ совокупности организационных и технических мер защиты информации, направленных на

Блокирование (нейтрализацию) угроз безопасности информации, реализация которых может привести к нарушению штатного режима функционирования АСУ и управляемого (контролируемого) объекта и (или) процесса

Должныобеспечивать доступность обрабатываемой в АСУ информации (исключение неправомерного блокирования информации), ее целостность (исключение неправомерного уничтожения, модифицирования информации), а также, при необходимости, конфиденциальность (исключение неправомерного доступа, копирования, предоставления или распространения информации)

Локализацию и минимизацию последствий от возможной реализации угроз безопасности

информации

Принимаемые

организационные и технические меры защиты информации

Не должны оказывать отрицательного влияния на штатный режим функционирования АСУ

Восстановление штатного режима функционирования АСУ в случае реализации угроз безопасности информации

Должнысоотноситься с мерами по промышленной, физической, пожарной, экологической, радиационной безопасности, иными мерами по обеспечению безопасности АСУ и управляемого

(контролируемого) объекта и (или) процесса

7

5. Исполнители защиты информации в АСУ

Проведение работ по защите информации

в соответствии c требованиями приказа ФСТЭК России в ходе создания (модернизации)

и эксплуатации АСУ осуществляется

Заказчиком

Оператором

При необходимости

спривлечением в соответствии

сзаконодательством Российской Федерации организаций,

имеющих лицензию на деятельность по технической

защите конфиденциальной информациив соответствии с Федеральным законом от 04.05.2011 № 99-ФЗ

«О лицензировании отдельных видов деятельности»

Разработчиком

самостоятельно

и (или)

8

6. Мероприятия по защите информации в АСУ

Для обеспечениязащиты информации в АСУоператором назначается структурное подразделение или должностное лицо (работник), ответственные за защиту информации

В АСУ применяются средства защиты информации, прошедшие оценку соответствия требованиям законодательства Российской Федерации о техническом регулировании

Обеспечение защиты

 

Формирование

 

требований кзащите

информации

 

 

информации

при выводе

Для обеспечения

в АСУ

из эксплуатации АСУ

защиты

 

 

 

 

информации в АСУ

 

 

проводятся

 

 

следующие

 

Обеспечение защиты

мероприятия

Разработка системы

 

информации в ходе

 

 

защиты АСУ

эксплуатации АСУ

 

 

 

Внедрение системы защиты АСУ и ввод ее в действие

9

7. Формирование требований к защите информации в АСУ

Формирование требований к защите информации в АСУ осуществляется заказчикомс учетомГОСТР 51583 «Защита информации. Порядок создания автоматизированных систем в защищенном исполнении. Общие положения», ГОСТ Р 51624 «Защита информации. Автоматизированные системы в защищенном исполнении. Общие требования», стандартов организации и втом числе включает

Определение

Принятие решения

о необходимости

требований ксистеме

защиты информации

защиты АСУ

в АСУ

 

Определение угроз

 

безопасности информации,

 

реализация которых может

Классификацию АСУ

привестик нарушению

штатного режима

по требованиям защиты

функционирования АСУ,

информации

и разработку на их основе

 

модели угроз безопасности

 

информации

 

10